- +1
一份减持公告让永福股份4天跌去47%,股价近乎腰斩

8月16日至17日,永福股份接连跌停,4个交易日跌幅超47%,相较于8月10日最高点126元/股,目前67元/股的股价接近腰斩。
截至8月17日收盘,永福股份报收67元/股,跌幅13.57%,总市值122.01亿元。

宁德时代浮盈超7亿元
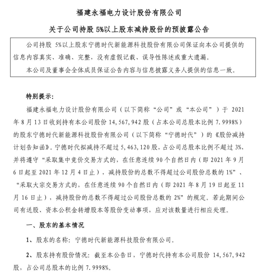
近几日的大跌,完全是因为宁德时代的一份减持公告。8月13日晚间,永福股份公告称,公司股东宁德时代因自身资金需求,拟通过大宗交易、集中竞价方式,减持公司不超过546.31万股,占公司总股本比例不超过3%。
截至公告日,宁德时代持有永福股份1457万股,占该公司总股本的比例8%,对应持股市值超14亿元。

而宁德时代对永福股份的加持以及其股价迅速跳涨,也仅仅始于2020年12月8日。当时,永福股份披露股东权益变动称,公司控股股东与宁德时代签署《股份转让协议》,拟将其持有的公司1456.8万股股份,占公司总股本的8%,协议转让给宁德时代,转让价格为14.52元/股,交易总价约为2.12亿元。
而此次转让完成后,宁德时代将成为永福股份的第三大股东。在权益变动报告书中,宁德时代称之所以受让上述股份,是出于看好永福股份的发展,符合宁德时代投资产业链上下游相关上市公司的战略布局。
需要指出的是,在宁德时代持有永福股份的8个多月里,后者的股价暴涨500%。即便按照最新股价67.00元/股计算,宁德时代对应持股市值也高达9.76亿元,浮盈7.64亿元。
一份减持公告,让永福股份股价腰斩,也让宁德时代陷入“争议”。近期,宁德时代抛出了定增582亿元的预案,要投资于7个项目。不得不说,不差钱的宁德时代不仅在布局新能源方面很激进,在收割股权投资方面也是一把好手。
股价狂飙引来关注函
正所谓成也“宁王”,败也“宁王”,在本次减持之前,股价的狂飙也引来了交易所的关注。6月29日至8月10日,永福股份股价累计涨幅达208%,股票滚动市盈率约为422倍。针对此情况,深交所在8月10向永福股份下发关注函。
关注函要求永福股份结合所处行业和生产经营情况、主营业务所处市场需求变化等,分析说明公司基本面是否发生重大变化,是否存在应披露未披露的信息,近期股价涨幅与公司基本面变化情况是否匹配,并对比同行业上市公司估值情况,就近期股价的大幅波动向投资者充分提示风险。
此外,还要求说明永福股份向特定对象发行股票事项的具体筹划过程、采取的内幕消息保密措施、是否发生内幕信息泄露的情形、相关内幕信息知情人买卖公司股票的情况,并报备重大事项进程备忘录以及交易自查报告。
8月16日,永福股份延期回复称,2021年以来,公司生产经营基本面未发生重大变化,生产经营情况稳定,且股票不存在内幕交易情形。然而,即便是这样,该股股价也止不住往下跌。
业绩面露难色
被宁德时代减持后,那么公司业绩能否撑起其股价?
根据年报数据,2018年到2020年,永福股份营收分别为6.86亿元、14.4亿元、9.8亿元,同比增长21.54%、109.98%、-31.93%;归母净利润则为7353.33万元、7314.21万元、5091.89万元,同比下降4.46%、0.53%、30.38%。
另据一季报数据,永福股份虽实现营收2.02亿元,而归母净利润仅为862.95万元。
此外,永福股份的现金流情况也不容乐观。2018年至2020年,其经营活动产生的现金流量净额分别为2012.31万元、-6.08亿元、8298.81万元。
永福股份还同样面临不小的短债压力。2020年永福股份货币资金为3.55亿元,但短期借款高达5.91亿元。今年一季度,其货币资金为4亿元,短期借款则为6.41亿元。
其实,在宁德时代加持之前,永福股份还是个寂寂无名、股价低迷的小企业。公开资料显示,永福股份前身是成立于1994年的福建永福工程顾问有限公司。2015年7月变更为国内唯一一家能承担大型发电、输变电业务的电力勘察设计企业,即福建永福电力设计股份有限公司。2017年10月31日上市,每股发行价11.82元。
上市后,永福股份总体表现较弱,在上市半个月后,股价摸高至30元/股,此后就一路俯冲。去年初,受疫情影响,股价一度低至9元附近。后来在宁德时代的带动下,虽然股价飙升,但是业绩却并未有进展。
机构纷纷撤离
值得一提的是,7月29日,永福股份曾迎来两个利好消息,一是拟向包括实控人林一文在内的不超过三十五名特定对象发行不超过5463.12万股股份,募资总额不超过6亿元,扣除发行费用后将用于EPC工程总承包建设项目、研发中心建设项目。
二是其全资子公司福建长帆拟将其持有的德庆丰帆新能源有限公司100%股权,以及其持有100%股权的德庆旭帆新能源有限公司的30%股权,出售给时代永福科技有限公司。
而在曝出宁德时代减持消息的前一晚,即8月12日开始,永福股份股价一路走低,8月16日一字跌停。根据当日龙虎榜,此前三日内,该股共卖出2.88亿元,机构专用席位上榜卖一和卖三,分别净卖出6989.78万元和4049.53万元。

知名游资东方证券杭州龙井路证券营业部净卖出4300.67万元;国泰君安证券上海商城路证券营业部、广发证券上海新松江路证券营业部,分别净卖出3639.56万元和3247.44万元。
机构持仓方面,在宁德时代去年底加持永福股份时,有4只基金和一家券商总计增持公司404万股股份,但是到了二季度末,原先持股的几只基金已经消失在机构持股列表中。
见习记者:胡安墉
编辑:王丽颖
责任编辑:毕丹丹
本文为澎湃号作者或机构在澎湃新闻上传并发布,仅代表该作者或机构观点,不代表澎湃新闻的观点或立场,澎湃新闻仅提供信息发布平台。申请澎湃号请用电脑访问http://renzheng.thepaper.cn。





- 报料热线: 021-962866
- 报料邮箱: news@thepaper.cn
互联网新闻信息服务许可证:31120170006
增值电信业务经营许可证:沪B2-2017116
© 2014-2026 上海东方报业有限公司




