- +1
高中人工智能课程的表现性评价框架设计与分析
以下文章来源于中国现代教育装备 ,作者陈婧雅
中国现代教育装备装备的能量,技术的方向!《中国现代教育装备》杂志是由教育部主管、中国高等教育学会主办,面向国内外公开发行的教育科技类期刊。
【摘 要】
人工智能教育有其特殊性,这也决定了它的评价方式不能只取决于纸笔测验,“唯分数论”。通过分析高中人工智能课程的特点,试图探索符合高中人工智能课程特点的有效课程评价模式,并结合表现性评价框架,设计高中人工智能课程的评价方案,旨在更深层地培养学生的设计思维、计算思维等高阶思维能力,为教师开展人工智能课程提供有价值的参考。
【关键词】
高中人工智能课程;表现性评价;框架设计;课程设计
早在1999年,英国部分中学就已开设了人工智能选修课;而后美国、澳大利亚也相继开设了相关课程。我国人工智能教育的普及不仅是因为国际大背景,还有我国对人工智能科技人才的迫切需求。北京大学汪琼教授曾指出:中小学人工智能的培养目标应从四个维度出发——辨识AI技术、体验AI原理、控制AI行动、认识AI影响,由浅入深,从理论转向实践。
2017年,粤教版高中《信息技术(选择性必修4)》的主题定位于“人工智能初步”,其学科核心素养设定为信息意识、计算思维、数字化学习与创新和信息社会责任。因此,在高中人工智能教学设计中,教师应注重学生的设计思维、工程思维以及计算思维方面的培养。但如何将这些高阶思维能力可视化、变为可评价的指标,对于目前的人工智能课程来说还是未完成的重要任务。
笔者以“中小学人工智能教育”“教学评价”“课程评价”等关键词在中国知网进行检索,发现此类文献寥寥无几,且目前人工智能教材里对每个项目的完成也没有明确的评价标准。可见,国内对于人工智能教学评价方案的研究内容还较少。鉴于人工智能教育的特殊性,笔者认为对于学生学习效果的评价方案不应局限在具体的按步给分,或者以产品最终的实现效果作为主要的评分标准,而应更加多元化。
人工智能基础教育的特殊性● “人工智能+多学科”融合
对于高中生而言,若单纯只是体验人工智能技术,会让其感觉到距离感;而将人工智能技术与多学科知识融合,则能够增加学生的熟悉感,真切感受到人工智能存在于生活的方方面面,是改善生活的工具,且能增加学生对其他学科的兴趣。
例如,语文学科可以利用聊天机器人智能作诗;英语学科可利用文字识别、机器学习技术进行智能作文批改;美术学科可利用人脸识别来识别脸谱;“垃圾分类AI助手”可以延伸到生物学(生态农业)、物理(垃圾发电)、化学(垃圾焚烧)等学科中;人工智能伦理部分则可结合政治学科或信息学科内容进行探讨。人工智能学科与多学科进行融合能使学生感受到其重要性及应用广泛性。
● 人工智能不等同于编程教育
在人工智能学习中,算法作为联结人工智能系统功能与外部装置的桥梁,在实现系统价值上占据决定性的地位。鉴于其重要性,加之部分学校缺乏人工智能设备等相关硬件,不少教师将人工智能课程狭义理解为编程教育,在课堂上主要讲授Python程序设计,这显然没有达到人工智能课程的教学目标。
编程学习的关键在于培养学生的计算思维,即利用数学和计算机科学思维来分解现实中的问题并利用程序思维来解决。而人工智能教育不仅是培养学生的计算思维,还涉及工程思维、设计思维等高阶思维的培养。因此,人工智能课程除了包含编程课程,还应包含智能系统的整体设计、外部传感等结构的学习。
● 理论与实践相结合
人工智能课程内容与编程教育、STEAM课程、机器人课程及创客教育有一些共通属性,这就决定了其必须是一个理论与实践相结合的综合学科。人工智能教学既要考虑理论部分,让学生理解什么是人工智能、它的优势与局限性、对社会的影响等,也要注重其实践环节,学生利用开源平台进行算法的设计、程序的编写与测试、原型产品的制作等,这又需要硬件设备的支持,如开源平台设备、机器人、传感器等。
丁美荣等在人工智能教学中构建了“知识建构、STEAM、创客”三位一体的教学模型,发现其有助于培养学生的计算思维、创新思维等高阶思维。所以,在以项目式教学为依托的人工智能学习过程中,学生小组为完成阶段性任务,需要了解其背后的理论知识,并通过实践,呈现出最终的智能作品。
高中人工智能课程
的表现性评价框架设计
国际中小学人工智能(AI)教育指导工作组(AI4K12 Working Group)对高中阶段的学生在人工智能课程学中提出的要求是不仅能辨识和使用,还应上升到能设计的层次,强调学生在课程中的创造性和设计思维的培养。而设计思维的培养映射到教学环节中涉及以下几个环节:立足于真实情境、发现问题、原型设计、呈现作品、试错优化。这几个环节贯穿于项目式教学过程中,以小组协作的形式展开活动,能引导学生根据需求寻找解法,以系统化的视角来思考设计过程。
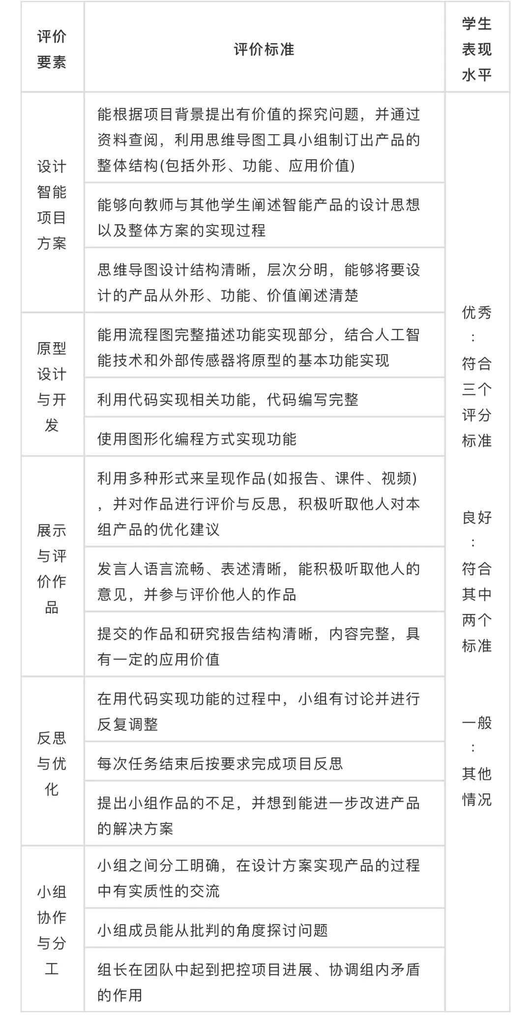
表现性评价是一种过程性评价方式,相较于常规的纸笔测验,它在评价真实项目环境中的深度理解和真实能力上更具优势,适用于项目式教学中的学习效果评价。表现性评价蕴含一种主动性学习,让学生在项目过程中进行深度探究协作,更强调合作意识。本文根据高中人工智能课程项目教学目标,结合设计思维解决问题的一般流程,参考了杨海茹等人设计的机器人课程表现性评价PTA量表,构建了符合高中人工智能课程特点的表现性评价框架(见表1)。
▲表1 高中人工智能课程表现性评价框架基于表现性评价的
高中人工智能课程设计思路分析
当前高中人工智能课堂多采用程序设计和智能机器人相结合的授课模式,以项目式教学方式来培养学生对智能产品的设计与创新能力。在项目式教学中,学生群体针对问题进行讨论、设计与汇报,需要花费较长的课堂时间,因此,用连堂课的形式来授课能更好地保障教学的连贯性。根据表现性评价的测量指标,在进行高中人工智能教学设计的时候应考虑以下几点。
● 项目的设计与分解
在进行高中人工智能课程项目设计时,考虑到高中学段本学科课时较少,可以利用一学期完成一个综合项目。表现性评价强调真实开放性的学习环境,而人工智能学习也需要这样一种氛围。教师在设计项目时要关注真实情境,让学生尝试用人工智能技术解决现实问题,如智能交通指挥员、垃圾分类机器人、助盲AI助手等。在这些项目主题中,除了涉及多种人工智能技术的应用,如图像识别、自然语言理解、机器学习之外,还很注重对项目的分解。如助盲AI助手项目,根据教学知识点可以将整个项目分解为五个阶段:“设计你心目中的助盲AI助手”(概念设计)、“和助盲AI助手交流”(功能实现)、“让助盲AI助手动起来”、完善作品、汇报展示与反思。
● 引导单的具体设计
表现性评价流程反映的实质是学生的小组探究过程,项目式教学过程应更多地以学生为中心,教师应从知识灌输、过程控制者转变为智能协助者。在此期间,学习引导单的设计是否合理是学生能否顺利完成项目的关键,否则学生可能在项目设计过程中出现漫无目的的状态。因此,引导单的框架和流程必须清晰,应根据项目分解,按阶段主题提出一些引导问题及要求,并提供充足的学习资料来辅助学生循序渐进地完成本组的设计。如上述助盲AI助手项目中,在阶段一“设计你心目中的助盲AI助手”中,教师可以通过以下几个问题来引导学生进行设计思维的训练。
(1)你觉得助盲AI助手能帮助盲人做些什么?目前已有的相关产品还存在什么缺陷?
(2)你们组的助盲AI助手打算解决哪些具体问题(从盲人的衣食住行考虑)?
(3)请用思维导图描述你们的智能产品(从外形、视觉、听觉、动作等方面思考其功能)。
● 项目过程中的及时反思
未来的学习应是能力的学习,即让学生在学习过程中不断提出问题并尝试探究解决。因此,在项目过程中,对于设计方案的反思及迭代更新就显得尤为重要。在设计思维训练方面,小组应对智能产品整体进行反思,例如设计这样的功能是否人性化、产品还可以进行怎样的更新换代等。在计算思维训练方面,小组在完成程序代码的编写后,应进行反复调试并反思算法有没有缺陷、如何修改出现的漏洞等。在此期间,教师可以利用共享文档创建小组日志,让小组在完成每个阶段时进行协同小结与评价反思。
结 语
人工智能的发展正重新定义人类获取知识和能力的方式,未来的教育必定会从知识本位转向素养本位,而人工智能课程恰好让学生能关注到现实世界的变革,参与到未来智能信息社会的创造中。由于人工智能课程是开放性课程,其教学形式、教学内容甚至学习目标都可依据授课教师自身的理解进行重组和设计,但目前还没有关于人工智能课程的统一评价标准,仍处于摸着石头过河的阶段。本文仅根据笔者开设人工智能课程的一些经验,试图探索符合高中人工智能课程特点的课程评价模式,提出可行的评价方案,为后续人工智能课程的有效开展提供一些有价值的参考。
参考文献
[1] 张家华,张剑平.国内外中学人工智能课程的现状及其教学反思[A].中国教育技术协会信息技术教育专业委员会第三届学术年会论文集[C]//中国教育技术协会,2007:93-97.
[2] 教育部基础教育课程教材专家工作委员会.普通高中信息技术课程标准(2017年版)解读[M].北京:高等教育出版社,2018.
[3] 丁美荣,王同聚.人工智能教学中“知识建构、STEM、创客”三位一体教学模型的设计与应用[J].电化教育研究,2021(4):108-114.
[4] 祝智庭,韩中美,黄昌勤.教育人工智能(eAI):人本人工智能的新范式[J].电化教育研究,2021(1):5-15.
[5] 沈燕泓,陆蓓蕾.项目化学习:用表现性评价发展学生探究能力[J].教育研究与评论,2020(6):21-25.
[6] 杨海茹,叶梨萍,魏倩倩,等.创客教育视角下机器人教学PTA表现性评价量规的设计与应用[J].中国教育信息化,2020(6):39-42.
(来源:《中国现代教育装备》杂志2021年第12期,作者/陈婧雅,硕士,二级教师。福建省厦门外国语学校,361000。)
中国青少年科技辅导员协会
提醒广大科技辅导员
戴口罩 勤洗手 少集会
不给病毒可乘之机!
原标题:《高中人工智能课程的表现性评价框架设计与分析》
本文为澎湃号作者或机构在澎湃新闻上传并发布,仅代表该作者或机构观点,不代表澎湃新闻的观点或立场,澎湃新闻仅提供信息发布平台。申请澎湃号请用电脑访问http://renzheng.thepaper.cn。





- 报料热线: 021-962866
- 报料邮箱: news@thepaper.cn
互联网新闻信息服务许可证:31120170006
增值电信业务经营许可证:沪B2-2017116
© 2014-2026 上海东方报业有限公司




