- +1
速看!湘潭市城区物业服务收费有变化
推荐阅读
湘潭这些古祠堂,你知道几个?- 全文1710字 阅读约5分钟 -
为进一步加强
湘潭市普通住宅物业服务收费管理
规范物业服务收费行为
维护业主、物业使用人
和物业服务企业的合法权益
市发改委、市住建局印发了
《关于规范我市城区物业服务收费有关问题的通知》(以下简称《通知》)
对现行物业服务收费政策进行修订
对收费行为进行规范
来看详情↓↓↓
起草背景
湘潭市城区现行物业服务收费文件是2012年市物价局、市房产局共同制定的《关于贯彻落实
<湖南省物业服务收费管理办法>的实施意见》(潭价服〔2012〕18号),至今已是9年了,近年来由于工资水平上升影响物业服务成本上涨较大,加上物业收费管理政策变化,现有的物业管理模式、指导价标准等已不能适应新情况。为进一步规范我市物业服务收费管理,需要对现行物业服务收费政策进行修订,对收费行为进行规范。湖南省物业服务收费管理办法>政策依据
1.《湖南省物业管理条例》
2.湖南省发展和改革委员会关于印发《湖南省定价目录》的通知(湘发改价调规〔2021〕131号)
3.《湖南省发展和改革委员会 湖南省住房和城乡建设厅关于印发〈湖南省物业服务收费管理办法〉的通知》(湘发改价调〔2017〕4号)
主要内容
一、明确物业服务收费实行政府指导价范围
业主大会成立之前的普通商品住宅物业服务收费实行政府指导价;以及与之相关的已购车位物业服务费、装修服务管理费、装修垃圾清运费。
别墅、其它非住宅及业主大会成立之后的普通商品住宅物业服务收费实行市场调节价。
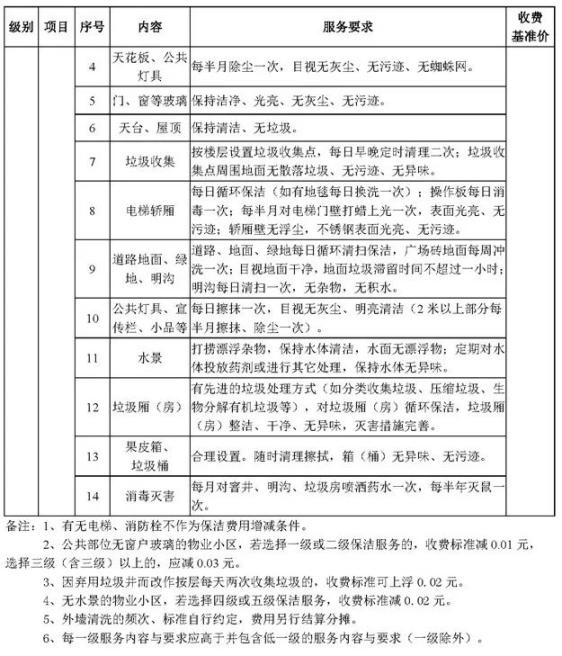
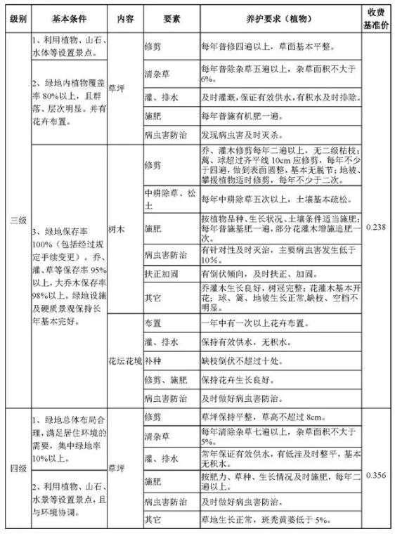
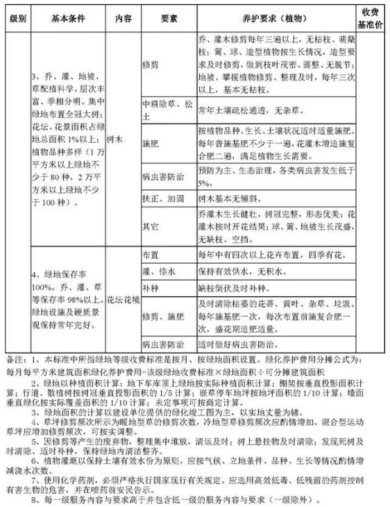
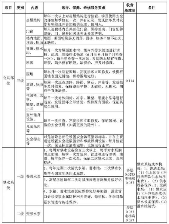
二、物业服务等级和收费基准价
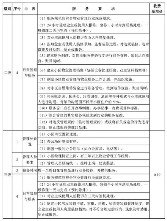
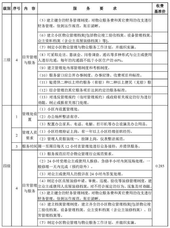
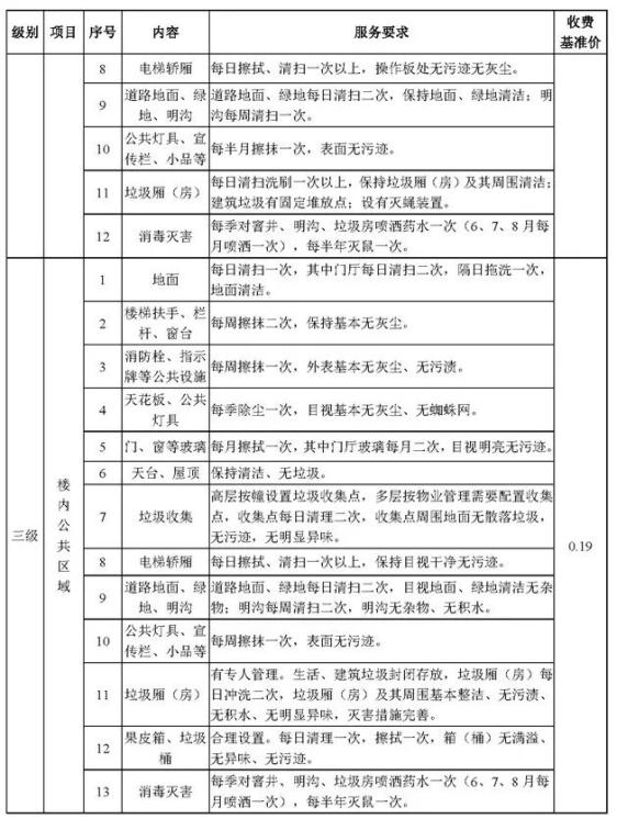
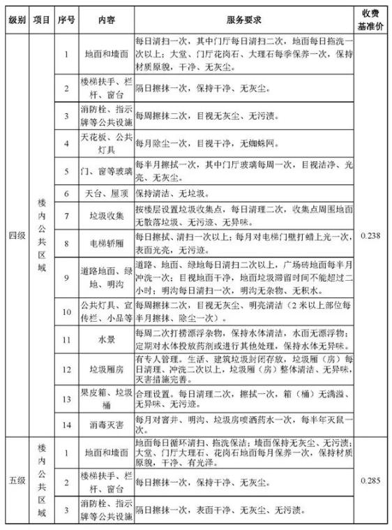
1.建立质价相符的管理模式。《通知》规定,普遍住宅小区物业服务分为五级,等级从低到高,最高为五级服务,物业服务收费按照质价相符原则,每一级物业服务均有相对应的收费标准。物业服务企业可依据小区实际情况,分别选择项目等级组合确定,物业服务收费标准为各住宅公共性物业服务项目收费标准的总和。
2.物业收费标准实行菜单式组合计价。政府指导价按服务级别和服务内容实行菜单式组合定价,并详细列明各服务内容级别最高价格。将物业服务的内容分成五大类(综合管理服务,保洁服务,公共秩序维护,绿化养护,物业共用部位和共用设施设备维护),每项服务内容按不同的服务标准分成5个档次,并制定与之对应的收费标准,让业主和物业公司可以根据实际服务内容和与之对应的收费标准自由组合,实行政府指导价的普通住宅公共性物业服务收费标准原则上不得高于指导价格。

三、前期物业服务收费实行备案制实行政府指导价的普通商品住宅前期物业服务收费实行备案制,其服务等级和收费标准报市价格主管部门审核备案并经公示后方可收费,备案文件应当载明前期物业服务等级和收费标准等相关内容。物业公司在物业收费备案时必须明确自己的服务等级和收费标准,以之作为其后期物业是否提供价质相符服务的依据。
四、加强物业服务收费事后监管
在以往的物业服务收费管理中,重点在物业费的备案,对备案后的监管相对较为薄弱。《通知》明确了对投诉率高、问题反映集中、达不到服务等级的质价不符、服务等级达不到要求的物业服务企业进行重点督查。
五、明确对供水未抄表到户小区给予优惠
《湖南省城市供水价格管理办法》明确规定,供水企业应对暂未实现直接抄表到居民家庭用户的转供水,给予终端价格6-8%的优惠。为使该项政策落实落地,《通知》作了进一步明确规定。
六、强化了收费公示制度
物业公司要按规定对服务项目、服务标准、计费方式、收费标准进行公示,同时公布收费文件以及举报电话12315,接受业主监督,不得向业主(使用人)收取任何未予标明和公示的费用。
其他
本《通知》是依据《湖南省物业服务收费管理办法》有关规定制定的我市城区物业服务收费文件,《通知》中未明确的物业服务收费其他事项,按《湖南省物业服务收费管理办法》有关规定执行。
来看看五个服务等级
是如何划分的
↓↓↓





















你家物业费是多少?你觉得服务水平达标了吗?
欢迎在底部留言讨论
来源:湘潭在线(ID:xtolcn)综合湘潭市发改网官网
原标题:《速看!湘潭市城区物业服务收费有变化》
本文为澎湃号作者或机构在澎湃新闻上传并发布,仅代表该作者或机构观点,不代表澎湃新闻的观点或立场,澎湃新闻仅提供信息发布平台。申请澎湃号请用电脑访问http://renzheng.thepaper.cn。





- 报料热线: 021-962866
- 报料邮箱: news@thepaper.cn
互联网新闻信息服务许可证:31120170006
增值电信业务经营许可证:沪B2-2017116
© 2014-2026 上海东方报业有限公司




