- +1
未来几年 我们这样干!| 武义县国民经济和社会发展第十四个五年规划和二〇三五年远景目标纲要
武义县国民经济和社会发展第十四个五年(2021-2025年)规划和二〇三五年远景目标纲要,根据《中共武义县委关于制定国民经济和社会发展第十四个五年规划和二〇三五年远景目标的建议》制定,主要阐明全县经济社会发展的战略意图,明确政府工作重点,引导规范市场主体行为,是政府履行经济调节、市场监管、社会管理、公共服务、生态环境保护职能的重要依据,是全县人民的共同愿景。
一、聚力“三篇文章”推动跨越式发展,开启高水平全面建设社会主义现代化新征程
“十四五”时期到2035年,是我国处于“两个一百年”奋斗目标的历史交汇期,也是我县建设 “新时代全面展示中国特色社会主义制度优越性的重要武义窗口”的关键期,我县在高水平全面建成小康社会的基础上进入了新发展阶段。全县将忠实践行“八八战略”、奋力打造“重要窗口”,全力推进“三篇文章”再深化、“二次跨越”再出发,乘势而上开启高水平全面建设社会主义现代化新征程。
(一)在“八八战略”指引下我县高水平全面建成小康社会取得决定性成就
“十三五”时期是武义赶超发展、砥砺奋进,高水平全面建成小康社会决胜阶段。面对错综复杂的宏观环境、艰巨繁重的改革发展稳定任务和突如其来的新冠肺炎疫情影响,县委坚持以习近平新时代中国特色社会主义思想为指导,坚决贯彻中央和省委、市委各项决策部署,围绕“打造中国温泉名城、构建东方养生胜地”总体目标,深入实施“生态立县、工业强县、文旅富县、科创兴县”发展战略,全力做深做实“三篇文章”,团结带领全县人民拼搏实干、争先进位,走出了一条生态发展、绿色崛起的后发赶超之路。综合实力显著提升,“十三五”期间全县生产总值保持5.3%的年均增速,2020年全县生产总值、人均生产总值分别达到271.33亿元和74500元,一般公共预算收入达到27.45亿元。全县生产总值、人均生产总值、城乡居民可支配收入等全面小康核心指标较2010年翻了一番。百强县排名从2017年的229位上升至2020年的172位。产业结构不断优化,第一、二、三产业增加值占全县生产总值的比重由2015年的7.7:52.8:39.5调整为2020年的6.0:48.1:45.9,装备制造业入选全省优先培育特色产业集群,农业现代化水平居全市前列,创成省级全域旅游示范县、首批国家农村产业融合发展示范园、国家体育产业示范基地,成为全国首批“美丽中国·康养名城”。改革开放全面深化,区域联盟改革、建设用地赋能、“三个中心”集成改革等一批重大改革取得积极进展,山海协作、对口扶贫工作亮点纷呈,外贸出口居全市第三,入选全省首批国家级电子商务进农村综合示范县。都市区共建加快推进,S220改建段、义武公路、金武快速路建成通车;实施史上规模最大的旧城改造,三大安置区回建工程主体结顶;北岭新区建设加快步伐,温泉小镇创成4A级景区,建成高铁北站、会展中心、博物馆、城市展示馆等一批城市客厅,创成省级示范文明县城;美丽城镇、和美乡村建设卓有成效,荣获全省新时代美丽城镇建设优质县称号,列入国家县城新型城镇化建设示范名单。生态底色变得更亮,三次夺得“大禹鼎”,成功创建省级生态文明建设示范县,获评“中国天然氧吧”“全球绿色城市”。民生福祉持续改善,武义一中、县第一人民医院等一批重大民生项目落成投用,成功创建省教育基本现代化县,创成国家卫生县城,“双下沉、两提升”工作走在全省前列,“医联体+医共体”建设取得阶段性成效,社保、就业、医保、文化、体育等社会事业全面进步,城乡收入差距持续缩小,家庭人均年收入9000元以下贫困现象全部清零。社会治理创出特色,坚持和发展新时代“后陈经验”,平安武义、法治武义、清廉武义建设全面深化,省级平安县实现“十五连创”,勇夺全省首批一星“平安金鼎”。“十三五”规划目标任务顺利完成,高水平全面建成小康社会取得决定性成就,为开启高水平现代化新征程、打造“重要窗口”、推动跨越式发展打下了坚实基础。



(二)新发展阶段面临的新机遇新挑战当前和今后一个时期,我县将进入高质量绿色发展的关键阶段,迎来跨越式发展的战略机遇期,但机遇和挑战都有新的发展变化。
从国外环境看,当今世界正经历百年未有之大变局,新一轮科技革命和产业变革深入发展,全球新冠肺炎疫情大流行带来巨大变量。从国内环境看,我国进入新发展阶段,经济长期向好的基本面没有改变,人民对美好生活的向往呈现多样化多层次多方面特点。从区域环境看,随着构筑新发展格局、长三角一体化发展等国家战略深入实施,以及全省大湾区大花园大通道大都市区建设、金义都市区一体化发展, 助推武义加速从“行政区经济”向“区域一体化经济”全面转变。同时,我县发展不平衡不充分问题仍然突出,推动高质量发展的动能支撑不够强劲,现代产业体系有待完善提升,重点领域关键环节改革任务仍然艰巨,城乡区域发展和居民收入差距仍然较大,城市建设、公共服务、民生保障、社会治理、防灾减灾等领域的短板弱项仍然不少。
优势论是“八八战略”的精髓,用好后发优势是加快发展地区跨越式赶超的优选路径。武义具有以下六大优势:一是全面融入新格局带来的未来发展优势。武义外贸型经济特点突出,跨境电商有利于进一步融入国际循环,工业产品国内产业链条比较完善,适合出口转内销,全面融入国内国外双循环新格局给武义未来发展开辟了新空间。二是重大战略带来的政策溢出优势。国家“一带一路”、长三角区域一体化、“四大建设”、金义新区、金武同城化等多区域协调联动发展将为我县高质量发展带来前所未有的历史机遇,多重利好政策叠加溢出效应将给我县带来新的后发优势。三是数字经济融合带来的产业提升优势。数字产业化和产业数字化,数字经济和实体经济深度融合,传统块状经济向数字产业集群提升为武义带来难得的跨越式发展。四是平台能级提升带来的要素保障优势。“腾笼换鸟”“凤凰涅槃”“亩均论英雄”“全域土地综合整治”对低效用地、闲置土地的整合,为提升城市能级打开了新空间。五是系统集成改革带来的区域竞争优势。“三个中心”集成改革助推有为政府和有效市场协同发力,使群众和企业办事从“找部门”转变为“找政府”,使党政机关服务方式从“碎片化”转变为“一体化”,大大提升了武义区域竞争优势。六是“两山”转换融合带来的生态比较优势。绿水青山是武义的靓丽名片,生态资源是武义的重要竞争优势和潜力。
综合判断,“十四五”及今后一个时期,武义正处在深化“三篇文章”的迭代期、新旧动能转换的提速期、新发展格局构建的窗口期、城市能级跃升的关键期、改革系统集成的突破期。站在新的历史起点上,全县上下要着眼“两个大局”,深刻认识错综复杂的国际环境带来的新矛盾新挑战,深刻认识新发展阶段的新变化新要求,深刻认识危机并存、危中有机、危可转机的新判断新情况,增强机遇意识、风险意识和“窗口”担当,保持战略定力,拼搏实干办好自己的事,把“后发”所蕴含的优势不断巩固、挖掘、培育、激发和放大,实现“后发赶超”到“跨越赶超”、“下山脱贫”到“兴城共富”、“后陈经验”到“源头智治”三大跃迁,努力谱写高质量发展、高品质生活、高水平治理的奋斗新篇章。
(三)二〇三五年远景目标
到2035年,我县将与省市同步基本实现高水平现代化,生态质量、绿色发展、幸福宜居、区域协调走在全省前列,确保与省、市同步基本实现高水平现代化,形成跨越式发展的武义样板、协调发展的武义成果、生态富民的武义经验,成为新时代全面展示中国特色社会主义制度优越性“重要窗口”中的“武义窗口”。
经济实现高质量发展。综合实力和质量效益大幅提升,人均GDP力争达到发达经济体水平,基本实现新型工业化、信息化、城镇化、农业农村现代化,形成具有武义特色的现代产业体系,建成高水平创新型县域,区域协调发展新格局更加优化,全面实现县域经济向都市区经济、城市经济升级,力争跻身全国县域经济百强,实现跨越式发展。
百姓实现高品质生活。共同富裕取得实质性进展,居民人均收入与人均生产总值之比力争达到发达经济体水平,城乡居民生活水平差距明显缩小,基本建成现代化公共服务和社会保障体系;基本实现教育现代化,高水平实现健康武义建设目标,文化软实力全面增强,社会主义精神文明和物质文明全面协调发展,国民素质和社会文明程度达到新高度;基本实现人与自然和谐共生的现代化,生态环境质量、资源能源集约利用、美丽经济发展全面处于先进水平,高质量建成美丽浙江先行示范区。
社会实现高水平治理。基本实现县域治理现代化,建成整体智治体系和现代政府,建成法治政府、法治社会,争创法治示范区,安全保障体系不断健全,共建共治共享的社会治理体系更加完善,高水平建成平安浙江示范县;党的全面领导落实到各领域的高效执行体系全面形成,全面从严治党持续深入推进,党员干部拼搏实干,政治生态山清水秀。
(四)“十四五”时期经济社会发展的总体要求
坚持以习近平新时代中国特色社会主义思想为指导,深入贯彻党的十九大和十九届二中、三中、四中、五中全会精神,统筹推进“五位一体”总体布局,协调推进“四个全面”战略布局,坚持党的全面领导,坚持以人民为中心,坚持新发展理念,坚持深化改革开放,坚持系统观念,坚持稳中求进总基调,以高质量绿色发展为主题,以深化供给侧结构性改革为主线,以改革创新为根本动力,以满足人民日益增长的美好生活需要为根本目的,按照忠实践行“八八战略”、奋力打造“重要窗口”和“打造增长极、共建都市区、当好答卷人”要求,围绕“温泉康养名城、绿色智造基地”总体目标,牢牢把握“三篇文章”再深化、“二次跨越”再出发工作主线,紧扣数字赋能、协调发展、奋进跨越工作导向,深入实施生态立县、工业强县、文旅富县、科创兴县发展战略,加快推进跨越赶超、兴城共富、源头智治,高水平打造金华民营经济重要增长极、高水平争创全省区域协调发展示范区、高水平建设长三角一流温泉康养旅游度假目的地、高水平争当全国县域治理现代化排头兵,实现更高质量、更有效率、更加公平、更可持续、更为安全的发展,更加彰显生态之美、人文之美、和谐之美、清廉之美,全面提升人民群众获得感、幸福感、安全感。
(五)“十四五”时期经济社会发展的主要目标
锚定二〇三五年远景目标,聚焦聚力高质量、竞争力、现代化,挖掘后发优势、转化治理效能、打造硬核成果、形成发展胜势,交出建设“重要窗口”的阶段性高分答卷,取得进位赶超、科学跨越显著成果。
——科创赋能取得新突破。创新型人才队伍建设、创新主体培育、科创平台打造、体制机制改革等取得新的进展,以产业科技创新为核心的全面创新取得新的成果,“产学研用金、才政介美云”十联动的创新创业生态不断优化,基本建成制造业创新人才集聚高地。新经济引领作用进一步增强,“三新”经济增加值占GDP比重显著提升,军民深度融合取得创新发展,建成创新能力强、产业链韧劲强、产业链水平高的现代产业集群。
——后发赶超实现新跨越。在质量效益明显提升基础上,实现经济持续健康较快发展,全县生产总值力争突破400亿元,人均生产总值达到10万元以上,服务业增加值占GDP比重达到50%,工业经济质量优化,农业基础更加稳固,创新能力显著增强,产业基础高级化、产业链现代化水平显著提升,经济结构实现由“二三一”向“三二一”的重大转变,成为全省、全市绿色高质量发展新的增长点。
——改革开放形成新经验。以数字化改革为牵引,全面深化改革取得实质性、突破性、系统性成果,市场活力、社会活力充分激发,基本建成营商环境最优、便民服务最优、机关效能最高的“两优一高”县;深度融入长三角高质量一体化发展,企业海外市场深耕拓展,山海协作、招大引强取得标志性成果。
——城乡建设迈出新步伐。“内聚外迁、小县大城”战略全面实施,国家新型城镇化试点全面推进,县域内产业发展、村镇体系、生态保护、空间布局更为合理,县城和中心镇能级显著提升,综合交通体系更加完善,区域协调发展示范先行取得显著成效,常住人口城镇化率达到75%左右,金武新城建设全面推进,融入都市区同城发展的格局基本形成。
——特色文化展现新风采。社会主义核心价值观深入人心,新时代爱国主义、集体主义和优秀传统文化广泛弘扬,人民群众思想道德素质、科学文化素质和身心健康素质明显提高,公共文化服务体系更加健全,人民精神文化日益丰富。先进文化、红色文化、明招文化、康养文化、畲乡文化等交融汇聚,文化形象更加鲜明,文明程度显著提升,文化产业蓬勃发展,形成具有武义独特文化气质和人文内核的文化浙江新名片。
——生态优势得到新提升。国土空间开发保护格局得到持续优化,全域美丽的绿色发展体制机制不断完善,绿水青山向金山银山的转化通道进一步拓宽,山水林田湖草一体的生态系统实现良性循环,节约资源和保护环境的空间格局、产业结构、生产方式、生活方式加快形成,生态环境质量持续改善,绿色成为武义发展最鲜明的底色,建成浙中生态大花园,力争创成国家生态文明建设示范县。
——幸福生活迈上新台阶。实现更加充分更高质量就业,居民收入增长力争持续高于经济增长,低收入群体增收成果巩固拓展,城乡居民收入倍差持续缩小,中等收入群体持续扩大;全生命周期民生服务不断完善,教育体系更加优质均衡,健康武义建设取得明显成效,社会保障和养老服务体系更加完善,人均预期寿命超过80岁,人人共享的数字社会加快形成。
——智治善治达到新高度。党领导经济社会发展的高效执行体系基本形成,清廉武义和法治武义建设走在前列,“整体智治、唯实惟先”的现代政府基本建成;“基层党建+社会治理”创新全面深化,党建统领的自治、法治、德治、智治融合的治理体系巩固完善;“县乡一体、条抓块统”高效协同治理基本建成,县域治理的法治化、制度化、规范化、程序化、数字化水平显著提升。

(六)“十四五”时期经济社会发展的空间布局坚持一体化、网络化、精细化、差异化、绿色化的空间布局导向,统筹人口、城镇、产业、资源要素和生态保护空间分布,推动发展战略与空间基地有机统一、空间战略与要素配置有效衔接,加快构建“一核集聚、两翼齐发、三轴联动、全域美丽”(一核两翼三轴全域)的县域空间总体布局,开启奋进武义新篇章。
——一核集聚。按照“小县大城”战略,以国家县城新型城镇化示范为契机,优化县城“北进、东拓、南连、中优、西控”空间结构,提升城市能级和品质。一要“聚人”。持续深化“下山脱贫3.0”行动,稳步推进农村宅基地依法自愿退出,进一步推动山区人口市民化进程。落实新老居民同等化待遇,鼓励外来人口在武义安家落户。以产业聚人、以环境留人,吸引更多高端人才、周边县市企业家来武义置业安家。二要“优城”。以都市共建的视野、旅游城市的定位、精致城市的标准,做好城市发展战略研究及重大功能板块谋划。加快“金武新城”建设,推进金武同城和都市区一体化发展。有序推进旧城区梳理式有机更新,重点抓好老旧小区改造、城市道路建设等基础设施提升。三要“智治”。加快建设智慧城市,启动建设“城市大脑”,运用数字化技术提升城市治理效能,提高城市管理的科学化、精细化、智慧化水平。——两翼齐发。东北翼科技创新智造高地。聚焦“再造一个武义工业”,以开发区、桐琴镇、泉溪镇等为重点区域,以构建绿色智造产业体系为战略导向,大力发展新材料、大健康等优势产业,培育新能源、高端装备、人工智能等新兴产业,加快制造业绿色化、智能化改造提升,增加工业机器人密度,建设一批务实管用的数字化车间和工厂,力争将东北部建设成以“绿色智造”为特色的浙中先进制造业基地,有力推动武义经济社会实现跨越发展。中南翼生态康养度假胜地。聚焦“温泉康养”特色,以度假区、柳城畲族镇、王宅镇等为重点区域,依托景观资源以美养生,依托优质空气以气养生,依托农事劳作以动养生,依托生态饮食以食养生,依托农耕文化以文养生,打造乡村康养产业链。优化“温泉康养”旅游顶层设计,以“康养”为主题,打响“来武义、我养你”旅游口号,研发推出温泉美容、温泉医养、康养美食等康养特色产品,吸引更多高端人群来武休闲度假居住。
——三轴联动。以轨道交通为先导,以高快速骨干路网为支撑,重点依托北部复合交通(高铁、高速)网形成的北部城市发展主轴、G235国道串联西南部乡镇发展次轴、S219省道串联东南部乡镇发展次轴,串联打通多环通道,强化枢纽和交通支撑能力,强化对外空间联系,带动人流、物流、信息流、创新流、金融流等各类要素空间畅通流转,推动武义与周边城市联动发展、网络化发展、一体化发展。
——全域美丽。坚持绿色化的布局导向,加快建设美丽城镇、美丽乡村、美丽田园、美丽河湖、美丽县城、美丽园区和国家公园,高质量建设全域大花园,把武义打造成为全省领先的高质量绿色发展高地、全国有影响力的旅游目的地,形成“一户一处景、一村一幅画、一镇一天地、一城一风光”的全域大美格局,建成现代版的“富春山居图”。
二、深化人才创新驱动,打造科技赋能创新县
突出创新的核心地位,深入实施“科创兴县”战略,进一步强化平台赋能、人才支撑、企业引领作用,加速形成更富吸引力、竞争力的创新生态,塑造“环境优越、机制完善、企业云集、创新活跃”的科技发展新格局。
(一)着力打造高能级创新平台
加快推进重大科创平台建设。积极融入长三角G60科创走廊、浙中科创大走廊,加快推进永武科创廊道建设,建立联合联动的产业创新链。建好用好杭州未来科技城武义科创中心“人才飞地”,打造高能级研发平台、人才社区,探索“孵化加速在杭州、科创转化在武义”的科创飞地产业新路径。培育创建省级高新技术产业园区,立足武义科技城,聚焦重点产业发展需求,以产业园区集聚各类创新资源,提高创新链整体效能。深化电动工具产业创新服务综合体和电动工具工程师协同创新中心建设,提升电动工具检验检测中心服务能力水平。
构建全链条双创支撑平台。加快高端人才创业区建设,加强研发机构招引和入园企业孵化,打造集科技研发、科技服务、产业孵化、高端制造等多功能为一体的人才集聚、产域融合、生态低碳科创平台。全力推进与大院名校的科技合作交流,积极探索建设新型研发机构模式,加快推进上海第二工业大学“智能制造”产业技术研究院合作建设步伐。支持有条件的龙头骨干企业打造开放式创新创业平台,完善“众创空间—孵化器—加速器—产业园”全链条创业孵化体系,力争把武义科技城建设成省级科技企业孵化器。
(二)健全完善人才“引育用留”机制
加大高端人才引进力度。把人才资源开发放在最优最先位置,完善科技人才、创新型人才、高技能人才、实用型人才培养激励机制。深入实施顶尖人才、领军人才、青年博士倍增、大学生来(留)武等引才计划,全面落实“双龙引才”新政。创新“才尽其用”的人才“引育用留”新模式,深化“不为所有、但为所用”的高层次人才留用模式,“干得好,人人都能成为高层次人才”的技能人才留用模式,“企企有智囊”的“揭榜挂帅”“周末科学家”等柔性人才引用模式。
引育特色产业人才。大力实施人才兴业战略,围绕省市发展布局和我县人才短板,聚焦武义特色产业来培育和招引人才,发挥职校与行业协会的作用,加强技能人才培养力度。健全终生职业技能培训制度,紧扣我县八大细分行业,实施更精准的针对性培训,发展培育更多实用人才。以金职院武义分院建设为契机,做大做强武义职校,办好现代学徒班。深化校企合作,加大技能型人才培养力度,持续壮大“武义工匠”队伍。
强化人才政策支持。完善人才“引育用留”工作机制,提升人才政策吸引力,健全人才评价体系,着力提升人才公共服务能级,打造各类人才蓄水池。加大优秀人才引进资助力度,深入落实人才租房补贴、生活补贴、外出招才补贴等人才扶持政策。大力推进大众创业,鼓励和扶持更多有创业意愿和创业能力的城乡劳动者创业,形成政府激励创业、社会支持创业、劳动者勇于创业新机制。强化乡贤和人才在武家属关怀服务,提升在外人才对家乡的认同感,争取更多武籍人才回归。
(三)加快构建创新主体梯度培育体系
加大企业主体培育力度。统筹实施上市提速、梯队扩容、后备培育“三大行动”,联动实施质量强企、标准强企、品牌强企“三大工程”,大力培育头部企业和行业领跑者,提升“武义创新”驱动力。动态更新“小升规”“单项冠军”“小巨人”企业库,健全完善“科技型中小企业—高新技术企业—创新型领军企业”梯队培育机制。坚持“腾笼换鸟、凤凰涅槃”,壮大规模企业,培育小微企业,打好“凤凰”“雄鹰”“雏鹰”等行动组合拳,加快形成“大企业顶天立地、骨干企业专精特新、小企业铺天盖地”的雁阵梯队。推进企业股改上市和对接多层次资本市场,引导更多符合条件的企业上市融资,推动优质资源向优势企业、总部型企业和上市公司集聚。大力弘扬企业家精神,高效落实民营企业发展促进条例,持续深化企业服务中心建设,全面激发企业主体活力。
提升核心技术创新能力。设立中小企业“县长科技创新奖”,引导和激励中小企业强化科技创新,提高自主创新能力。指导企业自主创新和技术革新,组织实施国家和省、市有关重点技术改造项目,鼓励企业建设线上线下相结合的“双创”平台,建设一批重点实验室、企业技术中心、工业设计中心,实施关键核心技术攻坚,推动关键技术领域装备达到国际国内先进水平。建立完善以企业为主体、市场为导向、产学研深度融合的技术创新体系,积极争取更多高水平科研机构落户武义,推动高校、科研院所科技成果转移转化。
(四)大力营造创业创新良好生态
优化创业创新体制机制。围绕企业创业创新全过程,打造覆盖全生命周期的政策扶持链。推进县级财政科技创新资金整合,以资金整合带动土地、税收等政策集成,促进各类创新资源向企业集聚。加大对基础前沿研究支持,重点支持重大关键技术攻关项目、重大技术创新引导及产业化项目、重大创新平台项目,推动科技企业数量和质量双提升。持续开展智能制造服务支撑行动,打造智能制造共享平台。深化科技体制改革,完善科技金融服务体系,发挥政府基金引导作用,改革科技评价制度,积极培育创新文化,全面激发县域创新创业热情。
加强知识产权保护。加快建设知识产权强县,谋划设立知识产权法院,严格知识产权执法,完善知识产权黑名单和联合惩戒制度,加大企业知识产权纠纷应对指导与援助力度。完善知识产权运用、交易机制,鼓励在知识产权证券化、知识产权质押融资、科技成果转化等领域先行先试。改革科技评价制度,建立以科技创新质量、贡献、绩效为导向的分类评价体系。深化科研管理体制改革,完善适应颠覆性创新的研发组织模式,探索基础研究稳定支持新机制。
三、构筑现代产业体系,打造民营经济强县
将振兴实体经济与整个现代化产业体系构建相结合,突出数字化引领、撬动、赋能作用,加快构建先进制造业与现代服务业双轮驱动、齐头并进的现代产业体系,全面提高经济发展的质量和效益。
(一)深入实施数字经济“一号工程”
加快推进数字产业化、产业数字化。大力发展微电子蚀刻新材料、电子信息制造业等数字经济核心产业。推进“数字+制造”深度融合,实施重点细分行业智能化改造,增加工业机器人密度,建设一批务实管用的数字化车间和智能工厂,加快智能制造新模式推广,通过数字赋能制造方式变革,打造先进制造业。推进“数字+农业”深度融合,借力“益农社”“网上农博”等平台,发展可视化生产销售,让绿色农产品种得好、更卖得好。推进“数字+服务业”深度融合,加快数字技术在全域旅游、城市管理、民生服务等各领域的运用,加快数字社会建设,建设新型智慧武义。稳步推动数字金融建设,加快推进贸易数字化转型,发展智慧物流,拓展跨境电商等新型贸易方式。推广数字生活场景应用,大力发展远程办公、互联网医疗、“无人经济”、数字文旅、电商新零售、金融科技等新业态。加大数据要素增值,深入推进公共数据开放应用,提升社会数据资源价值,加强数据要素安全保障。聚焦经济、社会和政府数字化转型,完善数字生态,抢占数字经济竞争制高点。
(二)全力推动制造业绿色智能发展
加快实施制造业产业基础再造和产业链提升行动。围绕“十百千”目标实施“1+2+3+N”行动,力争五年内上市公司达到10家以上、规上企业1000家,培育形成9个以上百亿产业集群,工业总产值实现翻番,规上工业总产值突破800亿元,力争达千亿级,再造一个“武义工业”。对标国际先进标准,实施“标准化+”“设计+”升级行动,招引一批产业链上游的配套性企业,补齐与我县产业相关、契合度较高的强链、补链项目,加强产业协同和技术合作攻关,攻克一批“卡脖子”关键核心技术,全链条防范产业链供应链风险,全方位推进产业基础再造和产业链提升,增强产业链韧性,提升产业链水平。
大力推进制造业绿色低碳转型。加快新一代可循环流程工艺技术研发,大力开发推广具备能源高效利用、污染减量化、废弃物资源化利用和无害化处理等功能的工艺技术,加快实现八大细分行业等传统制造业绿色低碳转型。大力支持企业建设绿色工厂,实现厂房集约化、原料无害化、生产洁净化、废物资源化、能源低碳化。逐步完善节能减排工作体系,加快构建科技含量高、资源消耗低、环境污染少的制造业产业结构和生产方式。利用综合标准依法依规推动一批能耗、环保、安全、技术达不到标准和生产不合格产品产能关停退出。
持续推动传统优势产业智能改造提升。以劳动密集型传统加工制造行业为重点,鼓励企业开展机器换人、自动换械、成套换台、智能换数,通过数字化车间和物联网工厂建设,推进“企业上云”向“深度用云”转变,加速传统产业全产业链、产业结构和产品科技含量提质增效。精准培育电动工具、杯业、门业、文旅休闲等八大重点细分行业样板,推动传统产业数字化、智能化、集群化、服务化发展。进一步提升经济开发区平台集聚效应和辐射带动作用,打造体系完整、特色鲜明、产业链完善的集群化生产基地。加快拓展“万亩千亿”产业平台,做大做强新材料、大健康等特色产业园,培育两大百亿产业。
积极引育布局战略性新兴产业和未来产业。大力培育智能装备、新能源、新一代人工智能等战略性新兴产业,加快形成一批新兴产业集群。超前布局量子通讯、航空航天、区块链、半导体、石墨烯等具有重大引领带动作用的未来产业,吸引培育一批有实力有潜力的产业龙头、行业冠军,积极拓展区块链、柔性电子、边缘计算、类脑芯片、虚拟现实与增强现实、新材料和节能环保领域等关键技术和产品的研究和应用。组织实施一批重大工程,突破一批核心技术,开发一批战略性产品,加大对战略性新兴产业和未来产业扶持力度,培育我县未来经济竞争新优势。

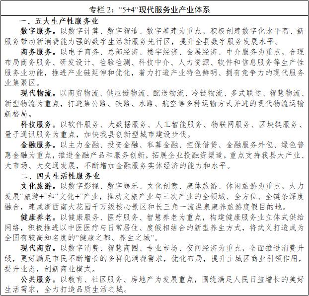
(三)努力打造现代服务业核心增长极做大做强“5+4”现代服务业。聚焦增量提质,全面推进服务业补短提升、升阶进位,努力把服务业打造成新的经济增长点。大力发展以数字服务、商务服务、现代物流、科技服务、金融服务为主的高端化、专业化的生产性服务业,深入推进生产性服务业“主辅分离”,推动生产性服务业向专业化和价值链高端提升,形成具有一定规模的生产性服务业产业集群。着力发展以文化旅游、健康养老、现代商贸、公共服务为主的高品质多样化的生活性服务业,推动生活性服务业向便利化、精细化、品质化提升。大力发展总部(楼宇)经济、研发设计、影视文化等高端服务业,提升服务业对高端资源的集聚力,抢占新一轮区域竞争制高点。
加快现代服务业与先进制造业深度融合。推进主辅分离,以先进制造业服务化、现代服务业制造化为方向,依托工业物联网、大数据、人工智能等新一代信息技术改造传统制造业和服务业发展模式,推动现代服务业与先进制造业耦合共生。培育一批有行业竞争优势、能辐射带动小微企业发展的服务业龙头企业,做强服务业发展新引擎。深化服务业改革开放,进一步放宽市场准入,创新监管方式,营造有利于先进制造业与现代服务业深度融合的市场环境,积极打造现代服务业与先进制造业融合发展集聚区。培育发展服务业新业态新模式。培育发展以在线化、数字化、融合化为鲜明特征的平台经济、共享经济、体验经济、创意经济、网红经济等服务业新业态新模式。创新无接触式消费模式,探索发展智慧超市、智慧商店、智慧餐厅等新零售业态。鼓励发展智慧康养、智慧医疗、智慧旅游、智能体育等消费新业态,深入发展在线文娱,鼓励传统线下文化娱乐业态线上化。充分融合楼宇经济、会展经济、商圈经济等城市经济,加快形成服务业新的增长点,提升服务业对消费升级的带动力。
(四)加快提升全域旅游竞争优势
优化全域旅游空间布局。以“中国温泉康养名城”为总目标,加快构建全域城旅一体、产旅共融、景镇联动、主客共享的生态康养度假旅游目的地,打造浙西南大花园千万级核心景区。全面推进温泉小镇和牛头山两大核心景区建设,联动推进温泉康养旅游大通道建设,整合沿线文旅资源,提升绿化景观,完善配套设施,打造集交通、生态、景观、文化、休闲、富民于一体的浙江最美旅游风景道,全力争创国家级全域旅游示范区、国家级旅游度假区、国家5A级景区。
丰富武义旅游产品体系。加快旅游与工业、农业、文化等产业融合发展。全面打响温泉康养品牌,大力研发推广温泉美容、温泉医养、温泉美食等独具武义特色的温泉系列产品,推动康养产业链向有机农业、有机国药、健康运动、康养教育延伸。大力发展民宿经济,打造一批具有武义特色的“网红民宿”,构建“民宿+”全产业链乡村旅游目的地。积极发展赛会经济,加快建设现代化体育场馆、展览馆及户外设施,谋划举办一批具有影响力的大型体育赛事和特色会展。加快推进温泉小镇、古城文化旅游区、牛头山景区提升等重大项目。提升旅游公共服务体系。建立健全主要景区、乡村旅游点旅游交通引导标识系统,打造全域旅游定制专车、慢行交通体系、自驾游路线和房车营地、旅游特色交通体系、汽车租赁体系。大力推动智慧旅游建设,构建集门户网站、旅游咨询、门票一卡通、电子触摸屏、虚拟漫游景区一体的智慧旅游游客服务系统,构建集应急指挥、安全保障、综合监管、数据统计分析一体的智慧旅游行政管理系统。构建集电子商务、旅行社、景区停车场、酒店智慧管理系统一体的智慧旅游企业管理系统。
(五)着力提高农业现代化水平
完善“3+3+X”现代农业产业体系。深化农业供给侧结构性改革,健全现代农业产业体系、生产体系、经营体系,着力提高农业现代化水平。做精茶叶、中药材、食用菌等3大主导农业,做好粮油、蔬菜、畜牧3大基础农业,做优宣莲、蜜梨等X大特色农业。深化国家农村产业融合发展示范园、省级现代农业园区、特色农业强镇建设,推进农业与文化、旅游、教育、康养等产业互融互促,不断丰富新经济新业态,加快形成全产业美丽生态经济。推进共享田园建设,推动田园生态共享、资源共享、产业共享、平台共享、利益共享,打造美丽田园升级版。
提高农业质量效益和竞争力。以提升农业科技水平、加速农业科技成果转化、提高农民科技素质为重点,大力推进农业新技术的推广应用,推动农业产业转型升级。持续推进农业标准化生产,加快提高农产品加工转化率,形成贸工农一体化、产加销一条龙经营的新格局。积极推广“武阳春雨”“宣平小吃”等区域公用品牌,推进“武义宣莲”“桐琴蜜梨”等地方农产品特色品牌建设,不断提升武义农产品附加值和农业影响力,形成以区域品牌为引领、企业品牌为主体、产品品牌为基础的农业品牌层级集群,构建我县特色农业品牌体系,持续提升品牌保障能力,不断增强品牌溢价增值效应。推进有机农业高质量发展。重点打造“一区两园三带多基地”有机产业发展格局。积极建设有机农业生产示范区、现代有机农业产业园、有机食品加工物流园,打造有机茶叶种植带、有机中药材种植带、有机果蔬莲种植带,以茶叶、中药材、果蔬、水产、观光农业等产业形式为载体,建设国家有机食品生产基地及有机农旅产业基地。依托山海协作生态旅游文化产业园,打造集茶叶加工集聚区、茶文化主题公园、茶产品展示区为一体的茶文化产业园。实施“双百共富”模式,建设香菇工厂化生产示范园,积极开展液体菌种研发和示范推广。以白姆寿仙谷国药基地为核心,打造“浙产名药”道地精品产业园区。积极引导接二连三企业向现代农业产业园集中,努力打造长三角绿色优质农产品生产加工供应基地。实施“有机+”战略,大力培育茶叶、中药材、食用菌等有机农产品,提升有机农产品价格效益,推进有机农业第一县创建工作。
加强新型农业主体培育。加快培育农民合作社、家庭农场、龙头企业等新型农业经营主体,努力打造为引领现代农业发展的重要力量。大力实施供销合作社培育壮大工程,进一步抓好促进和带动农业社会化服务、农村现代流通、农民专业合作等重点工作,加快打造服务农民生产生活综合平台。实施家庭农场培育计划,开展农民合作社高质量提升行动。深化“三位一体”农合联改革,建设一批重点农业企业研究院,推动龙头企业与农民共建农业产业化联合体,推广“订单收购+分红”等农业新形态。
切实保障粮食等重要农产品安全。深入实施藏粮于地、藏粮于技战略,引导农业资源优先保障粮食生产,保障农资供应,开展病虫害防治社会化服务,稳定粮食生产面积和产量,确保谷物基本自给、口粮绝对安全。大力开展粮食生产功能区非粮化整治,推进高标准农田、粮食生产功能区提质升级,打好粮猪菜保质保量保供组合拳,夯实双循环的农业基础。持续强化农产品质量安全监管体系建设,探索实行生产过程记录制度、市场准入制度和产品质量追溯制度,构筑农产品质量安全的制度保障。坚持最严格的耕地保护制度,严守耕地红线,严禁耕地非农化、防止耕地非粮化。
(六)全面构建高能级产业平台
全力推进重大产业平台建设。力争把武义经济开发区打造成“万亩千亿”新产业平台,把温泉旅游度假区打造为国家级旅游度假区,把金武新城打造为金武同城化发展的重要动力源。进一步提升高端装备制造园、新材料产业园、武义科技城、大健康产业园、航空产业园、温泉小镇、温泉养生产业园、山海协作产业园等重大平台集聚效应和辐射带动作用,将项目、资金往平台倾斜,努力打造成为体系完整、特色鲜明、产业链完善、国内先进的产业平台。推进企业总部中心落地建设,建成一批产业链相关联、服务链相支撑的特色小微产业园。
四、探索构建新发展格局,打造双循环开放县坚持实施扩大内需战略同深化供给侧结构性改革有机结合,坚决打好优化营商环境攻坚战和持久战,借助对外开放平台,集聚各方资源要素,让武义在开放的国内国际双循环新发展格局中不断孕育新机、打开新局。
(一)加快构建内外开放新格局
全面融入长三角一体化发展。积极对接沪、杭、甬等都市圈,推进与长三角城市在产业、平台、市场等领域的深度合作,承接沪杭产业溢出,打造沪杭产业转移的重要承接地。深度融入都市区共建,加强区域产业合作、错位和协同发展,推进县域经济向城市经济、都市区经济转型。深入推进山海协作工程,大力发展“飞地经济”,实现优势互补、共赢发展。
巩固拓展国外大市场。主动对接“一带一路”等国家战略,积极融入自贸区金义片区、义新欧、跨境电商、“海铁联运”等开放通道,统筹内贸和外贸、进口和出口协调发展,增创国际经济合作和竞争新优势。依托中国(浙江)自由贸易试验区金华联动创新区平台优势,支持特色五金、汽摩配、休闲用品等武义优势产业参与建设境外经贸合作区(产业园区),探索建立国际产业合作园发展产业基金。继续探索“走出去”办品牌展会,支持民营企业跨国收购先进技术、人才、品牌等战略资源,推动服务贸易扩量提质,提高国际市场竞争力。
(二)积极畅通国民经济循环
加快拓展国内新市场。顺应把握市场趋势,大力发展电子商务、现代物流,促进实体市场与网上市场有机融合、互促共进。大力发展农村电商,提高农产品电商化水平。支持企业开展“线上云外贸”,发展“全链式”跨境电商,重点培育细分行业跨境电商产业集群标杆。探索外贸转内销,发展直播电商,重点围绕细分行业建成“企企有直播”的武义发展模式,支持华东电商网红直播城等项目建设。推进供应链创新应用,优化物流分拨中心、末端配送等网店布局,构建高效的现代流通网络,着力打通城乡流通渠道,完善农产品流通骨干网。
全面促进消费升级。加快发展服务消费,鼓励拓展线上销售,扩大优质服务供给,释放居民消费潜力。建设多层次消费平台,推动传统商贸提质发展,大力发展“网上超市”等数字商贸新模式,打造高品质商业步行街,促进夜间经济发展。通过政策激励、引进培育、扶持发展等综合措施,加强服务业招商引资,积极招引批发零售龙头企业在武义成立总部集团,大力发展总部经济。
持续强化有效投资。实施新一轮扩大有效投资行动,发挥投资对优化供给结构的关键作用,紧盯“建链、补链、延链、强链”项目,持续扩大重大科创平台、战略性新兴产业、现代化产业链投资。加大招商引资力度,统筹实施产业链招商、驻点招商、以商招商、基金招商等工作举措,充分发挥山海协作机制优势,着力在更大范围、更高起点引进一批产业带动性强、环境友好型、有利于转型升级的重大投资项目。大力推进县市长工程和重大项目建设,深入开展堵点问题清零行动,强化审批、用地、融资、水电气等服务保障,确保签约项目早落地、早开工、早投产。整合政府资源支持和强化国有企业投融资平台建设,激发民间投资活力。
(三)打造现代化数字政府
深化政府数字化转型。以数字化改革撬动“最多跑一次”改革扩面升级,系统推动跨部门多业务协同流程再造,最大限度优化办事流程,着力打造“数字基础+数字服务+数字经济+数字治理”四位一体发展模式,建成整体协同、运行高效、服务精准、管理科学的数字政府。巩固扩大“无证明城市”改革成果,深化“一件事”集成改革,重点推进政务办事、公共服务、社会治理三大领域“一件事”集成改革,打造掌上办公之县、掌上办事之县。
打造贴心便捷的服务政府。全面落实“三服务”2.0版,开展全程服务、精准服务、联动服务。持续推进“最多跑一次”“最多跑一地”改革,建好用好“企业帮”“企业码”等涉企一站式移动服务平台,组建涉企服务“智囊团”,推进“难办事项不过周”,整合线上线下平台,精准科学依法解决企业难题。提升企业投资项目审批效率,优化企业投资项目在线审批监管平台,全面推行一般企业投资项目“标准地+承诺制+代办制”,推进政务服务标准化。全面落实企业帮扶、降本减负、减税降费等一揽子政策,进一步降低企业用地、用工、融资、用电、用气等生产经营成本和税费负担、制度性成本。建好县行政服务中心、12345政务服务中心、社会矛盾纠纷调处化解中心,探索更多主动服务内容。
(四)深化要素市场化改革
不断激发各类市场主体活力。促进民营企业高质量发展,高效落实民营企业发展促进条例,建立企业紧急事态应对制度,健全企业家参与涉企政策制定机制,畅通企业诉求和权益保护的反映渠道,构建亲情政商关系,依法保护民营企业和企业和企业家合法权益。深入实施“放水养鱼”行动,加快完善促进中小微企业和个体工商户发展的政策体系。深入推进国企国资改革,进一步健全国有企业法人治理结构,完善现代企业制度。深化国企人事、劳动和分配三项制度改革,建立灵活的选人用人制度,积极稳妥推进国有企业混合所有制改革。
健全要素市场化配置体制机制。深化土地、劳动力、资本、技术等市场化配置改革,加快落实农村集体经营性建设用地入市指导意见,扩大国有土地有偿使用范围,利用市场化机制盘活存量土地资源,提升土地使用效率。保障城乡劳动者平等就业权,建立教育、就业、创业、医疗卫生等基本公共服务与常住人口挂钩机制,破除要素流动的体制机制障碍。加快要素价格市场化改革,健全要素市场运行机制,推动要素配置依据市场规则、市场价格、市场竞争实现效益最大化和效率最优化。
加快推进武义信用体系建设。迭代完善公共信用评价体系,建立信用监测预警体系、联合监管和奖惩体系,拓展“信用+”场景创新应用,加快信用平台与其他治理平台的对接互通,健全以信用承诺为基础的审批流程。培育信用服务市场,鼓励扩大信用产品使用范围,培育信用服务市场需求,支持信用服务市场发展。加快建设信用监管体系,全面建立信用评价制度,形成信用评价结果并依据评价结果依法对管理对象实施分级分类监管。依法严格市场准入,监督和管理信用服务机构,查处违法违规行为,防止非法采集和滥用信用信息。
五、实施“小县大城”战略,打造区域协调发展先行县
以“内聚外迁、小县大城”战略为抓手,以“兴城共富”为导向,统筹人口、资源、环境协调发展,推进以县城为重要载体、以人为核心的新型城镇化。着力实施乡村振兴战略,加快补齐乡村发展短板,持续推进和美乡村建设。加快构建布局合理、优势互补、要素统筹、资源集约的区域协调发展新格局。
(一)深入推进新型城镇化建设
推动城市发展接轨金华。深度对接金义都市区规划,完善县域国土空间规划体系,推进“多规合一”,打造“低密度的县、高密度的城”。以北岭新区为基底,围绕“行政中心、品质宜居”功能定位,突出金武快速路主轴,利用金温货线外迁空间拓展,规划建设“金武新城”,接轨金华主城区,加快金武同城步伐。创新投融资机制与共建合作模式,谋划实施一批跨区域基础设施、公共服务和重大产业项目,打造更多同城化标志性成果。
推动城市有机更新。深入实施国家县城新型城镇化建设示范,联动推进城中村、城郊村、老旧小区、老旧市场改造和古城保护建设,推进建成区内企业“退二进三”, 增补城市建设生态内涵,完善城市生态系统功能,推动老城区“旧貌换新颜”。扎实推进“无违建县”创建、“海绵城市”建设等行动,积极打造一批特色街区、未来社区,将武义打造成现代版的 “富春山居图”。
持续完善城市基础设施。加快优化路网结构,拓宽、改造交通拥堵区域城市道路,打通各类断头路,保证城市道路通达度。着力推进解放路南延工程和环城北路、明招路、温泉路等主干道改造提升,加强开发大道、温泉路特色温泉景观建设,加快提升我县温泉旅游形象。深化“三山三水”景观建设,实施梅郎山公园、武川公园扩建,金湖公园改建,新建熟溪滨水二期项目、温泉广场、江山公园,打造滨水活力空间、景观公园和特色街区,建设现代宜居的山水生态城市,形成具有鲜明辨识度的温泉康养名城品牌形象。
持续加快市民化进程。持续深化“下山脱贫3.0”行动,稳步推进农村宅基地依法自愿退出,探索实施“企业代建、政府回购”模式,加快建设集聚安置区,引导山区群众向县城和中心镇集聚,进一步推动山区人口市民化进程。深化农村土地制度和集体产权制度改革,加快推进宅基地所有权、资格权、使用权“三权分置”。
(二)全面加速乡村振兴步伐加快城乡融合发展进程。科学优化城乡融合布局,加强村镇规划建设管理,有序推进农村土地综合整治,重点整治“空心村”和“一户多宅”,推进乡村片区化、组团化发展。进一步完善城乡枢纽体系,推进城乡客运服务均等化,加快行政村招呼站和候车亭建设步伐。规范城乡物流配送网络建设,加快物流基地建设,完善农村物流场站布局。拓展农村公路基础服务网,继续高水平推进“四好农村路”建设、乡村旅游公路项目建设以及农路全域提升项目建设。
深化美丽宜居乡村建设。做好乡村建筑风貌引导,深入指导农房设计、乡村住房建设,积极推广武川民居建筑规划设计,提升村庄品质。强化历史文化村落保护利用,推进柳城“千年古城”复兴行动、桐琴小城市培育、履坦省级农村综合改革集成试点以及16个美丽城镇创建,打造一批省市样板。实施新时代美丽乡村达标创建行动,推进农村生活垃圾分类长效管理,推进农村“厕所革命”,实现农村公厕标准化、规范化建设管理,巩固提升农村居民饮用水标准,打造“千万工程”升级版,争创全省美丽乡村标杆县。
高质量发展乡村经济。加快推动一二三产跨界融合,以“粮头食尾”“农头工尾”为抓手发展现代农产品加工业,深入推动“互联网+”“旅游+”“康养+”融合发展,培育壮大生态农业、智慧农业、休闲农业,做精做优农村商贸流通业、乡村旅游、乡村文创和农产品加工业。大力培育各类新型经营主体,探索打造“田园公社”,提升发展“农村电商”“超市经济”“小吃经济”“来料加工经济”、乡愁经济、民宿经济,不断拓宽农民创业增收渠道。启动“消薄”新三年行动计划,推进“双百共富”等产业带富项目,合理引导城市部分产业向农村转移,大力推进土地指标置换物业等经营模式,做强村集体经济,实现农村经济多元化发展。
培育新型职业农民。全面建立高素质农民培训制度,加大“百万农民素质提升工程”实施力度,大力培育“农创客”“新农人”等农村创业创新主体。完善大学毕业生到农业领域创业就业政策,支持大学生从事现代农业。深入实施农民素质提升工程,推行农村劳动力终身职业技能培训制度。做好全方位公共就业服务指导和就业政策落实,加强村级就业平台建设,不断拓宽农民增收渠道。建设一支懂科技、善创业、留得住、用得上的农村实用人才队伍。
建立健全乡村振兴体制机制。深化农村土地制度改革,健全城乡统一建设用地市场,积极探索实施农村集体经营性建设用地入市制度,建立公平合理的增值收益分配机制。稳慎探索推进农村宅基地制度改革,探索宅基地所有权、资格权、使用权分置实现形式。深化农村集体产权制度改革,明确农村集体资产所有权,探索推进经营性资产股份合作制改革。综合运用财政、金融、税收等政策手段,加快构建完善支持社会资本投入乡村振兴的政策体系。
(三)构建内畅外联综合交通体系
加快构建“二环三纵九横”综合交通格局。抢抓金华全国性综合交通枢纽建设机遇,以串联台武黄、杭武龙为重点,拓展对外连接网,重点推进金温货线武义段外迁、义龙高速、G235武义至松阳段、S219临安至苍南公路、S312永武公路改建等工程,谋划建设建德至武义高速公路、S316三门至江山公路以及金武永东城际铁路、金台城际铁路、金龙城际铁路、杭金福高铁等项目,加快推进武义A1类通用机场建设。织密内部贯通网,加强以内环东路、永武二线、内环西路、萤乡路为界的内环和以永武四线、泉深线、永武三线、新上松线为界的外环交通线建设。研究谋划武义江航道等级提升、港口作业区建设项目,推动武义水运发展。
构建便捷舒适的域内交通网。立足于全面提升县域出行环境,改善路网布局,积极推进高铁北站至新火车站公路、兰山-白革-夏家畈(千丈岩)公路、许曳线拓宽改造、冷水坑至桐琴高速互通公路、婺城箬阳至白姆公路、G235与S219联络线公路、凤凰大道至东夏线公路、倪上线至城南路公路、机场连接线等建设项目。全面推动通景公路建设项目,重点推进小王船头至马昂、明招寺、小黄山等旅游公路建设项目,结合武义高铁站、客运站等枢纽节点,大力推广旅游直通车,全面打通旅游通道瓶颈,加快构建 “快进慢游” 的旅游交通运输体系。
优化提升城乡交通网络。高水平推进“四好农村路”建设,提升智能化、一体化城乡公交服务水平。持续优化“三园四镇”互联交通线建设,继续完善客运枢纽场站布局,构建以武义高铁综合客运枢纽为主、城区客运站为辅、乡镇客运站为补充、农村招呼站为一体的客运场站体系。利用信息化、“大数据”手段,积极推进客运一体化出行,持续发展个性化运输服务,创新公路客运班线运输组织模式,支持企业发展定制班车、预约式个性化服务等新业态。
(四)建设智慧新型基础设施推进数字新基建升级。超前布局物联网等数字新型基础设施建设,拓展5G等新技术应用,加快实施乡村信息基础设施振兴行动,确保实现中心城区、交通枢纽、主要景点全覆盖,并向有条件的乡镇和其他重点地区逐步延伸。加大通信基础设施整合力度,促进各类管线集约化建设,全面推进三网融合,构建安全、可靠、高效、通畅的通信网络。继续实施全域旅游基础信息保障工程,对全县涉旅场所和重点旅游景区、村落实现无线WIFI全覆盖。加强信息安全保障设施建设,完善政务信息安全监管平台,增强信息安全防护能力。
打造未来智慧城市样板。持续推进智慧武义大数据中心平台建设,打造未来智慧城市大脑。全面推动交通、能源、水利、市政、文教卫体、城市管理等传统基础设施数字化改造和迭代升级,提升重点领域基础设施智能化水平。推动智慧交通基础建设,提升智慧交通水平,打造智能化出行服务。推动智慧物流全程数字化,大力发展“互联网+”高效物流新模式、新业态。加强智慧医疗信息化建设,不断拓展“互联网+医疗”“互联网+护理”“互联网+药事”等服务。构建高效能智慧水利网,实现洪水实时预报、工程实时调度、供水实时监控、生态实时监测、问题及时诊断、风险及时预警。积极建设新型智慧武义,争创国家新型智慧城市试点县。
六、传承弘扬人文特色,打造更高水平文明县
坚持以社会主义核心价值观为引领,树立正确文化导向,推动文化大发展大繁荣,不断提升文化软实力、引领社会新风尚,打造人文之城、文明高地。
(一)深入践行社会主义核心价值观
推动理想信念教育常态化制度化。加强理论武装,深入实施铸魂工程、溯源工程、走心工程,推动学习习近平新时代中国特色社会主义思想走深走心走实。牢牢掌握意识形态工作领导权,落实意识形态工作责任制,切实守好意识形态主阵地。以社会主义核心价值观引领文化建设,高质量建设新时代文明实践中心。完善弘扬社会主义核心价值观的法律政策体系,把社会主义核心价值观要求融入到法治建设和社会治理当中,进一步升华“后陈经验”内涵,把社会主义核心价值观要求体现到国民教育、精神文明创建、文化产品创作生产全过程。
深化精神文明和道德建设。实施文明创建工程,深化文明村镇、文明单位、文明家庭、文明校园创建,努力争创省级文明县、国家文明县城。深化拓展新时代文明实践中心(所、站)、农村文化礼堂建管用育一体化水平。推进公民道德建设,实施新时代公民道德建设工程和文明习惯养成工程,深入推进移风易俗,提倡艰苦奋斗、勤俭节约,全面推进社会公德、职业道德、家庭美德、个人品德建设,加快形成适应新时代要求的思想观念、精神面貌、文明风尚、行为规范,打造武义精神文明道德品牌。
践行拓展新时代“奋进武义”精神。大力挖掘“不甘落后的拓荒、不甘贫困的突围、不甘乱局的改革”武义“奋进基因”,拓展弘扬“跨越赶超、兴城共富、源头智治”新时代“奋进武义”精神。积极营造昂扬奋进的浓厚氛围,选树一批典型代表性人物,将“奋进武义”人物化,以群众看得见、摸得着的身边典型,把新时代“奋进武义”精神宣传推向新高潮,打响“和美金华、奋进武义”品牌。
(二)建立健全现代公共文化服务体系
建立县乡村三级公共文化服务设施网络。实施公共文化设施提升工程,建设县文体中心,打造新时代文化地标。以“满意场馆”服务标准,不断完善全县公共文化场所硬件设施配套,打造国家二级博物馆,提升农村文化礼堂整体功能和使用效能。按照城乡人口分布,合理规划建设公共文化设施,建立健全公共文化服务统筹协调机制,坚持公共文化向乡镇倾斜,推动基本公共服务优质均衡。
创新公共文化服务方式。全方位对接群众文化需求,建立群众文化需求反馈机制,制定公共文化服务目录,开展“菜单式”服务。加快公共文化服务数字化建设,积极推进文化馆、图书馆、博物馆、非遗中心等馆藏资源数字化改造,依托互联网技术平台对公众全开放浏览。加快社会主义核心价值观教育基地项目实施,健全文化市场监管体系,推进文化市场健康有序发展。
提升公共文化服务社会化建设。建立健全政府向社会力量购买公共文化服务机制,鼓励和支持社会力量通过投资或捐助设施设备、资助项目、赞助活动、提供产品和服务等方式参与公共文化服务体系建设。发展文化志愿服务,建立和完善文化志愿者管理制度,创新服务内容和工作方式。完善业余团队公益性演出补贴制度,提高业余团队业务素质和准入门槛。
(三)全面推动特色文化产业转型升级培育发展节会经济。突出地域特色,持续传承传统节庆文化,打响温泉节、畲族三月三、圆梦节等节庆活动品牌,扩大 “舞龙灯”等具有武义特色的节庆活动规模及范围,打造涵盖文化体验、体育赛事、自然生态、康体养生多板块综合性节庆活动,充分利用节会的带动作用,加快旅游、体育、文化等产业发展壮大。
繁荣数字文化产业。顺应“影视+互联网”发展趋势,大力发展网络影视剧、网红直播、短视频等影视新兴业态,抢占产业发展新风口。招引一批规上文化影视企业以及影视基地、动漫产业项目,继续擦亮“童话武义”品牌,做强童话文创公司,打造全国性儿童文学创作研究高地。实施武义本土数字传媒品牌化工程,建立文艺演出、非遗展示、阅读推广、文物精品等地方特色资源数据库,整合传统媒体和新媒体,推动特色文化产业转型升级。
(四)大力传承弘扬武义优秀传统文化
推进文物保护利用工作。加快武义古城保护建设,加强文物保护单位、历史文化名村保护利用工作。有效提高工作效率,提升文物保护管理水平,加强文物保护基础防护工作,继续实施文物平安工程。开展吕祖谦及家族墓省级考古遗址公园建设,分阶段开展文物本体保护修缮、考古调查、文物展示利用等工程项目。
加强非物质文化遗产保护。扎实开展非遗传承与保护工作,深入开展非遗交流活动,结合“文化和自然遗产日”主题,开展遗产日系列活动。切实加强非遗保护队伍建设,与学校建立非遗培训基地,定向培育一批非遗保护专业人才。积极探索非遗和动漫、摄影等现代元素跨界融合发展模式,振兴武义昆曲等非遗记忆。加强各级名录项目挖掘保护,对已入选各级名录非物质文化遗产项目进行分类指导,对尚未获得“非遗”资质项目做好抢救性保护,保证相关项目技艺后继有人。进一步完善非物质文化遗产保护制度,深入挖掘非遗资源背后历史人文底蕴,最大化发挥非遗资源社会效益。
打响武义文旅融合品牌。推进文旅、体旅深度融合,将红色文化、明招文化、养生文化、农耕文化、畲乡文化基因植入文艺作品和旅游产品,讲好武义故事,向外界展示武义悠久的历史文化、浓郁的人文风情、丰富的旅游产品和独特的养生资源。挖掘红色文化基因,讲好徐英、潘漠华等共产党人的初心故事,打造浙中红色文化传承基地。加强宋元文化研究,力争“《徐谓礼文书》与南宋社会研究”项目纳入浙江省文化研究工程重大课题,完成徐谓礼文书电视连续剧拍摄,努力把《徐谓礼文书》打造成为文化浙江的一张“金名片”。
七、聚力绿色生态发展,打造全域美丽花园县
以习近平生态文明思想为指引,积极推进“碳中和”实践,全过程推动绿色循环低碳发展,实行最严格的生态环境保护制度,把绿水青山建得更美,把金山银山做得更大,将生态优势更好转化为发展优势,争创国家级生态文明建设示范县。
(一)建设人人共享的美丽大花园
打好蓝天保卫战。深化工业废气治理,推进能源结构优化,加强机动车污染防治、强化扬尘污染控制、加强生活源废气治理。持续压缩淘汰落后和过剩产能,分类推进锅炉和工业煤窑污染排放改造,实施燃煤热电联产行业综合改造升级。实施PM2.5和臭氧“双控双减”,推进挥发性有机物和氮氧化物协同防控,加强无组织排放控制,推动县域空气质量优良天数持续稳步提高。
深入实施碧水行动。严格执行水资源开发利用控制红线,严格控制生态屏障地区等水环境敏感区域高耗水、高污染产业发展。以改善水环境质量为核心,高标准推进“五水共治”,保障城乡饮用水水源安全,持续推进“污水零直排区”创建,深化河(湖)长工作,严格落实“河(湖)长制”责任,完善城镇污水处理设施,推进农业农村污染防治。
积极落实净土行动。深入开展“垃圾革命”,建设“无废城市”,推进工业固废、农业面源污染治理,确保土壤环境质量安全。全面开展土壤环境质量调查排查,持续推进农用地安全利用和治理修复。强化土壤污染管控,完善土壤环境监测网络,构建土壤污染监测监控体系,加强污染地块风险管控和治理修复。
深入实施美丽大花园建设行动。高质量推动全域大花园标志性工程,构建美丽县城、美丽城镇、美丽乡村有机贯通的美丽武义建设体系。深入推进“人人成园丁、处处成花园”行动,进一步营造全民参与和共建共享大花园的良好氛围。深化国土绿化行动,创建国家森林城市、国家园林县城,构建集约高效绿色的美丽国土空间。
(二)更加节约集约利用资源能源
深化“亩均论英雄”改革。结合“建设用地赋能机制改革”,实施制造业领域分行业“亩均效益”领跑者行动计划,发布重点指标领跑者名单。加大“低散乱污”企业整治力度,优化企业晋星评定机制,引导企业做大做强做规范。重点引导武义经济开发区、各乡镇园区等产业园区的土地利用效率,积极推进产业转型升级,提高用地效率。完善县域生态治理体系,严守生态保护红线、永久基本农田、城镇开发边界等空间管制控制线。
提升土地矿产资源保障能力。深化土地利用改革,强化用地规模、规划指标和占补平衡指标等要素作用,推进建设用地赋能工作,加大存量建设用地挖潜力度,开展土地利用“十大专项行动”,积极引导土地资源合理流动和高效配置,提升用地产出效益。大力提升地质灾害防治和地质环境保护能力,突出精细管理和监管依据作用,科学划定易发程度分区和防治分区,即查即治新发地质灾害点。
全面实施用水总量和强度双控行动。全面推进节水行动,强化规划和项目水资源论证,加强水资源节约、开发、利用、保护、配置、调度等各环节监管,切实发挥水资源刚性约束作用。加快推进节水六大工程,深化水价、水资源税、水效标识等改革,健全节水奖励,提升全社会节水意识和氛围。强化江河湖泊监管,制定重要河湖水量调度方案,因河施策保障河湖生态流量。
(三)全面推行绿色低碳生产生活方式
引导绿色低碳生活方式。引导居民在日常生活中形成注重节约、爱护环境的良好习惯和健康生活模式,倡导低碳生活。鼓励公众优先选用节能环保低碳产品、绿色认证产品,减少一次性用品的使用,限制过度包装。构建绿色交通网络,大力发展循环经济,提倡公众绿色低碳出行,推广新能源车辆,加快新燃料新技术低排放交通工具的普及。加大垃圾分类设施的投入力度,设专人对居民垃圾分类投放进行指导和监管。积极倡导建设低碳宾馆饭店,引导住宿和餐饮业实行低碳绿色经营方式。
践行勤俭节约消费观念。倡导绿色理念,践行低碳俭约生活。加快实现生活方式和消费模式向勤俭节约、绿色低碳、文明健康的方向转变,避免奢侈浪费和不合理消费,使生态文明成为主流价值观,形成人人、事事、时时崇尚生态文明的社会新风尚。加强宣传教育,积极引导公众改变生活习惯,开展垃圾分类,推广餐饮“光盘”行动,优先选用环保节能产品,积极鼓励绿色出行,加快构建绿色交通网络,推广绿色建筑和绿色新材料,使绿色低碳的理念融入到日常生活的方方面面,形成绿色生活新格局。
健全环保商务办公制度。建立健全绿色采购制度,不断扩大节能和环境标志产品政府采购范围,定期公布符合绿色采购的品牌清单,优先采购可再生、可循环利用、通过环境标志认证的产品。严格执行《公共机构节能条例》,制定绿色办公奖惩制度,做到“减电化”“减纸化”“减水化”。以减少资源消耗、营造绿色办公环境为目的,推动宾馆、饭店、医院、学校等公共场所的系统节能改造,全面实施节能、节水、节油措施。大力推广网络、电视、电话等方式适当替代现有的会议模式,减少会议过程中交通能源、电、食物等的消耗,提高工作效率。
大力推行绿色建筑。开展北岭新区绿色建筑试点推行,以公共建筑及住宅项目为重点,强化从设计、施工、监督到验收等环节的全过程低碳监管,推进绿色社区、绿色学校、绿色医院建设。推进农村路灯太阳能供电、太阳能热水器等太阳能综合利用进村入户工作,引导农村新建住宅采用节能、节水的新技术、新工艺。新建民用建筑达基本级绿色建筑标准,国家机关办公建筑和大型公共建筑达一星级以上绿色建筑标准。
(四)做强做优生态经济化、经济生态化
大力发展生态经济。创新生态价值产业实现路径,将生态环境优势转化为高级生产要素,强化资源要素跨界集约配置。围绕资源优势,积极发展林下经济、体验经济,高质量发展温泉康养、运动休闲、有机农业、文化影视时尚等产业,深入挖掘生态经济增收潜力。鼓励农业废弃物资源化利用,推广生态循环农业“十百千万”示范创建工程,积极发展生态旅游,加强生态旅游业与相关产业融合。
持续推动经济生态化。积极实施美丽园区建设,大力发展绿色工业、旅游工业,打造全国、全省美丽园区样板。优先发展和培育一批节能、降耗、减污的高新技术产业,鼓励企业利用新材料、新技术、新工艺进行技术改造,依法淘汰技术落后、浪费资源、污染严重的生产工艺、设备和企业,逐步解决“结构性污染”问题。以“新业态、新模式、新产业、新场景、新应用”为牵引,加快构造现代化生态产业体系。
建立健全生态产品价值实现机制。探索生态系统生产总值(GEP)核算,开展“两山银行”试点,谋划建立环境污染责任保险协调运作机制,打造“保险+服务+监管+防范”为一体的绿色金融环境风险防范体系。加快编制自然资源资产负债表,深化领导干部自然资源资产离任审计制度,推进生态环境损害赔偿制度改革、能源资源要素市场化配置改革,探索建立区域协调生态补偿机制和生态产品市场交易机制,有效推进生态产品价值实现。
八、扎实推进共同富裕,打造民生和谐幸福县坚持以人民为中心的发展思想,完善为民办实事长效机制,实施富民惠民安民、推进共同富裕新举措,推动公共服务供给增加、结构优化、质量提升、体制创新,推动全县人民共同富裕取得更为明显的实质性进展。
(一)以更充分的创业就业促增收
稳定和扩大就业。强化就业优先政策,打造“双创”升级版,促进创业带就业。健全就业公共服务体系,深化完善“一盟三市”等智慧就业平台,提升公共就业服务信息化水平。健全终身职业培训体系,深入推进产教融合实训基地建设。完善高校毕业生、农村劳动力转移、退役军人、残疾人等重点群体就业支持体系,加强就业困难人员就业培训、托底安置就业和帮扶,实施零就业家庭动态清零。深化收入分配制度改革,建立健全居民收入与经济效益协调增长机制,缩小城乡、区域以及不同群体间的收入差距。完善低收入群体动态精准管理,拓宽增收渠道,提高增收能力。坚持创造更多就业岗位和稳定现有就业岗位并重,全力防范化解规模性失业风险,确保就业形势总体稳定。
构建和谐劳动关系。稳步实施劳动合同制度和集体合同制度,推进劳动争议调解仲裁服务体系建设,建立健全防范和处置企业欠薪“10+X”联动机制,深化构建和谐劳动关系,依法维护职工合法权益。加强对企业劳动用工的指导服务,指导企业全面开展集体协商制度工作,健全集体合同管理制度。持续抓好欠薪高发领域的治理工作,针对欠薪易发领域和重点环节,落实各项机制,严防拖欠农民工工资的行为,形成制度完备、覆盖城乡、责任落实、监管高效的欠薪治理格局。全面推进仲裁机构实体化建设,积极推动劳动争议基层调解组织和行业劳动人事争议调解组织建设,构建多渠道、多层次、多样化的调解工作组织网络。
(二)全力推进教育现代化
推进各类教育高水平协调发展。高质量普及15年基础教育,加快补齐学前教育短板,推进小学教育个性化、特色化办学。实施“初中强校”计划,推进普通高中特色化发展,全面提升教育教学质量和品质。推进职业教育融合发展,深化武义职校与金职院合作办学机制,深入实施“现代学徒制”,努力培养一批符合“武义智造”需求的技能型人才。完善特殊教育兜底保障体系,建立全民终身学习的制度环境,办好县社区学院、乡镇社区学校,支持各类学习型组织建设。持续扩大教育开放合作,支持和规范民办教育发展。加快发展“互联网+教育”,完善终身学习体系,持续推进学习型社会建设。争创全国学前教育普及普惠县、全国义务教育优质均衡发展县。
完善现代化教育支撑体系。深入推进中小学教师“县管校聘”管理改革,提高幼儿园和中小学中、高级教师岗位结构比例,扩大中小学校职称评聘自主权,依法保障教师待遇,构建尊师重教的社会风气。进一步规范民办幼儿园和民办中小学校管理,不断提高民办学校教师队伍素质,探索建立教师个人信用记录和失信联合惩戒机制。规范区域教育生态,大力解决中小学生过重课业负担。探索建立在职教师“学历提升”激励机制,针对性开展教师提升工作。实施义务教育学校标准化管理,全面提升学校管理水平。
高质量加快教育基础设施建设。落实立德树人根本任务,健全学校家庭社会协同育人机制,促进学生德智体美劳全面发展。立足区域协调发展实际,持续调整教育布局,优化资源配置,统筹推进城南中学、城南小学、重点乡镇街道第二所公办幼儿园等22个教育项目,完善新居民子女积分入学等招生制度。
(三)建设更高水平的健康武义
高站位建设健康武义。深入开展爱国卫生运动,倡导全民健康理念,建设健康城镇,促进全民文明健康素养提升,普及全民应急救护知识和技能。加快推动卫生健康工作理念、服务方式从以治病为中心向以健康为中心转变。坚持预防为主,深入实施健康中国行动,完善健康促进政策,为人民提供全方位全周期健康服务。完善老年医疗-康复护理-安宁疗护服务链,建立健全0-3岁婴幼儿照护政策制度和服务体系,实施出生缺陷干预工程,实施适龄妇女“两癌”免费检查全覆盖工作,加强高血压、糖尿病规范管理和有效控制,降低重大慢性病过早死亡率。
高质量夯实医共体建设。高标准推进公共卫生体系建设,加快建设公共卫生中心,完善疾病预防控制体系和重大疫情防控体制机制,加强妇幼保健、精神卫生、职业病防治等工作。深化“医联体全联、医共体真共”,县级医院与城市医院深化合作,做深做实医共体改革,通过同质化管理、一体化运行,进一步提高县域就诊率和基层就诊率,让百姓小病方便就诊、大病有效医治。完善医共体公共卫生“两员一中心”工作机制,做实家庭医生签约及基本公共卫生服务,促进防治结合、医防融合。
高水平促进中医药事业发展。坚持中西医并重,充分发挥中医药在治疾病、防未病、促健康中的独特作用,推动中医药服务体系再优化、能力再提升。加快实施县中医院迁建,实施“名医、名科、名院”工程,健全以县中医院为龙头,其它医院中医科为骨干,基层医疗机构为基础,融预防、治疗、康复为一体的中医药服务体系。建设名老中医专家传承工作室,实施名中医传承项目,强化中医药人才队伍建设,健全中医药人才评价和激励机制,加强中医药人才培育。
争创体育现代化强县。促进全民文明健康素养提升,普及全民应急救护知识和技能,加快体医融合,健全全民健身公共服务体系。进一步加大体育场地设施和组织网络体系建设,建成现代化、智能化多功能文体中心,构建“全覆盖、高标准”的公共体育服务体系。增强竞技体育实力,形成以县少体校为骨干,以学校办体育、社会办体育为补充的竞技人才培养体系。提升体育产业规模层次,积极探索“体育+旅游”、“体育+美丽乡村”和体育制造业的发展,逐步形成社会力量为主体,各种经济成份共同发展的体育产业格局。优化体育改革发展保障条件,增强体育治理能力,健全政府购买公共服务体系。
(四)健全多层次社会保障体系
完善可持续社会保险体系。深化全民参保机制,完善社会保险制度,加快实现法定人员社保全覆盖。完善职工基本养老保险和城乡基本养老保险制度,加快健全多层次、多支柱养老保险体系。探索建立个人储蓄性养老保险和商业养老保险制度,推动基本社会保险与市场保险体系对接,构建基本养老保险、企业年金、商业保险“三位一体”的社会保障体系。完善医疗保障体系,推进“分档统筹法”全民医疗保险制度和“选缴保费法”大病保险制度。健全灵活就业人员社保制度,建立健全失业保险费率与经济社会发展联动机制。建成覆盖全民、统筹城乡的以基本医疗保险为主体、选缴大病保险为延伸、医疗救助为托底、社会慈善和商业保险为补充的多层次医疗保障制度体系。
加快“1+8+X”大救助体系建设。完善全流程救助机制,统筹推进8项基本救助,鼓励支持社会力量参与社会救助。推进社会救助与社会福利、社会保险、优抚安置、扶残助残、扶贫政策配套衔接。对接省级大救助信息平台,完善家庭经济状况信息核对,开展社会救助异地申请服务。全面推行支出型贫困救助,加大医疗、教育等专项救助,扶持专业化社会组织承接社会救助工作。进一步量化救助范围、细化救助标准、简化救助流程,突出临时救助“救急、救难”的作用。积极提供就业指导、技能培训、法律援助、创业支持等救助服务。完善最低生活保障制度,实现应保尽保、应退尽退。
完善住房保障体系。坚持“房住不炒”定位,建立长效调控机制,将房价收入比控制在合理区间内。建立住宅土地供给与常住人口规模和新增常住人口规模挂钩的机制。大力规范发展住房租赁市场,加快健全政府、企业、个人多渠道协同供给租赁房源的机制,支持各地将租赁住房用地列入土地供应计划,鼓励闲置物业改造为租赁住房。加快建立多主体供给、多渠道保障、住购并举的住房制度,动态解决特困户、困难群众住房问题。
加强孤儿、残疾人、妇女权益保护。切实保障妇女儿童合法权益,健全老年人、残疾人关爱服务体系和设施,弘扬扶弱助残文明风尚,大力发展社会福利和慈善事业。提升孤儿和困境儿童基本生活保障标准,成立未成年人救助保护中心,改造提升县福利院儿童部,整合服务资源,提升儿童福利和未成年人救助保障水平。加强农村“三留守”人员关爱照护,推进“儿童之家”建设,实现“儿童之家”全覆盖。推进残疾儿童康复服务制度和孤儿医疗康复项目实施,完善困难残疾人生活补贴和重度残疾人护理补贴动态调整机制。加强残疾人辅助性就业机构建设,推进残疾人集中就业。加快残疾人服务设施建设,建设县级残疾人托养中心,打造规范化“残疾人之家”。完善生活无着流浪乞讨人员救助管理体系,纳入平安建设考核。为低保妇女投保“两癌”保险,推进救助管理机构改造升级,完善站外托养工作监督管理长效机制。
健全退役军人服务和保障。坚持退役军人思想政治工作生命线地位,深化“党旗飘飘、红星闪闪”党建品牌,引导广大退役军人听党话、跟党走。落实权益维护代办制度,依法维护军人军属合法权益。深化退役军人全生命周期管理保障改革,不断推动三级服务保障机构提质增效。加强对退役军人就业创业的指导和服务,不断提升安置质量。高标准落实各项优抚政策,推进社会化优抚工作创新。高质量完成各项拥军支前任务。科学谋划和统筹推进新一轮双拥创建,弘扬双拥文化,打造双拥品牌,全力争创浙江省双拥模范城“三连冠”。
(五)促进青年全面发展
强化青年政治引领。深入开展“青年大学习”,引导青年弘扬和践行社会主义核心价值观。深化“红领新青年”培育工程,培养一批优秀建设者和接班人。实施“真善美”种子工程,构建党团队一体化培养模式。组建青年宣讲团,在青年群体中讲好党的创新理论和政策。大力开展青年网络文明志愿者行动,构建清朗网络空间。
服务青年成长成才。提升青年婚恋交友服务水平,推动青年婚恋观念更加文明、理性。实施青年幸福安居工程,加强青年群体住房保障。深入实施公益托管班项目,着力帮助“小候鸟”健康成长。建立健全青年就业服务、创业创新体系,解决青年创业融资难题。推动“青年之家”建设,实现县域工作全覆盖。强化青少年心理健康服务,加大对留守儿童、闲散青少年等群体的帮扶力度。
维护青少年合法权益。发挥好12355热线等平台作用,拓宽未成年人权益表达渠道。推进“亲青老娘舅”工作室建设,建立健全基层青少年维权工作机制。完善法律援助服务网络,鼓励和支持法律服务机构、社会组织为未成年人提供公益性法律服务。加强青少年自护等法治宣传教育,提升青少年维权能力和意识,降低青少年违法犯罪率。
(六)积极应对人口老龄化
提高养老服务水平。积极应对人口老龄化,扶持发展康养产业,形成政府养老、社会养老、子女养老的综合养老机制。着力增强养老服务供给,鼓励发展民办养老机构,构建完善居家社区机构相协调、医养康养相结合的养老服务体系。推进老旧小区和家庭“适老化改造”,推动居家养老服务转型升级,探索建设以“照护专员”为主体的照护管理体系。深化医养康养融合发展,建立健康教育、预防保健、疾病诊治、康复护理、长期照护、安宁疗护等覆盖城乡、综合连续的老年健康关爱服务体系。加快养老服务数字化转型,依托“浙里养”平台,构建智慧养老服务体系。加强养老服务队伍建设,建立完善养老护理员职业技能等级认定和教育培训制度。
建设老年友好型社会。落实应对人口老龄化国家战略,建立健全人口老龄化应对体系。聚焦老年产品市场提质扩容,拓展银发经济新空间。积极开发老龄化人力资源,落实渐进式延迟法定退休年龄政策。完善多层次养老保险制度,稳步提高养老支付能力,加快推进长期护理保险制度试点,建立健全长期照顾保障体系,营造养老孝老敬老的浓厚氛围,加强失能失智老年人照护支持,建设老年友好型社会。
九、拓展新时代“后陈经验”,打造源头智治样板县围绕精细化社会治理的目标,深化拓展新时代“后陈经验”,提高社会治理社会化、法治化、智能化、专业化、标准化水平,形成共建共治共享社会治理新格局,全力打造县域治理的武义样本。
(一)加强和创新社会治理
深化拓展新时代“后陈经验”。坚持和完善“权力受到约束、村务全面公开、群众有效监督、自我能够纠偏”的源头治理理念,实行“五个一”村务监督机制改革,推动村务监督从“人监督人”向“制度监督制度”转变。将“后陈经验”所蕴含的源头治理理念,拓展延伸到基层社会治理的各领域、全过程,充分调动各方参与社会治理的积极性,规范公权力使用,探索运用大数据手段构建智慧监督平台,以数字赋能提升监督效能,推动形成共治共建共享的基层治理新格局,努力为全省乃至全国提供更多基层善治的武义经验。
完善社会纠纷多元化机制。推行“县乡一体、条抓块统”高效协同治理模式,构建源头防控、排查梳理、纠纷化解、应急处置的社会矛盾综合治理机制,维护社会稳定。推进县乡村三级社会矛盾纠纷调处化解中心(站)建设,进一步落实“民情档案”“双民代办”“一管三带”联系服务群众机制,加大诉源治理力度,实现矛盾纠纷化解“最多跑一地”“只进一扇门”。深入推进“一警情三推送”机制,加强基层治理“四平台一网格”运行管理和全科网格规范提升。落实领导信访包案制度和首接责任制,切实解决好初信初访,最大限度遏制信访增量,努力实现“信访不出县”。
引导社会力量参与社会治理。推动社会治理和服务重心向基层下移,提供精准化、精细化服务,实现政府治理和社会调节、群众自治良性互动,建设人人有责、人人尽责、人人享有的社会治理共同体。更好发挥群团组织、自治组织、社会组织、平台企业等在社会治理中的作用,畅通社会组织和各类主体参与社会治理制度化渠道。鼓励新乡贤参与基层利益诉求表达、公共事务协商、民主管理监督。加强平安类社会组织或平安类志愿者队伍培育力度。
(二)建设更高水平的平安武义
坚决捍卫政治安全。把维护国家政治安全特别是政权安全、制度安全放在第一位。强化“大平安”理念,严密防范和严厉打击国内外敌对势力渗透、破坏、颠覆、分裂等活动。进一步加强政治意识形态阵地建设和管理,加强国家安全宣传教育,增强全民国家安全意识,巩固国家安全人民防线。持续完善国防动员体系,积极打造现代国防教育基地。
全面加强经济安全。做好较长时间应对外部和内部环境变化的准备,筑牢经济安全防线。加强重要经济指标动态监测和研判,完善经济风险识别预警机制和应对预案,建立健全维护产业链供应链安全的有效机制,完善信息发布和政策解读机制。积极优化金融治理方式,完善地方政府性债务风险管控体制机制,稳步化解地方政府隐性债务风险,实现政府债务安全可控,强化政银企联动,坚决守住不发生区域性金融风险的底线。
保障人民群众生命安全。强化食品药品安全、安全生产、交通安全、治安稳定、防灾减灾等治理能力建设,构建重点风险隐患防控治理体系。坚持专群结合、群防群治,深化“雪亮工程”建设,推广“智安小区”“智安单位”建设,提升社会治安立体化、智能化水平,打造县域智慧安防体系。完善网络综合治理,全面保障数据安全和个人信息安全。巩固扫黑除恶专项斗争成果,依法惩治盗抢骗、黄赌毒等违法犯罪行为,依法打击电信诈骗等网络犯罪行为,确保社会安定、百姓安宁。
(三)建设走在前列的法治武义
推进社会主义法治建设。坚持依宪执政、依法执政、依法行政,不断增强党员干部法治思维和依法办事能力。发挥党委领导作用,运用法律手段和法律程序解决矛盾和处理问题,确保法治建设有步骤、有秩序地推进。发挥人大主体作用,强化执法检查工作保障,依法履行立法、监督、重大事项决定、人事任免等职权,全面推进依法治县工作,强化政协民主监督作用,积极通过协商讨论和批评建议进行法律、法规执行监督。发挥人民群众主力军作用,调动群众积极性,为法治建设出谋划策。健全完善法治武义制度化建设,压实党政主要负责人履行推进法治建设第一责任人职责,实施法治素养提升工程,强化统筹协调、跟踪问效、倒查追责,全面推进基层法治队伍能力建设。
构建全闭环行政执法体系。推进法治政府、法治社会一体建设,健全依法决策机制,坚持全面政务公开,严格规范公正文明执法司法,改革和完善行政执法体制,全面推行基层“一支队伍”管执法和跨部门跨领域综合执法,推行“综合查一次”改革。深入推进行政执法数字化,完善应用统一执法监管和处罚办案体系。推广“信用+执法监管”场景应用,把综合执法改革的成效持续转化为治理效能、发展优势。探索建立法治建设“互联网+督察”平台,培育一批法治建设创新项目。提升运用法治思维和法治方式破解县域治理难题的能力和水平。
提升公共法律服务水平。持续加强行政复议规范化建设,深化行政诉讼“一案三备案”,健全诉讼全过程协调机制。持续推进政府法律顾问、农村法律顾问制度,增加执法部门公职律师占比,大力提升行政决策水平。通过新媒介、新科技全面推进全民普法教育,健全普法宣传教育机制,推动落实“谁执法谁普法”的普法责任制。全面深化司法体制综合配套改革,严格落实司法责任制,完善监察权、审判权、检察权运行和监督机制。贯彻实施好《民法典》,建设完善覆盖城乡的公共法律服务体系,实施全面普法,促进全民守法,在全社会形成良好的法治氛围和法治习惯。
深化推进“清廉武义”建设。构建完善全面从严治党“四责协同”机制,一体推进“三不”建设,持续巩固发展反腐败斗争压倒性胜利。聚焦落实党委主体责任,推动精准运用“四种形态”,推动高质量开展巡视整改和巡察工作。锲而不舍落实中央八项规定精神,持续纠治形式主义、官僚主义,切实为基层减负,坚决防止“四风”问题隐形变异、反弹回潮。强化政治监督,推动纪律、监察、巡视、派驻等“四项监督”有机贯通,加强党内监督与人大、政协、审计、群众、舆论、统计等监督统筹衔接。推进清廉机关、清廉村居等清廉单元建设,严肃查处腐败问题和不正之风,不断净化优化“主动受监督、办事不收礼、不收下属礼”的良好政治生态。
(四)提升防范应对各种风险挑战的水平
建立健全应急处置工作机制。积极推进应急管理能力现代化,加快构建大应急体系,将安全生产、应急救援、防灾减灾等各项工作进一步深度融合。加大公共安全重大风险和重大危险源排查力度,着力强化安全生产、食品药品、自然灾害、流行疫病等重点领域风险链防控,针对防汛、防疫、地质灾害等突发事件,形成完善的紧急对应与灾后复工重建预案,形成全方位、高质量的应急工作体系。实施严丝密合的应急网格管理责任制,完善构建四级安全监管网格应急联动机制。继续推进人民防空能力建设,配足处突力量,完善处置预案,坚决维护国家安全和社会稳定。
持续完善应急物资保障体系。建立健全县、乡、村应急物资储备体系,明确县乡村应急物资储备责任,保证应急物资及时驰援现场。进一步强化应急管理装备技术支撑,优化整合各类科技资源,不断提高应急管理的科学化、专业化、智能化、精细化水平。进一步加强应急救援队伍建设,建设一支专常兼备、反应灵敏、作风过硬、本领高强的应急救援队伍。改革完善疾病预防控制体系,推进疾病预防控制机构标准化建设,完善突发急性传染病防控机制及医疗救治能力建设,建立卫生应急信息系统,建立应急物资储备库,加强疾病预防控制中心基础建设。
十、健全规划实施机制,奋力实现规划目标任务
实现“十四五”规划和二〇三五年远景目标,必须始终坚持党的全面领导,始终保持奋进者姿态、创造性张力,唯实惟先、善作善成,广泛凝聚起现代化建设和跨越式发展的强大合力。
(一)坚持党的全面领导
坚持和完善党领导经济社会发展的体制机制,充分发挥各级党组织在建设社会主义现代化新武义新征程中总揽全局、协调各方的领导核心作用,为实现“十四五”规划提供坚强领导和组织保障。强化全委会决策和监督作用,完善党委研究经济社会发展战略、研究重大政策举措的工作机制。发挥基层党组织战斗堡垒和党员先锋模范作用,以不忘初心、牢记使命的勇气担当带领广大群众开拓进取、攻坚克难。建强干部队伍,树立注重基层一线、发展一线的选人用人导向,培养选拔政治强、懂专业、善治理、敢担当、作风正的好干部。建立改革容错免责机制,支持保护敢抓敢管、坚持原则的干部。
(二)发挥发展规划战略导向作用
强化规划引领作用,加快形成以“十四五”规划纲要为总领、以空间规划为基础、以专项规划为支撑,定位准确、边界清晰、功能互补、统一衔接的全县规划体系,确保“一张蓝图干到底”。完善宏观调控机制,围绕本规划纲要的发展方向和总体要求,通过宏观目标指引和财税、投融资、产业、区域等政策的组合运用,平衡各方利益、兼顾当前和长远发展,共同推进规划任务实施。科学分解五年规划目标任务,与年度计划制订紧密结合,确保规划目标全面如期实现。加强对规划实施情况的动态管理,强化规划实施的年度监测和中期评估,把监测评估结果作为改进政府工作和绩效考核的重要依据。
(三)完善规划实施要素保障机制
全面贯彻党中央和省、市、县委决策部署,全面落实规划确定的指导思想、发展目标、重大任务、重大平台、重大项目、重大政策和重大改革举措,建立各相关部门统筹协调的推进机制,确保“十四五”规划落到实处。围绕规划实施,创新土地、资金、人才等关键要素供给方式方法。健全财政支出优先满足社会公共需求的资金保障机制,合理安排基本建设预算,重点加大教育、卫生、社会保障、公共安全、生态环境、文化等领域的财政投入。创新投融资体制,积极开展债券等多元化融资,发挥社会投资的主体作用。优化土地供给,多方式、多途径增强土地保障能力。优化人才配置,坚持招才育才用才留才并举,实施更开放、更积极的人才政策,完善人才评价激励和服务保障体系。
(四)调动社会多主体参与积极性
注重发挥工会、共青团、妇联等群团组织作用,充分发挥民主党派、工商联和无党派人士的作用,最大限度凝聚全社会推进改革发展的共识和力。做好规划及相关信息的公开工作,加大在报刊杂志、广播电视、网络平台等大众传播媒介的宣传力度,激发广大群众的主人翁意识,激励广大群众热情参与、积极推动和广泛监督,形成全社会齐心协力推动规划实施的良好氛围。
“十四五”规划是开启全面建设社会主义现代化新征程的行动纲领。全县人民要更加紧密地团结在以习近平同志为核心的党中央周围,在省委、市委、县委的正确领导下,迭代升级“三篇文章”,全力推进“二次跨越”,奋力夺取高水平全面建设社会主义现代化新胜利!
编辑:张铖倩
审核:何灿
监制:朱跃军
本文内容及图片未经授权禁止转载。如希望转载,请联系:0579-87673902。未经授权转载的,我们将按照《微信公众平台关于抄袭行为处罚规则》进行侵权投诉。欢迎您分享到朋友圈。原标题:《未来几年 我们这样干!| 武义县国民经济和社会发展第十四个五年规划和二〇三五年远景目标纲要》
本文为澎湃号作者或机构在澎湃新闻上传并发布,仅代表该作者或机构观点,不代表澎湃新闻的观点或立场,澎湃新闻仅提供信息发布平台。申请澎湃号请用电脑访问http://renzheng.thepaper.cn。





- 报料热线: 021-962866
- 报料邮箱: news@thepaper.cn
互联网新闻信息服务许可证:31120170006
增值电信业务经营许可证:沪B2-2017116
© 2014-2026 上海东方报业有限公司




