- +1
“十四五”期间三亚这样发展综合交通!规划出炉→
日前,《三亚市“十四五”综合交通运输发展规划》正式印发,确定了“十四五”时期三亚综合交通运输发展的基本原则、发展目标、发展思路等内容。
基本原则坚持整体推进和稳步实施。服务海南自贸港建设大局,发挥交通先行官作用,强化顶层设计,提升服务水平,增强方案系统性、协调性,使各项举措相互配合、相得益彰,提高整体效益。科学把握实施步骤,注重与时俱进与优化调整。
坚持创新驱动和示范引领。加强科技创新,打造与智能载运工具协同、适应智慧运营管理的智能化交通基础设施,加速交通基础设施网、运输服务网与信息网络融合发展,把制度创新摆在突出位置,在提升高质量设施、高品质服务、高水平治理等方面创新突破,以示范项目为抓手引领发展。
坚持对外开放和区域协同。融入以国内大循环为主体、国内国际双循环相互促进的新发展格局。面向南亚、东南亚,强化丝绸之路经济带与21世纪海上丝绸之路联系,突出与粤港澳大湾区、海南省、大三亚旅游经济圈交通协同发展。
坚持绿色生态保护发展。倡导绿色出行,科学有序开发利用海洋资源,培育壮大特色水上交通,形成陆海交通互动协调、城乡融合一体的发展新格局,强化与土地、水域、岸线、空域等资源的节约集约利用,促进交通与自然和谐共生。
发展目标
到2025年,初步建成“互联贯通、功能完备、无缝对接、安全高效”的现代综合交通运输体系,基本完成交通强国战略指引下的交通设施建设转型升级,服务更优质、结构更优化、覆盖更广泛、衔接更顺畅、运行更智慧、生产更安全、发展更绿色,明显提升对外交通可达性,全面畅通三亚及大三亚全域。
旅客联程运输便捷通畅。基本形成具有三亚特色的“123出行交通圈”,琼南区域1小时直连、海南岛与粤澳港大湾区2小时通达、全国与东南亚主要城市 3小时覆盖。
货运多式联运高效经济。初步形成面向太平洋与印度洋 的“全球123快货物流圈”,国内1天送达、周边国家2天送达、全球主要城市3天送达。
运输服务基本实现安全、绿色、智慧化。可持续养护机制基本形成,各类体制机制和政策更加完善,初步建成全国性综合交通枢纽、空港型国家物流枢纽承载城市,有效支撑新时代人民美好生活需要。
发展思路
以海南省和三亚市中长期综合运输体系发展框架为蓝图,“十四五”时期三亚综合交通运输发展遵循“优服务、 提质量、强枢纽、畅通道、促融合、保底线”的总体思路。
优服务。在保持大众化、普惠化的基础上,加快提升运输服务品质。提供更多样更便捷更优质的客运和出行服务,充分满足未来不同年龄群体、不同收入群体个性化、高品质的出行需求,重点包括自由贸易人群、旅游人群、候鸟人群和本地居民等。提供更经济更高效更精准的货运和物流服务,充分满足未来现代化农业、高新技术产业、现代服务业和旅游业等生产流通方式变革要求和生活配送要求。
提质量。适应新时代发展要求,推动三亚交通运输由追求速度规模向更加注重质量效益转变。优先加快完善高质量公路与水上交通设施网络,适时推进快速道路及城际铁路/市域快轨“双快”系统建设,提前预留城市轨道交通通道。优化各类运输方式供给结构,高质量打造综合立体交通枢纽,集约化配置交通运输资源,更大程度发挥航空、铁路及水上客货运输能力,形成高效、绿色、集约化的高质量现代化交通运输体系。
强枢纽。加快建成面向太平洋与印度洋的全国性交通运输枢纽城市、空港型国家物流枢纽承载城市和全球供应链服务中心。以新机场为龙头,打造具有全球竞争力的国际航空枢纽和邮政快递枢纽,提供最具竞争力的全球运输和物流服务解决方案。加快壮大邮轮母港枢纽,服务海南自贸港全方位对外开放战略实施。升级高铁枢纽并预留发展空间,构建陆上对外运输核心。
畅通道。着力推进三亚“三横两纵”综合运输大通道,支撑和引导大三亚整体发展。重点打造中部城镇密集地区的都市高效通道,形成三亚城市发展的主要轴线,实现东西贯通、一小时可达。加快落实北部区域快速通道建设,以G98 环岛高速大三亚段扩容工程及其集散通道为抓手,形成高密度网络化系统。探索南部滨海特色通道构建,以水上运输、旅游公路、城市道路等设施,提供高品质出行服务。大力提升山区公路等级,优化南北向联通乐东与保亭的公路基础设施水平。
促融合。以创新为引领,促进各类交通方式一体化融合发展,促进交通枢纽场站与用地一体化融合发展。加强交通科技创新,推进大数据、物联网、人工智能、云计算、区块链以及新能源、新材料等技术与交通产业深度融合,打造数字化、网络化、智能化的交通网络。推动交通与旅游、物流、 邮政、高新技术等产业的高水平融合。
保底线。依据生态文明建设总体要求和国土空间管控、 生态环境治理具体要求,强化用地用海和生态保护红线等环境敏感区交通建设活动管控,加强资源节约集约利用。全面提升交通运输安全发展水平和保障安全能力,强化系统性风险防控,健全完善安全应急保障体系。加快实现交通领域治理体系和治理能力现代化,推进政府、市场、社会三大领域 改革创新,通过优化政府治理、完善市场治理、增强社会治理,率先在推进行业治理现代化上实现突破。
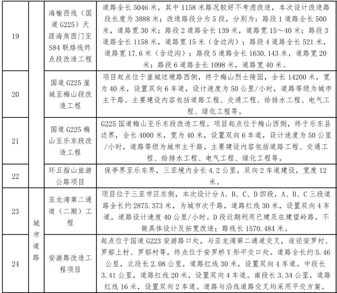
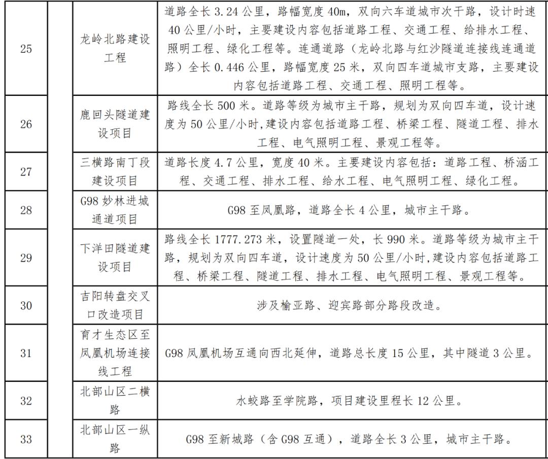
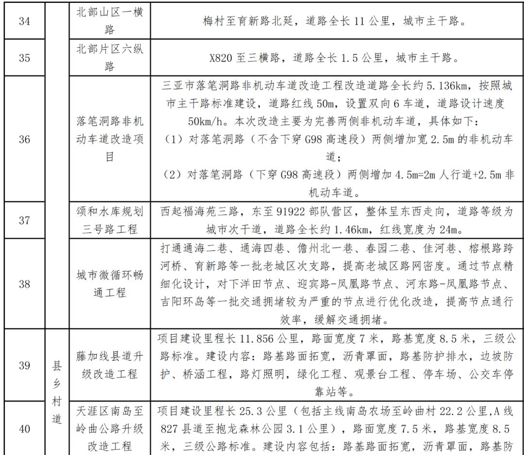
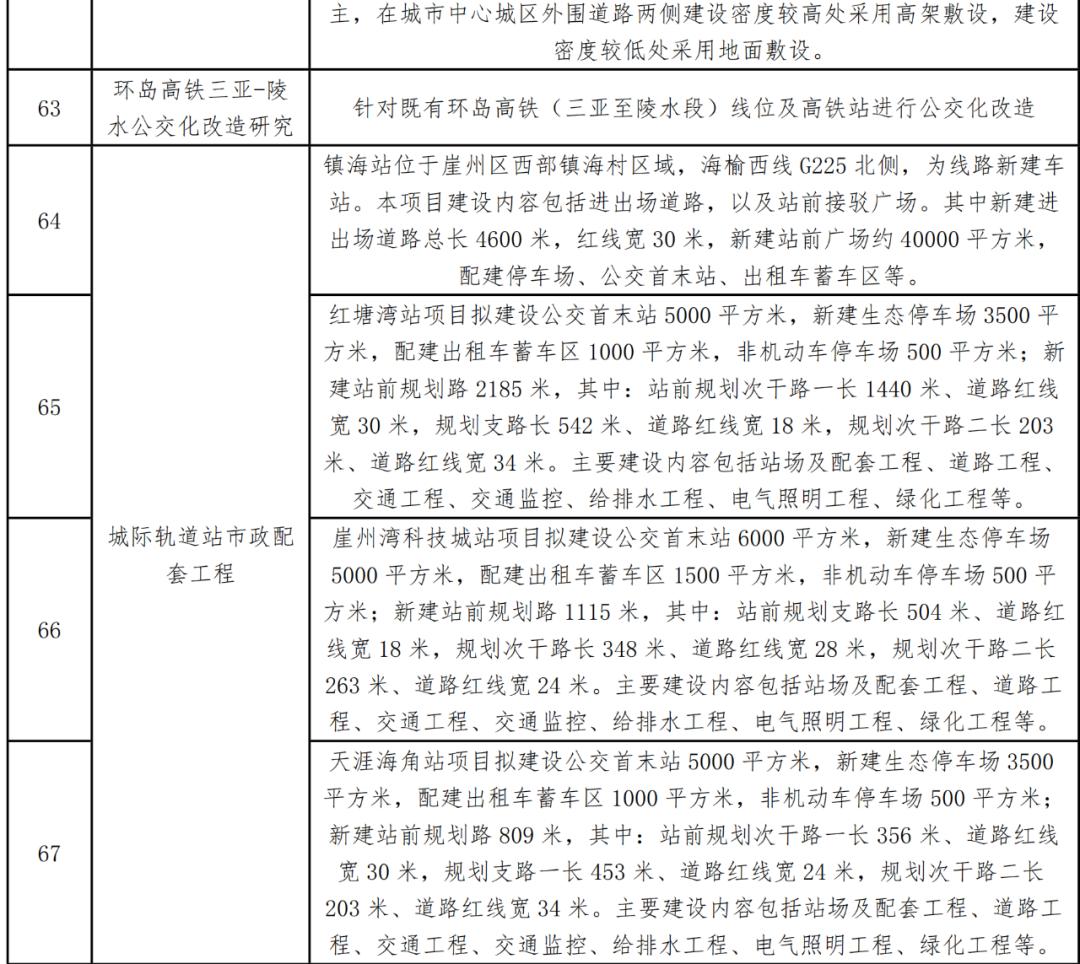
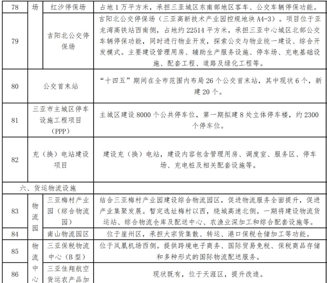
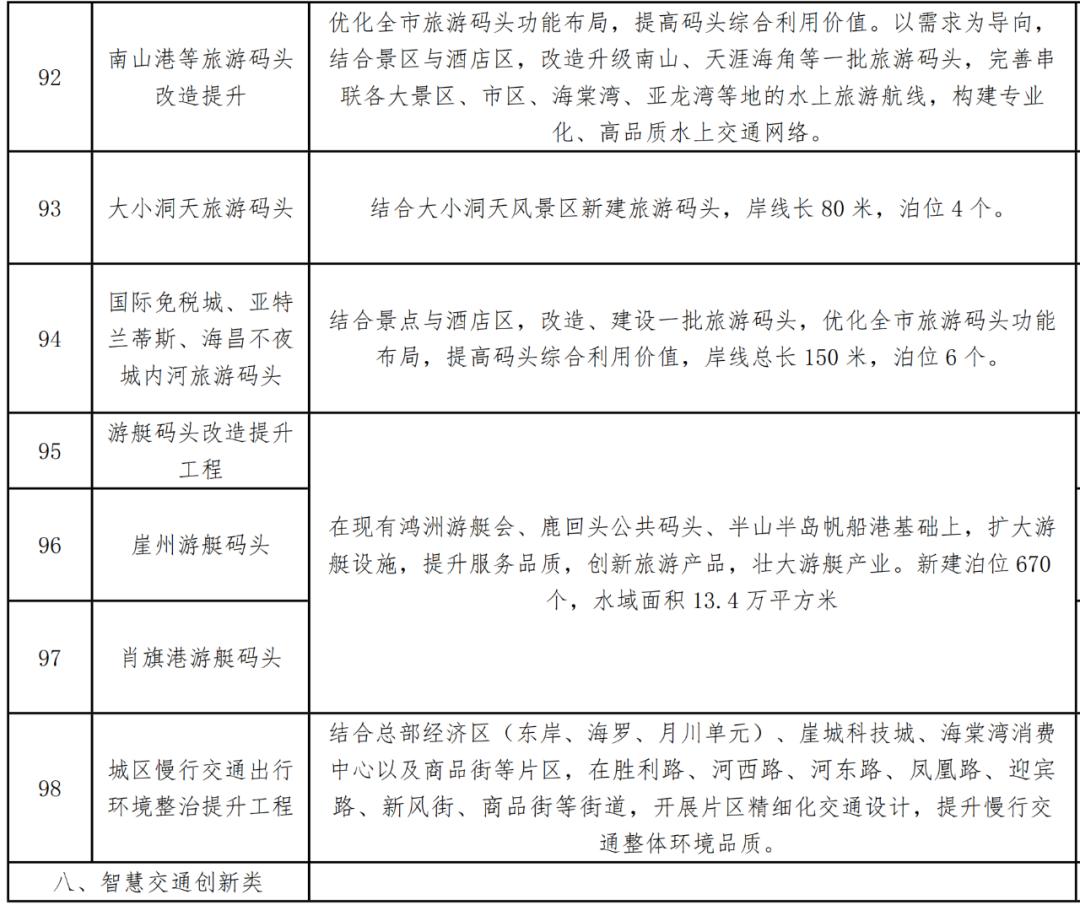
三亚市“十四五”主要交通建设项目一览表


















原标题:《“十四五”期间三亚这样发展综合交通!规划出炉→》
本文为澎湃号作者或机构在澎湃新闻上传并发布,仅代表该作者或机构观点,不代表澎湃新闻的观点或立场,澎湃新闻仅提供信息发布平台。申请澎湃号请用电脑访问http://renzheng.thepaper.cn。





- 报料热线: 021-962866
- 报料邮箱: news@thepaper.cn
互联网新闻信息服务许可证:31120170006
增值电信业务经营许可证:沪B2-2017116
© 2014-2026 上海东方报业有限公司




