- +1
音乐平台将限制专辑重复购买,网友:某些歌手真正实力要暴露了
娱乐圈的“大地震”对音乐领域的影响正在逐步显现。
8月27日,中央网信办公开了《关于进一步加强“饭圈”乱象治理的通知》。其中要求,取消明星艺人榜单、优化调整排行规则、不得诱导粉丝消费、规范应援集资行为等。
中央网信办发布《关于进一步加强“饭圈”乱象治理的通知》。来源:中国网信网记者了解到,已有音乐平台对通知中要求作出响应。
其中,此前已被诟病的“音乐APP诱导重复消费”在网上引发关注。
记者注意到,今年4月,已有报道指出,在不少数字音乐平台,消费者在花钱购买版权后,音乐可以播放,但付费的界面仍在。
而这样的设置,让同一用户重复花钱购买同一音乐作品成为可能。
当时的报道指出,在某专辑的榜单上,一个账号最高购买了同一张专辑重复达32万次,消费达数十万元;一些歌曲的付费菜单里,在数量一栏下给出了“520”“1314”等默认选项。
资料图。 刘文彬 摄 (图文无关)有熟悉该领域人士直言,对同一张数字专辑重复购买的,基本都是这位歌手的粉丝。大量重复购买同一专辑则属于粉丝为歌手“打榜”行为。
在此种乱象之下,歌手的音乐作品质量似乎已不再那么重要,粉丝的财力更能决定一张数字专辑的销量。
中央网信办在《关于进一步加强“饭圈”乱象治理的通知》中明确要求,“不得设置诱导粉丝打榜的相关功能”,“引导粉丝更多关注文化产品质量,降低追星热度”。
记者获悉,28日晚,QQ音乐即对数字专辑的购买数量进行了限制,用户已购买的专辑将无法重复购买。此前QQ音乐已取消了人气榜、音乐巅峰榜、扑通排名等涉明星艺人排行的非作品类排名。
QQ音乐截图。腾讯供图网易云音乐也对记者表示,将严格按照相关政策要求,在平台进行全面落实,平台将于近日完成限制重复购买数字专辑相关调整。
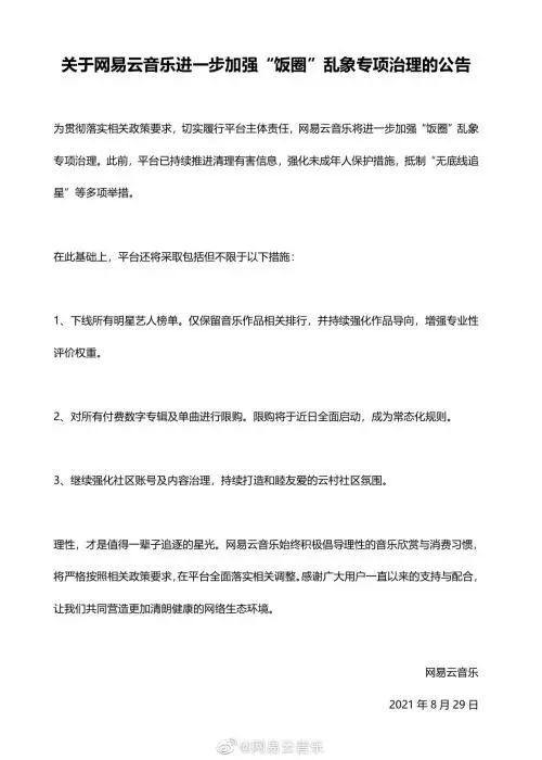
29日,网易云音乐发布公告称,平台下线所有明星艺人榜单,同时倡导理性的音乐欣赏与消费习惯。
微博截图对此,有网友表示,“买歌是为了听歌”“希望回归音乐本质”。也有网友为音乐平台规范化点赞,“某些歌手的真正实力要暴露了”“艺人以后请靠实力说话”。
来源:中国新闻网
原标题:《某些歌手的“真正实力”要暴露了!》
本文为澎湃号作者或机构在澎湃新闻上传并发布,仅代表该作者或机构观点,不代表澎湃新闻的观点或立场,澎湃新闻仅提供信息发布平台。申请澎湃号请用电脑访问http://renzheng.thepaper.cn。





- 报料热线: 021-962866
- 报料邮箱: news@thepaper.cn
互联网新闻信息服务许可证:31120170006
增值电信业务经营许可证:沪B2-2017116
© 2014-2026 上海东方报业有限公司




