- +1
万亿茅台再换掌门人!“70后”能源局局长拟接任

任期还不足18个月,高卫东与茅台的故事或将进入终章。
8月30日晚间,贵州茅台发布相关公告称,根据贵州省人民政府相关文件,推荐丁雄军为贵州茅台酒股份有限公司董事、董事长人选,建议高卫东不再担任公司董事长、董事职务。该公司将按照法律、法规和《公司章程》的规定,尽快召开董事会会议、股东大会对上述职务调整进行审议,待公司董事会会议、股东大会审议通过后生效。

“很意外”是多位行业人士对于高卫东此番匆匆挥别茅台的普遍反应。相比较前前任袁仁国的43年,前任李保芳的4年7个月,高卫东进入茅台工作的时间仅1年5个月。目前贵州茅台方面并未给出上述人事变动的具体解释,同日晚间,《国际金融报》记者第一时间询问了茅台方面,不过其相关负责人表示暂无相关信息给予回应。而贵州省发布最新消息称,高卫东将出任贵州省煤田地质局局长。
根据资料,在正式执掌茅台之前,“接棒者”丁雄军曾为贵州省能源局党组书记、局长。如今,随着高卫东的离任,接下来的最大悬念,莫过于现年仅47岁,同属“空降派”的丁雄军将如何掌舵这艘万亿巨轮?
高卫东将别
从2020年3月初至今,高卫东担任贵州茅台董事长540余天。彼时,时年62岁的李保芳正式卸任茅台董事长一职,有着多年政府机构供职背景的高卫东“空降”成为新“掌门人”。
与个性鲜明,“铁腕”治理的李保芳有所不同,稳健是高卫东留给外界的主要印象,推动茅台推动直销渠道的变革,进一步直营化是其进入茅台以来推动的重点工作之一。贵州茅台2021年半年报显示,报告期内,其直销业务实现收入98.04亿元,在总营收中占比已达到19%,相比于2020年同期的51.53亿元,增幅高达84.4%。
“高卫东积极拓展了直营渠道,茅台以1399元/瓶的价格向互联网平台客户和新零售商业连锁客户供应茅台,相当于变相提价,此举的直接效应是进一步提升贵州茅台的利润水平,另一方面可以直接面对消费者,了解更多的消费者需求。”在白酒行业专家肖竹青看来,高卫东时代的贵州茅台在积极拓展直营渠道方面做出了卓有成效的贡献。
此外,在外界看来,增加茅台酒产能亦是高卫东进入茅台后推动的另一重点工作。数据显示,2017年至2020年,茅台酒基酒产量分别为4.28吨、4.97吨、4.99吨、5.02吨。6月上旬,在贵州茅台2020年年度股东大会上,高卫东表示,按照产能规划,预计今年茅台酒的产能可以达到5.53万吨,“对于茅台来说,产能是一个需要非常审慎的决策,今年产能预计实现5.53万吨,从论证到实施到投产达产,历时十年左右,才达到了这个目标”。
值得一提的是,除此之外,在高卫东的任职期内,贵州茅台在资本市场曾经历高光时刻。
同花顺数据显示,在高卫东上任初期,贵州茅台股价曾触及盘中940.16元的低位,但到2021年初,曾一度触及历史新高2603.41元,市值突破3万亿元大关
随后,贵州茅台股价又一路震荡回调。8月30日,贵州茅台报收1586元/股,市值为1.99万亿元。

丁雄军“空降”
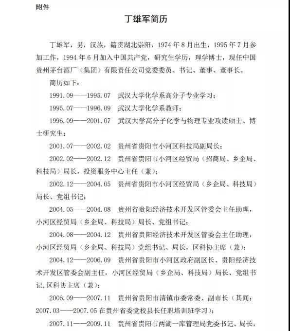
根据目前披露的相关资料,出生于1974年8月的丁雄军将成为茅台新任掌舵人,与彼时的高卫东一样,丁雄军同属于“空降派”。
记者注意到,在2001年取得高分子化学与物理专业博士学位,丁雄军前往贵州省担任贵阳市小河区科技局副局长后,曾历任贵阳市小河区经贸局(乡企局、科技局)局长、贵州省贵阳市人民政府秘书长、贵州省毕节市委常委、副市长,自2018年10月至今担任贵州省能源局党组书记、局长。


“从履历来看,丁雄军是专业技术人才,拥有丰富的基层工作经验,特别是长期在贵州负责经贸、能源等领域的工作,”资深白酒分析师蔡学飞对《国际金融报》记者表示,“丁雄军的接任对于茅台十四五阶段完成千亿目标等具有很大的价值,特别是协调相关资源,发挥茅台在贵州经济领域的杠杆作用,完善茅台集团的管理体制、价格管控等应该说都有着积极的作用。”
蔡学飞进一步表示,茅台现在的突出问题依然是价格失控、市场炒作氛围浓厚等问题,严重影响了茅台的品牌形象,“新的领导人可能会继续强化茅台的市场管控措施,打压市场炒作力量,进一步发挥茅台品牌的行业领袖作用,强化茅台集团在贵州经济中的杠杆作用,重点工作应该是在保证茅台的长期价值与可持续性发展。”
记者 马云飞
编辑 沈玉洁
责任编辑 孙霄
本文为澎湃号作者或机构在澎湃新闻上传并发布,仅代表该作者或机构观点,不代表澎湃新闻的观点或立场,澎湃新闻仅提供信息发布平台。申请澎湃号请用电脑访问http://renzheng.thepaper.cn。





- 报料热线: 021-962866
- 报料邮箱: news@thepaper.cn
互联网新闻信息服务许可证:31120170006
增值电信业务经营许可证:沪B2-2017116
© 2014-2025 上海东方报业有限公司




