- +1
北大两次发函要求福建一学校更名,宁德官方:改名势在必行
位于福建省宁德市蕉城区的一所名为“宁德北大培文”的学校,因名称中包含北京大学校名简称却未经授权,被北大两次发函要求“改名”。

宁德北大培文学校。图据中新网
9月8日,记者从宁德市委宣传部新闻科获悉,近日相关部门已派出工作人员前往北大交涉宁德市这所学校的“改名”事宜。“经讨论,目前结果是这所学校改名势在必行,但是涉及改名的流程和时间可能会比较长,具体如何操作和完成时间还在和北大那边密切对接。”工作人员说。
事件进展
学校官网仍现北大相关宣传
据“宁德北大培文学校”官网介绍,作为政府重点民生工程项目,该校是一所按国家示范性学校标准建设的集幼儿园、小学、初中、高中及国际部于一体的全日制高品质学校。学校总投资8亿元,占地面积276亩,建筑面积16万平方米。

宁德北大培文学校官网相关介绍
在其官网宣传页面,红星新闻记者注意到多处与北大有关的宣传内容,例如,北大培文教育集团传承“爱国进步、兼容并茂”的北大文化、“敢为先、常为新”的北大精神、办学理念为“源自北大,根植中华”等。


宁德北大培文学校官网相关宣传
据中新网报道,对于宁德北大培文学校宣传招生问题,在2018年3月和今年8月,北京大学先后两次发函要求宁德北大培文学校改名。
北大在2018年3月8日发函至宁德市教育局,指出北京大学校方对“北大培文(宁德)学校”的设立毫不知情,对其使用北大名义不予认可;任何机构或个人,包括北大下属机构或校办企业,未经北大授权许可,不可以使用“北大”“北京大学”等专有使用权。

北京大学相关发函。图据中新网
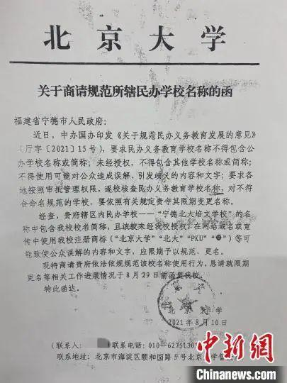
在今年8月,北京大学再次发函至宁德市人民政府,表示后者辖区内的民办学校——“宁德北大培文学校”的名称中包含该校校名简称,且对方未经授权,在网站域名或宣传中使用该校注册商标(“北京大学”“北大”“PKU”)等可能致使公众误解的内容和文字,应限期予以规范、更名。

北京大学2021年8月就名称问题再次发函。图据中新网
关于北大两次致函要求改名一事,红星新闻记者拨打宁德北大培文学校办公室电话,对方表示暂不接受采访。记者询问宁德市教育局,一名工作人员表示“相关事项正交给有关部门处理中,暂不清楚情况”。
此前宁德市教育局接受媒体采访时表示,北大培文教育文化产业(北京)有限公司于2015年7月28日取得国家商标局批准注册的“北大培文”商标,依据相关法规,该公司可以通过签订商标使用许可合同,许可他人使用其注册商标。
根据阳光博雅教育投资(北京)有限公司与北大培文教育文化产业(北京)有限公司签订的两份合作协议,宁德北大培文学校由宁德博雅教育投资有限公司举办并筹措办学经费,北大培文教育文化产业(北京)有限公司授权学校使用“北大培文”品牌,因此宁德教育局于2018年7月5日批准学校筹设,2019年8月1日批准其正式设立。
9月8日,记者从宁德市委宣传部新闻科获悉,近日相关部门已派工作人员前往北大交涉“宁德北大培文学校”改名事宜,“目前结果是这所学校改名势在必行,但是涉及改名的流程和时间可能会比较长,具体如何操作和完成时间还在和北大那边密切对接。”工作人员说。
律师说法
在对外招生中宣传隶属关系属侵权
下设公司权限来源仍属北大
天眼查显示,北大培文教育文化产业(北京)有限公司于2001年4月12日成立。法定代表人高秀芹,公司经营范围包括零售、网上销售图书、报纸,在2015年北大培文教育文化产业(北京)有限公司便取得了“北大培文”的商标。
此外,红星新闻记者注意到,上述公司的100%持股公司为北京大学完全控股的北大资产经营有限公司,也就是说,北大培文教育文化产业(北京)有限公司为北京大学全资设立的经营公司的下设公司。
而许多网友关心的是,北京大学只注册了“北大”商标,“北大培文”为何也需要授权使用呢?该学校的授权资料是否能证明是北大授权许可呢?

宁德北大培文学校2018年招生手册。图据中新网
北京必奕律师事务所律师李国蓓接受红星新闻记者采访时表示,北京大学因其悠久的办学历史和长期被习惯性简称为“北大”,在名称权上具有区别于他人的显著性和独特性。名称权是法人、非法人组织依法决定、使用和变更自己名称的权利,是人格权的重要组成部分。
“事实上北京大学作为一家事业单位法人,不论注册与不注册‘北大’的商标,在不正当竞争的领域,都有禁止他人使用与自己相同名称的权利,更何况北大已经注册了商标。”李国蓓解释道。
“将商标使用在名称字号中,也是商标使用的一种常见形式,”李国蓓认为,“北大培文”作为一个注册商标,被许可使用在合作方机构的名称中,是合法的,但需要注意的是,“因为其没有取得北京大学的授权,在对外招生的宣传中,则不具有宣传其与北京大学有直接隶属关系的正当权利。”
“宁德北大培文学校的招生宣传中存在误导学生和家长的内容,且没有取得北京大学的同意,因此是侵权行为,如果该学校招生中需要强调突出与北京大学具有教育资源配置的关系,则需要与北京大学协商另行取得授权。”李国蓓强调道。
李国蓓进一步分析称,从商标使用许可合同角度,北大培文教育文化产业(北京)有限公司于2015年7月28日取得国家商标局批准注册的“北大培文”商标,该公司可以通过签订商标使用许可合同,许可他人使用其注册商标,但是许可使用“北大培文”商标并不等于许可使用“北大”商标。“从现有的证明材料看,宁德北大培文学校不能证明已获得北京大学的授权许可。”
河南豫龙律师事务所付建律师也认为,北京大学虽然只注册了“北大”商标,但是“北大培文”包含了“北大”,所以仍然需要北京大学作出正式书面文件得到授权。“北大作为品牌主体,其自身有完整的授权权限,而北大培文教育文化产业(北京)有限公司作为北大出资经营的公司机构,其权限来源仍然属于北大,在未得到或撤销批准授权时,没有相关权限授权。”





- 报料热线: 021-962866
- 报料邮箱: news@thepaper.cn
互联网新闻信息服务许可证:31120170006
增值电信业务经营许可证:沪B2-2017116
© 2014-2025 上海东方报业有限公司




