- +1
山东此地紧急通告!2名密接者活动轨迹公布!曾乘火车、进幼儿园,查体…
福建莆田发现6人核酸阳性,
包括一家四口
据央视新闻消息,昨天(9月10日)晚上,福建省莆田市召开新闻发布会,介绍疫情防控最新情况。
发布会上通报,2021年9月10日,福建莆田市在对仙游县枫亭镇一小学在校学生新冠病毒核酸检测时,发现2名学生(为亲兄弟)核酸检测结果呈阳性,立即扩大核酸采样又发现4人(1名学生和3名家长)核酸检测结果呈阳性。截至9月10日18时,共发现6人检测结果呈阳性。(此前报道:福建6例阳性,紧急封控!)病例1:林某某,男,12岁,9月10日核酸检测结果阳性,已转至定点医院莆田学院附属医院救治。
病例2:林某某,男,10岁,为病例1的弟弟,9月10日核酸检测结果阳性,已转至定点医院莆田学院附属医院救治。
病例3:林某,男,33岁,为病例1病例2的父亲,9月10日核酸检测结果阳性,已转至定点医院莆田学院附属医院救治。
病例4:柯某某,女,30岁,为病例1、病例2的母亲,9月10日核酸检测结果阳性,已转至定点医院莆田学院附属医院救治。
病例5:林某某,男,12岁,为病例1的同学,9月10日核酸检测结果阳性,已转至定点医院莆田学院附属医院救治。
病例6:林某某,男,38岁,为病例5的父亲,9月10日核酸检测结果阳性,已转至定点医院莆田学院附属医院救治。经流调发现,该病例为境外返莆人员,8月4日乘坐厦门航空852航班自新加坡从厦门机场入境,在厦门定点酒店集中隔离14天后,于8月19日点对点转运至仙游县集中隔离点继续集中隔离,(8月19日、22日、24日三次核酸检测均为阴性),后于8月26日起实行居家健康监测。
目前已对上述阳性病例开展流行病学调查,按要求落实管控措施。经专家初步研判,本次疫情源头疑似为该病例6林某某(新加坡入境人员)导致的传染链条。
截至9月10日18时,已排查出密切接触者128人,次密切接触者137人,相关密接者转运集中隔离医学观察。
截至9月10日18时,累计环境核酸采样87个,检测出5例阳性样本。
福建莆田仙游县
将三地划定为中风险区域
发布会上通报,即日起,将仙游县枫亭镇秀峰村、铺头社区居委会、兰友社区居委会划定为中风险区域。要求区域内所有居民严格实施居家隔离。
一图读懂传播链条
广州新增1例阳性!曾核酸检测8次均为阴性
9月10日下午,广州市卫生健康委网站发布《关于广州市新增1例密切接触者新冠病毒核酸阳性的通报》:2021年9月10日,在对越秀区东海大厦新冠病毒无症状感染者的密切接触者例行检测中,发现1例新冠病毒核酸检测阳性。
具体情况如下:冼某,女,越秀区东海大厦工作人员。9月4日,作为该酒店1例无症状感染者的密切接触者进行集中隔离医学观察。
9月1日、3日、4日、5日、6日、7日、8日、9日新冠病毒核酸检测结果均为阴性。9月10日检测核酸阳性,即闭环转运至市八医院隔离观察,经专家会诊诊断为无症状感染者。
目前,没有新增密切接触者和次密切接触者。经专家研判,社区传播风险极低。
74人已管控!
核酸检测全部阴性
齐齐哈尔市疾控中心9月10日发布信息,9月9日,齐齐哈尔接到协查信息:一名解除集中隔离入境人员9月7日乘坐MU5627次航班(座位号54B)抵达大连市,在大连闭环管理期间被确定为无症状感染者。此人乘坐的MU5627次航班为上海市至齐齐哈尔市,在大连市经停,同航班中有99人目的地为齐齐哈尔市。
齐齐哈尔接到协查信息第一时间进行安排部署,开展排查、管控等相关工作。截至目前,25人已离开齐齐哈尔(已将协查信息推送到所在地疾控部门),在齐齐哈尔的74人已落实管控措施,核酸检测全部阴性,与其接触的人员也落实了相应管控措施,涉及到的场所正在开展环境检测和消毒。
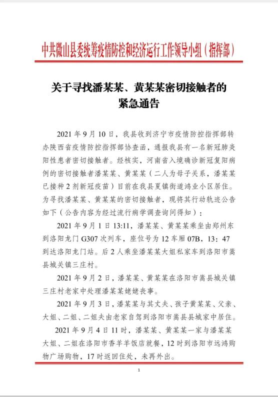
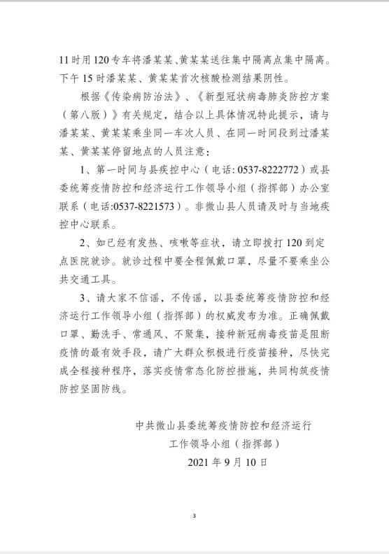
另悉,9月10日,济宁市微山县发布紧急通告,寻找2名密接者的密接者。
通告内容如下:


在此提醒广大市民朋友1、充分认识疫情防控的长期性、复杂性、严峻性,密切关注疫情动态,不听谣、不信谣、不传谣。坚决克服麻痹思想、侥幸心理,做好自己健康的第一责任人。
2、中秋、国庆假期将至,倡议市民就地过节,不参加聚集性活动。一旦出现发热、干咳、乏力等症状,不要自行用药,做好个人防护,立即到就近的发热门诊就医。
3、接种新冠病毒疫苗是减缓病毒传播、减少疫情风险、减轻防控负担的最方便、最有效手段,符合接种条件的人群要积极接种新冠病毒疫苗,做到应接尽接。
来源/ 新闻晨报、北京日报、健康微山
声明:凡本公众号转载、引用的文章、图片、音频、视频文件等资料的版权归版权所有人所有,因此产生相关后果,由版权所有人、原始发布者和内容提供者承担,如有侵权请联系删除。
原标题:《山东此地紧急通告!2名密接者活动轨迹公布!曾乘火车、进幼儿园,查体…》
本文为澎湃号作者或机构在澎湃新闻上传并发布,仅代表该作者或机构观点,不代表澎湃新闻的观点或立场,澎湃新闻仅提供信息发布平台。申请澎湃号请用电脑访问http://renzheng.thepaper.cn。





- 报料热线: 021-962866
- 报料邮箱: news@thepaper.cn
互联网新闻信息服务许可证:31120170006
增值电信业务经营许可证:沪B2-2017116
© 2014-2026 上海东方报业有限公司




