- +1
欢迎报考!同济大学2022年硕士研究生招生简章
01培养目标
培养热爱祖国,拥护中国共产党的领导,拥护社会主义制度,遵纪守法,品德良好,具有服务国家、服务人民的社会责任感,德智体美劳全面发展,掌握本学科坚实的基础理论和系统的专业知识,具有创新精神、创新能力和从事科学研究、教学、管理等工作能力的高层次学术型专门人才以及具有较强解决实际问题的能力、能够承担专业技术或管理工作、具有良好职业素养的高层次应用型专门人才,成为引领未来的社会栋梁与专业精英。
02
概念界定
根据教育部要求,从2017年起将硕士研究生分为全日制和非全日制两类。
全日制研究生是指符合国家研究生招生规定,通过研究生入学考试或者国家承认的其他入学方式,被具有实施研究生教育资格的高等学校或其他高等教育机构录取,在基本修业年限或者学校规定的修业年限内,全脱产在校学习的研究生。
非全日制研究生指符合国家研究生招生规定,通过研究生入学考试或者国家承认的其他入学方式,被具有实施研究生教育资格的高等学校或其他高等教育机构录取,在基本修业年限或者学校规定的修业年限(一般应适当延长基本修业年限)内,在从事其他职业或者社会实践的同时,采取多种方式和灵活时间安排进行非脱产学习的研究生。
03
政策说明
1.全日制研究生
(1)全日制研究生就业方式包括非定向就业和定向就业两类。除“上海市医学专业学位硕士研究生教育与住院医师规范化培训相结合项目”和“少数民族高层次骨干人才”外,其他全日制研究生全部为非定向就业,即人事关系和人事档案须在入学时转入同济大学,按本人与用人单位双向选择的办法就业,学校安排住宿,可参加上海市大学生医疗保障。
(2)“上海市医学专业学位硕士研究生教育与住院医师规范化培训相结合项目”全日制研究生就业方式为定向就业,即在被录取前与招生单位、用人单位分别签订定向就业合同书,人事关系和人事档案不转入同济大学,在读期间不参加上海市大学生医疗保障,学校不安排住宿,不纳入奖助体系,毕业生不纳入就业计划。
(3)“少数民族高层次骨干人才计划”考生按录取当年协议执行。
2.非全日制研究生
除专项计划外,非全日制研究生不接收应届本科毕业生报考,就业方式全部为定向就业,即在被录取前与招生单位、用人单位分别签订定向就业合同书,人事关系和人事档案不转入同济大学,在读期间不参加上海市大学生医疗保障,学校不安排住宿,不纳入奖助体系,毕业生不纳入就业计划。
04
全日制研究生
(一)报考条件
1.学术学位研究生
(1)中华人民共和国公民。
(2)拥护中国共产党的领导,品德良好,遵纪守法,具有服务国家服务人民的社会责任感,德智体美劳全面发展,具备成为引领未来的社会栋梁与专业精英的基本素养。
(3)身体健康状况符合国家和我校规定的体检要求。
(4)考生的学业水平必须符合下列条件之一:
①国家承认学历的应届本科毕业生(含普通高校、成人高校、普通高校举办的成人高等学历教育等应届本科毕业生)及自学考试和网络教育届时可毕业本科生。考生录取当年入学前必须取得国家承认的本科毕业证书或教育部留学服务中心出具的《国(境)外学历学位认证书》,否则录取资格无效。
②具有国家承认的大学本科毕业学历的人员。
③已获硕士、博士学位的人员。
在校研究生报考须在报名前征得所在培养单位同意。
2.专业学位研究生
(1)报考工商管理(专业代码:125100)的考生须符合下列条件:
1)符合四(一)1. 中第(1)、(2)、(3)各项要求。
2)学历符合下列条件之一:
①国家承认学历的大学本科毕业3年(从大学本科毕业到录取当年入学之日,下同)或3年以上;
②国家承认学历的高职高专毕业或大学本科结业5年或5年以上;
③已获硕士学位或博士学位2年或2年以上。
工商管理硕士专业学位研究生相关考试招生政策同时按照《教育部关于进一步规范工商管理硕士专业学位研究生教育的意见》(教研〔2016〕2号)有关规定执行。
(2)报考临床医学(专业代码前4位为1051)和口腔医学(专业代码前4位为1052)的考生须符合《同济大学2022年医学专业学位硕士研究生教育与住院医师规范化培训相结合项目招生简章》要求。
(3)除上述专业学位外,报考其他全日制专业学位研究生须符合四(一)1. 中的各项要求。
(二)报名程序
报名包括网上报名与网上确认(现场确认)两个阶段。
1.网上报名
报名网址为中国研究生招生信息网(https://yz.chsi.com.cn或https://yz.chsi.cn)。
网上报名时间:2021年10月5日~25日每天9:00-22:00。
网上预报名时间:2021年9月24日至9月27日每天9:00-22:00。
根据教育部有关文件,考生应选择学习、工作或户口所在地省级教育招生考试管理机构指定的报考点办理网上报名和网上确认(现场确认)手续。应届本科毕业生原则上应选择就读学校所在地省级教育招生考试机构指定的报考点办理网上报名和网上确认(现场确认)手续;其他考生应选择工作(相关具体要求由所在地省级教育招生考试机构合理确定)或户口所在地省级教育招生考试机构指定的报考点办理网上报名和网上确认(现场确认)手续。
报名期间,考生可自行修改网报信息或重新填报报名信息,但一位考生只能保留一条有效报名信息。逾期不再补报,也不得修改报名信息。
报名期间将对考生学历(学籍)信息进行网上校验,考生可上网查看学历(学籍)校验结果。考生也可在报名前或报名期间自行登录“中国高等教育学生信息网”(网址:https://www.chsi.com.cn)查询本人学历(学籍)信息。
未通过学历(学籍)校验的考生应及时到学籍学历权威认证机构进行认证,在复试时将认证报告交我校核验。
考生在网上报名时务必按要求在相应的栏目内正确填写报考院系、报考专业、选考科目及其对应的代码,否则由我校指定。考生提供的本人(及所属单位人事档案主管部门)的通信地址、邮政编码、电话及电子信箱必须准确无误。
“少数民族高层次骨干人才计划”招生以考生报名时填报确认的信息为准。我校专业目录中学习就业方式为“定向就业”的招生专业不接受“少数民族高层次骨干人才计划”考生报名。
报考“退役大学生士兵”专项硕士研究生招生计划的考生,应为高校学生应征入伍退出现役,且符合硕士研究生报考条件者(“高校学生”指全日制普通本专科(含高职)、研究生、第二学士学位的应(往)届毕业生、在校生和入学新生,以及成人高校招收的普通本专科(高职)应(往)届毕业生、在校生和入学新生,下同)。考生报名时应选择填报退役大学生士兵专项计划,并按要求填报本人入伍前的入学信息以及入伍、退役等相关信息。
考生应认真了解并严格按照报考条件及相关政策要求,根据自身实际情况和我校招生章程的要求选择填报志愿。因不符合报考条件及相关政策要求,造成后续不能现场确认、考试(含初试和复试)或录取的,后果由考生本人承担。
考生应按要求准确填写个人网上报名信息并提供真实材料。考生因网报信息填写错误、填报虚假信息而造成不能考试或录取的,后果由考生本人承担。
2.网上确认(现场确认)
所有考生(不含推免生)均应当在规定时间内在网上或到报考点指定地点现场核对并确认其网上报名信息,逾期不再补办。网上确认(现场确认)时间由各省级教育招生考试机构根据国家招生工作安排和本地区报考组织情况自行确定和公布。
考生网上确认(现场确认)应当提交本人居民身份证、学历学位证书(应届本科毕业生持学生证)和网上报名编号,由报考点工作人员进行核对。报考“退役大学生士兵”专项硕士研究生招生计划的考生还应当提交本人《入伍批准书》和《退出现役证》。考生应当按规定交纳报考费,按报考点规定配合采集本人图像等相关电子信息。
所有考生均须对本人网上报名信息进行认真核对并确认。经考生确认的报名信息在考试(含初试和复试)或录取阶段一律不作修改,因考生填写错误引起的一切后果由其自行承担。
3.准考证打印
2021年12月18日至12月27日,考生可凭网报用户名和密码登录中国研究生招生信息网下载打印《准考证》。《准考证》使用A4幅面白纸打印,正反两面在使用期间不得涂改或书写。考生凭下载打印的《准考证》及有效居民身份证参加初试和复试。
4.其他说明
(1)报考“中法工程和管理学院”的考生,报名时应先选择相关院系,至复试阶段再申请相关专业的中法班。
(2)有意愿报考中德合作项目的考生,报名时应选择相关学院(机械与能源工程学院、经济与管理学院、电子与信息工程学院、汽车学院)的对应专业或研究方向。
(3)报考“知识产权(世界知识产权组织WIPO项目,全英文课程)”的考生,报名时先选择上海国际知识产权学院(学院代码:320)法学(专业代码:030100),至复试阶段再申请知识产权(WIPO项目)班。
(4)应届本科毕业生及自学考试和网络教育届时可毕业本科生考生,入学时未取得国家承认的本科毕业证书者,取消录取资格。
(5)已被我校接收的推荐免试入学者,不得再报名参加全国统考。
(三) 初试
1. 初试时间:2021年12月25日-26日(每天上午8:30-11:30,下午14:00-17:00)。
2. 初试科目:详见本章程专业目录。
3. 初试地点:由各报考点另行通知。
(四)复试
我校实行差额复试。
1. 复试时间:2022年3月中下旬(具体时间另定)。
2. 复试内容:包括外语口语与听力、专业外语、专业课和专业综合。我校专业课的考试内容和形式由各学院会同学科、专业委员会根据各专业实际情况自行确定。考试内容需结合专业培养要求、知识和能力考核统筹确定。考试形式可以是口试或者笔试与口试相结合,详见本章程专业目录的复试部分。
3. 复试资格审查:复试前将对考生的有效居民身份证、学历学位证书(以报名确认截止日期前所获得文凭为准)、学历学籍核验结果、学生证等报名材料原件及考生资格进行审查,对不符规定者,不予复试。复试通知信息通过同济大学研究生招生网(https://yz.tongji.edu.cn)发布,不再寄发书面通知。
(五)录取
1.录取程序
(1)初试成绩公布后,我校参照教育部有关文件精神,制定复试分数线,并在同济大学研究生招生网页(https://yz.tongji.edu.cn)公布各招生院系复试安排。
(2)根据初试和复试成绩,结合考生身心健康状况等整体素质和政审结论,择优录取。
(3)对未通过我校复试,但达到教育部的初试科目复试分数线者,可自愿调剂到其他学校录取。
(4)拟录取的考生应按有关通知寄送人事档案、组织关系等材料。
(5)除“少数民族高层次骨干人才计划”、“上海市医学专业学位硕士研究生教育与住院医师规范化培训相结合项目”外,其他拟录取为全日制的硕士研究生就业方式须为非定向就业,即人事关系和人事档案须在入学时转入同济大学,按本人与用人单位双向选择的办法就业。
(6)拟录取为定向就业的硕士生应在被录取前与招生单位、用人单位分别签订定向就业合同书。
(7)考生入学时须进行体格检查,身体状况应符合国家规定的体检标准(同《普通高等学校招生体检工作指导意见》(教学〔2003〕3号)、《教育部办公厅 卫生部办公厅关于普通高等学校招生学生入学身体检查取消乙肝项目检测有关问题的通知》(教学厅〔2010〕2号))和我校相关规定。未达到高校招生体检标准者,取消入学资格。
2.学费和奖助
(1)按照国务院常务会议精神,从2014年秋季学期起,向所有纳入国家招生计划的新入学研究生收取学费。学费标准以入学当年物价局备案为准,学费标准可参考同济大学网站(网址:http://xxgk.tongji.edu.cn/index.php?classid=3176),除经济管理学院的工商管理硕士(专业代码为125100)、法学院的法律(非法学)(专业代码为035101)和上海国际设计创新学院的各专业外,其他专业的学费标准为8000元/学年。
(2)对非定向就业学术学位研究生和非定向就业专业学位硕士研究生,同济大学有完善的奖助体系。对于纳入奖助体系的非定向就业学术学位硕士生和非定向就业专业学位硕士生在入学后全部都可以获得8000元/学年的全额学业奖学金。对纳入奖助体系的硕士研究生还可获得不少于600元/月的助学金,每年发放10个月。另外,纳入奖助体系的非定向就业研究生都可以申请助教和助管的岗位,获聘后可得到额外资助。所有非定向就业硕士研究生在学期间纳入上海市城镇居民基本医疗保险,可申请办理国家助学贷款,可参加有关专项奖学金评定。
(六)学制、学习年限
硕士研究生学制一般为2.5年(翻译硕士学制2年,风景园林、生物学、医学院招生专业和口腔医学院招生专业学制均为3年),最长学习年限为4年,具体参照入学当年培养方案执行。
(七)培养校区
1.四平路校区:建筑与城市规划学院、土木工程学院、经济与管理学院(企业管理、技术经济及管理、金融硕士、会计硕士、公共管理硕士、工商管理硕士、工程管理硕士)、环境科学与工程学院、外国语学院、航空航天与力学学院、数学科学学院、物理科学与工程学院、化学科学与工程学院、口腔医学院、职业技术教育学院(教育学部分研究方向、教育硕士)、生命科学与技术学院、海洋与地球科学学院、人文学院、体育教学部、法学院、政治与国际关系学院、马克思主义学院、设计创意学院、测绘与地理信息技术学院、国际文化交流学院、上海国际设计创新学院、上海国际知识产权学院和国际足球学院。
2.嘉定校区:机械与能源工程学院、电子与信息工程学院、经济与管理学院(企业管理、技术经济及管理、金融硕士、会计硕士、公共管理硕士、工商管理硕士及工程管理硕士除外)、材料科学与工程学院、交通运输工程学院、铁道与城市轨道交通研究院、软件学院、汽车学院、艺术与传媒学院和职业技术教育学院(教育学部分研究方向)。
3. 沪西校区:医学院
4.最终培养校区以录取通知书为准。
(八)考生不得伪造有关证明。一经发现作伪,将取消其考试资格、录取资格或取消其学籍。
(九)其他
1.录取类别为非定向就业的研究生可以申请住宿,“少数民族高层次骨干人才计划”的定向就业研究生可以申请住宿,其他录取类别为定向就业的研究生不可以申请住宿。
2.我校在中国研究生招生信息网公布的招生计划仅供参考。具体招生人数将根据教育部实际下达的招生计划、实际录取推免硕士生人数和各学院报名考试情况确定。
3.《2022年同济大学硕士研究生专业目录及初复试科目》中专业代码第3位为“5”和“6”的专业为专业学位。
4.我校不举办任何形式的考前辅导班,不提供历年试题及复习资料。
5. 我校自命题科目均参考大学本科的教学大纲进行命题,部分科目提供考试大纲。
6.有关我校研究生学籍管理的规章制度、收费标准等信息,可在同济大学官网查阅。
7.从2012年起工商管理类(包含企业管理和技术经济与管理两个专业)学术学位硕士研究生培养采用新方案,考生必须具备良好的英语水平,硕士期间采用全英文授课,国内学生与外国留学生合班上课的教学方式,以培养高层次的国际化管理人才。
8.招生信息如有变动,以报名期间我校研究生招生网(https://yz.tongji.edu.cn)公布的招生章程、专业目录、复试内容及相关信息为准。
9.我校2022年接收推荐免试研究生(含直接攻博)章程另行公布,请留意查询我校研究生招生网(https://yz.tongji.edu.cn)。
05
非全日制研究生
除单独考试和“青年人才储备计划”外,我校非全日制研究生学位类别均为专业学位,就业方式为定向就业。
(一)报考条件
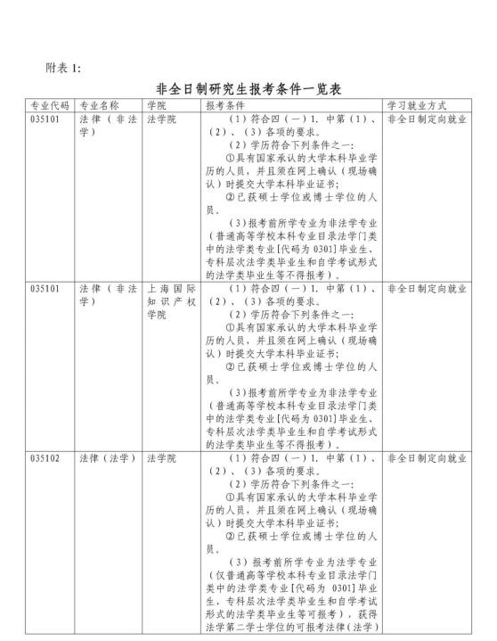
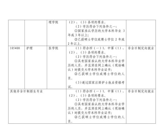
非全日制研究生不接收应届本科毕业生报考,具体报考条件见附表1。
(二)报名程序
参考本章程四(二)报名程序。
(三)初试
参考本章程四(三)初试。
(四)复试
参考本章程四(四)复试。
(五)录取
1.录取程序
(1)初试成绩公布后,我校参照教育部有关文件精神,制定复试分数线,并在同济大学研究生招生网(https://yz.tongji.edu.cn)公布各招生院系复试安排。
(2)根据初试和复试成绩,结合考生身心健康状况等整体素质和政审结论,择优录取。
(3)对未通过我校复试,但达到教育部的初试科目复试分数线者,可自愿调剂到其他学校录取。
(4)非全日制研究生就业方式为定向就业,人事关系和人事档案不转入同济大学,在读期间不参加上海市大学生医疗保障,学校不安排住宿,毕业生不纳入就业计划。
(5)拟录取为定向就业的硕士生应在被录取前与招生单位、用人单位分别签订定向就业合同书。
(6)考生入学时须进行体格检查,身体状况应符合国家规定的体检标准(同《普通高等学校招生体检工作指导意见》(教学〔2003〕3号)、《教育部办公厅 卫生部办公厅关于普通高等学校招生学生入学身体检查取消乙肝项目检测有关问题的通知》(教学厅〔2010〕2号))和我校相关规定。未达到高校招生体检标准者,取消入学资格。
2.学费标准
按照国务院常务会议精神,从2014年秋季学期起,向所有纳入国家招生计划的新入学研究生收取学费。学费标准以入学当年物价局备案为准,目前学费标准可参考同济大学网站(网址:http://xxgk.tongji.edu.cn/index.php?classid=3176),2022年单独备案收费制硕士研究生学费标准见附表2。
(六)学制、学习年限
非全日制硕士研究生学制一般为3年,最长学习年限为5年,具体参照入学当年培养方案执行。
(七)考生不得伪造有关证明。一经发现作伪,将取消其考试资格、录取资格或取消其学籍。
(八)其他
1.工程类专业学位研究生教育管理中心(学院代码:900)作为非全日制工程类专业学位硕士独立招生单位,依托各相关学院进行非全日制工程类专业学位硕士的培养。最终培养校区以录取通知书为准。
2.金融(专业代码:025100)由经济与管理学院和数学科学学院联合招生,培养和管理挂靠在经济与管理学院的金融硕士项目中心。
3.我校在中国研究生招生信息网公布的招生计划仅供参考。具体招生人数将根据教育部实际下达的招生计划、实际录取推免硕士生人数和各学院报名考试情况确定。
4.《2022年同济大学硕士研究生专业目录及初复试科目》中专业代码第3位为“5”和“6”的专业为专业学位。
5.我校不举办任何形式的考前辅导班,不提供历年试题及复习资料。
6. 我校自命题科目均参考大学本科的教学大纲进行命题,部分科目提供考试大纲。
7.有关我校研究生学籍管理的规章制度、收费标准等信息,可在同济大学网站查阅。
8.我校2022年招收单独考试攻读硕士学位研究生招生简章另行公布,请留意查询我校研究生招生网(https://yz.tongji.edu.cn)。
9.我校2022年接收推荐免试研究生(含直接攻博)章程另行公布,请留意查询我校研究生招生网(https://yz.tongji.edu.cn)。
10.招生信息如有变动,以报名期间我校研究生招生网(https://yz.tongji.edu.cn)公布的招生章程、专业目录、复试内容及相关信息为准。
TJ
六、如本章程与教育部2022年招收攻读硕士学位研究生规定有冲突,将按教育部文件要求执行。
单位代码:10247
联系部门:同济大学研究生院招生处
联系地址:上海市四平路1239号瑞安楼512室
邮政编码:200092
联系邮箱:tjyzc@tongji.edu.cn
联系电话:021-65982944
申诉部门:同济大学监察处
申诉邮箱:jcc@tongji.edu.cn
表1、表2↓↓↓




附件1:全日制目录附件2:非全日制目录
附件3:2021年全国统考各专业报录情况(供参考)
附件4:2021年各专业接收推免生人数(供参考)
2022年同济大学研究生招生常见问题回答
01
招生人数
Q1:学校各专业具体的招生人数多少?如何查询?
答:同济大学2022年硕士研究生招生专业和具体招生人数可通过学校研究生招生网-硕士招生简章栏右侧文件《2022年同济大学硕士研究生招生章程(含专业目录)》页面底部附件3(招生人数参考上一年的招生数,根据报考情况会有所调整)和历史数据-往年报考录取统计栏查询。
Q2:招生章程附件3中公布的人数是否包括推免生?各专业推免生的比例大约是多少?
答:招生章程附件3中上一年度各专业的报录情况不包括推免生数据,同时公布上一年度各学院已接收推免生人数,2022年各学院接收推免生数据以学校研究生招生网10月底推免生公示为准。
Q3:哪些专业(方向)可以接收推免生?
答:我校除经济与管理学院(学院代码040)的金融(025100)、工商管理(125100)、公共管理(125200)、会计(125300)、工程管理(125601)、项目管理(125602)、数学科学学院(学院代码102) 的应用统计(025200)、人文学院(学院代码210)的艺术设计(135108)、设计创意学院(学院代码270)的艺术设计(135108)、国际文化交流学院(学院代码300)的汉语国际教育(045300)、上海国际知识产权学院(学院代码320) 的法律(非法学)(035101)、工程类专业学位研究生教育管理中心(学院代码900)的所有招生专业等专业学位外均接收推荐免试研究生。
02
报考条件
Q1:报考硕士研究生需要哪些报考条件?在哪里可以查询?
答:报考硕士研究生的报考条件可在同济大学研究生招生网(https://yz.tongji.edu.cn)-招生简章-硕士招生简章栏右侧文件《2022年同济大学硕士研究生招生章程(含专业目录)》中查询。考生报名前,应当认真了解并严格按照报考条件及相关政策要求选择填报志愿。
Q2:报考统考的硕士研究生,一定要学士学位证书吗?
答:符合招生章程报考专业的学历要求(毕业证)即可报名。按报名系统提示如实填写。
Q3:非全日制专业招收应届毕业生吗?
答:我校非全日制研究生不接收应届本科毕业生报考,具体报考条件详见《同济大学2022年硕士研究生招生章程》附表1。
Q4:报考非全日制工商管理硕士、公共管理硕士毕业年限需要达到几年?
答:本科毕业需要满三年,高职高专毕业需要满五年。各专业的具体报考条件见《同济大学2022年硕士研究生招生章程》附表1。
Q5:目前是全日制在读第二学士学位本科生或在读研究生可以报名吗?
答:可以报名,在读研究生和第二学士学位在读生需在网上确认时提供现培养单位出具的同意报考证明(需写明:知晓并同意该生报考我校研究生)。
Q6:在境外获得的学历证书的考生可以报名吗?
答:可以报名。复试时必须提供教育部留学服务中心的认证书。
Q7:本科的学习形式必须是全日制吗?今年刚刚获得本科毕业证书,是应届生吗?
答:通过自学考试、夜大、网络教育或者专升本等获得的本科毕业证书,只要是国家承认的本科学历,符合我校招生简章的报考条件,均可以报名。考生在网报时,已经获得国家承认学历的本科证书,即为往届生。
Q8:未取得毕业证的自学考试和网络教育本科生是否需要提供证明?
答:无需提供证明,录取当年入学前取得国家承认的本科毕业证书即可。
Q9:中国研究生招生信息网的统考预报名必须报吗?
答:预报名不是必须报,但是建议你进行报名,以防正式报名时人太多,网络拥堵影响报名效率。预报名填报的信息与正式报名填报信息同样有效,且正式报名期间允许修改的信息预报名也可以修改。再友情提醒一下,生成报名号并成功缴费才算完成网报。
Q10:少数民族高层次骨干人才专项计划考生如何报名?
答:少数民族高层次骨干人才专项计划考生网上报名前,必须先与考生原籍省级教育部门民族教育处(或高等教育处)签署“报考少数民族高层次骨干人才计划硕士研究生考生登记表”,并在复试前,向我校研究生招生办公室提交“报考少数民族高层次骨干人才计划硕士研究生考生登记表”。少数民族高层次骨干人才专项计划以报名时填报的信息为准,不得更改。
Q11:报考“退役大学生士兵”专项硕士研究生招生计划的考生网上确认时须额外提供什么材料?
答:报考“退役大学生士兵”专项硕士研究生招生计划的考生,在网上确认(现场确认)时应提交本人《入伍批准书》(需有国防部征兵办用章)和《退出现役证》。
Q12:学历证书丢了怎么办?
答:能提供《教育部学历证书电子注册备案表》即可。
Q13:因姓名变更或证件号码变更导致学籍学历校验未通过,怎么办?
答:按照变更后的姓名或证件号码进行网上报名,网上确认(现场确认)时提供公安机关出具的变更证明和《教育部学籍在线验证报告》(或《教育部学历证书电子注册备案表》,或《中国高等教育学历认证报告》,或《国(境)外学历学位认证书》)
03
报考专业
Q1:如何区分专业学位?
答:2022年同济大学硕士研究生专业目录中(具体位置在《同济大学2022年硕士研究生招生章程》页面底部附件1和附件2)专业代码第3位为“5”和“6”的专业为专业学位。
Q2:同济大学有哪些非全日制硕士专业,网报时就业方式应该如何选择?
答:2022年我校招收非全日制硕士研究生的专业详见《2022年同济大学硕士研究生招生章程(含专业目录)》附件2。我校非全日制硕士研究生的就业方式均为定向就业,考生在网上报名时报考类别须选择“定向就业”。
Q3:金融(专业代码:025100)如何招生和培养?
答:该专业由经济与管理学院和数学科学学院联合招生,培养和管理挂靠在经济与管理学院的金融硕士项目中心。
Q4:考生复试时能否在学术学位和专业学位间调剂?
答:报考临床医学类专业学位硕士研究生的考生可按相关政策调剂到其他专业,报考其他专业考生的调剂要求请咨询相关报考学院,学院的联系地址:https://yz.tongji.edu.cn/info/1031/1311.htm。
04
报考点/现场确认
Q1:考生应该选择哪个报考点?
答:考生要根据所在省(市)教育主管部门规定的条件选择报考点,如果你是普通全日制应届本科毕业生,建议你一般选择本科院校所在地的考点,如果你是非应届生(含自考生),除了个别专业有指定考点外(详见相关报考单位和报考点规定),建议你选择户籍或工作所在地考点考试。对于工作所在地的界定,每个报考点要求不同,一般会要求提供一定时长的社保证明,需要查询报考点当年的网报公告。
Q2:我今年刚毕业,不能提供6个月及以上的上海社保证明,可以选择同济大学报考点吗?
答:不可以,选择同济大学报考点,必须符合我校报考点网报公告要求。
Q3:本科学校在上海,报考考点为同济大学考点的应届生还需要去现场确认吗?还是只需网上确认即可?
答:同济大学报考点自2019年起实行网上现场确认,学校研招网每年预计十月份会公布关于现场确认的公告,请留意查看!友情提醒:切勿错过确认时间,否则报名无效!
Q4:同济大学考点网上确认(现场确认)需要携带什么材料?
答:学校研招网每年预计十月份会公布关于同济大学考点网上确认(现场确认)的公告,请留意查看!
05
报名考试
Q1:2022年硕士报名考试时间是什么时候?
答:2022年硕士研究生报考重要时间提醒如图:
划重点:2022年硕士研究生招生考试网上报名时间从以往的10月10日提前至10月5日,报名截止时间也相应提前了五天,切记切记!勿错过网报时间。Q2:同济大学报考点的考试地点安排?
答:请关注学校研招网首页-硕士招生栏届时公布的同济大学考点确认公告。
Q3:学校能否提供初试自命题科目考试大纲及复试参考书目?
答:初试自命题科目均参考大学本科的教学大纲进行命题,初试中部分科目提供考试大纲,后续可在我校研究生生招生网招生简章栏浏览或下载。复试参考书目可咨询相关学院。
Q4:各专业进入复试初试成绩基本分数线如何划定?
答:报名阶段,考生应慎重选择报考专业及方向进行初试报名,报名结束后,报考专业及研究方向不可更改。复试阶段,我校将根据全国进入复试的基本要求(分数线)确定各学科门类或专业领域指导性分数线,各专业或研究方向将在此基础上根据招生计划确定各专业或研究方向复试分数线,并分别组织复试。
06
学制和学费
Q1:硕士研究生的学制是几年?
答:我校全日制硕士研究生的学制一般为2.5年,(翻译硕士学制2年,风景园林、生物学、医学院招生专业和口腔医学院招生专业学制均为3年),最长学习年限为4年。非全日制硕士研究生学制一般为3年,最长学习年限为5年,具体可参考《2022年同济大学硕士研究生招生章程(含专业目录)》附表2.。
Q2:各专业的学费是多少?如何查询?
答:全日制硕士研究生学费标准以入学当年物价局备案为准,学费标准可参考同济大学网站(网址:http://xxgk.tongji.edu.cn/index.php?classid=3176),除经济管理学院的工商管理硕士(专业代码为125100)、法学院的法律(非法学)(专业代码为035101)和上海国际设计创新学院的各专业外,其他专业的学费标准为8000元/学年。非全日制学费标准可参考同济大学网站(网址:http://xxgk.tongji.edu.cn/index.php?classid=3176),2022年单独备案收费制硕士研究生学费标准详见《2022年同济大学硕士研究生招生章程(含专业目录)》附表2。
07
专项计划
Q1:我校是否接收专项计划考生?可以报考哪些专业?
答:2022年我校接收“退役大学生士兵”专项计划和“少数民族高层次骨干人才”专项计划考生。报考上述专项计划的考生,应符合教育部规定的报考条件。我校专业目录中学习就业方式为“定向就业”的招生专业不接受“少数民族高层次骨干人才计划”的考生报名。
08
其他
Q1:网报时的备注信息需要填写吗?
答:如果简章和网报公告没有特别说明,备注信息不需要填写。
Q2:日常咨询。
答:我校研招网首页右侧有同济大学研招咨询平台(或进入公众号【同济研招】点击【考生咨询】),小济24小时为你服务,如果遇到”小济“无法准确解答的问题,考生可留言,收到留言后,老师将在第一时间回复大家的问题,为考生答疑,祝您报考顺利。
欢迎广大考生报考同济大学我们在这里等你!
原标题:《欢迎报考!同济大学2022年硕士研究生招生简章》
本文为澎湃号作者或机构在澎湃新闻上传并发布,仅代表该作者或机构观点,不代表澎湃新闻的观点或立场,澎湃新闻仅提供信息发布平台。申请澎湃号请用电脑访问http://renzheng.thepaper.cn。





- 报料热线: 021-962866
- 报料邮箱: news@thepaper.cn
互联网新闻信息服务许可证:31120170006
增值电信业务经营许可证:沪B2-2017116
© 2014-2026 上海东方报业有限公司




