- +1
不依赖光和氧气,双重活性氧反应器用于肿瘤的催化治疗
以下文章来源于CCSChemistry ,作者CCS Chemistry
CCSChemistry.
CCS Chemistry是由中国化学会创办的高水平旗舰新刊,面向全球科学家,收录化学各领域高质量原创科技论文。关注CCS Chemistry,即时获取期刊相关资讯。
中科院长春应用化学研究所陈学思院士团队的田华雨研究员报道了一种不依赖于光和氧气的双重活性氧(ROS)反应器,其可以催化H2O2产生1O2和·OH,这两种ROS通过诱导DNA损伤和脂质过氧化而展现出显著的抗肿瘤效果。
纳米催化医学的持续发展促进了具有催化活性的多功能纳米材料在肿瘤治疗中的开发和利用。催化治疗是将肿瘤部位无毒/低毒性物质转化为高毒性物质来杀伤肿瘤细胞,此过程对正常组织的影响微乎其微,现已受到越来越多的关注(Chem 2020, 6, 2314-2334.)。例如,光动力治疗通常需要利用光敏剂,当O2存在时,在外部光源照射条件下产生具有高细胞毒性的1O2,从而实现对肿瘤的光催化治疗,但这不可避免地会依赖外部光源和O2。目前,已报道了一些策略通过催化肿瘤部位的O2产生超氧自由基(O2•-)来杀伤肿瘤细胞。但是,肿瘤部位的乏氧微环境会明显降低抗肿瘤的效果。此外,化学动力学治疗是通过芬顿/类芬顿反应将肿瘤微环境中过表达的H2O2转化为具有细胞毒性的·OH(Angew. Chem. Int. Ed. 2021, 60, 14324-14328.),以此达到治疗肿瘤的目的。然而,这些策略产生的ROS类型较为单一。因此,在纳米催化领域迫切需要建立一种不依赖于光和O2并能同时产生多种ROS的策略来实现肿瘤的有效消融。
为了解决上述问题,中科院长春应用化学研究所田华雨研究员通过缩合反应合成了一种锰的配合物(Mn(III)-salen),再以金属-有机框架(MIL-100)来担载Mn(III)-salen(MnS),随后用透明质酸(HA)对纳米颗粒的表面进行遮蔽,从而构建了双重ROS反应器MnS@MIL-100/HA NPs(MnSMH NPs)。在内源性H2O2的参与下,MnSMH NPs的催化性能会被触发,在没有外部光源和O2的情况下持续产生ROS。其中,担载物MnS可以催化H2O2产生1O2,纳米载体MIL-100则可以作为芬顿反应试剂催化H2O2生成·OH。这两种高细胞毒性的ROS诱导显著的DNA损伤和脂质过氧化。而且MIL-100通过消耗谷胱甘肽(GSH)进一步放大细胞内的氧化压力,最终明显抑制肿瘤的生长。此外,由于锰配合物的存在,MnSMH NPs具有良好的磁共振成像(MRI)性能。纳米载体MIL-100会在GSH的作用下发生降解,意味着MnSMH NPs具有长期的生物安全性(图1)。总而言之,所开发的策略为新型肿瘤催化治疗制剂的构建开辟了新的途径。

图1. 不依赖光和O2的双重ROS生成器用于肿瘤催化治疗
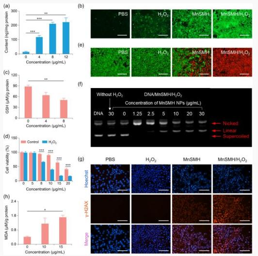
随后,将MnSMH NPs以4T1细胞孵育后发现纳米颗粒可以有效地被细胞所摄取,并且在细胞水平能够检测到明显的ROS产生以及GSH的消耗。进一步的细胞毒性实验证实了MnSMH NPs具备高效杀伤4T1细胞的能力。通过探索ROS诱导细胞死亡的机制,研究人员证实了ROS是通过诱导DNA的损伤和脂质过氧化来实现对肿瘤细胞的杀伤(图2)。

图2. (a)4T1细胞与不同浓度的MnSMH NPs孵育后细胞内的铁含量。(b)4T1细胞经不同处理后,对细胞中的活性氧进行检测。(c)4T1细胞与MnSMH NPs孵育后细胞内GSH的浓度。(d)4T1与MnSMH NPs或MnSMH NPs/H2O2孵育后的细胞存活率。(e)4T1细胞与不同组孵育后的活死染色。(f)琼脂糖凝胶电泳用于检测ROS诱导的质粒DNA损伤。(g)4T1细胞经不同组处理后的γ-H2AX免疫荧光染色。(h)不同浓度的MnSMH NPs与4T1细胞孵育后MDA的检测。
最后,作者在4T1荷瘤小鼠模型中进一步探索了MnSMH NPs的抗肿瘤效果。结果表明静脉注射MnSMH NPs后,肿瘤的生长明显受到了抑制,并且在消耗肿瘤部位的H2O2后,肿瘤的生长趋势几乎与PBS组保持一致,再次证实纳米颗粒是通过催化H2O2产生ROS来实现抗肿瘤的效果。该工作以research article的形式发表在CCS Chemistry,已在官网“Just Published” 栏目上线。
文章详情:
Dual Reactive Oxygen Species Generator Independent of Light and Oxygen for Tumor Imaging and Catalytic Therapy
Shu Sheng, Feng Liu, Meng Meng, Caina Xu, Huayu Tian* and Xuesi ChenCite this: CCS Chem. 2021, 3, 2299–2310
文章链接:https://doi.org/10.31635/ccschem.021.202101103
扫码在线阅读
扫描或长按左侧二维码,
在线阅读全文
▼
CCS Chemistry
▼
CCS Chemistry是中国化学会独立出版的旗舰新刊,所有作者读者免费发表和阅读(Diamond Open-Access)。
CCS Chemistry网址:https://www.chinesechemsoc.org/journal/ccschem
Facebook:Chinese Chemical Society-CCS
Twitter: CCS Chemistry
扫描或长按以下二维码,关注CCS Chemistry微信公众号,及时了解CCS Chemistry发表的最新杰出研究成果。
中国化学会
Chemsoc
原标题:《不依赖光和氧气,双重活性氧反应器用于肿瘤的催化治疗》
本文为澎湃号作者或机构在澎湃新闻上传并发布,仅代表该作者或机构观点,不代表澎湃新闻的观点或立场,澎湃新闻仅提供信息发布平台。申请澎湃号请用电脑访问http://renzheng.thepaper.cn。





- 报料热线: 021-962866
- 报料邮箱: news@thepaper.cn
互联网新闻信息服务许可证:31120170006
增值电信业务经营许可证:沪B2-2017116
© 2014-2026 上海东方报业有限公司




