- +1
国庆出行攻略、各公共场所放假安排,请查收!
十一国庆假期即将到来
在这里,祝广大市民朋友节日快乐
小布为大家汇总整理了
国庆放假通知、假期出行提示
文成公共场所放假安排及一周天气预报
小伙伴们快快收藏起来~
10月1日至7日放假调休,共7天10月9日(星期六)要上班!
10月1日、2日、3日均为法定假日,用人单位安排劳动者加班工作,应按照不低于劳动者本人日或小时工资的300%支付加班工资;10月4日、5日、6日、7日,用人单位可选择给予补休或按照不低于劳动者本人日或小时工资的200%支付加班工资。
交通出行提示
●高速免费通行时间
10月1日00:00-10月7日24:00
共七天7座(含7座)以下载客车辆免通行费
●温州高速限行提醒
为确保国庆期间高速公路安全畅通,根据有关规定,将对四轴以上(含)货运半挂车、危化品车采取临时交通管制措施。
管制时间:2021年9月30日15时至24时,10月1日、2日、6日、7日每天7时至12时、16时至20时。
管制措施:管制时段内,全市高速公路收费站入口限制四轴以上(含)货运半挂车、危化品车进入高速通行。
●暂停剧毒化学品运输
假期期间(9月30日0时至10月7日24时),全省道路范围内暂停剧毒化学品运输通行。涉及国计民生确需运输的,将从严审批、从严监管。
流量预判
温州高速交警根据往年通行情况预测,9月30日14时开始高速公路车流量将持续增长,9月30日20时至10月1日16时为高速出程拥堵高峰;10月6日16时至10月7日的22时为高速返程拥堵高峰。
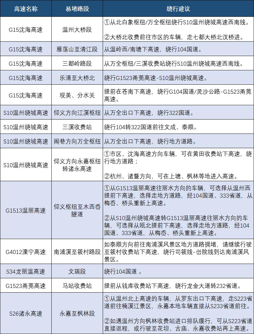
绕行指南
事故快速处理点为最大程度保障高速畅通,温州高速交警还将在几个拥堵路段的收费站增设事故快速处理点,在高速遇事故、故障请牢记“车靠边、人撤离、即报警”。
G15沈海高速:雁荡、乐清、大桥北、温州东、塘下、瑞安、平阳等收费站
S26诸永高速:永嘉收费站、古庙收费站
G1513金丽温高速:桥头、梅岙收费站
S10温州绕城高速:潘桥收费站
G1523甬莞高速:钱库收费站
温馨提示
市民朋友在出行前,请提前做好行车规划,牢记“安全带生命带,前排后排都要系”,在临近出口时提前做好准备,做到“出口早准备,实线禁变道”,避免临近实线变道。在高速遇事故、故障,请牢记“车靠边、人撤离、即报警”,千万不要违法在高速公路上停车。
我县公共场所国庆放假安排
文成县人民医院
一、放假时间
2021年10月1日(周五)—10月5日(周二)共5天。
二、门诊安排
科室/时间
10月1日
星期五
10月2日
星期六
10月4日
星期一
10月5日
星期二
门诊内科
全天
上午半天
全天
全天
门诊外科
上午半天
上午半天
上午半天
上午半天
门诊儿科
上午半天
上午半天
上午半天
上午半天
门诊妇产科
上午半天
上午半天
上午半天
上午半天
PICC
-
-
-
下午半天
三、急诊加强。
文成县中医院
文成县中医院2021年国庆节放假安排如下:
放假期间,急诊内科和骨伤科24小时值班,请广大市民合理安排就诊时间。
10月6日起,文成县中医院将执行冬季作息时间,请广大市民知悉:上午8:00-11:30 下午13:30-17:00
文成县图书馆
2021年国庆节放假期间,文成县图书馆开放时间如下:10月1日至10月3日,10月5日至10月7日照常开放,开放时间为8:30—20:30;10月4日(周一)闭馆。
文成县图书馆将继续实行限流开放。请读者提前预约,出示健康码、戴口罩、测体温后进入,积极配合相关工作。借阅过程中,保持1米以上距离,请勿逗留,随借随走。
咨询热线:67864376。
文成县博物馆
2021年国庆节期间,文成县博物馆开放时间公告如下:
10月1日-10月3日,10月5日-10月7日。对外正常开放,开放时间为8:30——17:00,16:30后不再入馆;10月4日(周一)闭馆。因疫情防控要求,文成县博物馆实行限流开放,请市民入馆前佩戴口罩,出示行程码、健康码,测量体温,积极配合相关工作。参观过程中,不扎堆,保持1米以上距离,正确做好防护措施。
文成县体育中心
为隆重庆祝国庆节的到来,加快推进我县群众体育蓬勃发展,文成县百姓健身房、游泳馆将于10月1日(国庆节)当天免费向全县广大市民开放,同时,因假期工作日调整,9月26日、10月9日下午暂停对外开放,10月1日-7日开放时间如下:
下午:13:00—17:00
晚上:18:00—21:30
注意事项:
百姓健身房、游泳馆动态容纳量限60人,每人收取手牌押金100元。
因疫情防控需求,锻炼人员需出示健康码,行程码,测量体温,佩戴口罩,保持距离,健身房和游泳馆受健身活动人数限制,请市民朋友们按场馆开放时间准时前往健身锻炼。
我县未来一周天气预报
国庆长假期间,我县天气将“先晴后雨”。前半段以晴朗为主,大家可以放心地出行。10月5日起,受偏东气流影响有阵雨或雷雨天气,要注意关注气象台发布的短临预报,出行要注意随身携带雨具,以备降水突然来袭,同时要注意交通安全。
逐日预报:
01日(周五):多云,局部阴有阵雨 22~32℃
02日(周六):晴到多云 21~32℃
03日(周日):晴到多云 19~30℃
04日(周一):晴到多云 20~31℃
05日(周二):多云 23~30℃
06日(周三):多云到阴有时有阵雨 22~30℃
07日(周四):多云到阴有时有阵雨 22~29℃
来源:文成发布
素材来源:中国政府网、温州高速交警、县人民医院、县中医院、县图书馆、县博物馆、县体育中心、县气象台等
原标题:《国庆出行攻略、各公共场所放假安排,请查收!》
本文为澎湃号作者或机构在澎湃新闻上传并发布,仅代表该作者或机构观点,不代表澎湃新闻的观点或立场,澎湃新闻仅提供信息发布平台。申请澎湃号请用电脑访问http://renzheng.thepaper.cn。





- 报料热线: 021-962866
- 报料邮箱: news@thepaper.cn
互联网新闻信息服务许可证:31120170006
增值电信业务经营许可证:沪B2-2017116
© 2014-2026 上海东方报业有限公司




