- +1
拆迁!征地!安置!石家庄最新公告,涉14片区…
日前,
石家庄各区县政府官网发布最新公告,
涉及桥西区、新华区、裕华区、长安区、
高新区、鹿泉区、藁城区、栾城区、
正定县、晋州市、新乐市、元氏县……
拟征收这些地方,
快来看看有没有你们家!
桥西区
东良厢村
征收范围:拟征收你村(社区)位于西三环以东、东良厢以西、东良厢以北、玉村以南的土地征收面积:9.3567公顷
安置方式:回迁安置
开发用途:住宅、商业、教育用地、交通运输用地、公共管理和公共服务
西王村
征收范围:拟征收你村位于西王以东、君苑巷以西、西王以北、新华路以南的土地征收面积:约0.5152公顷
开发用途:公共管理和公共服务、交通运输用地
裕华区
二十里铺
征收范围:拟征收你村(社区)位于东二环以东,槐北路以南的土地安置方式:回迁安置
征收面积:3.9698公顷
开发用途:居住用地、道路用地
新华区
小安舍
征收范围:东至石家庄市新华区小安舍村村民居委会,西至石家庄市新华区小安舍村村民居委会,南至石家庄市新华区小安舍村村民居委会,北至石家庄市新华区小安舍村村民居委会安置方式:回迁安置
征收面积:6.2040公顷
开发用途:住宅用地、交通运输用地、公共管理与公共服务用地、商服用地
长安区
柳林铺村
征收范围:拟征收你村(社区)位于北至石家庄北城商贸有限公司;东至石家庄市人民政府、石家庄北城商贸有限公司、石家庄市长安区柳林铺村农民集体;南至石家庄市长安区柳林铺村农民集体,古城西路(未征地);西至石家庄北城商贸有限公司、石家庄市长安区柳林铺村农民集体的土地安置方式:回迁安置
征收面积:3.5332公顷
开发用途:商服用地、交通运输用地
柳林铺村
征收范围:拟征收你村(社区)位于北至石家庄市人民政府;东至石家庄北城商贸有限公司;南至石家庄北城商贸有限公司;西至石家庄北城商贸有限公司的土地征收面积:0.1334公顷
安置方式:回迁安置
开发用途:交通运输用地、公共管理与公共服务用地
柳林铺村
征收范围:拟征收你村(社区)位于北至石家庄北城商贸有限公司;东至河北垣盈商贸有限公司,南至石家庄市供销社贸易中心;西至石家庄市人民政府的土地征收面积:2.9578公顷
安置方式:回迁安置
开发用途:住宅用地、交通运输用地
高新区
南豆村
征收范围:拟征收你村(社区)位于秦岭大街以东,学苑路以南的土地征收面积:约0.2018公顷
开发用途:生产研发用地、交通运输用地
北豆村
征收范围:拟征收你村(社区)位于秦岭大街以东,学苑路以南的土地征收面积:约3.5768公顷
开发用途:生产研发用地、交通运输用地
宋营镇
征收范围:拟征收你村(社区)位于秦岭大街以东,学苑路以南的土地征收面积:约0.167公顷
开发用途:交通运输用地
东仰陵
征收范围:拟征收你村(社区)位于仓丰东路(仙台街—昆仑大街))的土地征收面积:5.1271公顷
开发用途:交通运输用地
东仰陵
征收范围:拟征收你村(社区)位于1、文昌路(天山大街至仙台街)2、仙台街(信工路至文昌路)3、文荣路(天山大街至仙台街)的土地征收面积:2.3896公顷
安置方式:货币安置
开发用途:交通运输用地
韩通
征收范围:拟征收你村(社区)位于仓丰东路(秦岭大街—燕山大街)的土地征收面积:4.5302公顷
开发用途:交通运输用地
南郄马
征收范围:拟征收你村(社区)位于杨信路以北,太行西街以西的土地征收面积:10.5526公顷
安置方式:货币安置
开发用途:工业用地、交通运输、防护绿地
南郄马
征收范围:拟征收你村(社区)位于仰陵街以东,仓宁路以北,昆仑大街以西,郄马南路以南的土地征收面积:6.2772公顷
安置方式:货币安置
开发用途:生产研发用地
南郄马
征收范围:拟征收你村(社区)位于昆仑大街以东,仓宁东路以南的土地征收面积:32.6014公顷
安置方式:货币安置
开发用途:工业用地、交通运输、防护绿地、公园绿地、社会停车场绿地
南郄马
征收范围:拟征收你村(社区)位于杨信路以北,仰陵街以西的土地征收面积:2.2989公顷
安置方式:货币安置
开发用途:生产研发用地、交通运输用地
南郄马
征收范围:拟征收你村(社区)位于昆仑大街以东,杨信路以北的土地征收面积:4.3734公顷
安置方式:货币安置
开发用途:工业用地、交通运输、防护绿地
大西帐
征收范围:拟征收你村(社区)位于兴安大街以东、湘江道以南、黄山大街以西、华远路以北的土地征收面积:6.3016公顷
安置方式:货币安置
开发用途:居住用地、防护绿地、交通运输用地
藁城区
廉州镇北马村
征收范围:拟征收你村位于村南(东临藁城区中医院、南临广电中心、西临藁梅路、北临北马村)的土地征收面积:1.7773公顷
开发用途:公共管理与公共服务用地
鹿泉区
宜安镇裴村
征收范围:东至裴村村道、南至裴村村地、西至裴村村地、北至裴村村地征收面积:约0.8148公顷
开发用途:公共管理与公共服务用地
获鹿镇北新城村
征收范围:四至一,东至石家庄市西柏坡高速公路运营中心、南至北新城村地、西至北新城村地、北至石家庄市西柏坡高速公路运营中心;四至二,东至北新城村地、南至北新城村地、西至石家庄市西柏坡高速公路运营中心、北至石太高速、石家庄市三环路管护中心;四至三,东至石家庄市三环路管护中心、南至北新城村地 石家庄市西柏坡高速公路运营中心、西至北新城村地 石家庄市西柏坡高速公路运营中心、北至北新城村道征收面积:约2.8747公顷
安置方式:货币安置
开发用途:交通运输用地
白鹿泉乡上聂庄村
征收范围:东西南北各至上聂庄村地征收面积:约0.1764公顷
开发用途:公共管理与公共服务用地
获鹿镇二街村
征收范围:东至中国人民解放军第五七二一工厂;南至二街村地、石家庄市鹿泉区获鹿镇二街村村民委员会;西至二街村地;北至中国人民解放军第五七二一工厂、二街村地征收面积:约0.2942公顷
开发用途:特殊用地、住宅用地
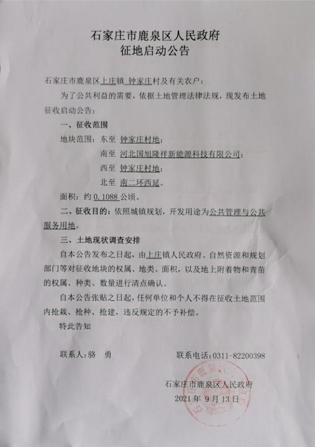
上庄镇钟家庄村
征收范围:东至钟家庄村地;南至河北国旭隆祥新能源科技有限公司;西至钟家庄村地;北至南二环西延征收面积:约0.1088公顷
开发用途:公共管理与公共服务用地
山尹村镇山尹村
征收范围:东至山尹村地;南至山尹村地、衡井线;西至山尹村地;北至山尹村地征收面积:约2.3270公顷
开发用途:公共管理与公共服务用地
获鹿镇一街村,大毕村
征收范围:东至中国人民解放军第五七二一工厂、大毕村、大毕村地;南至中国人民解放军第五七二一工厂;西至储备地、中国人民解放军第五七二一工厂、一街村;北至石家庄鹿光衡器有限公司征收面积:约0.1849公顷
开发用途:特殊用地
山尹村镇山南张庄村
征收范围:东至储备地,南至山南张庄村地,西至山南张庄村地,北至山南张庄村道征收面积:约0.9373公顷
开发用途:工矿仓储用地
栾城区
栾城镇朱家庄村
征收范围:朱家庄村北、供热站北侧、柴武大街西侧征收面积:1.7216公顷
安置方式:货币安置
开发用途:公共管理和公共服务用地、交通运输用地
栾城镇朱家庄村
征收范围:柴武大街西侧、栾武路以南、宏远路以北征收面积:约0.5937公顷
开发用途:交通运输用地
正定县
新城铺镇中咬村
征收范围:拟征收你村位于中咬村地以东、中咬村地以南、中咬村地以西、中咬村地以北的土地征收面积:约8.2823公顷
开发用途:交通运输用地
新城铺镇西咬村
征收范围:拟征收你村位于东白庄村地以东,西咬村地以南,中咬村地以西,橡一科技、北摩高科、西杨庄村以北的土地征收面积:约3.1826公顷
开发用途:交通运输用地
新城铺镇西咬村
征收范围:拟征收你村位于西咬村地以东、西咬村地以南、西咬村地以西、西咬村地以北的土地征收面积:约2.5515公顷
开发用途:交通运输用地
新城铺镇东白庄村
征收范围:拟征收你村位于东白庄村地以东,东白庄村地以南,东白庄村地以西,智能家居产业园、东白庄村地以北的土地征收面积:约2.6307公顷
开发用途:交通运输用地
新城铺镇东白庄村
征收范围:拟征收你村位于东白庄村地以东、东白庄村地以南、橡一科技以西、东白庄村地以北的土地征收面积:约2.9801公顷
开发用途:交通运输用地
南牛乡拐角铺村
征收范围:拟征收你村位于新安村地以东、拐角铺村地以南、新元高速以西、拐角铺村地以北的土地征收面积:约7.3862公顷
开发用途:交通运输用地
南牛乡拐角铺村
征收范围:拟征收你村位于新元高速以东、拐角铺村地以南、西杨庄村地以西、拐角铺村地以北的土地征收面积:约1.4695公顷
开发用途:交通运输用地
南牛乡西杨庄村
征收范围:拟征收你村位于拐角铺村地以东,天略工业用布、正洋锯业、新泰特种油以南,赵普大街以西,常山生化以北的土地征收面积:约1.0007公顷
开发用途:交通运输用地
南牛乡西杨庄村
征收范围:拟征收你村位于赵普大街以东、西杨庄村地以南、西杨庄村地以西、西杨庄村地以北的土地征收面积:约1.6184公顷
开发用途:交通运输用地
南牛乡西杨庄村
征收范围:拟征收你村位于橡一科技以东,西杨庄村地以南,北摩高科以西,西杨庄村地以北的土地征收面积:约1.509公顷
开发用途:交通运输用地
南牛乡西杨庄村
征收范围:拟征收你村位于西杨庄村地以东,西杨庄村地以南,正定县国有土地储备管理中心地以西,盛华金属以北的土地征收面积:约1.1446公顷
开发用途:交通运输用地
南牛乡西杨庄村
征收范围:拟征收你村位于西杨庄村地以东,橡一科技、西杨庄村地以南,河里村地以西,正定县国有土地储备管理中心地,西杨庄村地以北的土地征收面积:约1.0332公顷
开发用途:交通运输用地
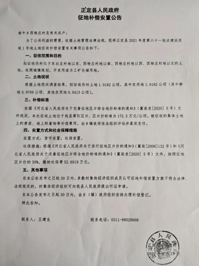
南牛乡西杨庄村
征收范围:拟征收你村位于东白庄村地以东、西杨庄村地以南、西杨庄村地以西、西杨庄村地以北的土地征收面积:1.0182公顷
安置方式:货币安置、社保安置
开发用途:工矿仓储用地
南牛乡东杨庄村
征收范围:拟征收你村位于北郊热电、垃圾焚烧发电以东,东杨庄村地以南,东杨庄村地以西,东杨庄村地以北的土地征收面积:约1.2422公顷
开发用途:交通运输用地
南牛乡河里村
征收范围:拟征收你村位于西杨庄村地以东,污水处理厂、河里村地以南,东杨庄村地以西,正定县国有土地储备管理中心地、博仁手套厂、河里村地以北和东杨庄村地以东,河里村地以南,中咬村地以西,河里村地以北的土地征收面积:约1.6862公顷
开发用途:交通运输用地
新城铺镇东白庄村
征收范围:拟征收你村位于石家庄市119中学以东,智能家居产业园、东白庄村地以南,东白庄村地以西,拐角铺村地、东白庄村地以北的土地征收面积:约2.9968公顷
开发用途:交通运输用地
新城铺镇东白庄村
征收范围:拟征收你村位于东白庄村地以东,东白庄村地以南,西杨庄村地以西,东白庄村地以北的土地征收面积:6.0618公顷
安置方式:货币安置,社保安置
开发用途:工矿仓储用地
新城铺镇新城铺村
征收范围:拟征收你村位于新城铺村南,东至新城铺村地、南至新城铺村地,西至新城铺村地,北至新城铺村地征收面积:1.6426公顷
安置方式:货币安置
开发用途:住宅用地
晋州市
晋州镇刘家庄村
征收范围及面积:该批次1号地拟征收刘家庄村位于村东北(东至刘家庄村地;西至刘家庄村地;南至刘家庄村地;北至刘家庄村地)的土地,4.6593公顷。
2号地拟征收刘家庄村位于村北(东至华尔国际城;西至刘家庄村地;南至刘家庄村地;北至石家庄天德房地产有限公司)的土地,0.0459公顷。
安置方式:货币安置
开发用途:住宅用地
晋州镇刘家庄村、周家庄乡经济合作社第一生产队
征收范围及面积:拟征收位于刘家庄村东南(东至周家庄乡经济合作社第一生产队地、晋州市瑞宝科技有限公司;西至刘家庄村地;南至刘家庄村地;北至刘家庄村地)的土地,0.4174公顷。
拟征收周家庄乡经济合作社第一生产队西南(东至晋州市正和房地产开发有限公司;西至刘家庄村地;南至晋州市瑞宝科技有限公司;北至周家庄乡经济合作社第一生产队地)的土地,1.0841公顷。
安置方式:货币安置
开发用途:住宅用地
元氏县
槐阳镇方中村
征收范围:拟征收你村位于(四至为东至:方中村、元氏县文化教育局;南至:方中村;西至:方中村;北至:方中村)的土地征收面积:约1.0247公顷
开发用途:住宅用地
姬村镇城郎村
征收范围:拟征收你村位于(四至为东至;城郎村;南至:城郎村;西至:城郎村;北至:城郎村)的土地征收面积:1.0006公顷
开发用途:住宅用地
宋曹镇叩村
征收范围:拟征收你村村南1号地块位于(四至为东至:叩村地;南至:叩村地;西至:叩村地;北至:叩村地)的土地征收面积:约9.9992公顷
开发用途:工业用地
槐阳镇官庄村
征收范围:拟征收你村村北1号地块位于(四至为东至:河北诚信九天医药化工有限公司;南至:官庄村地;西至;官庄村地;北至:官庄村地)的土地征收面积:约8.0934公顷
开发用途:工业用地
槐阳镇南街村
征收范围:拟征收你村村西位于(四至为东至:南街村;南至:南街村;西至:西韩台村;北至:南街村)的土地征收面积:约1.2838公顷
开发用途:工矿仓储用地
槐阳镇寺庄村
征收范围:拟征收你村位于(四至为东至:寺庄村地;南至:寺庄村地;西至:寺庄村地;北至:寺庄村地)的土地征收面积:约2.2356公顷
开发用途:工业用地
井陉县
微水镇微水村
征收范围:拟征收你村位于冶河西路以西的土地,东至罗庄村耕地,西至罗庄村耕地,北至罗庄村耕地,南至微水村耕地、未利用地征收面积:4.4416公顷
开发用途:公共管理与公共服务用地
微水镇微水村
征收范围:拟征收你村位于冶河西路以西的土地,2号地块东至罗庄村耕地,西至罗庄村耕地,北至罗庄村耕地,南至微水村耕地、未利用地征收面积:约为4.4416公顷
开发用途:公共管理与公共服务用地
微水镇罗庄村
征收范围:拟征收你村位于村南的土地,东至罗庄村庄,河北旭跃运输有限公司、二轻局宿舍,西至罗庄村耕地,北至西山南路,安居工程,南至长岗村耕地、微水村耕地征收面积:14.9312公顷
开发用途:公共管理与公共服务用地
微水镇罗庄村
征收范围及面积:拟征收你村位于村南的土地,1号地块东至罗庄村庄耕地,西至罗庄村耕地,北至西山南路、安居工程,南至罗庄耕地,面积约为2.6037公顷;2号地块东至罗庄村庄、河北旭跃运输有限公司、二轻局宿舍,西至罗庄村耕地,北至西山南路,南至长岗村耕地、微水村耕地、未利用地,面积约为12.3275 公顷。开发用途:公共管理与公共服务用地
威州镇庄子头村
征收范围及面积:拟征收你村位于村西北的土地,1号地块东至本村耕地,西至本村林地和其他草地,北至本村林地和园地,南至本村林地和耕地,面积约为3.3290公顷;2号地块东至本村其他草地,西至本村耕地、园地和林地,北至本村园地,南至本村耕地和其他草地,面积约为3.3272公顷开发用途:商服用地
新乐市
长寿街道东长寿村
征收范围:拟征收你村村东南,位于兴工街东侧、建新街西侧,南环路南侧的土地征收面积:约18.8135公顷
开发用途:社会福利用地、居住用地、二类工业用地、道路、道路绿化带和防护绿地
长寿街道何家庄村
征收范围:拟征收你村位于何家庄村西南、兴新街西、拥军路北的土地征收面积:约0.0719公顷
开发用途:住宅用地
长寿街道东名村
征收范围:拟征收你村位于东名街东、幸福路南侧的土地征收面积:约1.3187公顷
开发用途:居住用地
长寿街道东名村
征收范围:拟征收你村位于东名街西、伏羲公园北侧的土地征收面积:约1.5930公顷
开发用途:住宅用地
长寿街道东名村
征收范围:拟征收你村位于民生街西、幸福路北侧的土地征收面积:约1.0206公顷
开发用途:居住用地
长寿街道堽头村
征收范围:拟征收你村村南,伏羲大街东侧的土地征收面积:约5.2806公顷
开发用途:城市道路用地
赵县
新寨店镇赵刀寺村

征收范围:拟征收你村位于东至赵刀寺村、西至赵刀寺村、南至赵刀寺村、北至赵刀寺村的土地征收面积:5.8704公顷
安置方式:货币安置
开发用途:工业用地
新寨店镇赵刀寺村

征收范围:拟征收你村位于东至赵刀寺村、西至赵刀寺村、南至赵刀寺村、北至赵刀寺村的土地征收面积:1.9911公顷
安置方式:货币安置
开发用途:工业用地
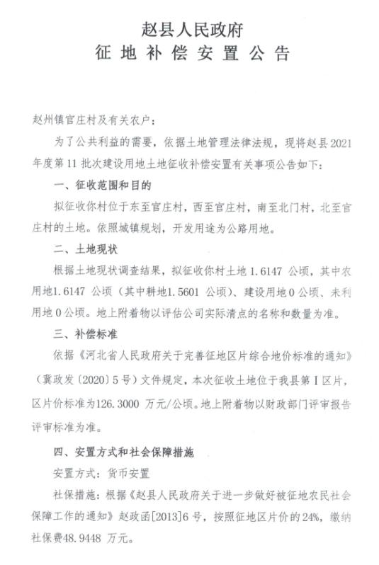
赵州镇官庄村

征收范围:拟征收你村位于东至官庄村,西至官庄村,南至北门村,北至官庄村的土地征收面积:1.6147公顷
安置方式:货币安置
开发用途:公路用地
赵州镇东晏头村
征收范围:拟征收你村位于东至河北天润大地房地产开发有限公司,西至所里街,南至李春大道,北至河北天润大地房地产开发有限公司的土地征收面积:约4.9955公顷
开发用途:住宅用地
赵州镇东晏头村
征收范围:拟征收你村位于东至东晏头村,西至东晏头村、赵县中医院,南至赵县中医院、李春大道、东晏头村,北至东晏头村的土地征收面积:约2.0461公顷
开发用途:住宅用地
赵州镇东晏头村
征收范围:拟征收你村位于东至东晏头村,西至所里街,南至东晏头村,北至李春大道的土地征收面积:约1.8445公顷
开发用途:住宅用地
来源|石家庄新闻广播
[编辑|赵小博]
禁止转载
未经授权
凡本报原创作品
本报唯一官方微信
声明
河北日报
微信号:hbrbgfwx
点亮在看,让更多人看到↓↓↓:,。视频小程序赞,轻点两下取消赞在看,轻点两下取消在看
原标题:《拆迁!征地!安置!石家庄最新公告,涉14片区…》
本文为澎湃号作者或机构在澎湃新闻上传并发布,仅代表该作者或机构观点,不代表澎湃新闻的观点或立场,澎湃新闻仅提供信息发布平台。申请澎湃号请用电脑访问http://renzheng.thepaper.cn。





- 报料热线: 021-962866
- 报料邮箱: news@thepaper.cn
互联网新闻信息服务许可证:31120170006
增值电信业务经营许可证:沪B2-2017116
© 2014-2026 上海东方报业有限公司




