- +1
办卡喽!全国314城实现交通一卡互通,内蒙古多城在列
2021-10-19 14:34
来源:澎湃新闻·澎湃号·媒体
字号
去外地你可能经历过这样的遭遇?乘坐公交车、地铁需要下载新的APP,怎么下?要注册?又要如何使用?别焦虑了,有了这张卡,一切问题迎刃而解!
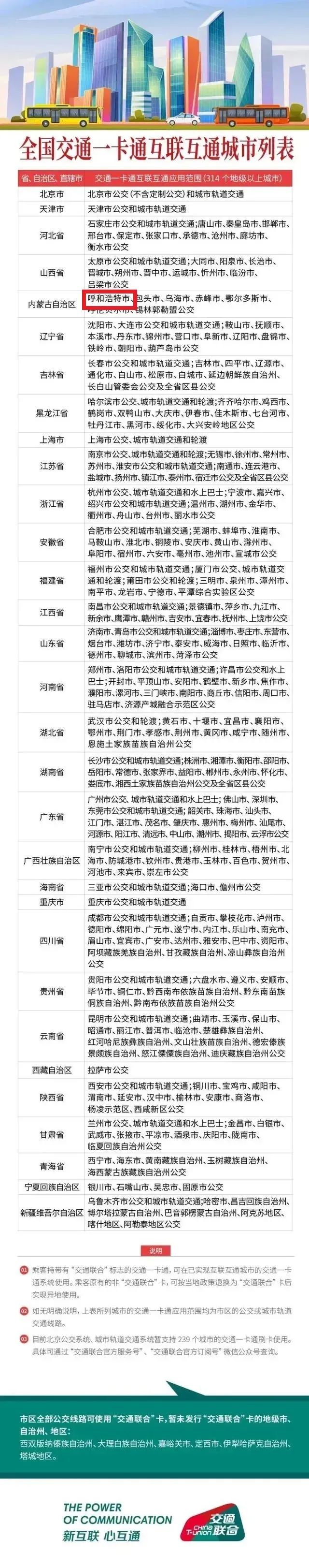
截至2021年9月,全国已实现314个地级以上城市交通一卡通互联互通。相较此前,本次又有11座地级及以上城市加入全国交通一卡通互联互通。内蒙古有7个盟市在列!一卡通上线了,你该怎么“办”?
“交通一卡通互联互通卡”通俗来讲就是公交卡的一种,它和普通公交卡有很大区别,主要在于普通公交卡只能乘坐当地的公交车,用途单一,但“交通一卡通互联互通卡"能实现市民在全省乃至全国公交、轨道交通等各种交通方式中“一站式”的无缝衔接和换乘。



欢迎关注全国交通一卡通互联互通- 官方微信 -
交通联合官方服务号
交通联合官方订阅号
- 小程序 -
温馨提示:呼和浩特办卡网点位于呼和浩特市公交总公司(新城区北二环与山水路交汇处东200米)办卡需要提供本人身份证,充值以十元为单位,不记名、不透支、不挂失,持卡人需妥善保管。来源:腾格里新闻
【免责声明】 文章为转载,版权归原作者所有。如涉及作品版权问题,请与我们联系,我们将删除内容或协商版权问题!内容为作者个人观点,并不代表本公众号赞同其观点和对其真实性负责。
原标题:《办卡喽!全国314城实现交通一卡互通,内蒙古多城在列》
特别声明
本文为澎湃号作者或机构在澎湃新闻上传并发布,仅代表该作者或机构观点,不代表澎湃新闻的观点或立场,澎湃新闻仅提供信息发布平台。申请澎湃号请用电脑访问http://renzheng.thepaper.cn。
+1
收藏
我要举报





查看更多
澎湃矩阵
新闻报料
- 报料热线: 021-962866
- 报料邮箱: news@thepaper.cn
互联网新闻信息服务许可证:31120170006
增值电信业务经营许可证:沪B2-2017116
© 2014-2026 上海东方报业有限公司
反馈




