- +1
注意!这7类化学物质或将禁止生产使用(附 重点管控新污染物清单)
近日,生态环境部公布了《新污染物治理行动方案(征求意见稿)》。我国将动态发布《重点管控新污染物清单》,禁止短链氯化石蜡等7类化学物质的生产、加工使用和进出口,严格限制全氟辛酸等物质的用途。
新污染物不同于常规污染物,指新近发现或被关注,对生态环境或人体健康存在风险,尚未纳入管理或者现有管理措施不足以有效防控其风险的污染物。新污染物多具有生物毒性、环境持久性、生物累积性等特征,在环境中即使浓度较低,也可能具有显著的环境与健康风险,其危害具有潜在性和隐蔽性。
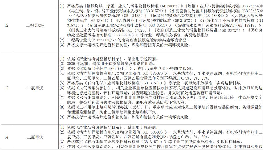
征求意见稿提出,到2025年,建立健全化学物质环境风险管理法规制度体系和有毒有害化学物质环境风险管理体制,动态发布《重点管控新污染物清单》。完成国内外高关注、高产(用)量的化学物质危害筛查,完成一批化学物质环境风险评估。落实“一品一策”,禁止全氟己基磺酸及其盐类和相关化合物(PFHxS 类)、六溴环十二烷、十溴二苯醚、短链氯化石蜡、五氯苯酚及其盐类和酯类、六氯丁二烯、得克隆的生产、加工使用和进出口;严格限制全氟辛基磺酸及其盐类和全氟辛基磺酰氟(PFOS 类)、全氟辛酸、其盐类及其相关化合物(PFOA 类)、壬基酚的用途,规范抗生素药物的使用;基本实现重点行业二噁英类达标排放。
到2035年,我国建成较为完善的新污染物治理体系,新污染物环境风险管控能力大幅提升,新污染物环境风险得到基本管控。
我国将建立化学物质环境信息调查制度。开展化学物质基本信息调查,摸清重点行业、重点化学物质生产使用的品种、数量、用途等基本信息。针对列入优先评估计划的化学物质,进一步开展生产、加工使用、环境排放数量及途径、危害特性等详细信息调查。2023年底前,完成首轮化学物质基本信息调查和首批优先评估化学物质详细信息调查。
我国还将建立化学物质环境风险评估制度,每年完成5-10种化学物质的环境风险评估。动态发布《优先控制化学品名录》。2022 年底前,发布第一批优先评估计划。
征求意见稿提出:
自2021年12月26日起,禁止六溴环十二烷的生产、加工使用和进出口;
到2022年底,禁止销售含塑料微珠的日化产品。
2025年底前,逐步禁止PFHxS 类、十溴二苯醚、短链氯化石蜡、五氯苯酚及其盐类和酯类、六氯丁二烯、得克隆的生产、加工使用和进出口;严格限制 PFOS 类、PFOA 类的生产和加工使用;禁止壬基酚用于农药助剂;基本实现二噁英类全面达标排放。
根据征求意见稿,我国将在长江、黄河等流域和重点饮用水水源地周边,重点河口、重点海湾、重点海水养殖区,以及京津冀、长三角、珠三角等区域,针对石化化工、橡胶、树脂、涂料、印染、原料药、污水处理厂等重点行业领域,选取重点工业园区和企业,开展一批新污染物环境风险防控与治理工程试点示范,形成一批有毒有害化学物质绿色替代、新污染物减排、污水和污泥、废液和废渣中新污染物治理示范技术。







原标题:《注意!这7类化学物质或将禁止生产使用(附 重点管控新污染物清单)》
本文为澎湃号作者或机构在澎湃新闻上传并发布,仅代表该作者或机构观点,不代表澎湃新闻的观点或立场,澎湃新闻仅提供信息发布平台。申请澎湃号请用电脑访问http://renzheng.thepaper.cn。





- 报料热线: 021-962866
- 报料邮箱: news@thepaper.cn
互联网新闻信息服务许可证:31120170006
增值电信业务经营许可证:沪B2-2017116
© 2014-2026 上海东方报业有限公司




