- +1
李佳琦直播间数据作假?背后团队被抓?紧急回应来了
近日
关于国内市场两大电商主播
“薇娅、李佳琦被查”一事
闹得沸沸扬扬
尤其是赶在双十一期间
关注度颇高
这是怎么一回事?
一起来看看!
//
“胖球数据”被抓
薇娅李佳琦“躺枪”
//
据悉,此次事件最开始的起因是一个案件,前几天有报道称,北京朝阳警方依法抓获了一个叫胖球数据的互联网公司,该公司涉嫌使用“爬虫”软件窃取相关数据,并导致直播流量瞬间激增。
同时,这些被“爬虫”窃取来的直播数据经过一定处理后,还会在该网站上对外出售。9月15日,朝阳警方正式收网,将以王某漪、杨某宁和杨某为核心的团伙23人全部抓获,目前该案正在进一步审理过程中。
该新闻被媒体报道后,便有一些自媒体账号发布文章,将胖球数据和薇娅、李佳琦团队对号入座,还表示两人在直播带货领域创造的奇迹,可能是背后数据团队作假。
//美腕发声明:
从未与胖球数据等公司合作
//
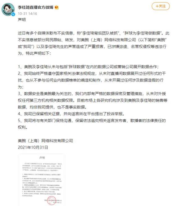
对此,李佳琦直播官方微博10月31日发布声明称,此不实信息被部分网民跟帖、转发,对美腕(上海)网络科技有限公司(以下简称“美腕”)以及李佳琦的声誉造成了严重损害,已涉嫌诽谤、名誉权侵权等违法行为。
声明指出,美腕及李佳琦从未与包括“胖球数据”在内的数据公司或营销公司展开数据合作;美腕始终严格遵守国家相关法律法规规定,从未对直播间数据展开过任何形式的干扰,也从不参与任何业内数据榜单的编造和制作,从未开展过任何涉及数据造假的行为;数据安全是美腕最为关注的,公司内部有严格的数据保密及管理措施,从未对外授权任何第三方机构相关数据权限。
目前市场上各研究机构涉及美腕及李佳琦的销售等数据,均非公司提供,也不是事实数据。
此外,美腕在声明中还称,已保留相关证据,并向谣言所在平台提出了投诉举报。将与有关部门保持沟通,保留依法追究相关谣言发布者、散播者的法律责任的权利。
//不同平台数据相差近三倍
//
由于主播往往并不会对外公开具体的销售数据,所以很多商家需要通过第三方数据平台的服务,以判断是否选择投放主播,这也是第三方数据平台的主要客户来源。而从收费来看,第三方数据平台收费并不低。以某数据平台为例,其仅快手这一平台的数据,会员费就是399元-4399元一个月不等。
此外,第三方数据平台的准确性也存疑。按照美腕在声明中的说法,“目前市场上各研究机构涉及美腕及李佳琦的销售等数据,均非我司提供,也不是事实数据。”那第三方数据平台的数据和实际数据差距有多大?
10月20日天猫开启预售首日时,第三方直播数据平台红人点集数据显示,按预售定金计算尾款数据,李佳琦直播间预计的销售额达115.39亿元,薇娅直播间销售额达85.33亿元。
而另一数据平台知瓜数据查询的数据则是,薇娅销售额38.5亿,李佳琦销售额39.5亿元。两个数据平台的数据相差近三倍。
红人点集数据
知瓜数据即是说,除了主播后台,外界也很难获取到主播准确的销售数据。
胖球数据关停后,各个数据平台也陆续下架了淘宝直播数据功能。
据记者不完全统计,截至10月31日,小葫芦、知瓜数据、淘播眼、萤火虫等第三方数据平台均已停止了淘宝数据查询功能。
这个双十一
你有在直播间下单吗?
关于直播带货,有什么看法?
欢迎在评论区留言哦!
来源:@李佳琦直播官方微博 南方都市报微信 南方日报微信
原标题:《李佳琦直播间数据作假?背后团队被抓?紧急回应来了》
本文为澎湃号作者或机构在澎湃新闻上传并发布,仅代表该作者或机构观点,不代表澎湃新闻的观点或立场,澎湃新闻仅提供信息发布平台。申请澎湃号请用电脑访问http://renzheng.thepaper.cn。





- 报料热线: 021-962866
- 报料邮箱: news@thepaper.cn
互联网新闻信息服务许可证:31120170006
增值电信业务经营许可证:沪B2-2017116
© 2014-2026 上海东方报业有限公司




