- +1
雄安发行交通一卡通 可通行全国300余个城市
雄安新区交通一卡通(以下简称“一卡通”)今日正式面向社会发行,持该卡可在北京、天津、河北、上海、广东等全国31地300多个纳入“交通联合”的城市使用,使用范围囊括公交、地铁、轮渡等。值得一提的是,持一卡通在雄安新区范围内乘坐标有“雄安公交”的车辆,可享受8折优惠。


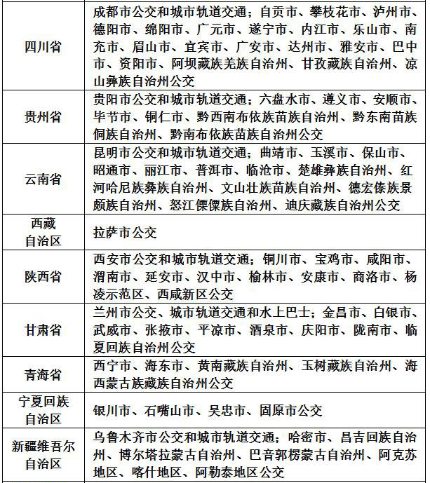
全国交通一卡通互联互通城市列表据了解,雄安此次发行的一卡通分为普通互联互通卡和工行联名卡两种。其中,普通互联互通卡卡面设计以“生态优先、绿色发展”“绿水青山就是金山银山”为主题,呈现一幅蓝绿交织、清新明亮、水城共融的画卷。
普通互联互通卡正面。雄安集团供图据发行公司相关负责人介绍,普通互联互通卡为非记名卡,可在一卡通服务网点、工商银行容城支行、工商银行安新支行和建设银行网点办理,办理时需缴纳10元卡押金及10元整倍数的充值款;工行联名卡兼具普通互联互通卡和银行卡功能,申请者需持本人二代身份证到新区指定工商银行网点办理,办理过程中不收取卡押金,只需充值10元整倍数的充值款。
据了解,后续,雄安新区还将陆续发行学生卡、敬老卡、月票卡等卡种。
附:售卡服务网点
1.一卡通服务网点
南文营公交站
电话:0312-5670788
营业时间:周一至周日,09:00-17:00
2.工商银行网点
(1)工商银行容城支行
地址:容城县奥威路64号
电话:0312-5616702
营业时间:周一至周日,09:00-17:00
(2)工商银行容城古城支行
地址:容城县古城路38号
电话:0312-5611803
营业时间:周一至周六,09:00-17:00
(3)工商银行安新支行
地址:安新县建设大街与新宇胡同交叉口西100米
电话:0312-5336238
营业时间:周一至周日,09:00-17:00
(4)工商银行安新明珠支行
地址:安新县湿地华城小区底商14号-Y-15
电话:0312-5321614
营业时间:周一至周日,09:00-17:00
(5)工商银行雄县支行
地址:雄县铃铛阁大街35号
电话:0312-5811583
营业时间:周一至周日,09:00-17:00
(6)工商银行雄县雄州支行
地址:雄县雄州路452号汇淼酒店一层门店
电话:0312-5811509
营业时间:周一至周六,09:00-17:00
(7)工商银行雄县昝岗支行
地址:雄县昝岗镇天使大街东安家园
电话:0312-5818089
营业时间:周一至周五、周日,09:00-17:00
3.建设银行网点
建设银行容城支行
地址:容城县奥威路61-1号
电话:0312-5690963
营业时间:周一至周日,09:00-17:00
节假日营业时间以网点实际公示为准。服务网点将陆续更新,方便群众就近办理。
原标题:《雄安发行交通一卡通 可通行全国300余个城市公交地铁在新区乘车有优惠》
来源:人民雄安网
责编:周晶
投稿邮箱:zgjt122@163.com
本文为澎湃号作者或机构在澎湃新闻上传并发布,仅代表该作者或机构观点,不代表澎湃新闻的观点或立场,澎湃新闻仅提供信息发布平台。申请澎湃号请用电脑访问http://renzheng.thepaper.cn。





- 报料热线: 021-962866
- 报料邮箱: news@thepaper.cn
互联网新闻信息服务许可证:31120170006
增值电信业务经营许可证:沪B2-2017116
© 2014-2026 上海东方报业有限公司




