- +1
科学学习中的ICT素养
以下文章来源于百研工坊 ,作者东南大学百研工坊
百研工坊.
引领科学前沿、服务科学教育! “百研工坊”主办主体为东南大学脑与学习科学系教育部“国培计划”小学科学项目培训团队,是东南大学面向小学科学教育研究与实践的唯一公众号。
【摘要】21 世纪学习框架和 Kurikulum2013鼓励使用信息和通信技术 (ICT) 进行综合学习,认为ICT 素养的培养对学生来说很重要,这样他们才能在数字化学习时代更好地发挥自己的作用。信息通信技术作为学习媒体早已开始应用,但并没有具体的工具去衡量学生ICT素养水平。本文旨在说明 ICT 素养的评估可以通过学校的科学学习过程来完成,ICT素养的评估工具需要不断提升,提升真实评估理念。【关键词】21世纪的学习框架;ICT素养;科学指导
介绍
21 世纪的特点是信息和通信技术 (ICT) 的快速发展促使人们开始注重提高自身的ICT素养。Trilling 和 Fadel 透露,ICT 素养是 21 世纪社会必须拥有的技能之一。信息通信技术可以促进电子学习、在线课程、电子图书馆、计算机辅助教学(CAI)、移动学习(m-learning)和基于虚拟现实的学习。应用技术、学习过程和所教授的内容之间的准确性受到教育从业者关于这三件事的知识的影响,这三件事被称为 TPCK(技术、教学法、内容和知识)。
根据联合国教科文组织可知教育信息通信技术的发展模式包括四个阶段,他们是新兴(那些刚刚开始他们的教育信息通信技术之旅的人),应用(那些对学习的贡献有了新的理解的人),注入(那些将 ICT 融入现有教学、学习和行政实践和政策的人)和转型(那些使用 ICT 支持新的教学、学习和管理方式的人)。印度尼西亚主要处于注入阶段,其已经制定了教育方面的ICT规划和政策,但由于城乡差距,仍有部分维度处于应用甚至新兴阶段。APJI 的数据显示,印度尼西亚的互联网用户渗透率达到 14326 万人。这个数字比 2016 年的数据有所增加,印度尼西亚的互联网用户渗透率仅为 1.327 亿人。13-18 岁(学生)年龄段的互联网用户渗透率达到 75.50%。数据显示,印度尼西亚人民对数字信息和 ICT 设备的需求不断增加,并成为主要需求。
印尼人民,尤其是年轻一代对互联网和其他 ICT 产品的依赖,需要着眼于提高学习质量。考虑到印尼教育中的ICT仍处于中等水平,需要加强,因此研究回顾了学习过程中的ICT素养研究,特别是通过科学学习。本文献研究的目的是向教育从业者概述评估 ICT 素养的重要性。
科学学习中的ICT素养
21世纪学习的框架
21 世纪的学习发生了变化,让学生掌握了在本世纪生活所需的某些技能。Kereluik等人描述一个 21 世纪的学习框架,其中框架由三个主要元素组成,即基础知识(了解)、元知识(行动)和人文知识(价值)。学习框架如图 1 所示。
图1:21世纪学习框架21世纪的学习框架表明,基础知识包括三个主要组成部分,即核心内容知识、跨学科知识和数字/信息通信技术素养。基础知识是学生需要掌握的知识,以便他们有足够的知识。元知识是利用已有的基础知识进行工作的过程的知识。元知识的掌握可以通过创造力和创新、解决问题和批判性思维以及沟通和协作来体现。人文知识涵盖生活和职业技能、文化能力和道德/情感意识。人文知识提供了对学生自身及其在社会和全球社会范围内的地位的看法。
21世纪学习框架向教育从业者概述了学习者知识的形成必须包括基础知识的掌握、知识的技能运用和人文知识的掌握。基础知识中对 ICT 素养的强调证实了 21 世纪的学习必须支持良好的 ICT 掌握技能。
ICT 素养
ICT素养已成为各类教育专家的研究课题。信息通信技术素养是一种基础知识,它显示了一个人能够有效地从各种数字媒体中搜索组织和处理信息的能力,同时对技术系统和媒体形式有很好的理解,同时考虑到道德和伦理价值。
ICT 素养是 ICT 技能的一部分,其特点是能够有效地使用技术。技术的使用包括(1)使用技术作为工具来搜索、组织、评估和交流信息,(2)使用数字技术(计算机)、网络设备和社交网络来访问、管理、集成、评估和创建有助于掌握经济知识的信息,以及 (3) 在通过技术获取和利用信息时应用对道德和合法性的基本理解。根据的 ICT 素养是使用数字技术、通信设备和网络来访问、管理、集成、评估和创建信息,目的是对社会有用。ICT素养结合了技术技术处理技能、认知技能,同时考虑到其中的社会价值。
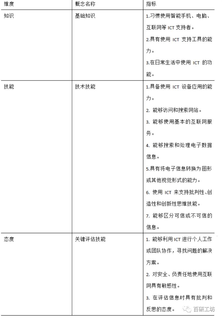
信息通信技术在教育界的发展所产生的强大影响,使得信息通信技术素养在各国的评估体系中得到了调整。澳大利亚是自 2005 年以来每三年发展一次 ICT 素养评估趋势的国家。根据 Pernia 在 中的 ICT 素养评估基于三个主要维度,即(a)了解技术知识,(b)相关知识 使用技术的技能,以及(c)从使用技术的反映中添加一种态度。表 1 更全面地提供了有关 ICT 素养评估的三个维度的信息。
表1:ICI素养的三个维度信息
ICT 素养评估框架已被开发为一种整合认知技能和技术技能的技能。可以衡量的 ICT 素养技能是访问、管理、整合、评估和创造。五种 ICT 技能解释如下。a.访问是了解收集和获取信息的内容和方式的活动。
b.管理是实施分组或分类方案的活动。
c.整合是解释和表示信息的活动,包括总结和比较。
d.评估是对所获得信息的质量、相关性、有用性或效率做出决策的活动。
e.创造意味着通过改编、实施、设计、查找或编写信息来生产信息。
认知能力与在学校、家庭和工作场所的日常生活中的基本技能有关。认知技能的掌握通过识字、计数、解决问题和视觉识字技能来表示。技术技能是数字素养的基本组成部分。该技能包括有关硬件、应用软件、网络和数字技术元素的基本知识。认知技能和技术技能的整合形成了 ICT 技能,使个人能够最大限度地发挥其技术能力。在最高层面,ICT 技能将带来创新、个人转型和社区变革。
ICT素养领域有6个过程,即:
a. 获取信息。此过程包括识别信息以及了解如何查找和检索信息。
b.管理信息。执行的过程是组织和存储信息以供重用。
c. 评估。反映使用流程来设计和构建 ICT 解决方案,并对信息的完整性、相关性和有用性做出判断。
d. 发展新的认识。所执行的过程是通过综合、模仿、实施、设计、发现或编写来创造信息和知识。
e. 与他人交流。通过共享知识和制作适合受众、环境和所用媒体的信息产品来交换信息。
f. 适当使用信息通信技术。通过考虑社会问题、合法性和道德,做出具有关键性、反思性和战略性的 ICT 决策,并负责任地使用 ICT。
这六个过程主要包括三个部分,即使用信息、创建和共享信息以及负责任地使用 ICT。ICT 素养是利用信息和通信技术获取、管理、整合、评估和创建有益于社区的信息的过程,同时仍然考虑其中的道德价值和合法性。评估 ICT 素养的方面可以结合来自不同来源的方面,因为基于已经进行的一些分析,可以看出这些方面具有相似性和适用性。
科学学习中的 ICT 素养
学习是一种持续很长时间的行为或以某种方式行事的能力的变化,其中行为是通过实践和其他形式的经验获得的。学习具有三个主要特征,即涉及变化、持续时间和经历体验。学习背景下的科学有望成为学生学习自己和周围环境的工具。有学者解释说,科学学习应该提供知识(认知)、技能(心理运动)、科学态度、习惯和欣赏。需要强调通过探索和理解环境来提供有意义的体验的学习,以实现全面的科学学习目标。支持这些目标的学习可以通过应用各种以学习者为中心的学习模型来完成。教育和文化部通过 Kurikulum 2013 推荐的支持 21 世纪学习的学习模式包括基于项目的学习 (PjBL)、基于问题的学习 (PBL)、探究和发现学习。
实现数字化学习也需要21世纪的学习框架。学习需要教师、学生和数字技术之间的互动。技术在学习中的实施得到了提出的ICT TPCK思维框架的支持。ICT-TPCK 被解释为关于设备和可供性、教学法、内容、学习和上下文的知识,这些知识被综合成对学生难以理解或教师难以传达的学习中的特定主题如何转化的理解 并通过媒体技术有效地教学,可以同时使其变得更有意义。
已有研究已经在学习过程中实施了 ICT,但还没有进行侧重于 ICT 素养的评估。ICT 素养评估非常重要,因为并非所有年轻人都能在使用数字技术时自行学习如何正确利用和如何提升自己。评估这些能力的步骤很重要,特别是在学校环境中。ICT 素养评估中包含的方面是科学学习过程中包含的内容。管理信息、创造和交流结果是一种能力,是科学学习过程的重点,因为它可以支持学生掌握概念。豪兰等人通过应用技术支持探究过程,从通过互联网搜索参考资料、在线讨论到评估学生的工作。探究模式的学习过程确实是可以与信息通信技术相结合的科学学习模式之一。
Banchi和Bell在其文章中将查询从低到高分为4组,即确认查询(confirmation query)、结构化查询、引导式查询和开放式查询(open query)。克尔施纳等人揭示了应用于学生科学学习的探究需要通过适当考虑教师指导来进行,因为学习模式基于建构主义,容易产生误解,实际上会使学生感到困惑和沮丧。乔伊斯等人解释说,探究学习模型的语法包括以下阶段:(1)问题范围的识别和确定,(2)调查计划和结果预测,(3)调查收集数据,(4)数据解释, (5) 得出结论,以及 (6) 反思。可以在基于探究的科学学习过程中审查的 ICT 素养的整合如图 2所示。
图2:基于探究的科学学习过程中评估ICT 素养的整合在科学学习过程中,ICT素养评估必须与学生所做的一致。Siddiq等人解释说,ICT 素养评估工具必须能够识别学生的实际行动和实践,并衡量真实的技术参与。由于快速的技术变革,ICT 素养评估具有继续发展的影响。需要开发 ICT 素养评估工具,以支持良好的 ICT 素养提升。
结论
ICT 素养是 21 世纪学习框架和 Kurikulum 2013 中的一项重要能力。ICT 素养成为需要使用某些工具加以掌握和评估的东西。ICT 素养评估可以通过科学学习来完成。由于发生了快速的技术变革,需要开展并不断更新ICT素养的评估工具。
(来源:“百研工坊”微信公众号,编译:徐琴,研究生导师:柏毅、夏小俊,作者:Dwi Lestari)
中国青少年科技辅导员协会
提醒广大科技辅导员
戴口罩 勤洗手 少集会
不给病毒可乘之机!
原标题:《科学学习中的ICT素养》
本文为澎湃号作者或机构在澎湃新闻上传并发布,仅代表该作者或机构观点,不代表澎湃新闻的观点或立场,澎湃新闻仅提供信息发布平台。申请澎湃号请用电脑访问http://renzheng.thepaper.cn。





- 报料热线: 021-962866
- 报料邮箱: news@thepaper.cn
互联网新闻信息服务许可证:31120170006
增值电信业务经营许可证:沪B2-2017116
© 2014-2026 上海东方报业有限公司




