- +1
马上评|不许上班“摸鱼”:规则与人性究竟该怎么平衡?
提到上班“摸鱼”,不少人可能会想到刘慈欣曾在电厂上班“摸鱼”写出《三体》的故事。
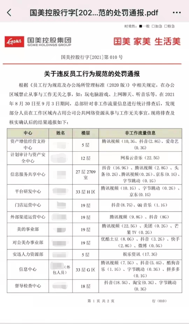
不过,绝大多数人面临的现实情况是,“摸鱼”有风险,操作请谨慎。近日,网传一份来自国美控股集团的内部文件截图显示,有国美员工在办公区域禁止从事与工作无关之事,如玩电脑游戏、上网聊天、听音乐等。文件称,对于其中10名非外包员工,给予公司全员警告并行政处罚2分;对于外包人员,做清场处理,不得二次外包驻场。
这份内部通报曝光后,舆论争议不小。相当多的网友认为,企业的格局是不是小了点?工作时玩个手机,刷下视频,这在今天似乎是再正常不过的行为。再说,偶尔“放飞”一下,也未尝不是必要的调剂,反倒可能激发工作热情。此外,对员工上网行为进行后台监控,是不是侵犯了员工隐私,也引发部分网友的担心。网友的上述反应,实属人之常情。在今天,可能谁也无法做到在上班时间完全不“摸鱼”。毕竟,人非机器,工作时偶尔“分心走神”,其实很难避免。
关键是,到底如何定义“摸鱼”?如通报显示,一位员工用在一款音乐软件上的流量就高达22.5G,从常识来看,这有可能只是边听音乐边工作。如果真是这样,到底算不算“摸鱼”?
当然,从更多细节和回应来看,国美这次对“摸鱼”员工的处理,与此前曝光的一些企业连员工上厕所次数和时间也要限定的做法,似乎有所不同。
比如,公布的员工上网数据显示,多数人的流量使用情况,确实不是说上班时间偶尔刷几分钟视频所能解释的。国美相关方面就指出,公司的午休时间只有1小时,而有的员工看视频就用了超过20G,实际核算下来,可能累计看了长达十个小时。这样的现象,恐怕放在任何公司,都是难以接受的。
此外,相关负责人也表示,如果有员工能给出合理解释,比如午休看了视频后忘关后台,这种情况是可以相互理解的。并强调,“有一些员工的情况说得通、合理的,HR那边都会做一个正确的判断。而且,像视频部门开抖音的时间一定很长,这种我们也不可能去做通报。”
由此可见,国美对于“摸鱼”员工的通报批评,与我们想象中的管理“严苛”“不人性化”,似乎并不能完全划等号。
不过,一个企业对于员工的管理,需要“细化”到监控员工上网流量的地步,这背后是不是反映出企业的工作氛围和管理机制存在问题,也确实值得深思。
比如,若一家企业的员工上班“摸鱼”现象比较突出,是不是与岗位设置和人员分配,以及激励机制不当有关?而一些企业还流行过“摸鱼式加班”,即下班后领导不走自己也不走,以摸鱼的方式来刷存在感,这种畸形的企业加班文化,是不是也同时存在?另外,正如网友所言,如果严禁员工上班时间“摸鱼”,下班后公司对员工的“打扰”是不是也应该彻底杜绝?
上述疑问其实说明,企业员工“摸鱼”,远不只是与员工个人素质,以及企业有没有严格监控有关,说到底还是反映出企业的整体管理水平。或许,通过严密监控可以减少员工“摸鱼”,乃至提升企业的运转效益,但这样简单生硬的做法恐怕始终难得人心,不利于形成真正强大的企业凝聚力。
当然,呼吁企业柔性管理,合理看待员工正常的“开小差”行为的同时,每一名上班族也得明白,上班时间就该干工作的事,不把“摸鱼”说得理直气壮,这也是基本的职场准则,每个人都应有数。
公司追求对员工的严格管理,与员工希望有一定的人性化空间,这可能是横亘在所有企业与职员之间的一对永恒的矛盾。到底如何平衡,没有那么分明的界限,不同行业,不同企业,要求、做法或许都不一样。
归根结底,在规则与人性之间,需要企业和员工一起找到那个能被双方共同接受的标准和平衡点。实现了这一点,才能是员工与企业的双赢。





- 报料热线: 021-962866
- 报料邮箱: news@thepaper.cn
互联网新闻信息服务许可证:31120170006
增值电信业务经营许可证:沪B2-2017116
© 2014-2026 上海东方报业有限公司




