- +1
明天,6家企业招250人,月薪最高1.5万元!南宁市2021年人力资源服务业线上直播活动即将开始~
看直播也能找工作!
你们喜欢看的
南宁人社直播带岗
又!来!啦!
2021年11月24日(星期三)15:30-17:00
6家企业带着250个岗位 ,将在
“邕”抱南宁『职播间』
为您直播带岗!
“邕”抱南宁『职播间』设在国家人社部信息中心与南宁市政府联合共建的(南宁)智慧人社联合创新实验室,是实验室针对疫情防控常态化形势,探索打造的具有壮乡南宁特色的直播带岗、缺工登记、求职登记、简历投递、互动交流、多点直播、多端面试等多功能一体化引才服务平台。
▲智慧人社联合创新实验室“邕”抱南宁『职播间』这么高大上!
11月24日(周三)马上有场直播带岗招聘会
等你来应聘~

南宁市2021年人力资源服务业线上直播活动时间
2021年11月24日(周三)
15:30-17:00
主办单位
南宁市人力资源和社会保障局
承办单位
南宁市人力资源服务管理办公室
南宁市社会保险事业管理中心
南宁市社会保障卡管理办公室
协办单位
南宁广播电视台
技术支持
智慧人社联合创新实验室
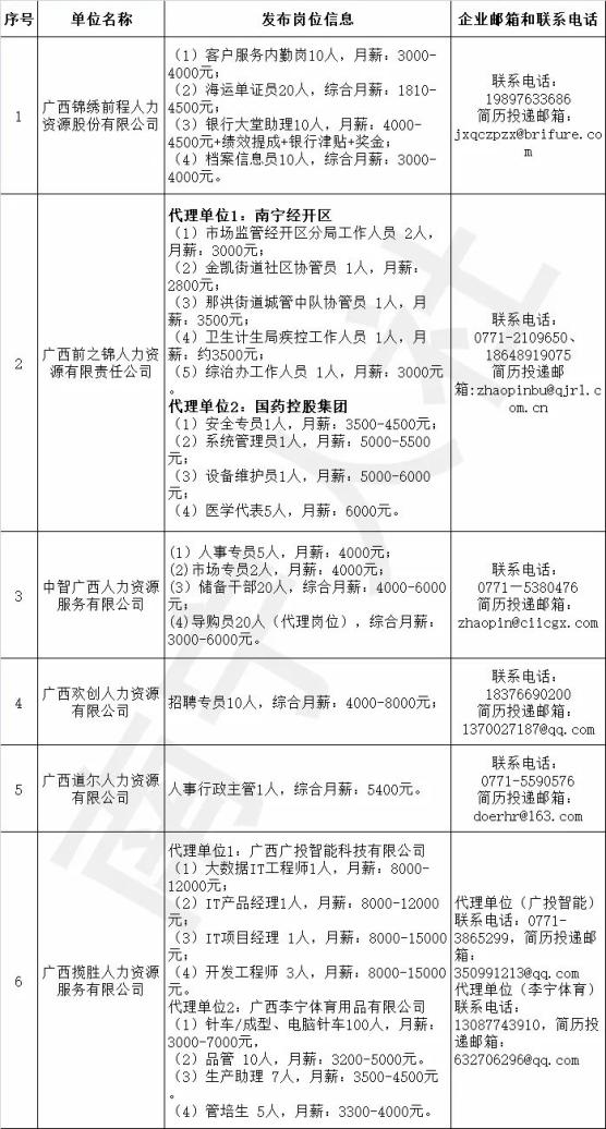
广西锦绣前程人力资源股份有限公司
广西前之锦人力资源有限责任公司
中智广西人力资源服务有限公司
广西欢创人力资源有限公司
广西道尔人力资源有限公司
广西揽胜人力资源服务有限公司
以上6家企业带着250个岗位
将为大家直播带岗
招聘岗位有导购员、协管员、内勤
也有大数据IT工程师、设备维护员、系统管理员等
月薪最高1.5万元
南宁名优企业宣讲+就业政策解读+岗位推荐活动内容丰富充实
“职”等你来!
都有哪些岗位?待遇怎样?人社君带你先睹为快
注:招聘详情由招聘企业负责解释有中意的?别错过!
2021年11月24日(周三)
15:30-17:00
主持人博涵带你走进直播间
直播通道一长按识别以下二维码
即可进入“邕”抱南宁『职播间』
直播通道二
长按识别以下二维码可进入
南宁头条直播间
直播过程中
求职者可在直播间手机识别“求职意向”二维码
填写简单的个人信息便可在线投递简历!
直播结束后也仍然可以投简历噢~
关注南宁人社微信公众号、南宁市人社局网站“求职招聘”栏目
以及南宁人社新媒体矩阵
海量好岗位等着你哦!
服务重点群体就业
积极服务民生!

南宁市人力资源服务管理办公室电话:0771-2422186(招聘),0771-2449946(求职)
南宁市人才服务管理办公室
电话:0771-5381322(招聘求职)
● 南宁人社政务新媒体矩阵 ●
南宁人社微信公众号
南宁智慧人社 APP
横州人社
宾阳人社
上林就业
马山微就业
隆安微就业良庆就业社保
邕宁就业创业
武鸣就业南宁经开区
人才就业
东盟经开区
就业创业
西乡塘人社
长按识别以上二维码,可关注微信公众号或下载APP哟~
供稿:南宁市人力资源服务管理办公室、南宁市社会保险事业管理中心、南宁市社会保障卡管理办公室
欢迎转载,为维护原文的准确、真实性,请勿作原则性修改,转载请注明出处。
来源:南宁人社
原标题:《明天,6家企业招250人,月薪最高1.5万元!南宁市2021年人力资源服务业线上直播活动即将开始~》
本文为澎湃号作者或机构在澎湃新闻上传并发布,仅代表该作者或机构观点,不代表澎湃新闻的观点或立场,澎湃新闻仅提供信息发布平台。申请澎湃号请用电脑访问http://renzheng.thepaper.cn。





- 报料热线: 021-962866
- 报料邮箱: news@thepaper.cn
互联网新闻信息服务许可证:31120170006
增值电信业务经营许可证:沪B2-2017116
© 2014-2026 上海东方报业有限公司




