- +1
新国标《城市轨道交通消防安全管理》已正式施行!
新国标《城市轨道交通消防安全管理》已正式施行,内容明确规定:
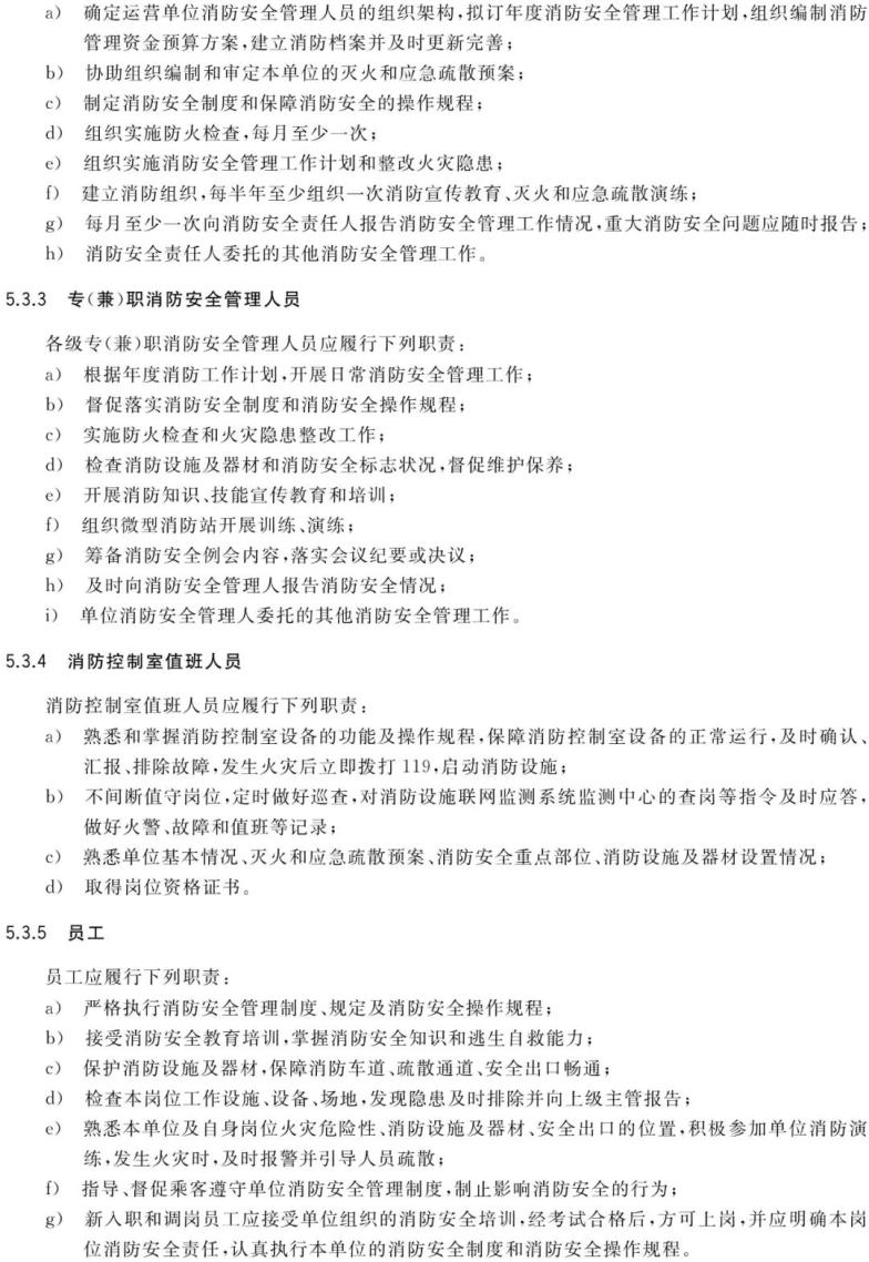
轨道交通运营单位要明确消防安全责任人以及消防安全管理人。消防安全管理人鼓励取得消防工程师证书。消防控制室人员必须持证上岗。
运营单位还必须自行或委托消防技术服务机构定期开展消防评估。

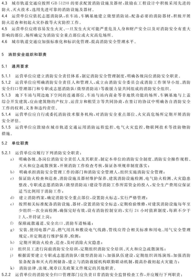
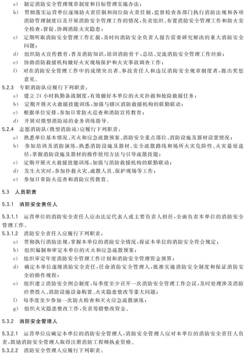
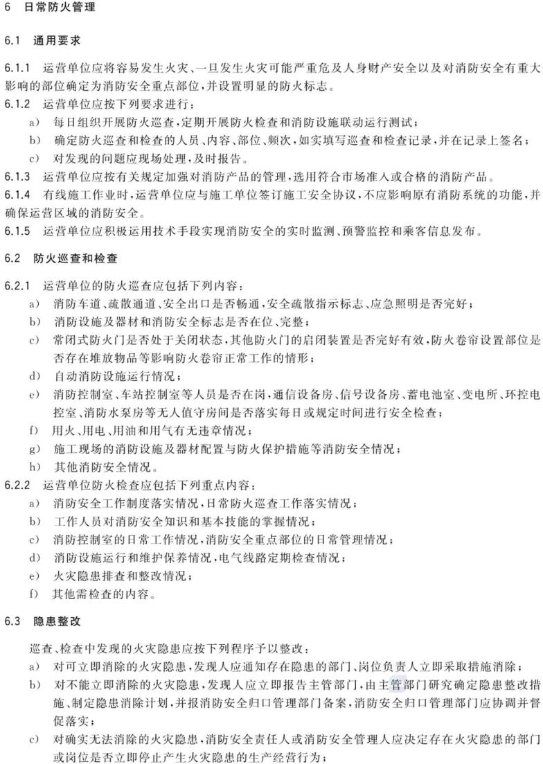
《城市轨道交通消防安全管理》GA/T579-2005规定:城市轨道交通运营单位为消防安全重点单位,应建立消防安全责任体系,明确逐级岗位消防安全职责。城市轨道交通消防设计应有保障消防安全疏散的设施及通道,运营单位应保障消防安全疏散通道及设施完好、可用,落实消防安全措施。城市轨道交通运营单位应建立与当地公安消防机构联系制度,及时反映单位消防安全管理工作情况。
城市轨道交通运营单位的法人代表或主要负责人是单位的消防安全责任人,对本单位的消防安全工作负责,每月至少参加一次防火检查。消防安全管理人组织实施防火检查,每月至少一次。车站站长(值班站长)上岗前应经运营单位培训合格,每月至少组织一次车站防火检查,及时消除能够整改的火灾隐患,对不能整改的,提出整改意见。控制中心主任(值班主任)上岗前应经消防专业培训合格,每月至少组织一次调度系统防火检查,消除火灾隐患。
城市轨道交通运营单位应确定专、兼职消防安全员。消防安全员确定本部门、岗位的消防安全重点部位,实施日常防火检查、巡查。列车司机除熟练掌握列车驾驶知识外,还应经消防专业培训合格后持岗上证,每日检查列车消防设施和报警通讯设施功能,发现故障应及时排除,不能排除的应报告消防安全管理人。
前 言
本文件按照GB/T1.1—2020《标准化工作导则第1部分:标准化文件的结构和起草规则》的规定起草。
请注意本文件的某些内容可能涉及专利。本文件的发布机构不承担识别专利的责任本文件由中华人民共和国应急管理部提出。
本文件由全国消防标准化技术委员会(SAC/TC113)归口。
本文件起草单位:应急管理部天津消防硏究所、应急管理部消防救援局、北京市消防救援总队、上海市消防救援总队、天津市消防救援总队、中国矿业大学、上海申通地铁集团有限公司、天津轨道交通集团有限公司、广州地铁集团有限公司、北京市地铁运营有限公司、应急管理部上海消防研究所、重庆市轨道交通(集团)有限公司。
本文件主要起草人:倪照鹏、刘激扬、阚强、鲁云龙、王燕平、胡波、刘洋、陈亚锋、程远平、邵伟中、金怡、冯进峰、林健斌、崔博、朱国庆、杨志军、周后强、胡峥。















推荐阅读


今日实施!《人员密集场所消防安全管理》新规范出 品:北京消防全媒体中心
编 辑:张 玙、陈若涵
设 计:陈若涵
审 核:刘 超
来 源:国家市场监督管理总局、消防鸽
如果觉得有收获,可否点“在看”鼓鼓励:,。视频小程序赞,轻点两下取消赞在看,轻点两下取消在看
原标题:《新国标《城市轨道交通消防安全管理》已正式施行!》
本文为澎湃号作者或机构在澎湃新闻上传并发布,仅代表该作者或机构观点,不代表澎湃新闻的观点或立场,澎湃新闻仅提供信息发布平台。申请澎湃号请用电脑访问http://renzheng.thepaper.cn。





- 报料热线: 021-962866
- 报料邮箱: news@thepaper.cn
互联网新闻信息服务许可证:31120170006
增值电信业务经营许可证:沪B2-2017116
© 2014-2025 上海东方报业有限公司




