- +1
山东疾控最新提示!
山东疾控近期疫情防控公众健康提示
(12月3日更新)
近期,国内多地出现新冠肺炎本土确诊病例和无症状感染者,防控形势严峻复杂。为有效控制和降低新冠疫情传播风险,山东省疾病预防控制中心发布疫情防控公众健康提示:
一、自哈尔滨、呼伦贝尔、通辽、齐齐哈尔、上海(浦东新区、青浦区)、杭州、苏州、徐州、吉林市、大连、德宏等发生本土疫情地区入(返)鲁人员,请携带48小时内核酸检测阴性证明,抵达目的地后再进行1次核酸检测;近期从上述地区入(返)鲁已经抵达目的地的人员,请主动向社区(村)、住宿宾馆和单位报备,按规定在3天内进行2次(间隔24小时)核酸检测,继续进行7天自我健康监测,必需外出时请做好个人防护。一旦出现发热、干咳、鼻塞、流涕、乏力、咽痛、嗅(味)觉减退、结膜炎、肌痛、腹泻等症状,请立即报告,并前往发热门诊就诊,详细说明流行病学史。
二、近期有外出旅行史的人员,请密切关注疫情发生地区公布的病例和无症状感染者流调轨迹信息和中高风险地区信息。与阳性感染者活动的时空轨迹重叠人员、到过或途经中高风险地区人员、同时空伴随人员,要立即向社区(村)、住宿宾馆和单位报告,配合落实隔离医学观察。
三、近期入(返)鲁人员,如果乘坐公共交通工具,或曾在旅游景点等人群密集场所驻留等,建议进行1次核酸检测。
四、非必要不前往中高风险区,建议出行前提前通过中国政府网及国务院客户端小程序查询目的地的最新疫情防控政策,主动配合当地疫情防控措施,途中做好个人防护。
五、严格落实“戴口罩、勤洗手、常测温、少聚集”等个人防护措施,养成良好的个人卫生习惯。一旦出现发热、咳嗽、乏力等症状,立即到医疗机构发热门诊就诊,尽量避免乘坐公共交通工具。
六、建议符合条件的公众全程接种新冠病毒疫苗,提倡完成全程免疫满6个月的公众进行加强免疫。
12月2日公布的感染者主要活动轨迹

(根据网络转载资料整理,请以当地实际情况为准)
第一部分:曾乘坐的交通工具
飞 机

11月
26日
航班号:EU1960次
起降城市:满洲里—哈尔滨
航班号:EU1960次
起降城市:哈尔滨—北京
11月
28日
汽 车
(含私家车、租赁车、出租车、网约车、大巴车、景区观光车等)

时间 车牌号
呼伦贝尔市
11月26日
蒙ECR885
蒙EYV518
哈尔滨市
11月26日
黑A7Q108
11月27日
黑A91JG7
黑ATH719
11月28日
黑AD95K6
黑ATY302
公 交 地 铁

所在城市:呼伦贝尔
11月
20日
车次:22路公交
站点:中央商城公交站—发达广场公交站
车次:1路公交
站点:地震台站—道北移动大厅
扎煤总医院站—满洲里地震台
扎区岗楼站—满洲里北方市场
道南铁鑫东市场站
扎区桥头火车站—中等职业技术学校
11月
21日
11月
21日
车次:3路公交
站点:地震台站
车次:20路公交
站点:渔场站
车次:22路公交车
站点:人民市场北方站—渔场站
平安小区—人民市场站
车次:未公布
站点:满洲里地震台站
车次:1路公交
站点:火车站
车次:22路公交
站点:火车站—扎区人民医院第一门诊部
11月
24日
11月
23日——
26日
车次:1路公交车
站点:北方公交站—扎区涵洞公交站
站点:中等职业技术学校
站点:万达公交站
车次:5路公交
站点:林业局—六小站
11月
25日
11月
26日
车次:1路公交
站点:市民广场站—扎区世纪广场站
站点:市民广场站—扎煤总医院站
站点:市民广场—扎区人民市场
站点:扎煤总医院站
站点:万达广场公交站—扎赉诺尔区涵洞公交站
站点:中等职业技术学校—扎区桥头火车站
车次:5路公交
站点:怡园小区—馨园小区
站点:怡园小区—宝石山庄站
站点:林业局——六小站
11月
26日
11月
26日
车次:20路公交
站点:同心路站—火车站
站点:巴尔虎站
站点:平安小区公交站点—新区路口
车次:3路公交
站点:地震台站
11月
21日
11月
21日
车次:20路公交
站点:巴尔虎站
站点:中等职业技术学校—扎区桥
头火车站
11月
21日
11月
24日
车次:1路公交
站点:火车站
车次:22路公交
站点:火车站—扎区人民医院
第一门诊部
车次:1路公交
站点:北方公交站—扎区涵洞
公交站
11月
23日——
26日
11月
25日
站点:中等职业技术学校
站点:万达公交站
车次:5路公交
站点:林业局—六小站
车次:1路公交
站点:市民广场站—扎区世纪广
场站
站点:市民广场站—扎煤总医院站
站点:市民广场—扎区人民市场
站点:扎煤总医院站
站点:万达广场公交站—扎赉诺
尔区涵洞公交站
站点:中等职业技术学校—扎区
桥头火车站
11月
26日
11月
26日
车次:5路公交
站点:怡园小区—馨园小区
站点:怡园小区—宝石山庄站
站点:林业局—六小站
车次:20路公交
站点:同心路站—火车站
站点:巴尔虎站
站点:平安小区公交站点—新区
路口
11月
26日
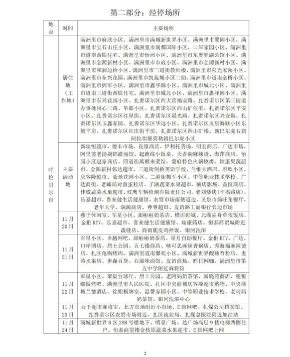
第二部分:经停场所
呼伦贝尔市
时间 主要场所和交通工具
居住地
(工
作地)
满洲里市府欣小区、满洲里市满城新世界小区、满洲里市馨园小区、满洲里市宝石山庄小区、满洲里市尚都国际小区、口岸家园小区、满洲里市道南西铁住宅、满洲里市怡园小区、满洲里市东奥罗湖公馆小区、满洲里市金源新村小区、满洲里市市政小区、满洲里市金源新村小区、满洲里市和润边检小区、满洲里市三道街教师楼、满洲里市阳光家园小区、满洲里市东兴花园、满洲里市凯旋城小区二期、满洲里市道南金桥小区、满洲里市拥军小区、满洲里市鑫华源小区、满洲里市城北小区、满洲里市道南三道街西铁住宅、满洲里市城北小区、满洲里市惠泽园小区、满洲里市东兴花园小区、扎赉诺尔区西大营福安路、扎赉诺尔区第三街道办事处同心三路、华都小区、扎赉诺尔区西山矿住宅、扎赉诺尔区平安小区、扎赉诺尔区红星街、扎赉诺尔区晨光路、扎赉诺尔区兴安街、扎赉诺尔区玉鑫家园、扎赉诺尔区华远小区、扎赉诺尔区灵泉海联小区东侧平房、扎赉诺尔区红庆街平房、扎赉诺尔区西山矿楼、新巴尔虎右旗阿拉坦额莫勒镇巴尔虎小区
主要
活动
地
新瑞恒超市、德丰市场、良缘商店、伊利托货场、明宏商店、广达市场、阿里婆老汤剁馅灌汤饺、起跑线小饭桌、天香阁麻辣烫、海萍商店、怡园小区赵家商店、四道街萬顺来菜馆、蒙府特色火锅烧烤、铁蛋果蔬超市、金源新村邻达超市、三道街剑桥英语学校、兰维大酒店、府欣小区、庆客隆超市、豪景花园小区、二道街拥军小区、中等职业技术学校、广达商街、老邮局对面蛋糕店、子涵蔬菜水果超市、横店影城、益恒商店、佳威蔬菜水果超市、红鹰车辆检测有限责任公司、老刘烧烤(幸福路店)、乐嘉超市、喜来健生活健康馆、农贸市场南侧道边、灵泉市场旺角餐厅、老年大学、瑞源商店、尊尊超市、友谊路工商银行旁边市场
11月
20日
燕子休闲室、军星小区、甜啦啦奶茶店、横店影城、北湖扁舟草依饭店、金柜KTV、乐嘉超市、喜来健生活健康馆、瑞康药店、恒泰商贸城附近裁缝店、商雨脆皮鸡拌饭、银河洗浴
11月
21日
军星小区、卓越网吧、甜啦啦奶茶店、星月自助餐厅、金柜KTV、广达、口岸酒店、烈士公园、五七楼商店、味可思麻辣香锅店、秀海福麻辣烫店、扎区龟锅烤肉、满洲里道南馨苑小区、满城新世界酸辣苕粉店、麦涛水果店、步森百货、石滋味面馆、友谊商场、昨日网咖、满洲里市第五中学附近麻将馆
11月
22日
军星小区、聚星台球厅、烈士公园、老阿妈奶茶馆、新晓涛商店、粗粮细做烤吧、满洲里市人民医院、扎区中央商城庆客隆超市购物、中央商城兰德酒店、徐姐棋牌室、温馨家园小区、中等职业技术学校、老阿妈奶茶馆、银河洗浴中心
11月
23日
万千超市麻将室、北方市场附近小市场、E国网吧、扎煤公司档案馆、扎赉诺尔区农贸市场附近、扎区就业局、扎煤总医院附近加油站
11月
24日
满城新世界B区20B号楼地下、喷泉广场、达广场高层9楼电梯西侧住户、恒泰商贸楼金枝原蔬菜水果超市、E国网吧上网
11月
25日
满城新世界小区公共服务站快递驿站、7块8店、满城新世界B区万前果蔬超市麻将室、横店影城、友谊超市、填仓蔬菜水果超市、汇鑫佰餐馆、双丰家常菜、新隆源麻辣烫、汉林木业、伊利托货场、玛莎西餐厅、杨国福麻辣烫店(满洲里)、北方市场附近小市场
11月
26日
满城新世界B区15号楼9号门市张姐冻货、横店影城1号厅、欧美达对面大宿烧烤、军星小区福海超市、粉丝缘、庆客隆超市、付千丝理发店、填仓蔬菜水果超市、铜矿商店、汇鑫佰餐馆、双丰家常菜、赵家商店、小胖商店购物、兴华社区卫生服务中心、汉林木业、伊利托货场、一道街俄罗斯风情园、尚都国际小区、尚都国际小区附近天天超市、玛莎西餐厅、满洲里市人民医院儿科、扎区福玛特对面味可思麻辣香锅店、百货南侧华康药店、西大营加油站、老阿妈奶茶馆、横店影城、拿穆仑肉饼羊汤店、扎区法院、中国银行、满洲里横店影城、横店影城后街兰州拉面馆、洁冉网吧、红伟御粥坊、盛旺商店、缘隆冷库、新右旗巴图蒙餐馆、柏拉图酒吧
11月
27日
第十二学校体育馆做核酸、宝石山庄鑫佳禾商店、广达农贸、尚都日新蔬菜水果超市、小秋烤冷面店、满洲里市人民医院、胪膑社区核酸检测点、阜城文体馆进行大规模核酸检测采样、旭鑫超市、小锁便民粮店、第五中学体育馆核酸检测、市政小区雨淼果蔬商店、开天力超市、伊利托货场、玛莎西餐厅、北屯好又多、云杉社区核酸采样、新村社区核酸采样、瑞康药店、矿务局体育馆核酸采样、民族小学核酸采样、扎区百货一楼啄木鸟专柜、西大营核酸检测点采样、拿穆仑肉饼羊汤店、农贸市场核酸检测点采样、恒泰农贸市场、百货超市、榕欣社区党政服务中心核酸采样、时光奶茶店、恒泰脆皮鸡饭店、华康药店、榕欣社区核酸采样、新区三办社区体育馆核酸采样、杭州湾附近皮草服装店、东坡肉包早餐店、灵北社区卫生服务中心核酸采样、柏拉图酒吧、新右旗阿拉坦额莫勒镇大庆油田前面的草地、新右旗南侧加油站加油
11月
28日
大中小超市、联检大楼核酸、北屯文体馆核酸采样、西铁小学核酸采样、新区路口、301国道涵洞附近全艺修配厂、通达新城附近交警队、三江超市、龙昌超市、华远小区广场东侧牛肉店、榕欣社区核酸采样、民族小学核酸检测点采样、银河洗浴中心、红伟御粥坊、新右旗缘隆冷库、中俄蒙商城西门、三千里烤肉店
11月
29日
光远综合商店、利军摩托车修理铺、新右旗缘隆冷库、停车场、中俄蒙西门、金麦粮油店
哈尔滨市
时间 主要场所和交通工具
居住地
(工作地)
南岗区爱达尊御9号楼、南岗区哈西爱达88小区1号楼、5号楼,南岗区省测绘局家属区25栋、道里区群力家园E区5号楼、呼伦贝尔市海拉尔区观湖国际1号楼、呼伦贝尔市海拉尔区海晨水岸花园1号楼、南岗区金色柏林小区、南岗区东方瑞景小区
11月
26日
南岗区与嵩山路与闽江路交口私人订制ktv、桔子水晶宾馆住宿(南岗区轩辕东路1号)、南岗区盟科百里邻里便利店(盟科视界9号A座)、哈尔滨万达嘉华酒店
11月
27日
私人订制ktv、南岗区振源祥津门包子铺吃早餐(南岗区千山路13-7号)、汇康口腔门诊(南岗区哈尔滨大街37号)、齐齐哈尔服务区、海拉尔市区北桥下木兰街加油站、哈尔滨惠通物流有限公司、南岗区桔子水晶酒店(会展中心店)、张亮麻辣烫(学府四道街店)、王岗大街药店
11月
28日
牙克石南服务区、道里区群力小鱼海鲜扇贝王(道里区星光耀一期办公3号楼106号门市)、哈尔滨惠通物流有限公司、、金莎华商汇KTV(丽江路2588号)、东方瑞景小区外药店
11月
29日
巴黎四季宾馆(道里区群里第五大道与丽江路交口处)、哈尔滨惠通物流有限公司、菜鸟驿站(金色柏林3号楼1-101室)、平房区悦仁中西医门诊部
11月
30日
道里区群力医大一院对面吃砂锅、哈尔滨惠通物流有限公司、南岗区牛包铺征仪路旗舰店、道外区哈尔滨广汇凯迪拉克、中国农业银行(东风支行)
12月
1日
哈尔滨惠通物流有限公司、菜鸟驿站(金色柏林3号楼1-101室)、平房区悦仁中西医门诊部、晨滨生鲜超市(金色柏林8号楼2-101室)、平房区哈五路加油站
咸阳市
时间 主要场所和交通工具
居住地
(工作地)
中铁二十局咸阳基地家属院小区
11月
29日
中铁二十局咸阳基地家属院小区垃圾清运处、八月天果蔬行超市、文林大药房
11月
30日
建民诊所
北京市
时间 主要场所和交通工具
居住地
(工作地)
海淀区琨御府东区7号楼
11月
28日
北京大兴国际机场、琨御府9号楼底商多点超市购物、
11月
29日
朝阳区十里河灯具城
12月
1日
海淀首体南路6号尤禧医学检验中心
上海市
时间 主要场所和交通工具
居住地
(工作地)
浦东新区花木街道牡丹路186弄小区
主要活动地
浦东新区:花木街道牡丹路186弄小区、樱花路153号祥睿冷鲜肉樱花店、樱花路157号王菜园绿色蔬菜上海樱花路店。静安区:曹家渡街道延平路98号711便利店(延平路店)、延平路98号云南小市、延平路121号三和大厦、延平路227号老盛兴汤包馆(延平路店)。




来源:山东疾控
编辑:牟慧君 校对:杨洋 责编:于坤帅
“直播日照视频号”上新啦
直播日照新闻热线:0633-7989666
加小编微信“直日声”(微信号 zhiborizhao-),爆料有现金红包!
原标题:《山东疾控最新提示!》
本文为澎湃号作者或机构在澎湃新闻上传并发布,仅代表该作者或机构观点,不代表澎湃新闻的观点或立场,澎湃新闻仅提供信息发布平台。申请澎湃号请用电脑访问http://renzheng.thepaper.cn。





- 报料热线: 021-962866
- 报料邮箱: news@thepaper.cn
互联网新闻信息服务许可证:31120170006
增值电信业务经营许可证:沪B2-2017116
© 2014-2025 上海东方报业有限公司




