- +1
帝国大牛,今天1000岁了
原创 我是艾公子 最爱历史
王安石实施新法两年后,熙宁四年(1071年)五月,发生了一起群众大闹京城的事件。
史载,东明县(今河南兰考县)上千名农民进京,先上开封府衙门告状,之后又去了中央监察机构御史台,还有一些愤怒的民众闯进了王安石的住宅闹事,这下子让京城官员们都很慌。
御史中丞杨绘查明情况后得知,这些农民之所以如此激愤,是在推行新法时遭受了不公正待遇,可地方官员不予受理,只好进城找宰相当面理论,一哭二闹三上吊。
这一次冲突确实是新法惹的祸,问题就出在王安石的得意之作——免役法。
免役法,顾名思义就是免除官府派给老百姓的劳役,改成交钱。这是为缓解财政危机采取的差役货币化政策。
新法是好法,但实践中出了问题。
免役钱要交多少钱,县里按照当地GDP定出等级,而中央的司农寺又有自己的标准,经常从中干预,如果中间出了差错,老百姓要交的钱就超出了可接受范围。
钱这玩意儿不是凭空变出来的,东明县的农民手里没钱,被逼到卖粮卖房,日子过不下去,当然要闹。
▲王安石,生于北宋天禧五年十一月十三日(1021年12月18日)王安石想为大宋力挽狂澜。可是,在熙丰变法(即王安石变法)这场历史大戏中,他始终面对着汹涌的反对浪潮,这些声音来自民间百姓、朝中大臣、地方官员,甚至是宫中的皇帝。
他的这份孤独,本身就是一种伟大的精神,也是一种无奈。
在东明县农民大闹京城的一年前,朝廷出现了著名的“三不足”之说。熙宁三年(1070年)的一天,支持变法的宋神宗召见王安石时说,如今朝野议论纷纷,朕听闻有“三不足”之说,爱卿知道吗?
什么叫“三不足”?“天变不足畏,祖宗不足法,人言不足恤。”
实际上,这三句话是否为王安石所说,至今仍是历史疑案,极有可能是当时政敌强加给他的“罪名”。
王安石在听到这三句话后,说此话不知从何说起,反问宋神宗道:“陛下躬亲听政,怎么能说是不惧天变?广开言路,如何是不恤人言?至于说祖宗之法不足守,臣以为正该如此。”
尽管王安石否认自己说过此话,“三不足”却可代表他的变法精神,那就是不顾一切、坚定不移地推行新法,这三句话如一声惊雷,振聋发聩。
▲开封古城清明上河园。图源/摄图网刚即位的宋神宗,是一个锐意进取的年轻皇帝。
20岁的他曾向富弼等三朝老臣请教富国强兵之道,这些老人都告诉他:“陛下即位之始,应当广布恩德,与民休息,至少二十年不言兵事。”这对于年轻气盛的皇帝来说,无疑是当头棒喝。
在“富者益富,贫者益贫”的社会环境和“三冗”(冗员、冗兵、冗费)危机中,繁荣的大宋正在进入“衰世”,国库都快没钱了。
当初,宋神宗即位不过数日,主管财政的三司使就给他上交了一份财政报告,其实赫然写着八个字:“百年之积,惟存空簿”,真是穷到快揭不开锅。
▲宋神宗(1067年-1085年在位)此时,宋神宗对王安石一见倾心。
早在宋仁宗时期,王安石就跟他朋友司马光一样上过万言书,提出自己的理财主张,认为,“自古治世,未尝以财不足为公患也,患在治财无其道尔。”
在王安石看来,财政问题完全是理财无方、不知法度造成的。那该咋办?唯一的出路就是变法,解决根本问题。
这位倔强的变法派,一向特立独行。
宋仁宗庆历二年(1042年),22岁的江西临川人王安石考中进士,第一份工作是去扬州担任淮南节度判官,当时他的上司是名臣韩琦。
王安石是个不修边幅的人,每天晚上读书、工作到深夜,第二天经常来不及梳洗就去上班。韩琦看到后还以为这小伙子整日寻花问柳、不务正业,特意嘱咐他,年轻人要有上进心,不能自暴自弃啊!
王安石一言不发,不作任何辩解,反而惹得韩琦很不高兴。
韩琦眼中这个不求上进的年轻下属,却在日后成为一位忧国忧民的帝国官员。
王安石任江宁(今江苏南京)知府时,曾登上金陵故都,凭高吊古,写下其代表词作《桂枝香·金陵怀古》:
登临送目,正故国晚秋,天气初肃。千里澄江似练,翠峰如簇。归帆去棹残阳里,背西风,酒旗斜矗。彩舟云淡,星河鹭起,画图难足。
念往昔,繁华竞逐,叹门外楼头,悲恨相续。千古凭高对此,谩嗟荣辱。六朝旧事随流水,但寒烟衰草凝绿。至今商女,时时犹唱,后庭遗曲。
周汝昌先生曾评价此词:“王介甫只此一词,已足千古。”王安石感叹的是六朝亡覆的历史,眼前却是危机重重的现实,他最担忧的,是大宋的未来。
正因如此,在主持变法之前,王安石就已经表现出了出色的实干精神,多次放弃留在京城的升迁机会,请求调到地方为官。
他给出的理由还有几分无厘头,说举家在京城居住花费太高,而且先父未葬,二妹当嫁,母亲年老多病,他家中贫困,实在住不起,请朝廷收回成命。
有一次,宋仁宗同时指派王安石与司马光给他修起居注,两个人都不愿干,一起辞官。
司马光辞了五次,最终只好接受,修史这方面他很专业。王安石却死活不肯,为了不让诏书送到自己手上,跑到厕所里躲起来,信使只好先放他桌上。王安石出来后,又追上去,退回了委任状。
▲王安石剧照。图源/电视剧《苏东坡》在地方为官时,王安石开始探索变法的途径。
王安石年轻时当鄞县(今浙江宁波)知县,曾在十三天内走数百里路,亲自调研这一水源充足的地区为何会发生旱灾,并进行根治。
在鄞县任上,王安石曾试行在春季农田青黄不接时,提供低息贷款给农民,待收获后让他们连同利息一起偿还。这就是青苗法的雏形。由于在鄞县实行时颇有成效,王安石后来主持变法时在全国范围内进行了推广。
这样一个人才,正是宋神宗苦苦寻觅的。
当宋神宗准备重用王安石,召其进京讨论治国理政时,王安石说,一定要“变风俗,立法度”。
宋神宗兴奋地连连点头说,好。
熙宁二年(1069年),王安石拜相,开始主持变法,浩浩荡荡的熙丰新政就此揭开序幕。
变法一展开,位于权力中心的王安石就仿佛身在疾风骤雨之中。宋代御史台和谏院合称台谏,主要任务是监察弹劾,这些人最先对王安石发起进攻。
御史中丞吕诲打响了反对变法的第一枪,他挺立于大殿之上,痛陈王安石十大罪状,指责王安石“大奸似忠,大诈似信”。
这十条罪状中最严重的的一条是“动摇天下”。王安石以变法为名,新设“制置三司条例司”,相当于大宋的国家体改委,包揽财政大权。台谏势力认为,这是扰乱国家体制,挑战祖宗家法。
吕诲直斥王安石,“误天下苍生者,必斯人也”。
面对吕诲来势汹汹的声讨,王安石把球踢给了宋神宗,表示要称病辞职,看皇帝是否有变法的决心。
年轻的皇帝对于是否要处置负责监察的台谏官员也很纠结,他对大臣说:“朕如果贬斥了吕诲,恐怕王安石内心不安啊!”
王安石听说后,坦然表示,臣已经以身许国,陛下处理得当,臣怎么会心不自安呢?
皇帝态度明确,一如既往地支持王安石,吕诲在这场辩论中惨败,被贬出京,两年后就悲愤去世。
临死前,吕诲仍对王安石恨得咬牙切齿,他在重病中起身,张目怒视,对前来探望他的好友司马光说:“天下事尚可为,君实勉之!”这是告诫司马光,一定要与王安石斗到底。
司马光也反对老朋友王安石的变法。
▲司马光(1019年-1086年)司马光的改革思想是藏富于民,国家不与民争利,以“节流”为主;而王安石是以“开源”为主,变法措施皆为富国强兵,摧抑兼并,也就是“国富”优先于“民富”。
为此,王安石与司马光进行了将近二十年的争斗,闹到二人关系“犹冰炭之不可共器,若寒暑之不可同时”,长久以来论战不断。
王安石的青苗法,本意是取代民间富户之家的高利贷。
由政府的从“国家农业银行”中拿出一笔钱粮,作为利息较低的青苗贷款提供给农民,让农民在春天青黄不接时吃饱肚子,之后夏秋粮食成熟后再加息偿还。如此,农民有饭吃,国库有余粮。
但在司马光等反对派看来,国家公然放贷收息,乘人之危,这不就跟唯利是图的商人一样吗?
王安石的免役法,是针对差役法的改革,本意是促进经济发展和社会安定。
王安石改派役为雇役,也就是让民众将其应服之役(力役、徭役等义务劳动)折合成“免役钱”交给官府,由官府雇人当差。原来不服役的官户和寺观则出一半,叫助役钱。
这一项改革可谓两全其美,农民出钱不出力,不用再服役,也就不会耽误生产。社会闲散人员也多了一条生路,可以接受官府的雇佣,成为专业化的差役,这也有利于提高行政效率。
可是,司马光一提到这个就“气抖冷”,根本不在意其观念超前的积极作用。后来司马光废除免役法,恢复差役法,很多原本反对变法的人都极力阻止,但他不以为然。
王安石变法办得热火朝天,司马光只好出走到洛阳担任闲职,带着一帮学者用十五年的时间编撰《资治通鉴》,沦为半退休状态。
在宋神宗支持下,新法的推行顺风顺水,并取得了初步成效。
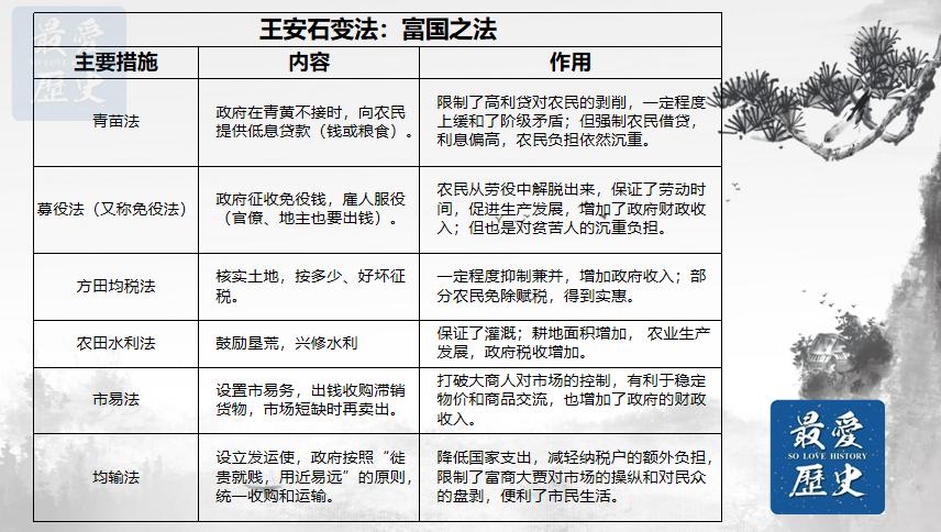
王安石以均输法、青苗法、农田水利法、市易法、免役法等富国之法,以及置将法、保马法、军器监法等强兵之法作为后盾,迅速改变了宋朝中央财政空虚的局面。
现代史学家通过数量分析,发现熙宁变法的确增加了大宋的财政收入,仅青苗法、免役法和市易法三项就每年增收2300多万贯。
▲王安石变法中的“富国之法”熙宁六年(1073年),宋军扭转了长久以来西北战线的被动局面,由王韶率大军尽收熙、河各州,拓地两千余里,在河西走廊确立了三面包围西夏的有利形势。
宋军收复河西之地后,宋神宗大为振奋,到紫宸殿接受众臣朝贺,并当着百官的面解下自己所配玉带,赐给王安石。王安石走上了人生巅峰,也走入前所未有的困境。
青年皇帝对这位“师臣”推崇备至,可在反对派看来,位高权重的王安石完全就是王莽、董卓一类的权奸,骂他“比莽、卓过矣,但急于功利,遂忘素守”。
▲大宋朝堂,掀起党争。图源/影视剧截屏
反对派竭尽所能地搜集变法弊端,对王安石进行抨击,其中不少人曾是王安石的朋友、学生,甚至变法派内部也出现了分裂。熙宁七年(1074年),一个叫郑侠的小官,将一幅描绘民间疾苦的《流民图》呈给宋神宗,并上了一道奏折,反对王安石变法。
图中景象触目惊心:由于连续八个月的旱情,无数难民扶老携幼,在开封城外的道路上逃荒,个个面如菜色,甚至要卖儿鬻女才能换来一口粮食,缴纳新法规定的税款。面对天灾人祸,纵使是王安石也无能为力。
宋神宗看完后满面愁容。变法五年来,国力日渐强盛,可在都城之外,竟有如此民不聊生的惨状。
在古代,自然灾害经常被认为是统治者不修德政的结果。因此,舆论的矛头迅速指向王安石变法。
郑侠上疏时的身份比较特殊,他的职务是安上门监,平时给皇帝看大门,深入基层,声称图中景象是自己在城楼上亲眼所见,但也正因为官职低微,他无法向皇帝直接上书,只好通过城外的官差站,谎称是绝密情报,这才快递给皇帝,这是冒险的违法行为。
郑侠还是王安石一手栽培的学生。他反对变法,完全是因观念不同,而非为了私仇。这个与老师闹矛盾,却一样执拗的小官,后来被贬到英州(今广东英德),靠皇帝保护才免于一死。
王安石的这场危机因不久后天降大雨而化解,却成为了他第一次罢相的前兆。
▲宋·马远《踏歌图》,表达了“丰年人乐业,陇上踏歌行”的诗意正是在同一年,市易法给王安石带来了大麻烦。
王安石在开封设立市易司,实行市易法,是为了平抑物价、稳定市场。由市易司出钱,收购滞销货物,等市场短缺时再卖出,以此限制豪商大贾对市场的控制。这无疑也是极具先进性的改革措施。
可其负责人吕嘉问却操作不当,把这个意在平抑物价的民政机构,变成了垄断市场、操控物价的剥削机器,把京城商贩的生意都抢了,导致民怨再次沸腾。
宋神宗得知此事后,一连三次与王安石提到市易法,说,近臣都说此法不好,太皇太后和皇太后还为此流泪控诉。
王安石却固执地说,宫中哪知民间疾苦?
与此同时,郑侠为宋神宗献上了难民图,皇帝不得不对王安石心生怀疑。
宋神宗下诏,命另一个变法派曾布对吕嘉问进行调查。根据调查,吕嘉问确实利用市易司强买强卖,低价买进高价卖出,这是与民争利,剥削百姓。
宋神宗很生气,后果很严重。他以此质问王安石。王安石只好解释说,这是吕嘉问与曾布的个人恩怨。
但皇帝这次没给王安石面子,当晚下了批示,说市易务一事是吕嘉问欺君罔上。
在市易法失控的混乱局面中,王安石只好辞职,第一次被免去宰相职务,回到江宁担任知府。变法运动由新任参知政事吕惠卿,协同其他宰相主持。
王安石暂时离开京城,好在新法保住了,但吕惠卿动了歪念头。
吕惠卿是王安石变法的得力助手,也是王安石的好学生。史书称他与年长他11岁的王安石情同父子。他自己也跟宋神宗说,能够让臣像侍奉双亲一样孝顺的,除了陛下,就只有王安石一人。
可王安石罢相后,作为变法二把手的吕惠卿却在执掌朝政后瞬间自我膨胀,千方百计阻止老师王安石东山再起。有一次,他想借用祭祀赦免的旧例,向宋神宗推荐任王安石为节度使,让老师继续在外为官。
吕惠卿那点小心思,宋神宗当然知道,立刻质问他:“王安石又不是因罪被罢免,为何要以赦免的方式复官?”吕惠卿最终为自己一时的贪欲付出代价,后来被排挤出朝,被新、旧两党共同打压。
吕嘉问、曾布与吕惠卿这几个人都是变法派,也是王安石提拔的后辈,却因各自利益互相争斗,最终在变法过程中互相争斗,溃不成军,没有体会王安石的良苦用心。此时的变法,已经显现出党争的迹象。
罢相后第二年,王安石再度被起用,可他对自己的复出十分忧虑,在途经瓜洲时(在今江苏邗江)写下了《泊船瓜洲》:
京口瓜洲一水间,钟山只隔数重山。
春风又绿江南岸,明月何时照我还。
王安石刚刚从江宁出发,就已经想着何时回家。他也许已经察觉到,新政变味了,皇帝也变了。
▲王安石画像
对于变法,宋神宗本身是矛盾的。他一方面支持王安石变法,另一方面极力维护皇权,恪守“异论相搅”的祖宗之法,对王安石及变法派进行牵制,避免王安石权位太重,使朝廷无可避免地出现内耗。
熙宁元年(1068年),王安石与宋神宗第一次长谈。
宋神宗问,唐太宗如何成为几百年来的一代明君?
王安石却说,唐太宗不过是利用隋末乱局得以称雄一时,后世子孙更是昏庸不堪,有什么好学的?陛下岂止要做唐太宗,您应该效法尧舜,成为后世帝王治理天下的典范。
宋神宗心情那叫一个激动,对王安石信誓旦旦地说出了一句,“可悉意辅朕,庶几同济此道”。爱卿用心地辅佐朕,我们一同来实现这个理想。
但自从王安石初拜相时,宋神宗就一直对其权力进行平衡。熙丰新政的第一套执政班子,有“生老病死苦”之称,除了王安石,其余人都不支持变法。
“老”是指曾公亮,他已经年近古稀;“病”是富弼,他因反对变法而称病不出;“死”是唐介,他也反对变法,整日忧心忡忡,变法开始不久后就病死了;“苦”是赵抃,他无力阻止变法,成了愤青,整天叫苦不迭。这几个旧臣与变法领袖王安石互相牵制,正是宋神宗的安排。
剩下的“生”是王安石,他的变法生机勃勃。当宰相的权力不断加强,宋神宗不由得心生忌惮。
熙宁八年(1075年),王安石再度拜相后,宋神宗不再重视他的意见,经常自作主张,甚至对王安石表现出厌烦。
王安石后来也对别人说:“只从得五分时也得也。”这是说,要是皇帝能听从我一半建议也好啊。
▲宋·张择端《清明上河图》(局部)王安石第二次宰相任期匆匆结束,爱子王雱去世后,王安石辞去相位,退居江宁长达九年,至死未曾回京,而他的新法,还吊着半口气。
元丰八年(1085年),宋神宗走到了生命尽头。在去世前半年,他已对新法表现出了厌倦,其中一个重要举措,是指定了司马光与吕公著为太子老师。这两个人,都是变法的反对派。
英年早逝的宋神宗留下年幼的皇子赵煦即位,这就是宋哲宗。宋哲宗刚即位时懵懂无知,由宋神宗的母亲高太后垂帘听政,而她正是变法的坚定反对者。
当初宋神宗重用王安石,仁宗皇后、太皇太后曹氏与英宗皇后、皇太后高太后经常跟皇帝诉苦,说:“我们听说民间被青苗、助役钱害苦了,还是将其废除吧。”
▲曹太后反对变法。图源/影视剧截屏宋神宗当时还信任王安石,说这都是利民之法,绝对不会危害百姓。
曹太后接着说,王安石这个人确实有才学,然而很多人怨恨他,皇帝如果爱惜他,不如先让他到地方为官,过一段时间再召回。
皇帝的弟弟祁王赵颢在一旁,连忙顺着曹太后的话,说:“太皇太后所言甚是,陛下不可不三思。”
宋神宗当场大发雷霆,说:“你是说我败坏天下吗?那这个皇帝你来当!”
祁王吓得哭泣道:“一家人何必到这地步呢?”一番谈话后,一家人不欢而散。
宋神宗去世后,反对变法的高太后就掌握了话语权。
从熙宁、元丰年间王安石变法到高太后垂帘时期的元祐更化,废除新法,再到绍圣绍述,亲政后的宋哲宗恢复宋神宗各项新法。朝政有如棋局几度翻覆,最后的决策者仅神宗、高太后与哲宗三人而已,其实全是赵家人说了算。
一心想变法的是皇帝,最终颠覆新法的也是皇权。
在皇帝的动摇态度下,王安石也很无助。晚年的他退居金陵,在兼济天下与独善其身之间徘徊,在梦与酒之中浑浑噩噩,写成如《千秋岁引》中的忧思离恨:
无奈被些名利缚。无奈被他情担阁。可惜风流总闲却。当初谩留华表语,而今误我秦楼约。梦阑时,酒醒后,思量著。
▲王安石(1021年-1086年)
司马光回来了。他结束了在洛阳十五年的隐居,重回京城,在高太后的支持下调整中央领导班子,打着“以母改子”的旗号,固执己见,不分青红皂白地废除新法。
这种武断的做法,就连一些反对变法的大臣都看不下去。
宋神宗元丰年间,苏轼遭遇乌台诗案,险些丧命。远在金陵的王安石并不在意苏轼对变法提过反对意见,迅速上书宋神宗,说:“岂有圣世而杀才士者乎?”此举,将苏轼从困境之中解救出来。
后来,被贬的苏轼见到退居江宁的王安石,两位直言无忌的风流人物放下变法之争,相约同游山水,多次作诗唱和。
送别苏轼后,王安石更是对人说:“不知更几百年,方有如此人物!”
真正的君子,从来不会让政治牵扯到个人恩怨,而王安石也没有看错苏轼。
元祐更化中,苏轼回朝,辅佐司马光改革新法,建议权衡利弊,保留变法中有益的部分,他本人支持保留免役法,废除青苗法。
▲苏轼画像大权在握、年已迟暮的司马光却不听劝告。自知不久于人世的他,在大病之中坚持废尽新法,甚至最后几天上朝都为此忙得不可开交。
王安石原本对朝中的变化默默无语,直到免役法被司马光所废,才老泪纵横地哀叹道:“就连免役法也要废除吗?我跟先帝可是研究了整整两年才推行,方方面面都考虑周全了。”
这一年,王安石与司马光先后病逝,而变法引发的内耗与纷争却还未休止。
北宋灭亡后,变法派更是背上了导致靖康之耻的黑锅,王安石也不可避免地被妖魔化。
宋代蔡絛《铁围山丛谈》等文人笔记甚至讥笑他为獾子精下凡,是一个瞎折腾大宋的“妖人”。元代的《宋史》编撰成书后,变法派的得力干将们入了《奸臣传》,腐朽无能的顽固派反而都成了忠臣。
然而,在这场长达数十年的变法之争中,所谓小人、君子大多不过如过眼烟云,即便是左右摇摆的皇帝,也是速朽的,而一心为国的孤独改革家王安石,终将光耀千年。
全文完。感谢阅读,如果喜欢,记得随手点赞、点在看以示鼓励呀~
参考文献:
[宋] 王安石:《临川文集》,吉林出版集团,2005年
[宋] 邵伯温:《邵氏闻见录》,中华书局,1983年
[宋] 李焘:《续资治通鉴长编》,中华书局,2004年
[元] 脱脱:《宋史》,中华书局,1985年
[清] 毕沅:《续资治通鉴》,中华书局,1999年
梁启超:《王安石传》,陕西师范大学出版社,2010年
张祥浩、魏福明:《王安石评传》,南京大学出版社,2011年
易中天:《王安石变法》,浙江文艺出版社,2017年
游彪:《宋史十五讲》,凤凰出版传媒集团凤凰出版社,2011年
原标题:《帝国大牛,今天1000岁了》本文为澎湃号作者或机构在澎湃新闻上传并发布,仅代表该作者或机构观点,不代表澎湃新闻的观点或立场,澎湃新闻仅提供信息发布平台。申请澎湃号请用电脑访问http://renzheng.thepaper.cn。





- 报料热线: 021-962866
- 报料邮箱: news@thepaper.cn
互联网新闻信息服务许可证:31120170006
增值电信业务经营许可证:沪B2-2017116
© 2014-2026 上海东方报业有限公司




