- +1
为什么我们迫切需要走进纪录片?凹凸镜DOC影评大赛获奖名单即将公布
这些年,每年都会有一两部纪录片成为爆款,引发广泛热议,如《四个春天》《棒!少年》《九零后》等。然而,繁华背后,纪录片的处境其实越来越艰难。
相关影展关停,民间放映受阻,研究者和影评人断代,一篇优质的行业观察或深度访谈的阅读量只有几千,连在朋友圈刷屏、媒体争相报道的影片上映也得不到排片……
纪录片抵达观众难,想要获得专业、创新、思辨的评论更难。作为纪录片领域的垂直自媒体,凹凸镜DOC深知推广纪录片困难重重,但总是心有不甘。
这次,我们发起“凹凸镜DOC纪录片影评大赛”,希望更多人参与其中,除了想让更多人关注和观看纪录片,还想填补纪录片评论的空白,发掘纪录片评论人才,促进纪录片创作与理论研究和批评的良性发展。
经过三个月的征集,我们共收到281篇纪录片长短影评,其中212篇为纪录片长评,69篇为纪录片短评。
经过三位终审评委的评选,主竞赛及合作赛道的终选结果即将揭晓。感谢我们的合作伙伴:CathayPlay、后浪电影、和观映像、IM两岸青年影展、FIGURE,为此次影评大赛设置了不同奖项,为参与者提供丰富的奖品。
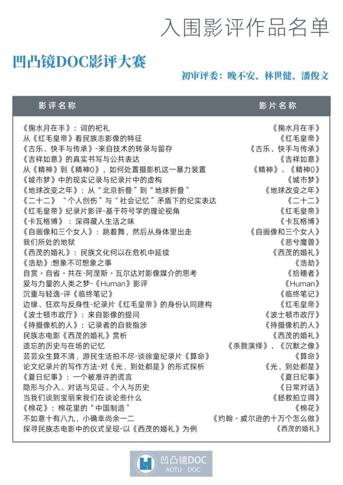
以下为凹凸镜DOC纪录片影评大赛的数据统计及入围名单,终评正在进行之中,公平起见,并未公布入围作者姓名。
12月20日,凹凸镜DOC很荣幸地邀请到了影评大赛终审评委魏时煜(纪录片导演,获奖书作者,香港城市大学创意媒体学院副教授),为对纪录片影评感兴趣的朋友们做分享,主题为「有效对话:纪录片规律与影评写作」。交流结束后,我们将公布影评大赛各个奖项的得奖结果。创作者用影像介入现实,影评人用态度直击人心。来吧,我们一起为纪录片发声。
时间
2021年12月20日20:30
魏时煜老师分享 30分钟
观众提问 20分钟
各个合作单元公布获奖名单
主竞赛单元获奖名单
地点
在「腾讯会议」进行线上直播
会议号码:885560072
费用
免费
主办组织
凹凸镜DOC 诞生于2016 年,是纪录片领域的垂直媒体。旨在“从纪录片出发打捞一切非虚构故事。”由多位纪录片爱好者共同运营,致力于非虚构内容生产和传播,纪录片作品策展和放映,纪录片创作和制片等。
策展团队
策展人:沙丘
媒体人,凹凸镜DOC创始人。
策展人:张新伟
凹凸镜DOC 联合创始人,纪录片导演。
主讲人
主讲:魏时煜
纪录片导演,香港导演会会员,加拿大阿尔伯塔大学电影研究博士,香港城市大学创意媒体学院副教授。纪录长片作品有《古巴花旦》、《金门银光梦》、《红日风暴》(与彭小莲合导)和《萧军六记》,电视纪录片有《崔健:摇滚中国》、《被淹没的作家》和《跋涉者萧红》。著作包括《灿若锦霞:第一代跨洋影人与近代中国》(与罗卡合著)、《胡风:诗人理想与政治风暴》、《王实味:文艺整风与思想改造》、《东西方电影》等八部。
凹凸镜DOCID:pjw-documentary
微博|豆瓣|知乎:@凹凸镜DOC
推广|合作|转载 加微信☞zhanglaodong
投稿| aotujingdoc@163.com
放映|影迷群 加微信☞aotujing-doc
用影像和文字关心普通人的生活
长按或扫码关注:,。视频小程序赞,轻点两下取消赞在看,轻点两下取消在看
原标题:《为什么我们迫切需要走进纪录片?凹凸镜DOC影评大赛获奖名单即将公布》
本文为澎湃号作者或机构在澎湃新闻上传并发布,仅代表该作者或机构观点,不代表澎湃新闻的观点或立场,澎湃新闻仅提供信息发布平台。申请澎湃号请用电脑访问http://renzheng.thepaper.cn。





- 报料热线: 021-962866
- 报料邮箱: news@thepaper.cn
互联网新闻信息服务许可证:31120170006
增值电信业务经营许可证:沪B2-2017116
© 2014-2026 上海东方报业有限公司




