- +1
江西省“十四五”综合交通运输体系发展规划印发:建设“六纵六横”综合运输大通道
12月23日,《江西省“十四五”综合交通运输体系发展规划》正式对外发布。《规划》相关内容摘录如下。
■ 发展基础
“十三五”时期,在省委、省政府坚强领导下,我省牢牢抓住发展的战略机遇期,综合交通运输体系不断完善,人民群众获得感和满意度明显提升,为全面开启交通强省建设打下了坚实基础,有力支撑了我省决战决胜脱贫攻坚和与全国同步全面建成小康社会。
综合交通网络建设加快,交通先行作用持续提升。目前,我省基本形成了“五纵五横”干线铁路网、“四纵六横八射十七联”高速公路网、“一主一次五支”机场格局和“两横一纵”内河高等级航道网。
截至2020年底,全省综合交通网络里程达到22.1万公里,位居全国第9位。其中:铁路运营里程4941公里,时速200公里及以上高速铁路1933公里,实现设区市全覆盖;高速公路通车里程6234公里,在县县通高速的基础上,实现76%的县通双高速;普通国省道1.86万公里,覆盖100%县城和86%的乡镇;内河高等级航道871公里,赣江、信江基本具备三级通航条件。
运输大通道和综合交通枢纽体系建设取得新进展,战略支撑作用显著增强。“四纵三横”①综合运输通道基本形成,“一核三极多中心”②综合交通枢纽体系建设稳步推进,我省在中部乃至全国的交通枢纽地位明显提升,对建设内陆开放型经济试验区和主动融入“一带一路”、长江经济带发展以及对接长三角一体化发展、粤港澳大湾区建设的战略支撑作用显著增强。(①“四纵”指京九通道、银福通道、合福通道、蒙吉泉通道,“三横”指沿江通道、沪昆通道、韶赣厦通道。②“一核”指南昌—九江国际性门户枢纽,“三极”指赣州、上饶、赣西组团全国性综合枢纽,“多中心”指一批区域性以及县级综合枢纽。)
■ 发展目标
到2025年,交通强省建设取得明显成效,现代化综合交通运输体系建设实现新跨越,我省在中部乃至全国的交通枢纽地位显著提升。
——综合立体交通网络更加完善开放。以京九、沪昆为主轴的“六纵六横”综合运输大通道基本形成,“陆水空”三大国际战略通道不断完善。铁路方面,重点推进以南昌“米”字型高铁为核心的“一核四纵四横”①高速铁路网建设,南北向高速铁路全面贯通,到2025年,铁路通车总里程达到5500公里以上,力争200公里/小时及以上高速铁路通车里程达到2400公里,实现350公里/小时高速铁路设区市全覆盖。公路方面,高速公路重点推进京九、沪昆“大十字”八车道和设区市绕城高速公路建设,到2025年通车里程达到7500公里以上;普通公路路网结构不断优化,普通国道二级及以上比例力争达到95%(同口径),县道三级及以上比例达到70%,乡镇基本实现通三级及以上公路,建制村通双车道公路比例达到60%。机场方面,南昌昌北国际机场枢纽功能全面增强,“一主一次六支”民用运输机场网络全面形成,通用机场达到20个以上,到2025年航空旅客吞吐量和货邮吞吐量分别达到3400万人次、40万吨。港航方面,内河高等级航道里程突破1200公里,基本形成“两横一纵四支”内河高等级航道网和“两主五重”②现代化港口体系,港口年通过能力达到3.8亿吨,集装箱年通过能力达到200万标箱以上。(①“一核”指南昌,“四纵”指合福通道、银福通道、京九通道、武咸宜吉通道,“四横”指沿江通道、杭渝通道、沪昆通道、渝长厦通道。②“两主”指南昌港、九江港,“五重”指赣州港、宜春港、吉安港、上饶港、鹰潭港。)
——综合交通枢纽更加一体高效。“一核三极多中心”综合交通枢纽体系加快构建,建设“国家物流枢纽城市”①4个,“特大、大型综合客运枢纽”②数量达到10个,客运“零距离换乘”和货运“无缝化衔接”水平进一步提高。(①指我省纳入《国家物流枢纽布局和建设规划》的设区市,包括南昌陆港型、生产服务型、商贸服务型,九江港口型,赣州商贸服务型,鹰潭陆港型。②“特大型综合客运枢纽”指南昌昌北国际机场、南昌西站、南昌东站,“大型综合客运枢纽”指高铁南昌站、吉安西站、高铁上饶站、高铁宜春站、九江庐山站、赣州西站、萍乡北站。)
“十四五”期间综合交通运输主要发展目标指标表
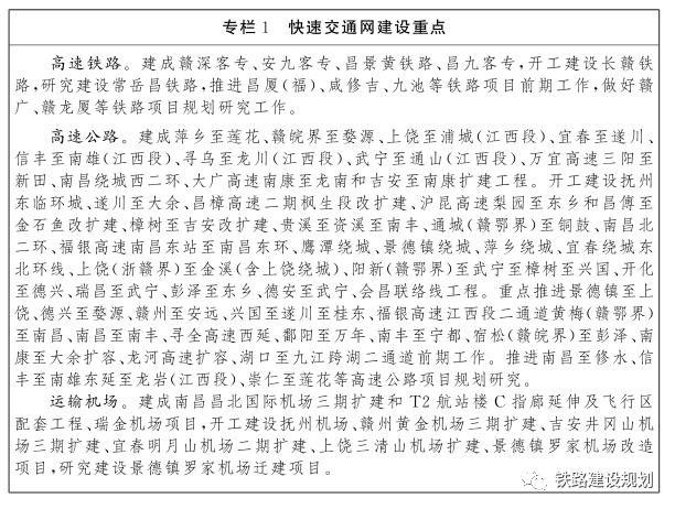
■ 加快构建立体互联的综合交通网络紧密衔接国家综合运输通道布局,加快建设全省“六纵六横”综合运输大通道,完善区际通道布局,进一步提升骨干通道能力。加快构建功能明晰、分工合理的快速网、干线网和基础网,精准补齐网络覆盖的短板,加快推进存量网络的提质增效。
(一)打造内畅外联的“六纵六横”大通道。
强化京九、沪昆“双轴”通道能力。构建国家级主轴和走廊通道,加强与京津冀、长三角、粤港澳大湾区等高效互联。扩容京九通道和沪昆通道,建成昌九客专、昌景黄铁路、京九和沪昆“大十字”主通道高速公路八车道,提升赣江、信江航道通行能力。加快赣粤运河前期工作,力争“十四五”开工建设。
完善银福、合福、蒙吉泉、沿江、岳九衢、韶赣厦通道。强化与长江中游、粤闽浙沿海城市群、成渝地区双城经济圈、关中平原等片区的联系,建成兴泉铁路和赣皖界至婺源、上饶至浦城、信丰至南雄、通城(赣鄂界)至铜鼓等高速公路,开工建设阳新至武宁至樟树至兴国等高速公路,积极推进昌厦(福)、九池、赣郴铁路和赣州至安远、南昌至南丰等高速公路前期工作。
提升渝长厦、咸井韶、阜鹰汕、衡吉温通道。连通成渝地区双城经济圈、中部腹地、粤闽浙沿海区域,建成萍乡至莲花、武宁至通山(江西段)、宜春至遂川至大余、寻乌至龙川(江西段)等高速公路,开工建设长赣、瑞梅、温武吉、安景铁路和贵溪至资溪至南丰、彭泽至东乡等高速公路,推进鹰瑞、咸修吉铁路和景德镇至上饶等高速公路前期工作。
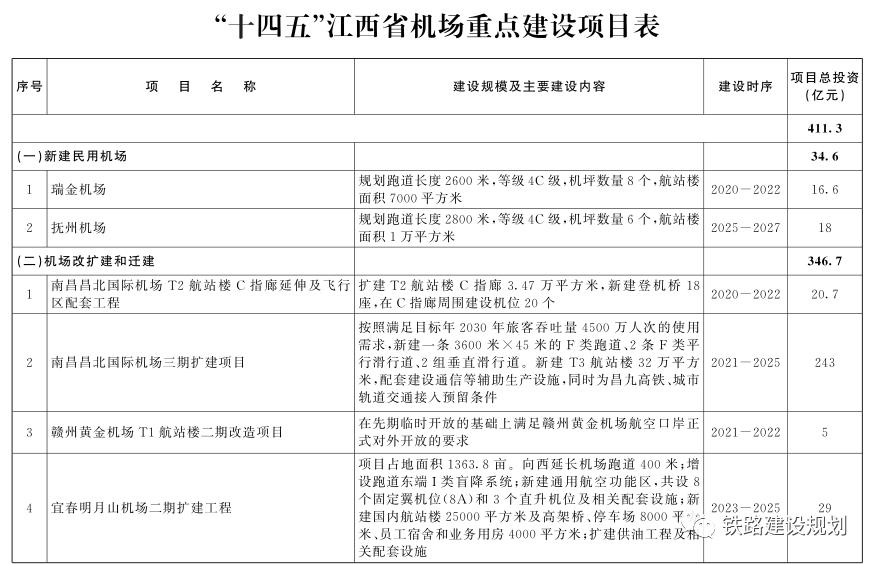
(二)加快建设结构优化的多层次综合交通网。建设高品质快速网。高速铁路方面,围绕打造南昌“米”字型高铁网,重点加快推进南昌至南京、合肥、武汉、岳阳、厦门(福州)等方向高铁建设,建成安九客专、昌景黄铁路、昌九客专,研究建设常岳昌铁路,推进昌厦(福)等项目前期工作;建成赣深客专、开工建设长赣铁路,加快构建“一核四纵四横”高速铁路网布局。高速公路方面,重点推进沪昆、大广、樟吉等高速公路繁忙路段扩容升级,加快赣西大通道建设,加快推进设区市绕城高速建设,加强省际通道建设,高速出省通道达到35个。民航运输机场方面,重点推进航空主枢纽南昌昌北国际机场三期扩建,推动航空次枢纽赣州机场扩建,建成瑞金机场,开工建设抚州机场以及上饶、吉安、宜春等支线机场改扩建。
完善高效率普通干线网。普速铁路方面,重点优化普速铁路网络布局,补齐赣东南地区铁路短板,进一步扩大出省干线铁路通道。普通国省道,重点提升普通国道三级及以下路段等级,有序推进普通省道建设,优化普通省道网布局,提升路况和服务水平,提高路网通行效率。内河水运方面,继续推进赣江、信江高等级航道提升,重点推进袁河、昌江等支线航道提升,加快赣粤运河重点问题研究,力争开工建设;优化港口功能布局,提升港口专业化、规模化水平,形成以九江港、南昌港为核心的内河港口群。管道方面,依托国家管道尽快形成全省“三纵四横五环”的输气管网和“十字型”输油管网骨架,油气管道里程达到5000公里以上。
建立广覆盖基础服务网。农村公路方面,重点推进以县道三级、建制村通双车道为主的农村公路建设,高标准打造“畅安舒美绿”农村公路。通用航空方面,重点加快共青城等一批通用机场建设,完善直升机起降点布局。邮政快递方面,重点吸引龙头电商物流企业在赣布局全国性及区域性分拨中心,优化邮政快递营业网点布局,加密智能快递自提终端设施网络,实现快递物流中心覆盖90%县级、“快递超市”覆盖80%乡镇、邮件快件转接点覆盖85%建制村。
强化网络有效衔接。优化高速公路出入口布局,强化干线公路与城市道路、农村公路便捷衔接,推动进出城瓶颈路段改造升级。进一步完善赣州、南昌、九江、鹰潭、上饶等各大物流枢纽集疏运体系,加快推进一批集疏运铁路、公路建设,增强物流枢纽与外部通道的衔接,为公铁、铁水、空陆等多式联运提供基础支撑,打通公铁水联运衔接“最后一公里”。积极推进重点港区、重要物流基地集疏运铁路、公路建设,加快建设九江港城西港区、彭泽港区、抚州中物宝特物流有限公司、萍乡市湘东区工业园、南昌铁路口岸等铁路专用线。

■ 着力打造一体高效的综合交通枢纽结合全国综合交通枢纽及国家物流枢纽承载城市布局,加快构建“一核三极多中心”综合交通枢纽体系。
(一)全面提升南昌—九江国际性门户枢纽地位。
完善对外通道布局,加快昌景黄、昌九、常岳昌、昌厦(福)等高速铁路建设,补齐“两环十一射线”高速公路网络;提升国际航空门户功能,加快南昌昌北国际机场三期扩建,同步引入昌九客专和南昌城市轨道,建设南昌西二环、北二环高速公路,完善机场周边快速路网,优化通关环境、客货运组织和服务流程,逐步加密和拓展至新加坡、越南等东南亚国家和日韩等东北亚国家的航线,打造综合一体的现代客运枢纽和智慧空港物流中心,增强国际服务功能,提升枢纽地位;提升九江江海直达区域性航运中心功能,加快重点港区现代化码头、疏港铁路公路建设,推进九江港和南昌港一体联动发展,提升现代航运服务水平,进一步强化九江港与沿海港口联系,发挥在集装箱、滚装等高附加值货类运输优势,培育对长江中上游地区中转分拨,大力发展江海联运、内河水水中转、铁水联运;提升南昌向塘铁路口岸功能,加快补齐南昌向塘铁路枢纽联运转运衔接设施,推进陆港物流功能区建设,建成向塘铁路口岸二期,强化国际货运班列(南昌)集结功能,加强陆港海港合作。
(二)加快打造赣州、上饶、赣西组团全国性枢纽。
围绕构建赣州四通八达高速铁路网,建成赣深客专,建设长赣铁路,积极推进赣郴永兴铁路前期工作和赣广铁路规划研究。加快推进赣州黄金机场实现对外开放,建成赣州黄金机场T1航站楼二期,积极推进赣州黄金机场三期扩建,完善航空口岸配套设施,大力拓展航空货运功能,积极发展临空产业。做大做强赣州国际陆港,加快完善货运物流配套设施,积极开拓跨国班列新空间,加强与沿海港口合作,加快打造对接融入粤港澳大湾区桥头堡。
按照国家综合交通枢纽建设要求,加快建设上饶国际陆港,推进上饶三清山机场的改扩建,提升上饶枢纽对周边地区的辐射影响能力。充分发挥新宜萍组团优势,加快推进赣西组团综合交通枢纽建设,推动长赣高铁引入萍乡北站,加快建设新余港、宜春港、赣西(新余)综合货运枢纽和赣西(宜丰)国际物流园,提升赣西组团在全国的枢纽地位。
(三)着力建设一批区域性综合交通枢纽。
围绕景德镇、鹰潭、抚州和吉安等区域中心城市,优化整合重要客货运枢纽资源,着力提升区域辐射能力,打造一批区域性综合交通枢纽。加快建设景德镇、鹰潭北、抚州东等一批综合客运枢纽,打造鹰潭中童综合货运枢纽、抚州海西综合物流园等货运枢纽。

■ 大力夯实区域协调发展基础支撑增强交通运输对区域重大战略、区域协调发展、乡村振兴战略实施的支撑服务能力,统筹推进区域交通基础设施建设。
(一)服务区域重大战略。
围绕“一带一路”和内陆开放型经济试验区建设,支持南昌向塘国际陆港、九江港、赣州国际陆港、上饶港、宜春港、吉安港等加强与东南沿海港口的合作,畅通水上开放通道。加强与中西部省份基础设施互联互通,依托区域性综合交通枢纽,畅通陆路开放通道。加密南昌昌北国际机场至东南亚、港台地区航线,加快开拓欧美洲际航线,推动航空物流发展,畅通空中开放通道。加快沪昆、京港澳“双轴”为支撑的“六纵六横”综合运输大通道建设,构建对接京津冀、长三角、粤港澳大湾区、长三角和成渝地区双城经济圈等国家战略的通道体系。
(二)服务区域协调发展。
加强南昌中心城区和赣江新区、九江、抚州及周边地区的联动对接,统筹交通基础设施互联互通,完善大南昌都市圈3个“1小时出行交通圈”①“。加快推进沪昆、京九通道高速铁路和高速公路建设,助力全省“十字型”生产力布局主骨架建设,推动沪昆、京九“双轴”沿线产业集群聚集、区域开放合作、城乡融合发展。加快推进赣南等原中央苏区交通基础设施建设,促进赣南等原中央苏区与闽粤交界地区、湘赣边区域协同发展,支持赣州建设省域副中心城市,打造成为对接融入粤港澳大湾区桥头堡。加强与长三角交通对接,提升赣东北开放合作水平。推进新宜萍三市区域交通一体化建设,加快赣西转型升级步伐。(①大南昌都市圈3个‘1小时出行交通圈’”指以南昌市中心城区和赣江新区为核心区的城市交通1小时通勤,核心区至毗邻市县城乡交通1小时通达,核心区至边远县(市)和边远县(市)之间城际交通1小时通达。)
■ 推进城市群都市圈交通现代化
分层分类完善交通网络,加强互联互通和一体衔接,推动大南昌都市圈和城市交通运输协同运行,率先推进都市圈交通运输现代化。
(一)加快长江中游城市群交通互联互通。
加强南昌至武汉、南昌至岳阳高速铁路通道建设,加快推进通山至武宁、阳新至武宁、通城至铜鼓、九江至黄梅等省际高速公路建设,完善赣鄂湘省际国省道网络,实现南昌与武汉、长沙等城市群内中心城市之间1-2小时通达。围绕长江黄金水道,统筹协调赣鄂湘三省长江航运运营组织,提升多式联运效率和货运服务水平。
(二)加快构建大南昌都市圈一体化交通网。
规划建设大南昌都市圈市域(郊)铁路,适时启动南昌至抚州、南昌至德安、南昌至安义市域(郊)铁路建设,建成南昌轨道交通4号线及1、2号线延伸线,推进南昌轨道交通第三期建设规划的申报及开工建设,加快形成大南昌都市圈多层次轨道交通网络。建成南昌绕城西二环、抚州东临环城等高速公路建设,开工建设瑞昌至武宁、阳新至武宁至樟树、彭泽至东乡等高速公路,推进景德镇至鄱阳至南昌等高速公路规划研究,加强都市圈城际公路建设,积极推进三清山大道南延对接丰厚一级公路工程、赣新大道等项目建设,加快形成大南昌都市圈连接东西、贯通南北、内畅外联的“两环九射线”综合运输通道,基本建成以南昌市中心城区和赣江新区为核心的多层次、放射状、强联通的综合交通网。




原标题:《江西省“十四五”综合交通运输体系发展规划印发:建设“六纵六横”综合运输大通道》
本文为澎湃号作者或机构在澎湃新闻上传并发布,仅代表该作者或机构观点,不代表澎湃新闻的观点或立场,澎湃新闻仅提供信息发布平台。申请澎湃号请用电脑访问http://renzheng.thepaper.cn。





- 报料热线: 021-962866
- 报料邮箱: news@thepaper.cn
互联网新闻信息服务许可证:31120170006
增值电信业务经营许可证:沪B2-2017116
© 2014-2026 上海东方报业有限公司




