- +1
【市民云资讯】“加强针”如何预约?哪能打?上海各区汇总来了!
临近年关,人口流动频繁
新冠疫情防控压力增大
不少市民也再次询问
现在接种“加强针”如何预约?
哪里可以接种?
各类汇总一起看看吧
↓↓↓
目前符合条件的市民可通过“健康云”“随申办”APP或“健康云Pro”微信小程序或支付宝搜索“健康云”或打开“上海发布”“上海疾控”微信公众号等方式,进入“新冠病毒疫苗接种服务”专区进行预约登记接种。
用“随申办”APP登记预约“加强针”流程
接种过第一针、第二针的市民,请实名登录“随申办市民云”APP→点击“首页”的“新冠疫苗接种”服务→点击“登记预约记录”→点击“预约加强接种”:

在线查询全市疫苗接种点信息、疫苗接种在线预约和结果查询等多项防疫服务!
系统将自动出示你上一针接种的新冠疫苗品牌,并默认选择有相同品牌疫苗库存的接种点。
选择加强针的接种区域和接种时间后,选择接种时间并提交申请即可预约成功。

在线查询全市疫苗接种点信息、疫苗接种在线预约和结果查询等多项防疫服务!
温馨提示:
1、请你在符合间隔条件的情况下接种加强针;
2、预约确认页面将核验你的接种间隔期,如预约日期举例上一针接种已满6个月,即可预约成功;若预约日期举例上一针未满6个月,可预约未来日期。
预约成功后,可进入“新冠疫苗接种”服务专区,点击“接种条码”服务→选择接种人→至接种点现场展示给接种医生扫描“接种条码”确认信息。

在线查询全市疫苗接种点信息、疫苗接种在线预约和结果查询等多项防疫服务!
第一针、第二针接种在智慧健康驿站或接种现场使用身份证打印接种条码的市民,暂无法通过线上预约,接种加强针时仍需要携带身份证来获取接种条码。
================
新冠病毒疫苗加强免疫接种为个人免费。对于符合新冠病毒加强免疫接种条件的对象,目前建议使用与之前相同疫苗进行一剂次加强免疫。如之前接种两剂次不同的灭活疫苗,使用与第二剂次相同的疫苗进行加强免疫。如果之前不是在上海接种的,请携带身份证和在外地接种的凭证前往接种点。外籍人士、港澳台同胞、华人华侨根据有关部署安排另外适时启动加强免疫接种工作。
如果接种过其他疫苗,建议间隔14天再接种新冠病毒疫苗。接种新冠病毒疫苗后,建议与接种其他疫苗至少间隔14天以上,但如遇犬咬伤或出现外伤等需紧急接种狂犬病疫苗、破伤风疫苗或注射免疫球蛋白时,可不考虑该时间间隔。具体情况可现场咨询接种点专业人员。
根据预约时间,市民需携带本人身份证件前往指定接种地点,预先准备好“随申码”、接种条码等。按照现场工作人员要求,配合做好测温验码、健康问询、知情同意书签署等环节后进行接种。接种后,需在现场留观30分钟。
接种当天要注意休息,避免剧烈运动等。70周岁及以上人群接种时,须由家属或志愿者陪同。
接种疫苗则可以通过社区卫生服务中心以及各区开辟的临时接种点接种。目前,新冠疫苗接种点通过各区官微、区卫健委官微等汇总如下:
黄浦区

徐汇区



长宁区
医疗机构接种点
1.上海市同仁医院
地址:仙霞路1111号服务
间:周一至周六 8:30-16:30,周日8:30-11:00
2.上海市光华中西医结合
医院地址:延安西路1474号服务
时间:周一至周五 8:30-16:30,周六至周日8:30-11:00
3.长宁区天山中医医院
地址:云雾山路39号服务
时间:周一至周五 8:30-16:30,周六至周日8:30-11:00
街道接种点:
1.新华路街道
新华社区计划免疫门诊
地址:定西路710弄99号服务
时间:周一、周四、周五 13:30-16:30
2.江苏路街道
江苏街道社区卫生服务中心
地址:愚园路754号服务
时间:周二、周四、周六 13:30-16:30
3.华阳路街道
华阳街道社区卫生服务中心地址:华阳路225号3号楼服务时间:周一、周三 13:30-16:30,周六 8:30-11:00
4.周家桥街道
周家桥街道社区卫生服务中心
地址:长宁路1700号服务
时间:周二、周五 13:30-16:30,周日 8:30-11:00
5.天山路街道
天山街道社区卫生服务中心
地址:娄山关路天山四村122号服务
时间:周二、周五 13:30-16:30,周六 8:30-11:00
6.仙霞新村街道
仙霞街道社区卫生服务中心
地址:芙蓉江路140号服务
时间:周一、周三、周五 13:30-16:30,周六 8:30-11:00
7.虹桥街道
虹桥街道社区卫生服务中心
地址:虹桥路961弄4号服务
时间:周一、周五、周六 13:30-16:30
8.程家桥街道
程家桥街道社区卫生服务中心
地址:虹井路996号服务
时间:周一至周六 13:30-16:30,周日 8:30-11:00
9.北新泾街道
北新泾街道社区卫生服务中心
地址:北渔路111号服务
时间:周一、周三、周六 13:30-16:30
静安区

普陀区

虹口区
北外滩街道
商务楼宇和园区疫苗接种流动点位(因防控需要,各商务楼宇接种点位只接待本楼宇工作人员)
1.嘉昱大厦(北大堂)地址:公平路18-8号
2.星荟广场(西塔大堂后侧)地址:四川北路88号
常设点位(常设疫苗接种点位面向所有人群开放)
1.七浦路常设点 地址:新兴旺国际服饰城-天正门(七浦路133号)
2.白玉兰常设点 地址:东大名路501号-南广场东侧
3.来福士常设点 地址:东大名路1089号-B2城市集市出口
嘉兴路街道
1.上海建工二建(梧州路289号)8:45-11:00
2.大连居委会(三河路9号居委活动室)13:30-15:30
3.天水居委会(天星公寓活动室-天水路69弄)16:00-17:00
4.瑞虹第一居委会(临平路333号10座103室)17:30-20:00
5.建邦居委会(天镇路296号)17:30-20:00
6.金融街党群服务站(海伦路440号3楼) 9:00-16:00
7.月亮湾(瑞虹路天虹路入口通道)17:30-20:00
8.嘉兴卫生服务中心(虹关路1号)8:30-11:00 13:30-16:00
四川北路街道
江湾医院接种点时间:8:30-16:00地址:四川北路1878号
利通广场疫苗接种点时间:9:00-16:30地址:四川北路1350号
中州居委疫苗接种点时间:1月6日9:30-11:00地址:中州路64弄21号
永丰居委疫苗接种点时间:1月6日14:00-15:30地址:四川北路1999弄57号
欧阳路街道
鲁迅公园(流动车)08:30-11:30曲阳路385弄
欧阳花苑4号102室(流动车)13:00-16:30
欧阳路545弄21号08:30-11:30
曲阳路118弄17号101室13:00-16:30
祥德路95号08:30-11:30
虹铁门卫房(便民服务站)13:00-16:30
社区卫生服务中心(固定点)08:30-16:30
第五市民驿站(固定点)08:30-16:30
广中路街道
宝华接种点时间:8:30-11:30地址:株洲路309号
凯德虹口商业中心时间:10:00-20:00地址:西江湾路388号商场门前广场
花园坊接种点时间:10:30-12:00;12:30-16:00地址:花园路171号B6栋
广中路街道社区卫生中心时间:8:30-16:30地址:广灵一路80号
曲阳路街道
常设疫苗接种地点
曲阳社区卫生服务中心接种点地址:巴林路78号4楼时间:8:30-11:30、13:30-16:30
临时疫苗接种点位
曲一居委地址:大连西路230弄17号2楼时间:13:30-16:30、18:00-20:00
玉三居委地址:玉田新村131号甲时间:13:30-16:30、18:00-20:00
东五居委地址:曲阳路619号时间:13:30-16:30、18:00-20:00
密二居委地址:玉田支路16号1楼时间:13:30-16:30、18:00-20:00
江湾镇街道
上海市公共卫生学校地址:新市北路1482号时间:8:30-11:30;13:30-16:30
第一市民驿站地址:虹湾路79号1楼时间:8:30-11:30;13:30-16:30
汶水东路广纪路接种点地址:汶水东路广纪路路口时间:9:30-18:00
轨交三号线江湾镇站地址:三号线江湾镇站5号口时间:13:30-18:00
凉城新村街道
固定接种点
凉城新村街道社区卫生服务中心时间:8:30-16:30地址:凉城路856号2号楼1楼
凉城新村第二市民驿站时间:8:30-11:30、13:30-16:30地址:广灵四路344号
流动接种点
秀苑居委时间:9:00-11:00地址:凉城路465弄60号(党群服务中心)
水电居委时间:13:30-16:30地址:汶水东路650弄1号103室
杨浦区
符合条件的人群可就近选择接种点,杨浦区可预约到通北路临时接种点和各社区卫生服务中心接种加强针。各接种点同时提供第一剂、第二剂新冠疫苗接种服务。


闵行区

宝山区
长滩社区卫生服务站地址:富锦东路188号
吴淞接种点地址:淞宝路396号
张庙接种点地址:泗塘一村14号
大场社区卫生服务中心地址:汶水路1662号
祁连社区卫生服务中心地址:祁连山路2891号
大场镇第三社区卫生服务中心地址:少年村路218号
大华虎城接种点地址:大华路518号
宝安公路接种点地址:宝安公路880号
杨行社区卫生服务中心地址:杨泰路239号3号楼1楼
罗店社区卫生服务中心美兰湖分中心地址:美诺路251
美文路接种点地址:美文路255号
沈巷接种点地址:月塘路309号
淞南公园接种点地址:淞发路528号(淞南公园北门)
长江国际接种点地址:殷高西路333号
庙行镇文化中心接种点地址:长江西路2697号
陈行接种点地址:陈行街123号
11月1日起,周一至周五 9:00-18:00(17:30停止入场,法定节假日除外)
嘉定区
区卫健委表示,为方便市民接种加强针,目前各社区卫生服务中心共开辟14个接种点,时间延长到周末。另外,还安排7辆流动接种车开进各街镇、社区。

浦东新区
自2021年7月1日起,全区36个街镇各设置3个接种点,合计108个接种点,提供新冠肺炎疫苗常态化接种服务,服务时间为工作日上午8点至下午17点,各社区卫生服务中心接种点在周末延时服务至晚20点。上海市东方医院、三林社区卫生服务中心、宣桥社区卫生服务中心继续为外籍人士提供预约接种服务。


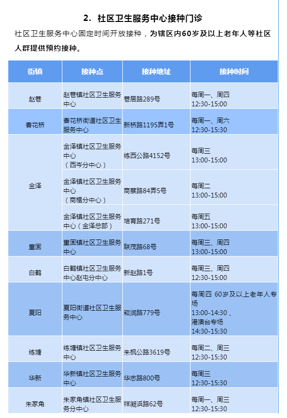
青浦区
青浦区体育文化活动中心、健身训练馆、徐泾北大居养护院等三个临时接种点每天开放,近日华新、白鹤等临时接种点也陆续开放。同时,社区卫生服务中心每周固定时间为60岁及以上老人提供接种服务,满足市民接种需求。

奉贤区奉贤临时接种点
1.区体育中心地址 :南桥镇古华南路100号
时间:周一至周日8:00-11:00,13:00-17:00
2.奉城成校地址:奉海公路8号
时间:周一至周日8:00-11:00,13:00-16:00
社区接种点
1.金海社区卫生服务中心地址:金海街道嘉园路299号时间:周一13:00-16:00;周六8:00-11:00 ;下午13:00-16:00
2.四团镇社区卫生服务中心地址:四团镇天鹏路48号时间:周三13:00-16:00、周日8:00-11:00
3.庄行镇社区卫生服务中心地址:南亭公路3073号时间:周四13:00-16:00、周日8:00-11:00
4.柘林镇社区卫生服务中心地址:柘林镇钦林北路70号时间:周二、六13:00-16:00
5.青村镇社区卫生服务中心地址:青村镇青村南路182号时间:周三、六8:00-11:00
6.海湾镇社区卫生服务中心地址:海湾镇海农公路1438号时间:周三8:00-11:00 ,13:00-16:00;周六13:00-16:00
7.金汇镇泰日社区卫生服务中心地址:金汇镇汇泰路16号光辉生活驿站 时间:周三、周日8:00-11:00
8.奉城镇头桥社区卫生服务中心地址:头桥东路386号时间:周一8:00-11:00,13:00-15:30
9.奉浦街道社区卫生服务中心地址:运河北路135号时间:周一8:00-11:00,13:30-16:00;周六8:00-11:00
松江区
1. 松江区体育馆
接种地址:荣乐中路145号
开放时间:周一至周日9:00—20:30
2. 港澳台、外籍接种门诊
港澳台人士(中山、小昆山、九亭、叶榭)和外籍人士(中山、小昆山)接种门诊保持不变,相关人员可通过健康云线上预约。
3. 社区卫生服务中心接种门诊
各社区卫生服务中心老年人接种门诊保持不变,可到所在村居委进行预约并由村居委统一组织并安排人员陪同前往社区接种。后续如有变化另行通告。
金山区
金山区有两个集中接种点,金山体育馆和金山区体育中心,开放时间可以关注金山区官微或者体育馆和体育中心官微。

崇明区
1.工业园区临时接种点
地址:城桥镇西引路788号
服务时间:周一至周日全天
2.陈家镇临时接种点
地址:陈家镇北陈公路1388弄
服务时间:周三至周六全天
3.庙镇医院(老院区)临时接种点
地址:庙镇为民街24号
服务时间:周一、周二全天
文章内容和配图来源于|网络信息集合、铁公机。具体细节以官方为准。转载和授权请联系原作者
==========================
作为上海“一网通办”总门户移动端——“随申办市民云”APP积极相应国家号召,于8月3日正式上线“防疫工具包”专区服务!为“抗疫战线”提供便民防疫服务!
自此以后,大家所关心的核酸检测登记、查询核酸结果、新冠疫苗接种点、出示行程卡、以及自己是否是密切接触者等多种“防控防疫”功能服务,不用再来回切换多个APP或扫描N个二维码小程序,只需通过“随申办市民云”APP的“防疫工具包”应用服务,即可统统都搞定!

全市新冠疫苗接种点查询、疫苗接种在线预约和结果查询、展示行程码&随申码、核酸检测结果查询……
“随申码”+“行程码”,快速出示“双绿码”
在“防疫工具包”专区中的“防疫防控服务”板块,点击“随申码”、“通信行程卡”,即可实现用一个APP搞定“双绿码”。

全市新冠疫苗接种点查询、疫苗接种在线预约和结果查询、展示行程码&随申码、核酸检测结果查询……
核酸检测登记与结果查询:

全市新冠疫苗接种点查询、疫苗接种在线预约和结果查询、展示行程码&随申码、核酸检测结果查询……
新冠疫苗预约与接种记录:

全市新冠疫苗接种点查询、疫苗接种在线预约和结果查询、展示行程码&随申码、核酸检测结果查询……
在“防疫工具包”服务专区中,为市民提供四大板块内容:
一、防疫防控服务:
*随申码
*通信行程卡
*同行密接接触
二、核酸检测服务:
*核酸检测登记
*核酸检测点查询
*核酸检测结果查询
三、新冠疫苗服务:
*新冠疫苗预约
*新冠疫苗接种记录
四、便民服务:
*网上问诊
*挂号预约
*发热门诊
*信用就医
多个“防控防疫”便民服务都会在专区呈现。

全市新冠疫苗接种点查询、疫苗接种在线预约和结果查询、展示行程码&随申码、核酸检测结果查询……

全市新冠疫苗接种点查询、疫苗接种在线预约和结果查询、展示行程码&随申码、核酸检测结果查询……
最后,“随申办市民云”APP友情提醒上海市民:
“非必要不离沪”,出于防疫需要,尽量减少人员流动。
离沪不忘防疫法宝,以“事前、事中、事后”的全程管理理念,做好出行前、路途中、回家后的健康防护功课。切勿心存侥幸!做好个人防护!
本文为澎湃号作者或机构在澎湃新闻上传并发布,仅代表该作者或机构观点,不代表澎湃新闻的观点或立场,澎湃新闻仅提供信息发布平台。申请澎湃号请用电脑访问http://renzheng.thepaper.cn。





- 报料热线: 021-962866
- 报料邮箱: news@thepaper.cn
互联网新闻信息服务许可证:31120170006
增值电信业务经营许可证:沪B2-2017116
© 2014-2026 上海东方报业有限公司




