- +1
大动作!贵州实施城市更新行动
经省人民政府同意,近日,省政府办公厅印发《贵州省城市更新行动实施方案》,主要内容如下:
为加快推进我省新型城镇化高质量发展,切实转变城市开发建设方式,坚持节约集约、绿色低碳发展,坚持尊重和保护历史文化风貌,严禁大拆大建、大规模迁移砍伐城市树木等行为,坚持“留改拆”并举,以保留利用提升为主,加强修缮改造,补齐城市短板,注重完善功能,增加城市活力,制定本实施方案。
一、主要目标
到2022年,完善城市更新政策体系和工作机制,形成城市更新项目库,建成一批城市更新项目。到2023年,完成列入计划的城镇棚户区(城中村)改造任务,完成城镇背街小巷改造。到2025年底,完成2000年底前建成需改造的城镇老旧小区改造任务,全省“十四五”期间新增城镇棚户区(城中村)改造需求约20万户(套)全部开工,建设改造城镇地下管网9000公里。以“四改”为抓手的城市更新行动助推城镇品质提升取得实质性成效。
二、重点任务
(一)强化规划引领
各县(市、区、特区)依据国土空间规划、国民经济和社会发展规划,制定城市更新规划。城市更新规划要客观评估建成区现状及存在问题、确定工作目标、框定更新范围、划分更新单元、建立更新项目库、明确建设时序,有序推进城市更新行动。城市更新范围内的大型公共服务设施和基础设施,按照国土空间总体规划和控制性详细规划进行建设。城市更新单元内的公共服务设施,按照《城市居住区规划设计标准》(GB50180—2018)中的配套设施设置规定进行配建。
(二)着力推进“四改”
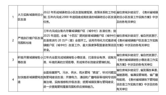
1.大力实施城镇老旧小区改造。2022年形成城镇老旧小区改造制度框架、政策体系和工作机制;五年内完成2000年底前建成需改造的城镇老旧小区改造任务。
2.严格执行棚户区改造范围和标准。三年内完成台账内存量城镇棚户区(城中村)改造任务;到2025年底前,全省“十四五”期间新增城镇棚户区(城中村)改造需求约20万户(套)全部开工。运用市场化方式推进城镇棚户区(城中村)改造工作,最大限度争取国家政策项目资金。
3.积极开展城镇背街小巷改造。三年内全面完成城镇背街小巷改造,打造安全有序、设施完善、环境优美的文明街巷,形成常态长效建设管理机制。
4.加快推进城镇管网改造。全面排查燃气、污水、供水、雨水管网“病害”,针对问题实施管网建设改造;开展电力、通信和广播电视等线网专项排查治理,实施维修和升级改造;统筹城镇发展与管网建设,进一步提高管网覆盖范围和供应保障能力。
(三)优化交通体系
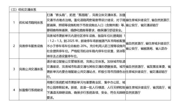
1.优化城市路网体系。打通“断头路”、拓宽“瓶颈路”,完善立体交通体系,加强交通节点堵点治理。强化道路两旁隔音带设计建设,对于路面铺装、照明等设施和地下市政设施出入口(含窨井盖)等,要明确特殊铺装、稳静化措施等要求,确保通行舒适安全。
2.完善停车服务设施。完善城市更新单元内居住区停车设施,鼓励车位比提高到1∶1.2~1.3。到2025年,新建停车场新能源汽车充电桩配置不小于停车场车位总数的20%。充分利用人防工程等设施向社会提供停车位。严格规范机动车路内停车位设置,坚决取缔非法占道设置停车位。
3.完善公共交通体系。逐步建立智能公交管理系统,完善公交体系。加快城市轨道交通建设,完善城市轨道交通与其他交通的便捷换乘。城市更新单元内要合理配建公共交通站点,积极引导市民绿色出行。
4.加强慢行系统建设。用慢行系统把城市更新单元与重要商业区、集中办公区、城市公园串联起来。新建、改造一批人行横道、人行天桥和地下通道无障碍设施,确保步行系统连续、安全、符合无障碍要求。
(四)完善城市绿化
加强园林绿化建设。推进老旧公园提质改造,新建一批公园绿地。利用城市道路两侧公共空间,增加道路附属绿地。注重本土植物运用,降低绿地建设与管养成本。注重植物色彩季相变化,加强彩色植物运用。利用边角地、废弃地、闲置地等建设“口袋公园”“袖珍公园”等休闲场地。城市更新单元内达到“300米见绿,500米见园”要求。
(五)补齐设施短板
1.提升城市供水保障能力。建立健全供水企业对二次供水设施建设的技术审验制度,保障高层建筑二次供水安全稳定。加强节水载体和节水型城市建设。按标准设置市政消防栓。
2.加强环卫设施建设。加快推进生活垃圾分类工作,市级以上城市基本建立生活垃圾分类投放、分类收集、分类运输、分类处理系统,提升县级以上城市生活垃圾无害化处理率。城市更新单元内按要求完善垃圾收转运处理设施。开展新建改造城市公共卫生厕所行动,补齐公共卫生厕所短板。
3.夯实基础通信覆盖能力。加快推进城市移动通信网络质量优化工作,切实消除城区移动通信信号盲点、盲区和弱覆盖区,实现城市移动通信网络全覆盖。
(六)完善城市功能
1.完善公共服务设施。城市更新单元内按标准配建义务教育学校、幼儿园、消防站、医疗卫生设施、养老服务设施等。社区物业管理和社区居委会办公场地建设达到规定面积标准。因地制宜配建社区书屋、足球篮球运动场地设施、健身活动场所。到2025年,每个县(市、区、特区)至少建有1所以失能、半失能专业照护为主的县级集中供养服务设施。
2.完善商业服务设施。城市更新单元内要完善餐饮店、理发店、药店、生鲜超市、通讯网点、银行网点、快件寄递服务点等便民服务设施。配套建设含办公、商场、休闲娱乐、儿童游乐、游泳馆、健身房等多功能的综合性商业中心。配套建设社会停车场,停车场要同时具备车辆清洗、保养、美容、维修等功能,具备“以场养场”能力。商业区与居住区通过街道、绿化带进行物理隔离,做到居住区安静、商业区繁荣。
(七)提升城市风貌
1.强化历史文化资源保护。要加强城市更新单元内涉及历史文化街区、不可移动文物、历史建筑、古树名木大树等的保护,不得随意拆除破坏。对有重要价值的建筑,应及时按程序纳入历史建筑保护名录加以保护。
2.彰显传统街巷文化魅力。实施老旧街区、传统街巷环境综合整治,打造一批具有地方特色的商业街、美食街、民俗街、旅游风情街等魅力街区。到2025年,每个城市(县城)至少建成一条以上魅力街区,贵阳、遵义等重点旅游城市要打造多条魅力街区。
3.注重提升城市特色风貌。落实“适用、经济、绿色、美观”的新时期建筑方针,推广运用本地建材、石材,治理“贪大、媚洋、求怪”等建筑乱象。落实大型公共建筑、地标建筑、重要节点建筑、大型城市雕塑规划设计方案的专家审查、规划公示制度。对专家意见分歧大、规划公示争议大的建筑方案,不得核发建设工程规划许可证。
(八)增强城市韧性
1.健全公共卫生应急管理体系。统筹疫情防控、医疗救治机构布局,构建以疾控中心、公共卫生救治中心、救治医院、医疗资源储备、应急救治设施组成的规模适当、布局合理、功能齐备、反应快速的分级、分层、分流防控救治格局,提升疾控中心能力水平,推进“互联网+医疗健康”示范省建设。
2.强力推进城市排水防涝设施补短板。实施城市内涝治理五年行动,系统化全域推进海绵城市建设,综合采取“渗、滞、蓄、净、用、排”等措施,提升自然蓄水排水能力。到2025年,城市排水防涝取得明显成效,建立完善“源头减排、管网排放、蓄滞削峰、超标应急”的城市排水防涝体系。
3.稳步推进城市地下综合管廊建设。坚持既量力而行又尽力而为,鼓励各地出台地下综合管廊开发政策,吸引社会资金参与地下空间开发建设,健全完善地下管线入廊机制和运营机制,推动管廊有序建设、安全运行。
4.加强全社会火灾抗御能力建设。深化消防“放管服”改革部署,增强火灾防控治理水平,推动消防救援力量全面发展,构建科学指挥、专常兼备、覆盖全面的消防应急救援体系。
5.完善城镇公共安全体系建设。加强对城镇建筑施工、危化物品、供热供气供电、道路交通、人防设施、地质灾害隐患点等重点领域的安全监管,加快形成全天候、系统性、现代化的城镇运行安全保障体系,确保城市运行安全。
(九)加强城市治理
1.整治提升城市市容市貌。强化城市精细化管理,规范设置各类路标路牌、户外广告设施和招牌、建筑外立面空调外挂机、垃圾箱、路旁座椅等。着力解决城市“蜘蛛网”乱象,有序推进各类架空管线入廊入地。依法依规清理拆除“两违”建筑。对重要景观地带进行包括建筑立面净化、坡屋顶改造等内容的环境提升。景观照明布局要科学适度,严格管控新上“灯光秀”等不涉及民生的城市景观照明项目。
2.加强城市数字化管理体系建设。逐步建立集感知、分析、服务、指挥、监督等为一体的城市综合管理服务平台,及时回应群众关切热点,有效解决城市运行和管理中各类问题,实现城市管理事项“一网统管”。
三、保障措施
(一)强化组织领导
建立省、市(州)、县(市、区、特区)三级工作推进机制。省级建立以分管副省长为组长的全省实施城市更新行动工作领导小组(以下简称省领导小组),省领导小组办公室设在省住房城乡建设厅。各市(州)成立实施城市更新行动工作领导小组,负责指导县(市、区、特区)编制城市更新规划,督促城市更新项目推进实施。各县(市、区、特区)人民政府住房城乡建设主管部门(或由政府指定的其他部门)负责编制城市更新规划,报本级人民政府审定,并报上级人民政府备查。
(二)强化政策保障
1.建立评估制度。实施城市更新前,各县(市、区、特区)应建立评估制度,对拟实施城市更新的区域开展调查评估,做到“无评估,不更新”。更新单元内严格控制大规模拆除、增建、搬迁,相关指标应符合《住房和城乡建设部关于在实施城市更新行动中防止大拆大建问题的通知》(建科〔2021〕63号)要求。明确应保留保护的建筑清单、历史环境要素清单和古树名木大树清单,摸清市政基础设施底数,排查整治安全隐患,推动地面和地下市政基础设施更新改造统一谋划、协同建设。
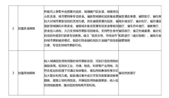
2.加强资金保障。积极向上争取中央预算内投资、城镇棚户区改造、城镇老旧小区改造、城市管网等专项资金。省新型城镇化投资基金要加大对城市更新项目的支持力度。优化省级预算内投资、省级新型城镇化补助资金、省级城乡建设发展专项资金等相关资金投入结构,大力支持城市更新项目建设。支持符合条件的项目申报发行新增专项债券。建立“政府主导、市场运作”的城市更新融资模式,鼓励引导金融机构加大金融产品创新力度,专项支持城市更新行动。
3.加强用地保障。纳入城镇低效用地范围的城市更新项目,可执行低效用地的激励政策。低效的工业、仓储、物流、科研等产业用地,在符合规划的前提下可通过地块整合、增加用地兼容性等方式加大复合利用力度。鼓励通过集中成片开发完善配套设施等措施,提高土地利用效益。开展低效用地数据更新,纳入低效用地数据库,推动低效用地再开发利用。
(三)强化工作推进
1.加大培训力度。各市(州)政府及时开展城市更新行动业务培训,组织相关管理部门、社区、企业、金融机构负责人以及市民代表等对象,利用好党校(行政学院)、干部学院、新时代学习大讲堂、贵州省党员干部网络学院、部门业务培训等平台资源,加大对城市更新行动的培训力度。
2.开展试点示范。各市(州)结合本地实际组织开展城市更新试点示范,探索城市更新工作机制、实施模式、政策措施、技术方法和管理制度等一整套方法路径,形成一批具有示范效应的城市更新项目,总结可复制可推广的经验做法。
3.强化工作督导。建立实施城市更新行动定期工作调度机制,各市(州)按月向省领导小组办公室报送工作推进情况,年终形成年度工作报告。城市更新行动工作纳入各级督查考核内容。
4.做好宣传引导。用好广播、电视、报刊、网络等媒体,加大对城市更新行动政策、推进情况和取得成效的宣传和解读。做好城市更新行动意愿征询和项目实施信息的公示公告,增进项目实施透明度,广泛收集社情民意,积极争取社会各界的理解、支持和参与,共同营造良好的城市更新行动社会氛围。
附件:
1.贵州省城镇老旧小区改造工作实施方案
2.贵州省城镇棚户区改造工作实施方案
3.贵州省城镇背街小巷改造工作实施方案
4.贵州省城镇地下管网建设改造工作实施方案
5.贵州省实施城市更新行动工作领导小组组成及职责分工
6.贵州省城市更新行动重点工作责任分工表
附件1
贵州省城镇老旧小区改造工作实施方案
为全面贯彻党中央、国务院和省委、省政府关于城镇老旧小区改造工作的决策部署,落实《国务院办公厅关于全面推进城镇老旧小区改造工作的指导意见》(国办发〔2020〕23号)的精神及全省推进新型城镇化暨“强省会”工作大会精神,加快我省城镇老旧小区改造步伐,改善居民居住环境,结合我省实际,制定本实施方案。
一、工作原则和目标
(一)工作原则。城镇老旧小区改造范围为城市或县城(城关镇)建成年代较早、失养失修失管严重、市政配套设施不完善、社区服务设施不健全、居民改造意愿强烈的住宅小区(含单栋住宅楼)。重点改造2000年底前建成的老旧小区。根据相邻小区、周边地区联动改造需要,在符合国家相关政策的前提下,有条件的可适当改造2005年底前建成的老旧小区。国有企事业单位、军队所属城镇老旧小区,移交政府安置的军队离退休干部住宅小区按属地原则纳入改造范围。不包括以自建房为主的区域和城中村。拟对居民进行征收补偿安置,或者拟以拆除新建(含改建、扩建、翻建)方式实施改造的住宅小区(含单栋住宅楼),不得纳入城镇老旧小区改造范围。严禁借城镇老旧小区改造之名大拆大建、变相搞房地产开发。
(二)工作目标。2022年,形成我省城镇老旧小区改造制度框架、政策体系和工作机制;五年内完成2000年底前建成的需改造城镇老旧小区改造任务。
二、工作内容
(三)确定改造模式。结合我省实际和群众需求,城镇老旧小区改造分为综合改造和拆改结合两种类型。
1.综合改造型。适用于房屋结构性能满足安全使用要求的城镇老旧小区,改造内容分为基础类、完善类、提升类3类。基础类重点改造内容包括小区内建筑物屋面、外墙、楼梯等公共部位维修,小区内部及与小区联系的供水、排水、供电、弱电、道路、供气、消防、安防、生活垃圾分类、移动通信等基础设施改造提升,以及光纤入户、架空线规整(入地)等。完善类重点改造内容包括小区及周边绿化、照明等环境整治,适老设施、无障碍设施、停车库(场)、电动自行车及汽车充电设施、智能快件箱、智能信包箱、文化休闲设施、体育健身设施、物业用房等配套设施改造或更新以及拆除违法建设。提升类重点改造内容包括改造或建设小区及周边的社区综合服务设施、卫生服务站等公共卫生设施、幼儿园等教育设施、周界防护等智能感知设施,以及养老、托育、助餐、家政保洁、便民市场、便利店、邮政快递末端综合服务站等社区专项服务设施。
改造涉及历史文化街区、历史建筑的,应严格落实相关保护修缮要求。各地可在充分尊重和保护历史文化风貌的前提下,因地制宜确定改造内容清单、标准支持政策。
2.拆改结合型。适用于部分房屋结构存在较大安全隐患、适修性较差等不具备改造条件的,或布局不合理、影响片区功能完善的城镇老旧小区(单栋住宅楼),结合旧城改造、城市更新等项目对部分房屋进行拆除,实施拆改结合改造。配套建设面向社区的养老、托育、停车库(场)等公共服务设施,提升小区环境和品质。拆除部分不纳入城镇老旧小区改造范围。
(四)推行片区联动改造。合理拓展改造实施单元,结合城市更新单元,鼓励符合条件的相邻小区及周边地区统一规划、统一设计、统一实施,整合周边用地、房屋资源,连片整体改造,实现片区服务设施、公共空间共建共享。根据不同改造模式,探索改造资金平衡方式。通过片区统筹,将相邻的改造项目捆绑统筹,生成老旧片区改造项目,实现自我平衡;通过跨片区组合,将拟改造的老旧小区与其不相邻的城市建设或改造项目组合,以项目收益弥补老旧小区改造支出,实现资金平衡;通过在有条件的老旧小区内新建、改扩建用于公共服务的经营性设施,以未来产生的收益平衡老旧小区改造支出,实现小区内自平衡。(责任单位:省住房城乡建设厅、省自然资源厅,各市〔州〕、县〔市、区、特区〕人民政府。以下责任单位均包括各市〔州〕、县〔市、区、特区〕人民政府,不再列出)
(五)编制改造规划计划。各地在摸清城镇老旧小区底数的基础上,建立健全项目储备库。综合考虑房屋安全状况、小区区位、群众意愿,切实评估财政承受能力,合理确定改造类型,结合城市更新行动,科学编制城镇老旧小区改造规划和年度改造计划,不得盲目举债铺摊子。优先改造居民改造意愿强、参与积极性高、拆除违建主动的小区。养老、文化、教育、卫生、托育、体育、邮政快递、社会治安、社区服务、市政公用设施等方面涉及城镇老旧小区的各类设施增设或改造计划,应主动与城镇老旧小区改造规划、年度改造计划有效对接,同步推进实施。(责任单位:省住房城乡建设厅、省民政厅、省文化和旅游厅、省教育厅、省卫生健康委、省体育局、省邮政管理局、省公安厅)
(六)完善改造技术标准。各地可参照《贵州省城镇老旧小区改造技术导则(试行)》,结合相关专业的国家及地方建设标准,因地制宜制定本地改造技术标准。研究制定城镇老旧小区改造相关的安防系统改造技术标准。鼓励综合运用物防、技防、人防等措施满足安全需求。因改造利用公共空间新建、改建各类设施涉及影响日照间距、占用绿化空间的,可在满足安全要求、相关技术规范并广泛征得利害关系人同意的基础上,一事一议予以解决。(责任单位:省住房城乡建设厅、省公安厅、省自然资源厅)
(七)推进项目有序实施。对实施综合改造的项目,各地要统筹考虑实施老旧小区改造及改造后设施运营、后期管理等因素,明确改造项目实施(投资)主体,健全项目的生成、实施、验收等机制。搭建沟通议事平台,广泛征求居民意见,编制改造方案,形成具体改造清单。改造方案应对经认定的违法建设提出处理措施,明确管线改造方式,提高低效用地使用效率,可对建筑立面、屋顶形式提出改造要求。改造方案由市县人民政府组织有关部门联合审查认可后,由相关部门直接办理立项、用地、规划审批。加强老旧小区改造施工管理,确保施工质量和安全文明施工。项目完工后开展居民满意度调查评价。对实施拆改结合改造的项目,结合工程建设项目审批制度改革要求优化审批程序。(责任单位:省住房城乡建设厅、省自然资源厅、省发展改革委)
(八)加强长效管理。各地要建立多方参与的联席会议制度,统筹协调社区居民委员会、业主委员会、产权单位、物业服务企业等共同推进改造。加强社区党组织对业主委员会工作的指导,健全社区党组织领导的居民委员会、业主委员会、物业服务企业协调运行机制,提高小区治理能力和治理水平。改造后的小区可通过居民自治、社区代管、物业管理等方式进行管理。有条件的优先实行专业化物业管理,维护改造效果。(责任单位:省委组织部、省住房城乡建设厅、省民政厅)
三、资金筹措
(九)加大政府支持力度。积极争取中央资金,省级财政安排资金支持老旧小区改造。中央资金、省级资金重点支持基础类改造项目,要规范、高效使用中央、省级资金。市(州)、县(市、区、特区)政府应对城镇老旧小区改造给予资金支持,可通过城市基础设施配套费、土地出让收入、新增一般债券额度等渠道安排资金。符合专项债券发行条件的,可在政府债券额度内申请发行地方政府专项债券。按程序整合涉及老旧小区的养老、文化、教育、卫生、托育、体育、邮政快递、社会治安等方面资金,统筹投入老旧小区改造,提高资金使用效率。(责任单位:省发展改革委、省财政厅、省住房城乡建设厅、省民政厅、省文化和旅游厅、省教育厅、省卫生健康委、省体育局、省邮政管理局、省公安厅)
(十)加强金融服务支持。在不新增地方政府隐性债务的基础上,支持各地按照市场化原则开展融资支持建设。支持规模化实施运营主体运用公司信用类债券、项目收益票据等进行债券融资。通过项目整合、片区改造等方式,扩大项目规模,积极争取国家开发银行贵州省分行、中国农业发展银行贵州省分行及其他金融机构支持,加大金融服务力度,创新金融产品,依法合规对城镇老旧小区改造的实施主体和项目提供信贷支持。(责任单位:省地方金融监管局、贵州银保监局、省财政厅、省发展改革委,国家开发银行贵州省分行、中国农业发展银行贵州省分行)
(十一)落实专营单位责任。实施综合改造的,在对供水、供电、供气、通讯、广电网络等专营经营设施实施线路入地改造时,小区红线内及出入小区地下管道由地方政府负责管沟开挖、管道预埋、覆土,专营单位负责线路埋设及废旧线路规整;小区红线外的线路改造由专营单位负责。实施架空线规整改造的,由专营单位负责。改造后的专营设施产权可依照法定程序移交给专营单位,并由其负责维护管理。专营单位的改造计划应与县(市、区、特区)城镇老旧小区改造规划和计划有效对接,同步推进实施。实施拆改结合的,对于改造部分的专营设施,按照综合改造型实施,对于拆除新建部分的专营设施建设按照现行相关规定建设管理。(责任单位:省住房城乡建设厅、省能源局、省通信管理局、省大数据局、省广播电视局、贵州电网公司、相关专营单位)
(十二)引导居民合理出资。按照谁受益、谁出资原则,积极推动居民出资参与改造,可通过直接出资、使用(补建、续筹)住宅专项维修资金、使用住房公积金、让渡小区公共收益、投工投劳等方式参与城镇老旧小区改造。研究出台支持小区居民提取住房公积金用于城镇老旧小区改造的政策。(责任单位:省住房城乡建设厅)
(十三)推动社会力量参与。鼓励原产权单位对已移交地方的原职工住宅小区改造给予资金支持。公房产权单位应出资参与改造。引导社区内行政事业单位、国有企业积极参与改造,充分利用存量房屋、场地,将行政事业单位闲置存量房屋提供给街道、社区用于小区养老、托育、医疗卫生等用途。国有企业通过租赁、参股等市场化方式,参与培育发展养老托育及医疗服务。积极探索通过政府采购、新增设施有偿使用、落实资产权益等方式,吸引各类专业机构等社会力量投资参与各类需改造设施的设计、改造和运营。支持各类企业以政府和社会资本合作模式等多种方式,通过直接出资、间接投资、参股等形式参与改造。(责任单位:省地方金融监管局、省机关事务局、省国资委、相关产权单位)
四、配套政策
(十四)财政支持政策。实施综合改造的,鼓励国有实施(投资)主体通过市场化运作,在不增加政府隐性债务的前提下,将财政投入资金作为城镇老旧小区改造项目资本金,依托改造区域内相关公共服务资源,搭建投融资平台。实施拆改结合的,各市(州)、县(市、区、特区)可通过统筹城市基础设施配套费、土地出让金收入等方式支持老旧小区改造。(责任单位:省财政厅、省发展改革委、省住房城乡建设厅、省国资委)
(十五)土地支持政策。实施综合改造的,要加强既有用地集约混合利用,在不违反规划且征得居民等同意的前提下,允许利用小区及周边存量土地、房屋建设各类环境及配套设施和公共服务设施,存量土地、房屋产权属于政府部门、国有企事业单位的,可由地方人民政府组织协调,依法依规交由实施运营主体进行改造和运营。城镇老旧小区内或周边整理出的城镇低效用地应优先用于建设各类公共服务设施。对利用小区内空地、荒地、绿地及拆除违法建设腾空土地等加装电梯和建设各类公共服务设施的,可不增收土地价款。城镇老旧小区改造涉及利用闲置用房等存量房屋建设各类公共服务设施的,可在5年内暂不办理变更用地主体和土地使用性质手续。增设服务设施需办理不动产登记的,不动产登记机构应依法予以办理。实施拆改结合改造的,在不影响城市品质、符合相关技术规范要求和征得利害关系人同意的前提下,编制和更新控制性详细规划,合理确定容积率、层高、层数、绿化等技术指标。(责任单位:省自然资源厅、省机关事务局、省国资委)
(十六)税费减免政策。各地要认真落实《国务院办公厅关于全面推进城镇老旧小区改造工作的指导意见》(国办发〔2020〕23号)中相关税费减免政策。市(州)、县(市、区、特区)人民政府可采取积极措施降低改造项目实施(投资)主体相关费用负担,支持城镇老旧小区改造。(责任单位:省税务局)
五、组织保障
(十七)加强组织领导。充分发挥省城镇老旧小区改造工作联席会议(以下简称省联席会议)作用,省联席会议各成员单位要按照职责分工,研究制定相关政策措施。省联席会议办公室要加强协调和督促指导,会同省发展改革委、省财政厅结合各自职责开展绩效评价。市(州)、县(市、区、特区)人民政府要建立统筹协调机制,明确各方职责,制定城镇老旧小区改造政策,协调解决实施过程中出现的问题。(责任单位:省住房城乡建设厅、省联席会议成员单位)
(十八)落实工作责任。各市(州)、县(市、区、特区)人民政府负主体责任,主要负责人亲自抓,制定工作规则、责任清单和议事规程,落实好各项配套支持政策,调动各方力量统筹推进城镇老旧小区改造。加强社区党建工作,提高基层治理水平。各地要建立健全考核制度,将城镇老旧小区改造工作纳入政府及有关部门年度目标考核指标,要加强工作指导,确保城镇老旧小区改造工作落实落地。(责任单位:各市〔州〕、县〔市、区、特区〕人民政府)
(十九)广泛宣传引导。加强城镇老旧小区改造政策解读,加大宣传力度,着力引导群众变“要我改”为“我要改”,营造社会各界支持、群众积极参与的浓厚氛围。(责任单位:省住房城乡建设厅)
附件2
贵州省城镇棚户区改造工作实施方案
为全面贯彻党中央、国务院和省委、省政府关于城镇棚户区改造工作的决策部署,落实全省推进新型城镇化暨“强省会”工作大会精神,加快推进我省城镇棚户区改造工作,制定本实施方案。
一、工作原则和目标
(一)工作原则。严格执行棚户区改造范围和标准,坚持尽力而为与量力而行相结合,采取拆除新建、改建(扩建、翻建)等多种方式实施。在不新增政府隐性债务的前提下,充分运用市场手段,努力实现市域范围内棚改资金收支总平衡。
(二)工作目标。2023年底前,全省2020年以前已经列入计划的未建成棚改项目633个约41万户全部完成。其中,2021年建成8万户;2022年建成12万户;2023年建成21万户。2025年底前,全省“十四五”期间新增棚改需求约20万户全部开工。其中,2021年2.53万户、2022—2025年17.75万户,根据国家政策要求,积极开展棚户区改造年度计划申报工作。
二、工作内容
(一)优化规划布局。各地要严格评估财政承受能力,科学研究确定年度棚户区改造计划。对老城区内脏乱差的棚户区,重点安排改造现有50户以上集中成片棚户区。棚户区改造安置住房实行原地和异地建设相结合,优先考虑就近安置;异地安置的,要充分考虑居民就业、就医、就学、出行等需要,合理规划选址,尽可能安排在交通便利、配套设施齐全地段。要贯彻节能、节地、环保的原则,严格控制套型面积,落实节约集约用地和节能减排各项措施。(责任单位:省自然资源厅、省住房城乡建设厅、省财政厅)
各地要结合城市更新专项规划,全面摸清棚改地块现状和居民意愿,编制棚户区年度改造计划和实施方案,详细测算拆建比、拆迁补偿、过渡期安置、配套基础设施、经济平衡等多本账,深入分析拆迁居民年龄结构、教育水平和从业情况,合理确定实施时序和相邻区域配套地块。(责任单位:各市〔州〕、县〔市、区、特区〕人民政府)
(二)确保建设用地供应。市、县人民政府应当科学编制年度土地供应计划,把棚户区改造任务纳入土地供应计划,做到应保尽保。提前做好棚户区改造土地征收等前期工作,坚持“净地”出让,确保及时供地。探索建立棚改地块一、二级土地联动开发的有效机制,以及棚改腾空土地出让收益封闭运行的有效机制,在缴纳国家法定计提基金等费用后抵扣征收成本,专项用于棚改项目建设,确保实现棚改项目收益平衡,提高项目的融资能力。(责任单位:各市〔州〕、县〔市、区、特区〕人民政府,省自然资源厅)
(三)加快改造进度。在确保质量和安全的前提下,对未建成的棚改项目要按照“一项目一方案一专班”要求,能快则快,挂图作战、倒排工期,尽快解决“半拉子”工程,争取早日竣工安置。完善信息系统建设,加大未建成棚改项目信息数据的录入,实行动态管理,根据信息系统数据实行实时调度,按月通报。(责任单位:省住房城乡建设厅)
(四)开展新增棚改需求建档立卡工作。各地要做好2022—2025年棚改新增需求入户摸底调查工作、可行性研究、审批手续办理等前期工作,充分运用市场手段,采取拆除新建、改建(扩建、翻建)等多种方式灵活实施。以县为单位,精准识别、动态管理,对符合棚改要求的按项目逐户建档立卡进行系统管理,进一步摸清棚改家庭人口结构情况等。要严把棚户区改造范围和标准,严禁将房龄不长、结构比较安全的居民楼纳入棚户区改造;已纳入城镇老旧小区改造计划的,不得纳入城镇棚户区改造计划并申报中央补助支持。(责任单位:各市〔州〕、县〔市、区、特区〕人民政府,省住房城乡建设厅)
(五)坚持市场化运作。各地要坚持棚改地块平衡、区域平衡相结合的原则,加强整体统筹,扎实做好项目策划包装,充分利用腾空土地等各类资源,通过“肥瘦搭配”、跨片区组合等方式实现盈亏平衡,依法依规,按照市场化原则吸引社会资本参与,严禁新增隐性债务。要进一步优化棚改项目实施方案,根据财政承受能力和投资能力合理确定改造范围和建设规模。(责任单位:各市〔州〕、县〔市、区、特区〕人民政府,省住房城乡建设厅、省财政厅)
(六)确保改造品质。各地在推进棚改过程中,不能为了实现资金平衡而擅自提高规划容积率,影响居住品质。各地要严格遵守《城市居住区规划设计标准》等有关规定,严格确定容积率、建筑高度等指标,注重城市建筑风貌审查,强化历史文化保护和公共服务设施配套,真正把好事办好、实事办实。(责任单位:各市〔州〕、县〔市、区、特区〕人民政府,省自然资源厅、省住房城乡建设厅)
(七)严格资金使用管理。在各地新增专项债券限额内,支持符合条件的棚改项目申报发行专项债券。各地要严格棚改资金的使用范围,严格资金监督管理,严格资金跟踪调度,对检查中发现资金使用管理存在的问题要及时整改。严格落实棚户区改造工程专项资金使用管理及融资、债券资金使用有关规定,严格资金审核支付程序,确保专款专用。(责任单位:各市〔州〕、县〔市、区、特区〕人民政府,省财政厅、省住房城乡建设厅、省发展改革委)
(八)规范实施城镇危旧房改造。各地要进一步优化细化棚户区改造实施方案,货币化安置尽可能调整为实物安置,减少资金的一次性投入;实物安置的尽力“瘦身”,严格棚改实施范围和标准,将不相关或者关联度不大的一些城市基础设施等配套剔除,有效降低棚改项目不合理投入,减少建安投资费用。对主体结构完好的,可结合当地实际拆改结合,防止大拆大建。各地要严格按照城镇危旧房改造的内容,配建厨房、卫生间等功能性用房,并对房屋主体结构进行加固、房屋外墙进行修缮、内部老旧管线进行更新改造等。(责任单位:各市〔州〕、县〔市、区、特区〕人民政府,省住房城乡建设厅)
(九)确保工程质量安全。各地要落实工程质量责任,严格执行基本建设程序和标准规范,特别是抗震设防等强制性标准。要强化现场管理,确保施工安全。严格建筑材料验核制度,防止假冒伪劣建筑材料流入建筑工地。健全项目信息公开制度。项目法人对住房质量负终身责任。勘察、设计、施工、监理等单位依法对建设工程质量负相应责任,积极推行单位负责人和项目负责人终身负责制。推广工程质量责任标牌,公示相关参建单位和负责人,接受社会监督。贯彻落实绿色建筑行动方案,积极执行绿色建筑标准。(责任单位:各市〔州〕、县〔市、区、特区〕人民政府,省住房城乡建设厅)
三、工作要求
(一)压紧压实工作责任。各地要进一步提高认识,继续加大棚户区改造工作力度。市、县人民政府要积极发挥棚改工作中的主体作用,要明确具体工作责任和措施,扎实做好棚户区改造的组织工作,特别是要依法依规安置补偿,切实做到规划到位、资金到位、供地到位、政策到位、监管到位、分配补偿到位。要加强信息公开,引导社会舆论,主动发布和准确解读政策措施,及时反映工作进展情况。广泛宣传棚户区改造的重要意义,尊重群众意愿,深入细致做好群众工作,积极引导棚户区居民参与改造,为推进棚户区改造营造良好社会氛围。(责任单位:各市〔州〕、县〔市、区、特区〕人民政府,省住房城乡建设厅)
(二)明确各部门职责。住房城乡建设(棚户区改造)部门作为棚改工作的牵头单位,负责拟订棚户区改造政策并指导实施;组织编制棚户区改造规划和年度计划并监督实施;负责加强协调指导,抓好建设进度、工程质量等工作。各有关部门要按照职责,做好棚改项目前期手续办理工作,强化要素保障,推动项目尽快落地建设。财政、发展改革部门要按照职能分工,积极争取中央财政专项补助资金、中央预算内投资、专项债券、一般债券资金、各类基金支持项目建设。自然资源部门负责棚改项目的土地供应。(责任单位:省住房城乡建设厅,省发展改革委、省财政厅、省自然资源厅)
(三)加强监督检查。省有关部门要建立有效的监督检查制度,定期对各地棚户区改造工作进行全面督促检查;各地要加强对棚户区改造的监督检查,全面落实各项政策措施和工作任务。对资金土地不落实、政策措施不到位、建设进度缓慢、质量安全问题突出的地方限期进行整改。按照分级负责的原则,对棚改问题突出的地区实行红、黄、蓝预警,严格落实“一项目一方案一专班”要求,以户为单位建档立卡推进棚改项目,对任务较重、问题突出的县区进行全覆盖实地核查,对发现的问题进行挂牌督办。(责任单位:各市〔州〕、县〔市、区、特区〕人民政府,省住房城乡建设厅)
(四)做好维稳工作。各地要对棚改项目涉及的拆迁群众开展摸排走访,做好群众解释工作,及时解决群众诉求,保障群众合法权益,对特殊困难群众给予特别支持,“一户一策”制定解决办法措施,确保社会稳定。各地要制定应急处置预案,对发现的风险隐患及时有效处置,坚决确保农民工工资及时足额发放到位。(责任单位:各市〔州〕、县〔市、区、特区〕人民政府,省住房城乡建设厅)
附件3
贵州省城镇背街小巷改造工作实施方案
为贯彻落实省委、省政府关于加快推进以人为核心的新型城镇化的意见,进一步改善城镇面貌,提升群众生活品质,为人民群众办实事,制定本实施方案。
一、工作原则和目标
(一)工作原则。坚持以人民为中心的发展思想,坚持依靠群众,发动群众,坚持以问题为导向,坚持尽力而为、量力而行,着力整治背街小巷私搭乱建和“脏乱差”等顽疾,实现硬件提升与管理提升相互促进,进一步改善群众人居环境。
(二)工作目标。在全省城市建成区开展背街小巷改造,三年内全面完成背街小巷改造任务。2021年完成改造1250条,2022年计划完成改造2304条,2023年计划完成改造1619条,打造安全有序、管理精细、空间整洁、设施完善、环境优美、市井气息浓郁的文明街巷,持续巩固提升背街小巷品质,形成常态长效建设和管理机制,进一步提升全省城镇生活品质和文化品位。
二、工作内容
背街小巷是指城市主次干路之外、市民每天进出必经、对市民生活品质影响较大的小街巷。具体判断标准为《城市综合交通体系规划标准》(GB51328-2018)划定的道路功能等级为支路及支路以外的城市道路,其红线宽度一般在20米以内。
背街小巷改造是城市更新行动内容之一,在达到背街小巷市容市貌日常管理维护要求的基础上,重点对背街小巷中存在的“脏乱差”、乱搭乱建、无下水管网、路面破损、小巷转角处无路灯等问题按照查缺补漏、补齐短板的原则实施改造。
具体要求为:
1.安全隐患治理。完善消防设施,畅通消防通道。对临街临巷围墙、围栏、电杆灯杆、供电供气管线、绿化乔木以及建筑外挂物体进行安全排查并消除隐患。
2.道路设施改造。硬化道路路面,修复破损和积水路面、人行道。补齐或更换缺失破损井盖、雨篦,杜绝井盖伤人。配齐照明设施。规范配建无障碍设施。规范设置燃气管网。完善给排水管网和雨水管网,做到雨污分流,杜绝污水乱排。合理划定道路停车位,杜绝乱停乱放。
3.环卫设施改造。根据需要增设废物箱、垃圾收集点,更换破损和密闭不严的垃圾容器。垃圾容器较多的收集点,增建垃圾容器间,避免污水、臭气扰民。
4.门头牌匾改造。拆除违规设置的各类门头牌匾、布幅标识。杜绝招牌乱挂,补齐道路指示标识、门牌。
5.外墙立面改造。整修残墙断壁,粉饰建筑物外立面,做到墙体整洁;外墙立面风貌应与周边区域风貌协调。拆除违规设置的广告牌,清理“野广告”,杜绝广告乱贴。
6.架空管线改造。因地制宜,对具备条件的各类管线实施入地,不具备入地条件的进行梳理,重点整治有安全隐患的管线,治理空中“蜘蛛网”乱象。
7.绿化景观改造。沿街公共区域能绿尽绿,缺植补植、多元增绿、花木相宜、保护树木;充分挖掘公共空间资源,拆违复绿、穿墙透绿。
8.依法拆违控违。限期整改或拆除未经批准占用城市公共空间私自搭建的房屋、围栏、围墙、棚亭等建构筑物,逐步消除存量。建立“控违”机制,坚决遏制违建增量。
在以上改造内容的基础上,各地可根据城市发展需要,充分利用好历史文化街巷内的历史建筑、历史环境要素、古树名木大树等资源,对街巷进行风貌特色提升;充分利用好传统商业街巷内的特色餐饮、特色商品等资源,对街巷进行业态提升,打造高品质的历史文化街巷和特色商业街巷。
三、工作程序
(一)开展摸底调查。背街小巷改造工作牵头部门应会同街道(镇)、社区,按照背街小巷改造工作内容,对辖区背街小巷进行全面摸底调查,查清规模、人口、经济、违建和沿街基础设施和公共配套情况,找准问题短板,确定改造工作内容,数据应当完整、真实、可靠,经本级人民政府审定后,建立项目储备库和工作台账。(责任单位:省住房城乡建设厅,各市〔州〕、县〔市、区、特区〕人民政府)
(二)实行规划引领。各县(市、区、特区)在编制城市更新规划时,应将背街小巷改造工作纳入其中。背街小巷改造方案设计应当符合城市更新规划要求。(责任单位:各市〔州〕、县〔市、区、特区〕人民政府)
(三)制定改造方案。背街小巷改造单位应委托具备资质的设计单位组织规划、建筑、道路、给排水、电气、燃气等专业技术人员对背街小巷进行技术调查,查清存在的问题,以城市更新规划为指引,结合居民意见,提出改造方案,制定改造内容清单,经当地背街小巷改造工作领导机构认可,经公示后实施。(责任单位:各市〔州〕、县〔市、区、特区〕人民政府)
(四)组织项目实施。项目应依法执行工程建设基本程序。施工单位要确保工程质量和安全文明施工,提倡绿色施工,最大限度降低对周边居民生活影响。各级政府依法组织开展违法建筑认定拆除,相关部门依规简化背街小巷改造审批手续。各专营单位应当按照改造方案的要求参与供水、供电、供气、通讯、网络、安防等设施的迁移和改造。(责任单位:省住房城乡建设厅、省自然资源厅、省能源局、省通信管理局、省大数据局、省广播电视局、省公安厅、相关专营单位,各市〔州〕、县〔市、区、特区〕人民政府)
(五)组织竣工验收。项目建设单位应组织设计、施工、监理等参建单位验收。背街小巷验收资料应报县(市、区、特区)牵头部门备案并归档城建档案。项目可依据设计成果文件、经建设单位确认的工程量清单和现场工程签证作为项目结算依据编制结算文件,并进行结算审核。(责任单位:各市〔州〕、县〔市、区、特区〕人民政府)
四、工作要求
(一)建立工作机制。各级人民政府应统筹各相关部门建立责任明确、齐抓共管的工作机制,组织制定工作方案和计划,定期进行工作调度,将背街小巷治理工作纳入政府年度目标管理,建立政府领导层层包改责任制。各牵头部门应建立背街小巷改造工作专班,加强业务指导和日常管理调度,高效有序推进工作。街道、社区基层党组织应发挥政治引领作用,依靠群众、发动群众,让更多群众主动积极参与到背街小巷改造中。(责任单位:省新型城镇化工作暨城乡融合发展工作领导小组各成员单位,各市〔州〕、县〔市、区、特区〕人民政府)
(二)建立社会协同机制。坚持城市治理共建共治共享,让背街小巷居民成为发现、反映、监督、维护的主体力量。在无名街巷命名、改造方案和联合验收过程中,要充分征求周边居民意见,深入做好居民思想工作,避免激化矛盾,确保社会和谐稳定。对占道经营的小摊贩治理一定要有“民生温度”,通过开辟新的经营场地,定时定点经营等方式,引导其规范有序经营,既保障收入来源,又为居民提供生活便利,让城市保留“烟火气”。(责任单位:省住房城乡建设厅、省民政厅、省公安厅、省商务厅、省市场监管局,各市〔州〕、县〔市、区、特区〕人民政府)
(三)建立资金保障机制。各地要结合城镇棚户区(城中村)改造、城镇老旧小区改造工作,同步实施背街小巷改造,科学确定项目定位,充分利用背街小巷停车位、广告位、摊位出让等收益,做好项目整体包装,吸引社会资本参与,争取省级政府投资基金支持。对不能通过项目整体打包方式实施的背街小巷改造项目,县级要按照轻重缓急的原则,通过统筹各级相关专项资金、同级财政预算安排等方式落实改造资金,市级要通过调整补助资金支出结构等方式支持县级,省级将通过省级城乡建设发展专项资金对各地的背街小巷改造工作进行以奖代补。(责任单位:省发展改革委、省财政厅、省住房城乡建设厅,各市〔州〕、县〔市、区、特区〕人民政府)
(四)加强检查督导。建立背街小巷改造调度、监督、评估和通报的管理制度,利用贵州省“住建云”背街小巷管理业务系统,实行“月调度、季检查、半年通报、年度考核”。定期对工作推进情况进行评估,对工作推进不力的,予以通报批评、责令限期整改。将背街小巷改造工作纳入新型城镇化工作督查考核内容。(责任单位:省发展改革委、省住房城乡建设厅,各市〔州〕、县〔市、区、特区〕人民政府)
(五)加强宣传培训。充分利用广播、电视、报刊等传统新闻媒体及“两微一端”等新媒体资源,广泛宣传背街小巷改造工作,营造人人参与、人人受益的良好氛围。重视典型宣传,对有效果、有亮点、有特色,群众满意、舆论叫好的背街小巷要加大宣传力度,形成带动效应。各地要及时总结典型经验和做法,建立典型经验复制推广工作机制,并适时组织现场观摩,进行学习交流培训。(责任单位:省发展改革委、省住房城乡建设厅,各市〔州〕、县〔市、区、特区〕人民政府)
附件4
贵州省城镇地下管网建设改造工作实施方案
为贯彻落实中央和省委经济工作会议精神,进一步排查治理管网“病害”,更新改造老旧管网,消除管网安全隐患,增强管网的供应保障能力,加快推进城镇地下管网建设改造,制定本实施方案。
一、工作原则和目标
(一)工作原则。坚持问题导向,全面排查燃气、生活污水、供水、雨水等既有管网“病害”,针对问题实施管网建设改造,统筹城镇发展与地下管网建设工作,进一步提高管网覆盖范围和供应保障能力;坚持政府主导、市场运作,鼓励地下管网权属企业加大建设改造投入力度,加强质量监管,切实提高地下管网建设改造质量。
(二)工作目标。到2025年,建设改造地下管网达到9000公里,地下管网系统进一步完善,运行安全和保障能力得到进一步提升。
二、工作内容
(一)加快地下管线普查,全面排查各种管道“病害”。各地要统筹组织开展城市(县城)地下管网等设施普查,明确牵头单位和责任单位,相关单位(企业)按照设施权属及运行维护职责分工,全面普查燃气、供水、生活污水、雨水管网,摸清管网布局现状和功能属性,运用探测、管道视频检测(CCTV)、管道潜望镜检测(QV)等方式,找准管网结构性、功能性“病害”,建立“病害”问题台账,系统推进问题整治。重点排查整治雨污管道错接混接,燃气管道被违规占压、包封、穿越密闭空间,管道超设计年限使用等问题。力争2022年底,设市城市基本完成管网普查工作;2023年底,县城基本完成管网普查工作。同步推进地下管线综合管理信息系统建设,以“一张图”形式呈现。建立健全地下管网周期性普查、信息更新和费用保障机制,运用好地下管网普查成果,提高城市地下管网建设管理水平。(责任单位:省住房城乡建设厅、省发展改革委、省大数据局,各市〔州〕、县〔市、区、特区〕人民政府)
(二)统筹推进棚户区、老旧小区、背街小巷改造和地下管网改造工作。将地下管网改造纳入棚户区、老旧小区、背街小巷改造内容,因地制宜、按需改造、同步实施。按照先地下、后地上的原则,统筹地下管网和地上建筑的建设改造,进一步增强所涉区域的供水、排水能力,消除燃气管道安全隐患。对原无燃气管道的老旧小区,充分尊重小区居民意愿,完善燃气管道建设。(责任单位:省住房城乡建设厅、省发展改革委、省自然资源厅,各市〔州〕、县〔市、区、特区〕人民政府)
(三)加快燃气管网建设改造。加快实施既有老旧燃气管道更新改造,力争到2023年底,完成超设计使用年限等既有老旧管道改造;对接近设计使用年限的管道实施滚动排查并有序开展改造。加强对被违规占压(包封)管道、室内外锈蚀严重管道的排查改造,消除安全隐患。加强城镇建成区内燃气管道建设,提高燃气管网覆盖范围,优先保障居民生活用气,稳步发展工商业用户、供暖用户和可调峰大用户用气。鼓励选用新设备、新材料、新工艺,提高管道和设施本质安全与智能化水平。依法进行特种设备施工前告知和安全监督检验,严厉查处无资质或超越资质等级承揽燃气管道工程施工以及工程违法转包、分包等违法违规行为。2022年至2025年,建设改造城镇燃气管网2000公里。(责任单位:省住房城乡建设厅、省市场监管局、省发展改革委、省自然资源厅,各市〔州〕、县〔市、区、特区〕人民政府)
(四)加快生活污水收集管网建设改造。全面排查整治生活污水直排溢流问题,通过优化、细化生活污水处理设施及配套管网建设,实现厂网能力协调配套。加快末端收集支管的建设改造、老旧破损管道的更新改造、雨污合流管道的分流改造、雨污管网错接混接的整治改造,多管齐下实现清污分流、雨污分流,消除污水直排口和管网空白区,进一步提高污水收集效率。城镇新区生活污水管网规划建设与城镇开发同步推进,新建管网实行雨污分流。污水管优先采用球墨铸铁管、承插橡胶圈接口钢筋混凝土管等管材。2022年至2025年,建设改造城镇污水管网3500公里。(责任单位:省住房城乡建设厅、省发展改革委、省生态环境厅、省自然资源厅,各市〔州〕、县〔市、区、特区〕人民政府)
(五)加快雨水管网建设改造。按照城镇排涝标准,推进城镇雨水管网建设改造,优先对城镇易涝点的雨水口和排水管渠进行改造;优化完善雨水收集排放系统,建设雨水滞渗、收集利用等削峰调蓄设施,实现源头减排。新改扩建城市道路同步完善雨水管网建设,2022年至2025年,建设改造城镇雨水管网1500公里。(责任单位:省住房城乡建设厅、省发展改革委、省自然资源厅,各市〔州〕、县〔市、区、特区〕人民政府)
(六)加快供水管网建设改造。推进城市公共供水管网建设改造,扩大城市公共供水管网覆盖范围,全面依法取缔关停公共供水服务区域内的自备水源。加快使用年限超过50年、材质落后和漏损严重供水管网的改造,降低供水管网漏损率。新改扩建供水管网必须使用符合国家标准的供水管材。2022年至2025年,建设改造城镇供水管网2000公里。(责任单位:省住房城乡建设厅、省发展改革委、省自然资源厅、省水利厅,各市〔州〕、县〔市、区、特区〕人民政府)
(七)加强电力、通信、广播电视等线网改造。对存在塌陷、火灾、水淹等重大安全隐患的电力、通信和广播电视等线网进行专项排查治理,实施维修和升级改造。结合棚户区、老旧小区、背街小巷改造同步实施电力、通信、广播电视等线网迁移和改造,推进原有架空线入地改造,具备改造入地条件的一律入地,各线网权属单位要及时清除已废弃的线网,消除空中“蜘蛛网”乱象。(责任单位:省能源局、省通信管理局、省广播电视局,各市〔州〕、县〔市、区、特区〕人民政府)
(八)加强地下管网质量监管。加强各类管道管材生产、销售市场监管,严厉打击生产、销售、使用假冒伪劣管道管材的违法行为。加强新建、改建地下管网建设工程质量管控,严厉查处工程建设中的违法、违规行为。工程质量监督和压力管道检验检测机构要加强对地下管网工程的监督,全面压实勘察、设计、建设、施工、监理单位工程质量安全责任,落实质量终身责任追究制度,将地下管网建设质量作为五方责任主体企业诚信信息管理的内容,对管网建设质量问题多发、频发的企业,纳入失信联合惩戒“黑名单”,依法依规采取行政约束和惩戒措施。禁止使用淘汰产品和施工工艺,推行混凝土现浇或成品检查井。(责任单位:省市场监管局、省住房城乡建设厅、省发展改革委、省能源局、省通信管理局、省广播电视局,各市〔州〕人民政府)
三、保障措施
(一)加强组织领导。各地人民政府是城市地下管网建设管理的责任主体,要改变“重地上、轻地下”、“重建设、轻管理”、“重使用、轻维护”的观念,切实加强组织领导,明确主管部门,建立协调机制,制定地下管网建设改造实施计划,统筹城市地上地下设施建设,加快实施地下管网建设改造,补齐设施短板。省住房城乡建设厅要加强对地下管网建设改造工作的指导和监督检查,会同省发展改革委、省公安厅、省自然资源厅、省生态环境厅、省能源局、省通信管理局、省广播电视局指导各地做好地下管网建设改造项目审批、规划施工许可、破路审批等工作,简化审批流程、压缩审批时限;各地下管网行业管理部门和权属企业要各司其职、各尽其能共同推进地下管网的建设,提高地下管网建设质量和运营管理水平。
(二)加大资金投入。各级政府和各地下管网权属单位要加大资金筹措和投入力度,加快城镇地下管网建设改造、既有管网普查和综合管理信息系统建设。省发展改革委、省财政厅要积极争取中央预算内投资、中央财政专项补助资金、专项债券、一般债券资金支持项目建设,加大省级资金对地下管网项目的投入,优先支持管网普查和地下管线综合管理信息系统建设。厘清地下管网建设管理中政府与企业边界,推进特许经营、政府购买服务工作,以企业为主体实施管网建设和管理。深化银企对接,支持金融机构在有效控制风险的基础上,加大对企业的信贷支持力度。
(三)加强督促考核。各级政府要将地下管网建设改造纳入政府绩效考核体系,将具体工作任务明确细化到相关单位,建立有效的督查制度,定期对地下管网建设改造工作进行督促检查。省住房城乡建设厅会同省直相关部门采取定期调度、现场督促、随机检查等方式对市(州)政府工作完成情况加强督促。坚持鼓励和鞭策相结合,对工作主动、成效明显的通报表扬,在资金安排上增加支持力度;对工作不力、敷衍塞责的约谈问责、督促整改。
附件5
贵州省实施城市更新行动工作领导小组
组成及职责分工
为进一步推动城市更新行动高质量发展,大力提升城镇品质,经省人民政府同意,决定成立贵州省实施城市更新行动工作领导小组(以下简称领导小组)。
一、领导小组主要职责及组成人员
(一)主要责任
深入贯彻落实党中央、国务院和省委、省政府关于实施城市更新行动的相关精神和工作部署。负责全省城市更新行动工作的组织领导,定期或不定期召开会议,制定出台实施城市更新行动工作的各项政策措施,加强工作考核,定期调度工作推进情况,督促各市(州)以及有关部门推进工作落实,协调解决有关重大问题,统筹推进城市更新行动高质量发展。完成省委、省政府交办的其他事项。
(二)组成人员
组长:
李再勇 常务副省长
副组长:
邹 康 省政府副秘书长
周宏文 省住房城乡建设厅厅长
成员:
王瑞军 省委组织部副部长
张志宏 省发展改革委副主任
王碧海 省教育厅正厅长级督学
吴智贤 省公安厅副厅长
王 斌 省民政厅副厅长
谭 勇 省财政厅副厅长
夏清波 省自然资源厅副厅长
付野秋 省生态环境厅副厅长
陈维明 省住房城乡建设厅副厅长
韩剑波 省交通运输厅副厅长
喻兴铸 省水利厅副厅长
杨 健 省商务厅副厅长
袁 伟 省文化和旅游厅副厅长
张 巍 省卫生健康委副主任
叶文邦 省应急厅一级巡视员
谌毅业 省能源局副局长
范 华 省广播电视局副局长
王华平 省体育局副局长
邓继志 省人防办副主任
娄 松 省大数据局副局长
邓承红 省地方金融监管局副局长
刘接林 省通信管理局副局长
贾国斌 省消防救援总队总工程师
李志强 贵州电网公司副总经理
曾 群 中国电信贵州分公司副总经理
李 伟 中国移动贵州分公司副总经理
陈 林 中国联通贵州分公司副总经理
领导小组办公室设在省住房城乡建设厅,由周宏文同志兼任办公室主任。领导小组和领导小组办公室不刻制印章,因工作需要印发文件由省住房城乡建设厅代章。
根据工作需要,经领导小组同意后可增补成员单位。领导小组成员因工作变动需要调整的,由所在单位及时向领导小组办公室备案,不另行发文。各市(州)应参照成立领导小组,建立工作机制。
二、领导小组办公室及成员单位主要职责
(一)领导小组办公室
承担领导小组日常工作。负责协调、组织各成员单位研究解决工作推进过程中的问题,牵头研究提出工作建议;督促落实领导小组的各项计划、决议、决定等事项;及时向领导小组报告工作推进过程中的重大事项、重要问题和困难;负责起草领导小组相关文件、承办各类会议,完成领导小组交办的其他事项。
(二)领导小组成员单位
省住房城乡建设厅。负责全面统筹协调工作,督导各地编制城市更新规划,开展试点示范,推进实施城市更新行动。
省发展改革委。负责争取中央预算内投资,支持城市更新项目建设,指导各市(州)、各部门做好项目储备工作。
省财政厅。负责制定支持城市更新行动的资金保障措施,统筹安排地方政府专项债券等方式,多渠道支持符合条件的城市更新项目建设。
省自然资源厅。负责指导各地自然资源主管部门配合做好城市更新规划与在编的国土空间总体规划衔接,并将经批准的城市更新规划、涉及空间利用的规划内容纳入详细规划,为规划城市更新项目提供空间保障。
其他成员单位。要各司其职、密切配合、通力合作、齐抓共管,认真落实领导小组议定事项,对城市更新行动工作给予有力的政策保障,形成整体推进的良好格局。
附件6
贵州省城镇老旧小区改造工作实施方案












来源:贵州省人民政府网往期精选
最新最全!春节返乡各地防疫要求,31个省区市政策汇总→
又一波国家奖学金名单公布!贵州586名学生获奖
韭菜、香菇、土鸡......贵州这22批次食品抽检不合格,快看你家有吗?原标题:《大动作!贵州实施城市更新行动》
本文为澎湃号作者或机构在澎湃新闻上传并发布,仅代表该作者或机构观点,不代表澎湃新闻的观点或立场,澎湃新闻仅提供信息发布平台。申请澎湃号请用电脑访问http://renzheng.thepaper.cn。





- 报料热线: 021-962866
- 报料邮箱: news@thepaper.cn
互联网新闻信息服务许可证:31120170006
增值电信业务经营许可证:沪B2-2017116
© 2014-2026 上海东方报业有限公司




