- +1
写《丁磊为什么错了》被要求删稿,网易丁磊致歉
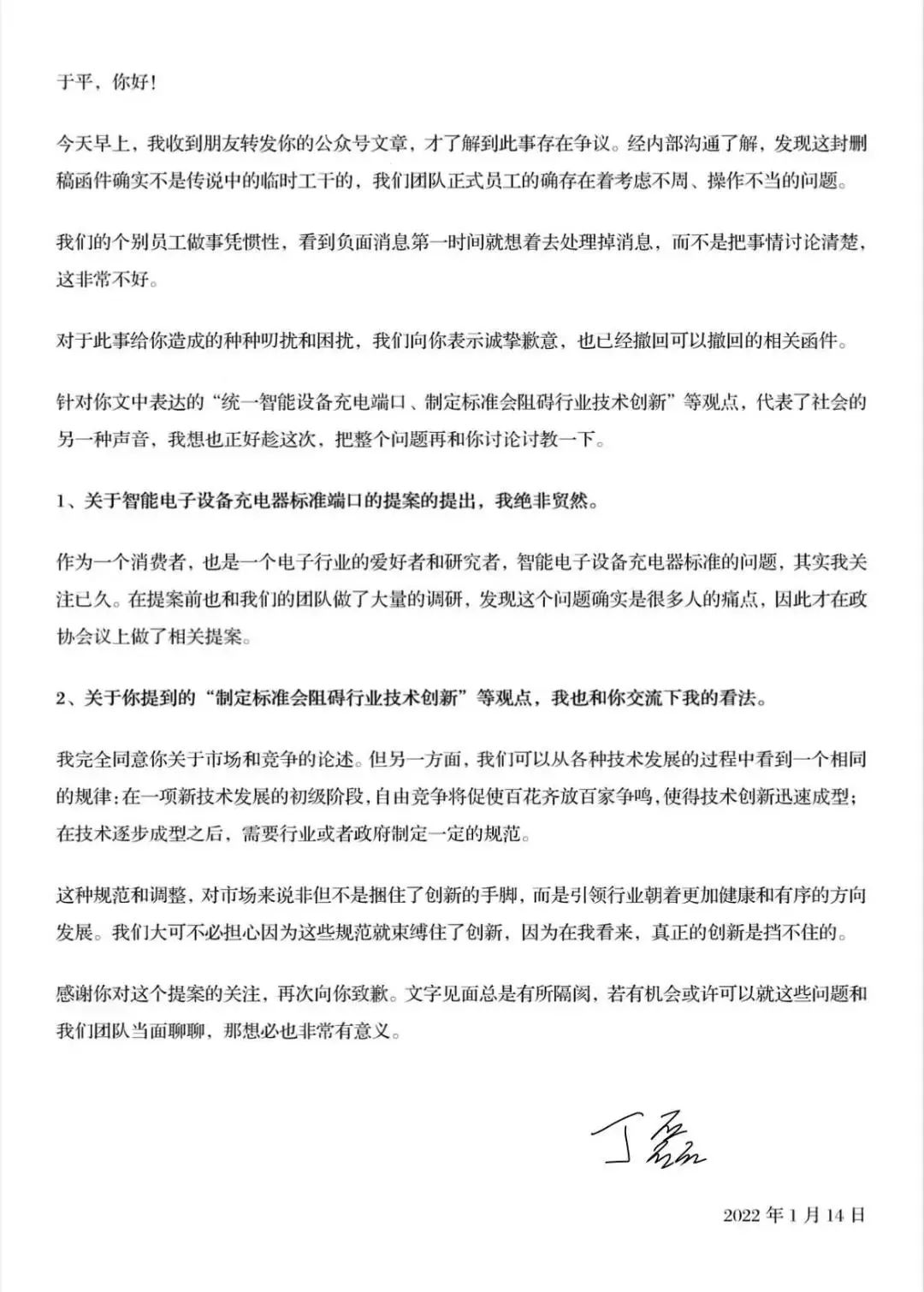
近日,全国政协委员、网易(09999.HK)CEO丁磊的《关于统一智能电子设备充电器标准端口 进一步减少电子垃圾助力碳中和的提案》获得了工信部的正式书面答复。
不过,有自媒体博主质疑称,丁磊多次呼吁行政干预市场,履职水平令人担忧。此后,该博主表示其收到了来自网易法务部的法律函,要求其删稿和道歉。
红星资本局了解到,目前,丁磊已向该自媒体博主发去致歉信,诚恳道歉并撤回法律函。
“我们的个别员工做事凭惯性,看到负面消息第一时间就想着去处理掉消息,而不是把事情讨论清楚,这非常不好。”丁磊在致歉信中说。
丁磊资料图 图据视觉中国自媒体博主提质疑
收到网易法律函,要求删稿
1月10日,工信部在官网发布答复函,对丁磊提出的《关于统一智能电子设备充电器标准端口 进一步减少电子垃圾助力碳中和的提案》进行回复。
工信部称,当前智能终端市场形成了以USB-C接口为主,多种接口及充电技术并存的格局。正如提案中所述,用户更换设备后,原有充电器、数据线大多闲置,造成巨大浪费。
“我部将继续推进相关国家标准制定,促进充电接口及技术融合统一,提高电器电子产品回收利用率,着力推动消费电子产业高质量发展。”工信部在回复函中说。
不过,1月12日,公众号“鱼眼观察”发表了于平的文章《丁磊为什么错了》。于平赞同充电接口不兼容导致充电线闲置浪费的观点,但他认为,应该把问题解决的主体交给市场。
“在我印象中,丁磊委员不只一次呼吁行政干预市场,身为知名企业家,丁委员的履职水平让人担忧啊!”于平在文章中评论称。
1月14日,于平再次发声称,网易方面要求他删除文章《丁磊为什么错了》。在他拒绝后,网易方面又通过微信平台投诉相关文章侵权,并发送法律函要求删稿和道歉。
红星资本局注意到,上述法律函提到,《丁磊为什么错了》一文严重违背事实,恶意评价、无端指责,侵害了丁磊的名誉。
在于平披露了来自网易的法律函后,一石激起千层浪,很快在网上引发热议。
图据公众号“鱼眼观察”丁磊道歉并撤回法律函
“团队员工考虑不周、操作不当”
于平告诉红星资本局,在他看来,充电接口统一的问题应该尽量交给市场,不一定非要行政力量来推动,“电池和充电技术还在不断创新,现在强制定标准,很容易导致刻舟求剑。”
另外,于平向红星资本局表示,他在1月14日下午收到了来自丁磊的致歉信。在两度道歉后,丁磊宣布撤回法律函,并再次表达了他对统一充电端口一事的观点。
同时,网易方面也向红星资本局确认法律函和致歉信一事属实,但对于记者提出的其他问题,截至发稿尚未得到正式回复。
丁磊在致歉信中称,他收到朋友转发的文章才了解到此事存在争议。经内部沟通了解,发现这封删稿函件不是传说中的“临时工”干的,团队正式员工确实存在考虑不周、操作不当的问题。
“我们的个别员工做事凭惯性,看到负面消息第一时间就想着去处理掉消息,而不是把事情讨论清楚,这非常不好。”丁磊在致歉信中说。
丁磊表示,在提案前,他和团队做了大量的调研,发现充电器标准的问题是很多人的痛点,所以才在政协会议上做了相关提案。
对于于平的观点,丁磊认为,在技术逐步成型之后,需要行业或者政府制定一定的规范。这种规范和调整不会捆住创新的手脚,而是引领行业朝着更加健康、有序的方向发展。
“我们大可不必担心因为这些规范就束缚住了创新,因为在我看来,真正的创新是挡不住的。”丁磊说。
图据公众号“鱼眼观察”红星新闻记者 杨佩雯
原标题:《写《丁磊为什么错了》被要求删稿,网易丁磊致歉》
本文为澎湃号作者或机构在澎湃新闻上传并发布,仅代表该作者或机构观点,不代表澎湃新闻的观点或立场,澎湃新闻仅提供信息发布平台。申请澎湃号请用电脑访问http://renzheng.thepaper.cn。





- 报料热线: 021-962866
- 报料邮箱: news@thepaper.cn
互联网新闻信息服务许可证:31120170006
增值电信业务经营许可证:沪B2-2017116
© 2014-2026 上海东方报业有限公司




