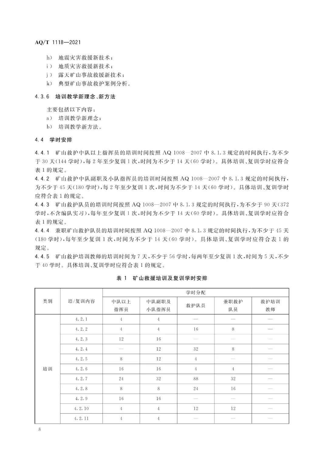
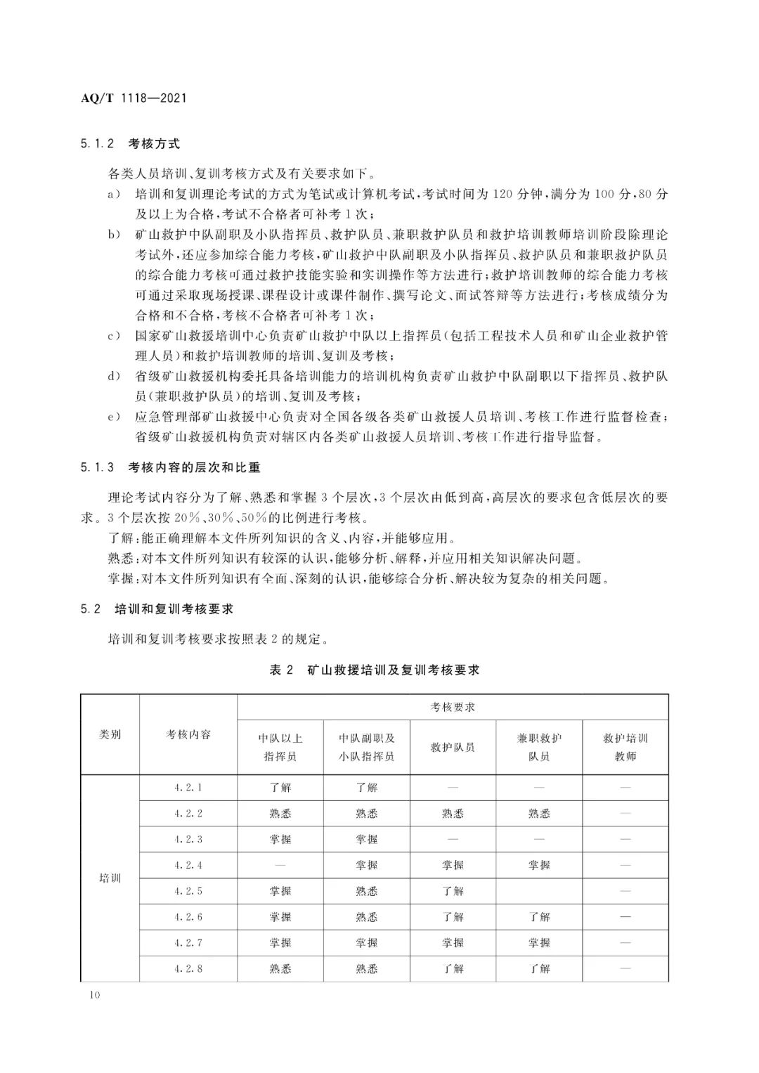
- +1
应急管理部批准《矿山救援培训大纲及考核规范》和《矿山救护队标准化考核规范》
中华人民共和国应急管理部
公 告
2021年 第5号
中华人民共和国应急管理部批准以下2项安全生产行业标准(标准文本见附件),自2022年3月1日起施行,现予公布。
附件(点击以下链接下载附件):
1.AQ/T 1118-2021矿山救援培训大纲及考核规范
2.AQ/T 1009-2021矿山救护队标准化考核规范
应急管理部
2021年12月24日
矿山救援培训大纲及考核规范
规定了矿山救护人员的培训和复训要求,培训内容、学时安排、考核要求和考核办法等。其中,培训内容包括矿山安全生产政策法规、矿山救护规程规范、矿山救护队的组织与管理、矿山救护行动计划及安全措施、应急预案编制与管理及应急救援决策指挥技术、自我防护技术、矿山安全生产技术等各类技术。
应急君注意到,培训内容还包括领导科学与艺术,如领导认知及具备的基本素质、领导方法和艺术等,此外还有救援心理训练,包括安全心理学、心理应激基本理论、灾害环境下心理应激及心理训练等。
矿山救护队标准化考核规范
规定了矿山救护队标准化考核的一般规定、矿山救护大队标准化考核标准及评分办法、大队所属中队和独立中队标准化考核标准及评分办法。
按照矿山救护队建制,矿山救护队标准化考核分为大队考核(含所属中队)和独立中队考核,考核采用每项单独扣分的方法计分,标准分扣完为止。考核满分100分,共分组织机构、技术装备与设施、业务培训、综合管理等5大项。
以下为两个规范全文
AQ/T 1118-2021矿山救援培训大纲及考核规范













AQ/T 1009-2021矿山救护队标准化考核规范





























来源:应急管理部网站原标题:《应急管理部批准《矿山救援培训大纲及考核规范》和《矿山救护队标准化考核规范》》
本文为澎湃号作者或机构在澎湃新闻上传并发布,仅代表该作者或机构观点,不代表澎湃新闻的观点或立场,澎湃新闻仅提供信息发布平台。申请澎湃号请用电脑访问http://renzheng.thepaper.cn。





- 报料热线: 021-962866
- 报料邮箱: news@thepaper.cn
互联网新闻信息服务许可证:31120170006
增值电信业务经营许可证:沪B2-2017116
© 2014-2026 上海东方报业有限公司




