- +1
复旦大学联合发布《元宇宙报告(2021-2022)》(附下载)
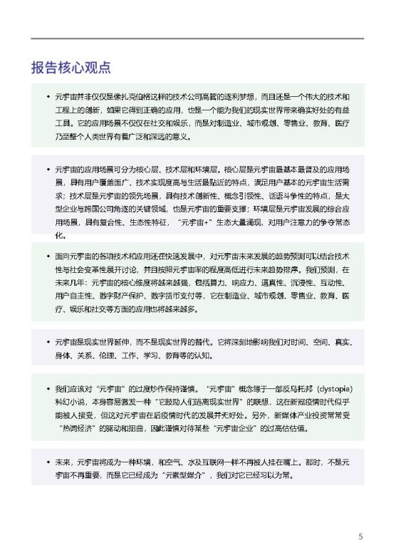
元宇宙的应用场景可分为核心层、技术层和环境层。核心层是元宇宙最基本最普及的应用场景,具有用户覆盖面广、技术实现度高与生活最贴近的特点,满足用户基本的元宇宙生活需求;技术层是元宇宙的领先场景,具有技术创新性、概念引领性、话语斗争性的特点,是大型企业与跨国公司角逐的关键领域,也是元宇由的重要支撑;环境层是元宇宙发展的综合应用场景,具有复合性、生态性特征,“元宇宙+”生态大量涌现,对用户注意力的争夺常态化。
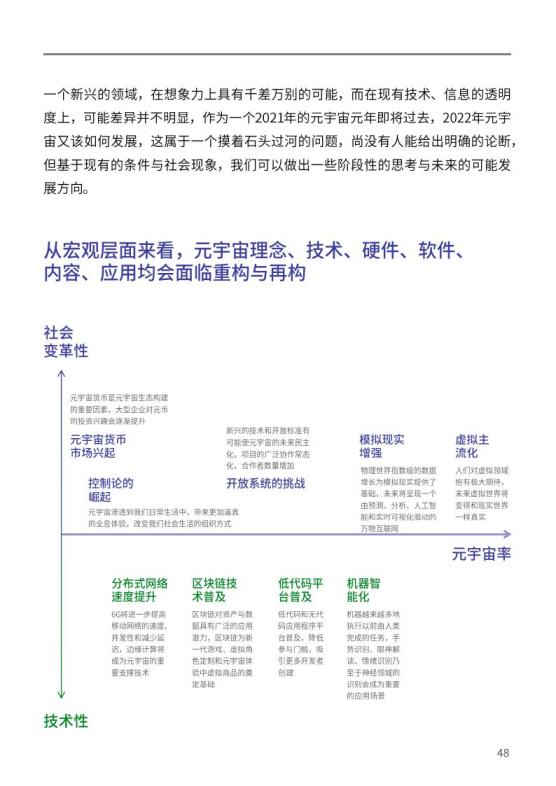
面向元宇宙的各项技术和应用还在快速发展中,对元宇宙未来发展的趋势预测可以结合技术性与社会变革性展开讨论,并且按照元宇宙率的程度高低进行未来趋势排序。在未来几年,元宇宙的核心维度将越来越强,包括算力、响应力、逼真性、沉浸性、互动性、用户自主性、数字财产保护、数字货币支付等,它在制造业、城市规划、零售业、教育、医疗、娱乐和社交等方面的应用也将越来越多。
元宇宙是现实世界延伸,而不是现实世界的替代。它将深刻地影响我们对时间、空间、真实身体、关系、伦理、工作、学习、教育等的认知。
下载请关注并回复:
元宇宙报告2022































































●2021浙江省数字经济产业发展大会暨第三届中国长三角数字经济大会成功召开●2019浙江数字经济产业发展大会圆满召开●数经联2021年数字经济与数字化改革培训课程汇总●2020中国工业计算机大会在杭成功举办●首届中国长三角数字经济大会在杭召开●第五届中国(杭州)大数据科学家论坛在杭召开●第十七届京沪杭高科技论坛 暨“双千”行动萧山行活动成功举办杭州数字经济联合会简介
全国首家打造“开放型、平台型、枢纽型、生态型”的数字经济品牌组织,是由杭州市数字经济学会联合体(由24家相关领域的学会、协会、研究会组成)及“数字中国智库”为核心,覆盖数字经济相关企业近万家。先后举办数字经济大讲堂、数字经济发布、数字中国智库等助力创业创新品牌活动200多场,参与人数超百万人次,得到各级部门领导及企业好评。
“数经联”同时承担“长三角数字经济产业联盟”秘书处工作,正抓住长三角一体化发展的新机遇和立足大平台,致力于把浙江省、杭州市 “数字经济”一号工程更好落到实处高处;着力为解决长三角发展中遇到的跨学科跨行业跨区域、社会与经济协同的卡脖子技术等,积极建言献策出力;助力传统产业提质增效转型升级,提升中国制造的核心技术、品牌价值与国际影响力等。期待与业界同仁和各界朋友优势互补、协同创新、合作多赢、共谋发展、同谱新篇!
加入“数经联”会员,
享尽40家协会与数字生态资源!
原标题:《复旦大学联合发布《元宇宙报告(2021-2022)》(附下载)》
本文为澎湃号作者或机构在澎湃新闻上传并发布,仅代表该作者或机构观点,不代表澎湃新闻的观点或立场,澎湃新闻仅提供信息发布平台。申请澎湃号请用电脑访问http://renzheng.thepaper.cn。





- 报料热线: 021-962866
- 报料邮箱: news@thepaper.cn
互联网新闻信息服务许可证:31120170006
增值电信业务经营许可证:沪B2-2017116
© 2014-2026 上海东方报业有限公司




