- +1
2200套保障性租赁房将启动申请!条件是……
好消息传来!
事关保障性租赁房
我市面向本市住房困难的
低收入、中等偏下收入家庭
再推2200套保障性租赁房
2月14日将启动意向登记
01谁能申请?
申请对象
面向本市住房困难的低收入、中等偏下收入家庭。
具体申请条件(上下滑动阅览)
(一)家庭申请
1.申请家庭成员中至少有2人具有本市户籍,且其中一人应当在申请之日前取得本市户籍满3年。申请人应当具有本市户籍,且在本市工作和生活;
2.申请家庭在本市无住房或者申请家庭的人均住房建筑面积符合规定的住房困难标准;
3.申请家庭在申请之日前3个自然年度(即2019年、2020年和2021年)家庭收入的平均值和上一自然年度(即2021年)家庭收入均符合规定的标准;
4.申请家庭资产符合规定的标准。
申请之日前已被民政部门确认为最低生活保障家庭、分散供养的特困人员,且符合前款第1项、第2项和第4项规定条件的可以申请本批次保障性租赁房。
(二)单身居民申请
1.年满30周岁在本市工作和生活的单身居民,在申请之日前取得本市户籍满3年;
2.在本市无住房或者住房建筑面积符合规定的住房困难标准;
3.申请家庭在申请之日前3个自然年度(即2019年、2020年和2021年)家庭收入的平均值和上一自然年度(即2021年)家庭收入均符合规定的标准;
4.资产符合规定的标准;
5.为保障无民事行为能力和限制民事行为能力人的正常生活,无民事行为能力和限制民事行为能力人的监护人应当共同申请(监护人属于单位、社区居委会或民政部门等非自然人情形的,由履行监护职责的单位、社区居委会或民政部门出具监护证明)。
申请之日前已被民政部门确认为最低生活保障对象、分散供养的特困人员,且符合前款第1项、第2项、第4项和第5项规定条件的可以申请本批次保障性租赁房。
(三)上述申请条件为基本申请条件,其它包括家庭人口、婚姻、户籍、收入(资产)、住房等与取得保障性租赁房轮候资格相关的申请条件详见《厦门市社会保障性住房管理条例》《厦门市社会保障性住房管理条例实施办法》的具体规定。
(四)申请社会保障性租赁房的本市户籍家庭住房困难标准和家庭收入(资产)标准:
1.本市户籍家庭住房困难标准:人均住房建筑面积不高于12平方米。
2.申请社会保障性租赁房的本市户籍家庭收入(资产)标准:
◆ 1人户,家庭年收入不高于5万元,家庭资产不高于20万元;
◆ 2-3人户,家庭年收入不高于13万元,家庭资产不高于52万元;
◆ 4人及以上户,家庭年收入不高于18万元,家庭资产不高于72万元。
02
申请时间安排
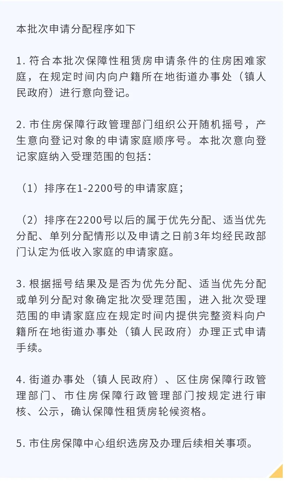
03如何申请?
04房源如何?
05特别提醒
符合本批次申请条件的
申请家庭注意啦!

来源:厦门市住房保障和房屋管理局湖里权威新闻
原标题:《2200套保障性租赁房将启动申请!条件是……》
本文为澎湃号作者或机构在澎湃新闻上传并发布,仅代表该作者或机构观点,不代表澎湃新闻的观点或立场,澎湃新闻仅提供信息发布平台。申请澎湃号请用电脑访问http://renzheng.thepaper.cn。





- 报料热线: 021-962866
- 报料邮箱: news@thepaper.cn
互联网新闻信息服务许可证:31120170006
增值电信业务经营许可证:沪B2-2017116
© 2014-2026 上海东方报业有限公司




