- +1
“艺”起留锡吧 文化进万家——无锡新春文化指南


文化进万家
留 锡 过 大 年为贯彻落实中央宣传部、江苏省委宣传部《关于开展2022年“我们的中国梦”——文化进万家活动的通知》精神,丰富广大市民群众节日文化生活,积极营造喜庆祥和、健康向上、文明节俭的节日氛围,我市各级宣传文化部门积极组织、精心策划,广大文化文艺工作者扎根基层、服务群众,春节期间,将有包括文艺演出、文博展览、民俗活动、书香阅读、荧屏在线等300余场各类活动,通过线上、线下的方式集中亮相,陪伴留锡过年的市民朋友们度过一个充满文化内涵、洋溢时代温度的传统佳节。
人人心中有一个美好的舞台有的上演风花雪月
有的奏响春的序曲
留锡过年的小伙伴们
这个春节
这些精彩在无锡等你~~~
精彩
演
出
锡剧艺术中心
看大戏是中国人过年的文化氛围,没有看戏就没有年味!这个春节,无锡戏迷有福了!“声悦江南”音乐会,“江南雅韵”评弹汇,锡韵流芳折子戏,乐享四季民乐坊等精彩节目在锡剧艺术中心轮番上演。演出时间:即日起至2月27日
演出地点:锡剧艺术中心
锡博新年音乐趴
“声悦江南”音乐会由无锡市歌舞剧院与梁溪区文化馆联合演出,珠联璧合、倾情高歌,敞开你的心扉,释放你的激情,一起携手奋进迎接春天的到来!
“江南雅韵”评弹汇
展示“最江南”的江南韵味,打响大运河和江南文化品牌,无锡市评弹团特在锡剧博物馆举办“江南雅韵”评弹汇专场演出,在新年之际给无锡市民送上丰富的文化盛宴。
小王彬彬锡剧非遗传承作品
一台折子戏,唱念做打精彩纷呈,两代师徒情,薪火相传尽显风流!行当涉及小生、花旦、武生、刀马旦、花脸、丑角,锡剧戏迷千万不要错过。演出时间:2月8日
演出地点:无锡大剧院
也so 2022年脱口秀专场
如果你也喜欢脱口秀,你一定在抖音上刷到过他,那侃侃而谈,数语即出,皆惊四座的男人。没错!也so巡演专场无锡站来啦!
爵士现代风格音乐会
这是一场节奏感十足,爵士风格为主的主题音乐会。其中的曲目包含了典型的爵士风格的作品、原创作品及一些耳熟能详的节奏感很强的游戏音乐等作品。从上半场到下半场,曲目节奏快慢相接,使听众在酣畅淋漓的律动下,还能够有安静欣赏优美旋律的时光。
开心麻花舞台剧
口碑封神,叫好叫座,一上演就告罄,《瞎画艺术家》里最多的非瞎话莫属,笑话包裹着瞎话,瞎话包裹着秘密,想看看么?剧场见!展
览
展
示
无锡博物院
锡博“我们的节日”新春活动上线了!除了多个重量级展览,结合中国年文化习俗、生肖虎元素来解锁新春文博密码,给你一个花样虎年!雕版印刷、新春剪纸、羊毛毡挂饰、惠山泥人彩绘,还有工艺大师表演课,满足大家对知识的好奇与动手体验的愿望。
无锡市图书馆
锡图汇书香,年味别样浓,无锡市图书馆针对学生的寒假和读者的春节,设计了一系列的展览和阅读活动。有“牵手冬奥 冰雪追梦”2022北京冬奥巡礼展,“银辉心向党 永远跟党走”第十七届老年书画作品展,“彩章耀日贺新春”中国传统吉祥图案展,还有“彩虹桥”绘本阅读系列,“福虎献瑞 书香迎春”主题活动等,欢迎读者们共度书香佳节。活动时间:无锡市图书馆
活动时间:即日起至2月20日
无锡美术馆
“画写初心”是无锡市书画院艺术家年度创作成果的汇报展。“画写初心”是年终盛典,也是沙场阅兵;是个人秀场,也是挑战舞台;是活在当下的压力,更是向前迈进的动力!本次展览的每一件作品,都呈现了他们上下求索、踏实进取的积极作为,都可以看到他们始终坚持“以人民为中心”的创作导向,坚持“笔墨当随时代”的现实主义精神。
指上乾坤——翡翠扳指特展
2022年新春来临之际,无锡博物院精心遴选馆藏精品,在一号展厅为观众带来“指上乾坤——翡翠扳指特展”。清代的扳指结合了文武之道,凝结了儒家文化中的“射”礼,大量使用了玉石材质,兼具“君子比德于玉”的深刻寓意,是十分重要的配饰。时间:2022.1.31-2022.4.6
地点:无锡博物院一号展厅
艺境——王洋油画作品展
此次展览共展出油画作品近50幅,从王洋先生捐赠给无锡博物院的作品中选取。这些作品涵盖了风景与人物,构思巧妙,纯朴亲切、极富生活气息。王洋先生将自己数十年的生活积累、感悟,以及对社会的观察思考融入到自己的画作之中,在鲜活纯净的色彩中,真真切切地剖析人生的价值,引领观者进入人类与自然完美融合之境。时间:2021.12.10-2022.2.27
地点:无锡博物院中区二层展厅
清如——杨令茀的书画世界
无锡博物院收藏杨令茀作品108件,此次特甄选其中精品二十余幅,以及与她相关之士的馆藏作品,以飨观众。希望观众能够藉此对杨令茀及无锡杨氏家族有一个更为直观和深入的了解,进而体味到近代无锡工商文化背后深厚的人文内涵。时间:2021.12.31-2022.6.5
地点:无锡博物院中区四层展厅
书
香
迎
春
寅虎新春到来之际,丰富多彩的线上线下阅读活动,在寒冬之日为您送上浓浓暖意和盈盈书香,伴您度过一个平安、祥和、充实的春节假期,让书香味成为新年味,让我们一起在书香里过大年!


春节假期重点阅读活动安排


欢乐
荧
屏
第八届无锡老年春节联欢会
承载着无锡136.29万乐龄人的青春与梦想,由无锡市老龄工作委员会主办的“美丽无锡幸福年”第八届老年春晚特别节目即将登陆无锡电视荧屏,来自无锡八大区县的45个团队,将呈现15个精彩绝伦的文艺节目。
播出时间:小年夜(1月30日)经济频道20:20
除夕(1月31日)娱乐频道 11:25重播
年初五(2月5日)经济频道14:45重播
无锡市第三届少年儿童春节联欢晚会
这台为孩子们量身定制的少儿才艺年度饕餮盛宴,将通过“网络直播+电视+新媒体”等互动传播手段,把欢歌笑语送到千万家,通过少儿春晚和谐、喜庆、欢乐的艺术舞台,圆孩子们的艺术梦、爱国梦、强国梦。第三届少儿春晚以弘扬学生爱国主义精神,践行社会主义核心价值观,立德树人,实现伟大复兴中国梦为主题,在节目上力争创新,把少儿的爱国教育理念与继承党的优良传统相融合。
播出时间:年初一至年初四(2月1日至4日) 经济频道14:45
贺岁剧《五福临门之走进梅里》
年度贺岁剧《五福临门》创作在梅里古镇的大力支持下,是以吴地工商文化为故事背景,梅里古镇为拍摄场地,是无锡广电为锡城市民在春节期间精心准备的一道年味文化大餐。实现了无锡文化历史元素和现代美好生活元素无缝连接,创作团队精制内容、精抠细节,定制了良辰“梅”景、“梅”名远扬、“梅”好可期三大篇章,以古今不同视角,巧融吴地文史资源、新晋网红景点于剧中,将代表无锡的美景、美食通过剧情展现,让无锡荧屏上的诸位不同风格的主持人入戏共演推进剧情,让娱乐结合文史题材呈现出既亲民又值得回味的贺岁剧观感,让贺岁期间无锡电视荧屏更丰富、更“百花齐放”。
播出时间:年初一到年初三(2月1日至3日) 经济频道19:10 都市资讯频道22:00
“电影版”《五福临门10+》年初六(2月6日)经济频道 14:45
迎春特别节目集萃《春天你好》
赤橙黄绿青蓝紫,七彩新春综艺秀。唱的是乡音,说的是乡情,中国年,无锡味。“和你在一起”无锡广电2022迎春特别节目——《春天你好》,从大年夜到年初六,每天一个小时。观众朋友除了能欣赏到历届晚会的精华节目外,还会有一种穿越之感,台上的都是身边人,演绎的都是身边事,亲和力强,接地气,有着浓浓的无锡味道。
播出时间:
除夕——年初六(1月31日至2月6日) 经济频道9:10 娱乐频道19:00 新闻综合频道23:00
民
俗
活
动
无锡市文化馆
新春“云上游”,好礼带回家!在无锡文化云、无锡市文化馆微信公众号参与线上小游戏,和家人朋友无论相隔多远都能“云比拼”,还有奖品拿哦!
福虎贺岁·春满东林
“花灯初上·春满东林”主题花灯手作,“福虎闹东林”游园打卡活动 ,让你在尽兴玩耍之余,还可满载而归,体验一把福运爆棚的感觉,收获由东林书院送出的新春惊喜!
雕版印刷体验活动
雕版印刷是我国著名的非物质文化遗产,它凝聚着中国造纸术、制墨术、雕刻术、摹拓术等几种优秀的民族传统工艺。在过春节时贴年画是我国的传统习俗。活动将雕版印刷与传统年画相结合,通过现场体验的方式,让观众走进雕版印刷技艺,印福虎、纳吉祥,在拓与印间体味浓厚的春节氛围。活动时间:2月1日(年初一)13:30
活动地点:无锡博物院一楼大厅
活动对象:社会公众参与方式:现场参与
民间工艺大师表演秀
中华文化延续着我们国家和民族的精神血脉,既需要薪火相传、代代守护,也需要与时俱进、推陈出新。在一年一度的非遗展览日中,无锡博物院将紫砂、泥人、锡绣等领域的非遗大师们请到了现场,展示非遗手艺,让广大市民从中体会和感受到传统文化之美。活动时间:2月5日(年初五)9:30—15:30
活动地点:无锡博物院一楼大厅
活动对象:社会公众
参与方式:现场参与
春节元宵期间我市文化单位
重点文化惠民活动


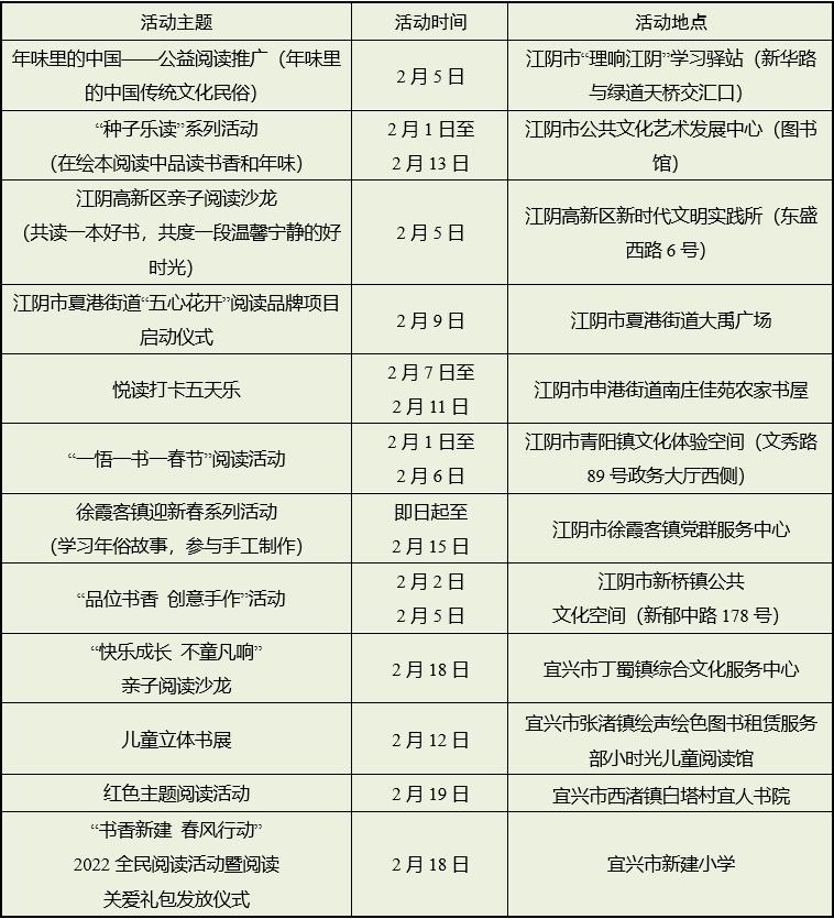
江阴市
宜兴市
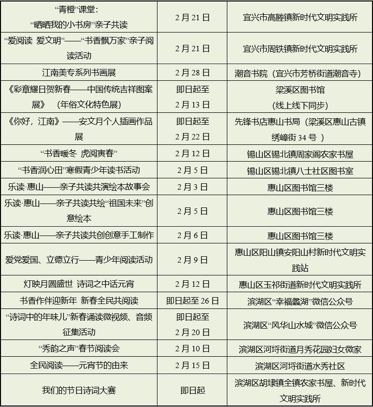
梁溪区
锡山区

惠山区

滨湖区
新吴区
经开区
以上推荐各项活动请以实际举办为准
友
情
提
醒
进入景区或文化场馆游园参观之前,请在各景区、场馆的公众号预约。请全程佩戴好口罩,做好个人防护,请配合测温及主动出示“健康码”“行程卡”,遵守秩序文明出游。
来源:综合无锡市文广旅游局、无锡广电等原标题:《“艺”起留锡吧 文化进万家——无锡新春文化指南》
本文为澎湃号作者或机构在澎湃新闻上传并发布,仅代表该作者或机构观点,不代表澎湃新闻的观点或立场,澎湃新闻仅提供信息发布平台。申请澎湃号请用电脑访问http://renzheng.thepaper.cn。





- 报料热线: 021-962866
- 报料邮箱: news@thepaper.cn
互联网新闻信息服务许可证:31120170006
增值电信业务经营许可证:沪B2-2017116
© 2014-2026 上海东方报业有限公司




