- +1
Nat. Hum. Behav.前沿:确保全球疫苗公平分配加速疫情终结
原创 叶杨 集智俱乐部

导语
即使已有超过190个国家加入了由世界卫生组织主导的新冠肺炎疫苗实施计划(COVAX),全球新冠疫苗的分配仍然严重失衡。在新变种Omicron席卷全球之时,国际社会对全球疫苗公平分配的呼声也愈加强烈。在1月31日发表于Nature Human Behaviour 的一项最新研究中,香港城市大学张清鹏和中科院自动化所曾大军领导的团队基于多变种集合种群模型,预测了在未来五年内全球疫苗分配不均所带来的后果。结果显示,全球疫苗公平分配对于加快新冠疫情的终结至关重要。对高收入国家来说,向中低收入国家捐赠疫苗是一个双赢的选择。
研究领域:流行病学,新冠病毒
叶杨 | 作者
邓一雪 | 编辑
论文题目:Equitable access to COVID-19 vaccines makes a life-saving difference to all countries
论文链接:
https://www.nature.com/articles/s41562-022-01289-8
1. 背景
新冠疫情给全球经济发展社会带来巨大的不确定性和不稳定性, 新冠疫苗被视为是走出疫情和恢复经济的关键。然而,在全球疫苗产量和覆盖率不断提升的同时,全球疫苗分配不均的问题愈渐突出。在高收入国家纷纷推广大规模接种加强针之际,许多中低收入国家依然面临着疫苗严重短缺的困境。据Our World in Data的数据显示[1],目前,高收入国家疫苗覆盖率已经超过75%,而低收入国家只有不到10%。在 Nature Human Behaviour 的一项最新研究中,香港城市大学张清鹏和中科院自动化所曾大军领导的团队结合真实数据,基于多变种集合种群模型,预测了在未来五年内,全球疫苗分配不公平所带来的后果。该研究探讨了公平的疫苗分配方式在遏制新变种、加速疫情终结中起到的作用,并为走出疫苗分配困境提出可实现的解决办法。
2. 基于SVEIRD的多变种集合种群模型
为了模拟在病毒不断变异的背景下,公平/不公平的全球疫苗分配方式对疫情走向的影响,作者们提出了基于SVEIRD的多变种集合种群模型,模型结构如图1所示。该模型由多变种模型[2]和基于SVEIRD的集合种群模型结合而成。多变种模型刻画了病毒进化动力学过程及其对疫苗有效性的影响。在多变种模型中,作者将病毒变异过程建模为一维线性空间中的单向逐步突变。变异空间中的每个点表示一个新变种,越相似的变种在变异空间中越相近。每发生一次突变,病毒的传染性、致死率以及现有疫苗对其有效率都会发生变化。基于SVEIRD的集合种群模型扩展了经典的易感-暴露-感染-恢复(SEIR)流行病学模型,结合真实的全球航空网络数据,模拟了疫苗接种、病毒变异、非药物干预和国家/地区之间的人口流动对疾病传播过程的影响。该模型总共包含179个国家和地区。
图1. 多变种集合种群模型图示:(a)多变种模型,(b)SVEIRD模型,(c)基于SVEIRD的集合种群模型。3. 高收入国家
难以从不公平的疫苗分配方式中获益
模型假设,在完全公平的疫苗分配方式下,全球产出的疫苗不按照各国的富裕程度,而按照一定的优先分配标准均等地分给各个国家;在不公平的疫苗分配方式下,高收入国家拥有的疫苗数量占全球产出疫苗总量的绝大部份,剩余的疫苗将照一定的优先标准均等地分配给中低收入国家。文中考虑了四种疫苗优先分配标准:人口数量、发病率、流行率和死亡率。
如图2所示,在不公平的疫苗分配方式下,高收入国家的疫苗接种率会在短期内快速提高,确诊率和死亡率会在短期内快速下降;然而,高收入国家过度囤积疫苗挤压了中低收入国家的疫苗供给,增加了中低收入国家民众的病毒暴露风险,导致中低收入国家中新变种的出现概率大大增加。新变种的出现将一定程度瓦解高收入国家在高疫苗接种率下形成的免疫屏障,高收入国家将在未来几年内经历疫情的多次反弹,全球大流行无法在五年内终结。相反,公平的疫苗分配方式可以在很大程度上遏制新变种的传播,加速疫情的结束,在世界范围内避免了大量“不必要的死亡”。
图2. 公平/不公平的疫苗分配策略对未来五年内疫情走向的影响。x表示在不公平的疫苗分配方式下,高收入国家拥有的疫苗数量占全球疫苗总产量的比例。此外,作者们还比较了不同疫苗优先分配策略的有效性。结果显示,在大多数情况下,应当优先为发病率/流行率/死亡率较高的国家提供疫苗,以防止病毒在全球扩散;然而,在新变种传染性极强的少数情况下,应当优先为人口数量多的国家提供疫苗,以应对新变种的全球爆发。
4. 疫苗捐赠是促进疫苗公平的可实现途径
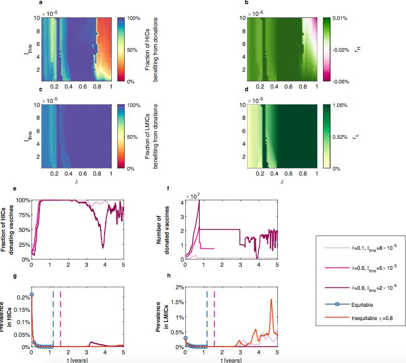
由于全球疫苗产量有限、高收入国家以自身利益优先等原因,完全公平的疫苗分配方式很难实现。如果高收入国家能将多余的疫苗捐赠出去,将有可能走出疫苗分配的困境,加速疫情的终结。为此,作者对一系列疫苗捐赠方案进行建模,并分析了其对未来五年内全球疫情走向的影响。模型假设,在同意捐赠的疫苗分配方式下,只要本国疫情稳定(国内流行率低于Ithre),高收入国家会将一定比例(由δ表示)的自身疫苗供应量捐赠给国际组织,如新冠肺炎疫苗实施计划(COVAX)。这些疫苗会按照一定的优先标准均等地分配给中低收入国家。
模型仿真结果如图3所示。如果高收入国家能在本国疫情趋于平稳之后,将自身疫苗供应量的46%~80%捐赠给中低收入国家,不仅不会威胁自身的疫苗供给,而且大大降低了中低收入国家的确诊率和死亡率,从而为高收入国家提供了间接保护。这种捐赠策略极大地缩短了疫情的持续时间,并且为每一个国家都带来利益。另外,模型结果显示,相比于只局限于邻国的捐赠策略,向世界各地中低收入国家捐赠疫苗的策略在遏制病毒传播方面更有效。作者们指出,对高收入国家来说,确保中低收入国家的疫苗供给既符合自身利益也有利于他人利益,是一个双赢的选择。因此,疫苗捐赠是促进全球疫苗公平的可实现途径。
图3. 不同疫苗捐赠策略对未来五年内疫情走向的影响。rH和rL分别表示,对高收入国家和中低收入国家来说,疫苗捐赠方案所挽救的人口数量占人口总数的比例。这篇文章是 Nature Human Behaviour 讨论疫苗公平中的障碍和可能的解决方案(hurdles towards vaccine equity and possible solutions)special Focus package中的一部分。该special Focus package于 1 月 31 日发布,包含八篇评论文章、一篇新闻与观点、一篇社论和一篇研究文章。作者包括 Anuradha Gupta(全球疫苗免疫联盟GAVI副首席执行官)、Winnie Byanyima(联合国副秘书长及联合国艾滋病规划署执行主任)、 Ayoade Alakija(世界卫生组织获取COVID-19工具加速计划ACT特使)和 Samba Sow 教授(马里疫苗开发中心主任)。
参考文献
[1] Mathieu, E., Ritchie, H., Ortiz-Ospina, E. et al (2021). A global database of COVID-19 vaccinations. Nature Human Behaviour 5, 947–953.
[2] Eletreby, R., Zhuang, Y., Carley, K. M., Yağan, O., & Poor, H. V. (2020). The effects of evolutionary adaptations on spreading processes in complex networks. Proceedings of the National Academy of Sciences, 117(11), 5664-5670.
原标题:《Nat. Hum. Behav.前沿:确保全球疫苗公平分配加速疫情终结》
本文为澎湃号作者或机构在澎湃新闻上传并发布,仅代表该作者或机构观点,不代表澎湃新闻的观点或立场,澎湃新闻仅提供信息发布平台。申请澎湃号请用电脑访问http://renzheng.thepaper.cn。





- 报料热线: 021-962866
- 报料邮箱: news@thepaper.cn
互联网新闻信息服务许可证:31120170006
增值电信业务经营许可证:沪B2-2017116
© 2014-2026 上海东方报业有限公司




