- +1
四川将再添一个机场!
四川日报全媒体记者 郑志浩 综合:内江市发展和改革委
2月15日,
内江市发展和改革委员会
就内江机场选址的相关建议
进行了回复。
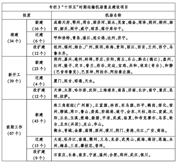
今年1月,中国民用航空局、国家发展和改革委、交通运输部联合发布《“十四五”民用航空发展规划》,内江机场列入全国“十四五”时期运输机场重点建设项目,成为纳入全国推进前期工作的43个新建机场之一,也是四川开展前期工作的4个新建机场之一。据了解,
内江机场按4C级民用运输机场进行规划研究,
跑道长2600米、宽45米,
建成后将服务于川南及毗邻地区
民航客运和货运业务。
机场选址将综合考虑
城市发展、交通衔接、土地、
空域、气象等因素,
按照民航技术要求分析论证得出较优场址。
为加快推进内江机场选址工作,
内江市已委托民航专业设计单位
进行选址研究工作。
目前,内江机场选址正在有序推进,
具体场址位置尚未确定,
待选址确定并获民航批复后适时公布。
《“十四五”民用航空发展规划》提到了四川多个机场
↑图源《“十四五”民用航空发展规划》“十四五”时期运输机场重点项目中提到了四川多个市州的机场。
续建成都天府机场、阆中机场,迁建达州机场。其中成都天府机场已于2021年6月27日正式通航。
新开工乐山机场。
遂宁、会东、内江、广安等地的新建机场开展前期工作,攀枝花机场迁建开展前期工作。
相关新闻:
遂宁民用运输机场建设前期工作已启动,拟将正在建设的跑道和平行滑行道向北延长400米至2600米;建设1.2万平方米的航站楼及12个C类机位的站坪;建设1座塔台和1200平方米的航管楼;配套件空管、供电、供水、供油等设施。民用运输机场建成后,将逐步开通遂宁至北京、上海、广州、深圳等特大中心城市和部分沿海城市航线。>>>详情一起期待,
原标题:《四川将再添一个机场!》
本文为澎湃号作者或机构在澎湃新闻上传并发布,仅代表该作者或机构观点,不代表澎湃新闻的观点或立场,澎湃新闻仅提供信息发布平台。申请澎湃号请用电脑访问http://renzheng.thepaper.cn。





- 报料热线: 021-962866
- 报料邮箱: news@thepaper.cn
互联网新闻信息服务许可证:31120170006
增值电信业务经营许可证:沪B2-2017116
© 2014-2026 上海东方报业有限公司




