- +1
网红浪胃仙与创始人闹掰背后:三人四方一年打7场官司争IP
吃播界顶流网红,3500万粉丝网红浪胃仙遭前老板“声讨”,“过河拆桥”式单飞引发网友热议并冲上热搜榜。
3月7日,上游新闻记者致电浪胃仙前老板游絮求证,她回应称,“目前比较敏感,我不想再多说什么。”此外,涉事的天权星公司老板彭先生回应上游新闻记者称:“相关纠纷将按法院判决,公正处理。”
上游新闻记者注意到,关于被游絮声讨“过河拆桥”“挖空公司员工”“拿走公司拍摄设备并删除影像资料”等内容,3月6日晚,浪胃仙素颜出镜回应了争议。
浪胃仙坦言,自己与游絮此前合作还算愉快,但是发现游絮其实不是3500万粉丝浪胃仙IP版权的真正的所有人后,才决定出走、自立门户。
浪胃仙晒出了一份申请人落款处盖有“重庆天权星文化传媒有限公司”(以下简称:天权星公司)印章的“增加诉讼请求申请书”复印件。这份复印件申请书载明,天权星公司请求法院判决确认“浪胃仙”账号归属原告所有,并要拿回“浪胃仙”账户密码。并诉称,被告游某通过职务和身份便利实际控制和管理该等账号。上游新闻记者看到,这份复印件申诉书落款时间为2021年12月10日。
天眼查数据显示,天权星公司成立于2018年2月7日,注册资本100万,法定代表人、实控人为彭先生,间接持股60%,游某某持股40%。3月7日,彭先生回应上游新闻记者求证时表示:“公司正常运作,相关涉案纠纷将按法院判决,该怎么公正处理就怎么公正处理。”
上游新闻记者也辗转联系上游絮,她告诉记者:“现在时间上比较敏感,而且也不想再多说什么,过段时间再作回应。”
天眼查显示,从2020年10月起,一年时间内,天权星公司、游才梅(游絮)、李杭泽(浪胃仙)、浪胃仙公司打了7场官司。
上游新闻记者在2020年11月游才梅与天权星公司公司解散纠纷的裁定书看到,游才梅诉称,2020年7月以来,原告与第三人(彭祺,记者注)就被告(天权星公司,记者注)的经营问题发生严重分歧,第三人为争夺控制权,抢夺、控制被告公司公章、财务章等,非法解除原告的法定代表人、执行董事等身份,解聘原告在职期间的全部员工,公司处于瘫痪状态。原告两次发函给被告及第三人要求查阅公司章程、会计账簿、股东会决议,要求分红并召开股东会,均被拒绝。公司已处于瘫痪状态,通过其他途径无法解决,继续经营已无必要,原告的合法权益受到严重损害,请求判决解散被告公司。
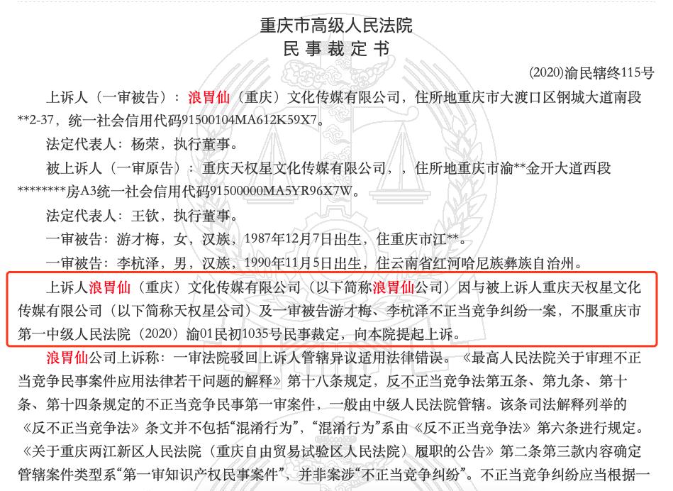
该案因管辖权问题,后被移送至重庆两江新区人民法院。2020年12月28日,重庆市高院二审驳回了浪胃仙公司就一审判决结果的上诉,维持原判。在裁判书中提及:“上诉人浪胃仙(重庆)文化传媒有限公司(以下简称浪胃仙公司)因与被上诉人重庆天权星文化传媒有限公司(以下简称天权星公司)及一审被告游才梅、李杭泽不正当竞争纠纷一案,不服重庆市第一中级人民法院(2020)渝01民初1035号民事裁定,向本院提起上诉。”
但上述(2020)渝01民初1035号民事裁定究竟是如何判决的,记者在公开信息中没有找到相关内容。随后,上游新闻记者致电重庆浪胃仙公司的工商登记预留电话,在听完记者采访内容后,对方挂断了电话。
上游新闻记者 冯盛雍 编辑 苏航
原标题:《网红浪胃仙遭前老板“声讨”,“过河拆桥”式单飞引热议》
本文为澎湃号作者或机构在澎湃新闻上传并发布,仅代表该作者或机构观点,不代表澎湃新闻的观点或立场,澎湃新闻仅提供信息发布平台。申请澎湃号请用电脑访问http://renzheng.thepaper.cn。





- 报料热线: 021-962866
- 报料邮箱: news@thepaper.cn
互联网新闻信息服务许可证:31120170006
增值电信业务经营许可证:沪B2-2017116
© 2014-2026 上海东方报业有限公司




