- +1
走向可持续社区更新——清华同衡助力南昌洪都老工业居住社区改造实践
以下文章来源于装饰杂志 ,作者刘佳燕、邓翔宇等
装饰杂志.中国装饰杂志社。清华大学美术学院承办,中国艺术设计类核心期刊。
导读
近年来城市更新呈现出显著的“社区转向”,社区更新成为重要内容。自2019年,清华同衡规划设计研究院和清华大学建筑学院团队开始参与南昌市青云谱区的城市更新工作,从编制南昌市青云谱区核心区保护与更新系列规划入手,全程参与了其中洪都老工业居住区的改造过程。本文提出了社区更新的内涵、目标和主要原则,并结合跨学科团队在南昌市洪都老工业居住区的改造实践,探讨了依托“六共行动”应对地方需求和特色的可持续社区更新路径。
内容来源:装饰杂志、《装饰》2021年第11期
原文标题:《走向可持续社区更新:南昌洪都老工业居住社区改造实践》
作 者: 刘佳燕,清华大学建筑学院;
邓翔宇、霍晓卫、孙福庆、孔松岩、康进,清华同衡规划设计研究院
一、背 景
1.城市更新的转型
城市更新并非一个新概念,它与城市的产生和发展如影相随。只是当代城镇化过程加速和放大了这一曾经缓慢的演替进程,并在其上叠加了来自多元主体的错综复杂的利益关系和发展期许,使其在不同发展阶段呈现出差异化的目标、形式和路径特征。
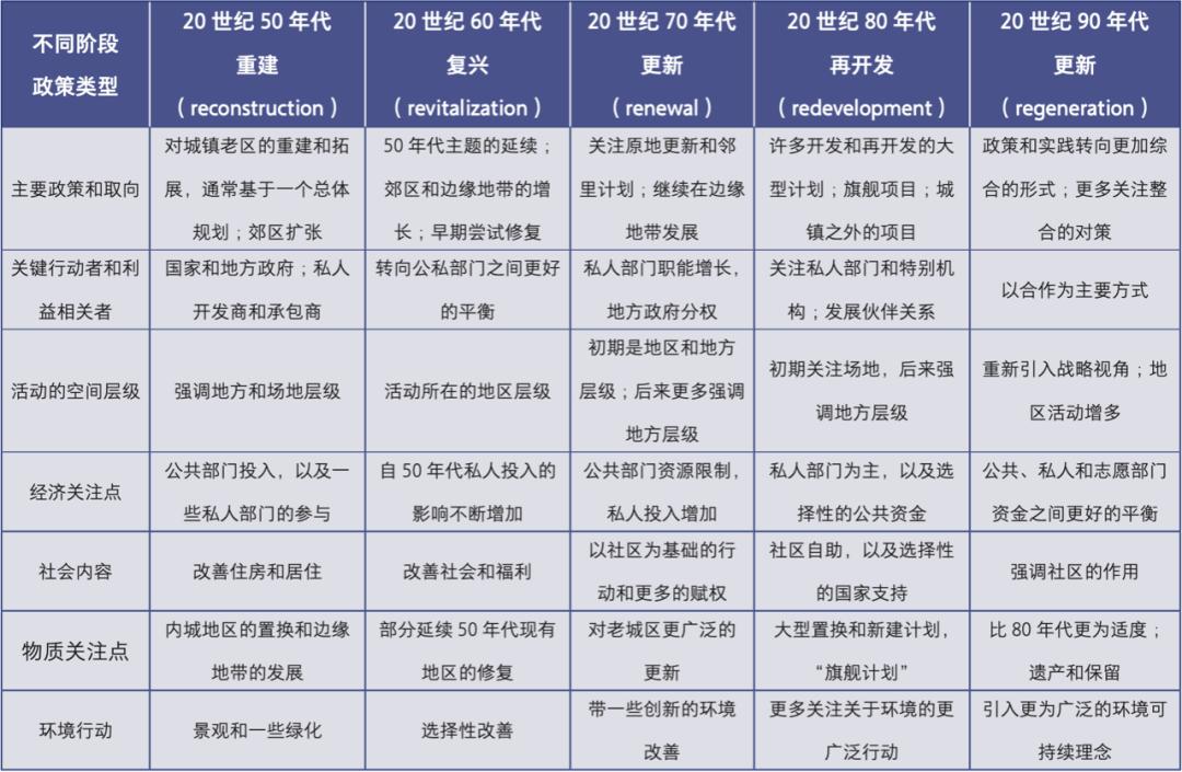
总结过去大半个世纪以来西方城市更新的实践,其演进特征呈现出从物质性主导的城市重建和贫民窟清除,转向市场导向下的地区提升,再到强调战略性规划统筹引领、面向可持续目标的综合性更新活动。(表1)
表1.城市更新的演进历程(资料来源:Roberts P, Sykes H. Urban Regeneration: a Handbook[M]. London: Sage Publications, 2000 :14)
当代语境下的城市更新,指针对城市或地区经济、社会或物质环境的衰退状态,寻求为其带来持续改善的综合性干预活动,使得城市空间能更好地满足新体制、新经济和社会转型的发展需求,并呈现出以下转型特征:更新内容从聚焦空间转向综合协调;更新机制从空间管理转向空间治理;更新目标从做新求量转向精耕提质。[1]
近年来,国内外城市更新活动呈现出显著的“社区转向”特征,即社区更新日益成为城市更新的重要内容。人们日益认识到,社区作为城市发展挑战的重要聚集地,需要整合各方力量,通过综合性的更新策略,承诺并实现更加智慧、包容和可持续的城市社区发展。[2]
2.从住区改造到社区更新
回顾我国城市社区层面更新活动的发展历程,总体可分为三个主要阶段:20世纪50—80年代,单位、个体进行分散式拆改建为主要形式的住房改善;20世纪80年代—21世纪10年代中期,政府、市场推动下大规模危旧房改造为主要形式的住区改造;21世纪10年代中后期至今,多元主体共同参与综合性整治提升为主要形式的社区更新。对应不同阶段所处的城镇化和社会发展水平的差异,更新改造的关注范畴总体呈现出从小到大、从建筑到综合环境的转变,即从单体住房、楼栋的改造,到组团、小区内空间环境改善和服务设施配套,再到街区统筹下的综合生活环境的全面提升。(图1)
图1.我国城市社区层面更新活动的发展历程(图片来源:笔者绘制)近年来,全国各地开启了大规模老旧小区改造的浪潮。2017年,住房和城乡建设部在厦门等15个城市启动了城镇老旧小区改造试点;2019年6月,国务院常务会议部署推进城镇老旧小区改造;同年12月,中央经济工作会议首次强调了“城市更新”概念,提出“加强城市更新和存量住房改造提升,做好城镇老旧小区改造”;2020年,中央发布《关于全面推进城镇老旧小区改造工作的指导意见》,提出到“十四五”期末,力争基本完成2000年底前建成的需改造城镇老旧小区改造任务;2021年,国家“十四五”规划明确提出实施城市更新行动,加强城镇老旧小区改造和社区建设。
在各地老旧小区改造的实施过程中,暴露出的一个突出问题就是传统聚焦物质性的住区改造方式已经难以适用当前更新背景下日益复杂的社区社会—空间格局,具体表现为:
(1)城市问题的响应和社区行动之间亟需整合机制。多数更新活动将特定城市问题视为在某个具体地区的聚集问题,基于小尺度地区的行动解决方案往往“治标不治本”。由于缺乏长期战略性思考的指引,更新政策倾向短期实用主义而效力有限,改造项目碎片化而相互协调不足。
(2)综合性社区问题亟待综合性更新策略的回应。人们日益认识到,贫困、衰败等城市社区问题是多因素复合作用的结果,仅凭空间环境的改造,很多时候并不足以实现真正长效的改善预期。
(3)社会对于公众参与和包容性发展的诉求日益迫切。传统住区改造中,社区通常是静态的、被动的、物质化的,即使提及其中的居民也多为抽象的代名词或标准化个体的集合。而实际上,社区是由多元主体及其相互关系共同构成的真实存在,是动态的、主动的、复合性的,需要在更新中为其诉求表达和参与决策提供开放、公正的平台和机会。
存量更新背景下,综合性的社区更新的理念和路径将成为连结城市更新宏观战略与老旧小区改造等微观项目之间的重要中间平台。
二、社区更新的内涵与目标
1.社区更新的内涵
社区更新作为城市更新的重要内容,近年来备受关注。但作为一个新兴的理念和实践领域,目前尚未有明确统一的概念界定。
基于对上个世纪中后期以物质性“砖石改造”为主要手段的大规模城市更新运动的反思,社区更新日益成为综合性地方政府改革的主要内容。更新的目标更加复合化和柔性化,从早期的环境改善、经济发展、消除贫困与社会排斥,逐步转向强调地方伙伴关系、自下而上的行动形式,以及社会资本的培育和壮大,从而建立包容和混合的邻里共同体,实现人和社区的全面发展。[3,4]
当代社区更新的兴起,旨在应对以下的转型挑战:
(1)在快速城镇化、全球化、地方化浪潮高度叠加的现代社会,社区作为抵御贫困、增进融合的重要阵地,亟待建构新的良序共同体和场所认同;
(2)政府资源和职权在复杂社会环境中的有限性日益显著,需要整合市场和社会力量共同协作,实现从管理向治理的理念转变;
(3)人们对于福利供给和生活品质的需求不断提升,社区成为实践积极的公民权利和责任的重要载体。
由此,本文提出一种更加综合、可持续的社区更新理念——以尊重和挖掘地方社区既有资源为基础,以促进人的全面发展和完整社区营造为指向,通过多主体的协作,以社区住房条件和居住环境的改善为核心,同时考虑产业就业的发展、社区服务的提升、地方文化的复兴、邻里关系的改善、治理结构的优化等,提升社区的活力、魅力和生活品质,推动社区全面、可持续发展。
2.社区更新的目标
社区更新秉持“以人为中心”的核心理念,体现在其目标上,包含两个面向:
(1)面向人的个体需求。对应马斯洛的人的需求层次理论,目标包括安全、便利、品质、交往、归属和自我实现六个层级的内容。
(2)面向社区和城市的整体发展。社区作为城市的基本组成单元,不能仅“独善其身”,还须“兼顾整体”,全面融入城市和地区的协调发展。目标包括实现土地价值、经济活力、社会福祉、社会资本、生态效益、文化活力的全面提升六个方面的内容。(图2)
图2.社区更新的目标(图片来源:笔者绘制)三、社区更新的原则
可持续社区更新应强调以下四项原则:主体性、公共性、综合性和可持续。
1.主体性:以“基于社区”为更新出发点
当前大量与社区相关的更新活动的一大问题在于,只见“更新”,而不见“社区”。更新成为自上而下的、一次性的、项目式的改造运动,或者涂脂抹粉,空间更“新”了,却缺乏后续维护机制的考虑;或者在部门行动导向下的“拉链工程”,给居民生活带来不便而非添利。政府投入巨大,却往往难以得到居民认可。
因而,社区主体性的“可见度”亟待进一步得到提升。社区更新不仅是地理意义上“在社区”的更新,或是以其为对象的“关于社区”的更新,更应是“基于社区”的更新,这意味着以社区需求和问题为出发点,以社区资产为依托,以社区为参与主体。由此带来更新工作模式的转变,从“为社区”,转向“与社区”和“由社区”。
关注和挖掘社区既有资源和价值网络。时光与生活的烙印,在社区中既留下了物质性的空间特质,也有或紧密或松散的社会网络,更有生活者与场所之间的情感联系。需要建立“资产为本”的视角,充分挖掘、整合和利用社区中人、地、物、产、景等各类资源的潜力和价值——这不仅是社区特色营造的基础,而且是更新规划获得社区认可的根本,促进社区参与和提升集体效能。社区不仅仅只是更新的对象、问题的提出者,更应成为更新议题的提出者、资源的投入者、目标的共商者、决策的参与者、实施的推动者,因为他们才是对社区最为了解、需求最为迫切,也应是更新后最主要的受益者。规划人员应充分发挥培育、倡导和助力的作用,积极推动社区的更新诉求向参与动力的转化,以及社区资本向集体效能(collectiveefficacy)的转化。不同于个体间联系所代表的资源潜力,集体效能代表个体对于集体能力的共同预期。社区集体效能是基于特定任务的,强调居民的共同预期和互动参与,有助于提升居民生活质量,促进社区管理。[5]
2.公共性:以公共领域营造为更新落脚点
当前,我国社区问题从上个世纪的“住房短缺”逐步走向“公地困境”,既包括人们过度利用公共资源导致的“公地悲剧”,也包括相互阻挠导致公共资源闲置或利用不足的“反公地悲剧”。众多老旧社区中普遍存在的公共环境破败、设施设备老化、邻里矛盾等问题,都指向公共领域发展的滞后。
社区公共领域包含两个层面的指代:一是物质性公共空间,指邻里社区中的公共服务设施和开放空间体系;二是社会性公共领域,指社区相关行动主体自由、公开、理性地讨论公共事务,形成公共意见和公共行动,是围绕社区公共事务形成的国家、社会和个体之间的中介和融合机制。上述两者紧密关联,相辅相成。前者是后者发生的重要物质载体,为交流和互动提供开放的、有吸引力的空间容器和媒介;后者为前者赋予了更为丰富的内涵和活力,在真实个体和公共场域之间建立起心理联系和能量场的连结。
社区更新应聚焦社区公共领域的建设,将个人与更广泛的社会重新联系起来,激发合作、共识和相互信任,培育互爱互助和责权共担的新市民精神,从而营造良序的新型社区共同体。
3.综合性:以社会—空间互生产为更新着力点
如何理解城市变化,将直接决定社区更新的效果。最大的常见问题在于人们常常将城市问题归于某个单一的原因。Hall(1981)针对英国城市更新中的问题曾指出,需要采用最广泛的可能视角,从当代快速变化着的经济和社会地理所形成的空间环境来认识城市变化的问题。
社区更新是一个系统性工程和综合性工程,内容涵盖社会、经济、空间、服务、生态等多个维度。这不仅意味着,更新活动需要跨学科团队和协作机制,综合考量社区发展的各个维度,补短板、促优势,实现更加均衡的发展;还需要充分探究和利用各维度之间的互动和共生机制,通过“过程设计”,在空间更新的过程设计中同步融入生态修复、社会复兴等策略,促进各维度之间的协同发展。例如,通过参与式设计,让居民在共同探讨公共空间改造的过程中增进自然教育、促进邻里协作;或是通过建立社区基金、基层议事协商平台等优化社会治理结构,为社区公共空间的维护和运营提供长效保障机制。
在社区更新的各个维度中,最需要关注而又最易被忽视的是社会性维度。强调以人为本、以社会发展为核心,应成为社区更新最重要的特质之一。这意味着,需要以社区需求作为更新的最重要出发点,以居民满意度和幸福感作为评价更新成果的最关键指标;注重更新的社会性评价,加强关于更新活动和更新成果的社会指标、社会评价等相关研究和实践应用;注重更新中的公正性问题,关注社会成本,包括“沉默的大多数”或“被牺牲的少数人”。
4.可持续:以多元、可持续为更新立足点
当前,不少更新实践都伴以不可持续的问题:从社会的不可持续(如更新后大量中低收入群体被置换,地区房价上涨和不平等现象加剧),到环境的不可持续(如地方特色空间肌理、生态植被被破坏,为平衡改造资金推动大规模地产开发而加剧周边道路拥堵),再到经济的不可持续(如政府财政无力全面负担,难以吸引市场资金投入,后期维护管理费用来源缺乏保障)。如果不解决可持续性的问题,社区更新只是一次次的改造运动,从长远来看可能给城市带来更大的成本负担。
城市的魅力在于多元与不确定性。尊重人群、文化、地区的差异性,倡导机会公平的包容性增长,促进经济、社会、环境、文化等多个维度的和谐可持续发展,有助于实现活力永续的社区更新。
四、社区更新的在地实践
—— 以洪都老工业居住区改造为例
1.项目概况
洪都老工业区位于南昌市青云谱区核心区域(图3),始建设于上世纪50年代,占地18.5平方公里,曾一度作为全国重要的航空工业基地,是江西工业的摇篮,中国航空工业的重要名片。建国前,洪都机械厂的前身中意飞机制造厂,抗战时期位列远东之首,是“救亡图存”时期南昌英雄城的重要遗存;建国后,作为“一五”时期首批苏联援建的重大工程,洪都是新中国最早的六家航空企业之一,诞生了新中国第一架飞机,在新中国工业史和航空发展史上留下了不可磨灭的影响。
图3.洪都老工业居住区的区位图(图片来源:项目团队)近年来,随着城市产业升级和“企业办社会”职能剥离改革的推进,洪都航空工业新区整体搬迁入驻南昌航空城,洪都街道全面接管公司的老厂区和生活区,并于2018年开启搬迁改造试点。其中共包括11片配套居住区,占地面积1.47平方公里,住宅612栋,居住人口约7.1万人、2.37万户,是江西省集中连片、面积最大的老旧小区改造区域之一。由于居住区内建筑最早建成于1950年代,大部分至今也已有约三四十年历史,地下堵、地面脏、空中乱、建筑管线老化、设施配套不足、环境品质低下、物业管理缺失、人口老龄化等问题严重,曾经辉煌的航空航天产业和特色文化已难以寻觅。
洪都老工业居住区的更新改造,不仅肩负住房条件和环境品质提升的重任,同时承载着当地工业文化保护传承和区域整体功能提升的发展需求。
自2019年,清华同衡规划设计研究院和清华大学建筑学院团队开始参与南昌市青云谱区的城市更新工作,从编制南昌市青云谱区核心区保护与更新系列规划入手,全程参与了其中洪都老工业居住区的改造过程。团队充分发挥规划、建筑、景观、市政、遗产保护、品牌营销、社会学、文化学等多专业协同优势,以社区更新链接整合城市更新、老旧小区改造与基层治理创新工作,通过共识、共益、共商、共担、共建和共治的“六共行动”,探索应对洪都地方需求和特色的可持续社区更新路径。
2.形塑共识战略
社区更新作为链接宏观城市更新与微观老旧小区改造的中间平台,需要将更大尺度区域统筹和长期发展战略的指导思想予以贯彻落实,形成地区性的发展共识和总体更新框架。英美等国众多的社区更新案例显示,仅依靠地方社区的力量,即使强调社区协商和参与,仍难以转变长期经济衰退的问题,这是因为忽视了地区衰退的大背景,以及住房、更新和地区经济之间的关联性。
因此,需要建立战略性思考和长期视角,改变传统更新政策过度聚焦碎片化项目、以零敲碎打的方式处理问题的局限,强调在不同更新项目之间、更新活动的不同方面之间建立联系,将社区更新融入区域总体发展战略,在不同地区的协调发展、保护与更新、经济增长与社会发展等多维目标之间形成战略共识。共识方的来源,不仅包括作为资源投入主体的各级政府和相关部门、投资商和建设方,还应包括相关专业机构、街道办事处、社区两委和居民、辖区相关企业和商铺等,此外,物业公司、服务供给方和社区社会组织等作为更新后维护和服务的重要供给方的参与和共识也非常重要。
规划团队通过编制《南昌市青云谱区核心区保护与更新规划》,明确洪都区域作为青云谱核心区成为新时期城市发展的新引擎,从传统工业区向城市综合功能区转型升级,以“铭记航空历史、引领科创未来、面向城市生活”作为发展定位,承载文化展示体验、创新科技发展、市民交往活动等城市功能。
更新规划以洪都工业及生活遗产的价值为出发点,提出从航空建设发展、江西工业发展、南昌人群体记忆、洪都厂区建设四个方面认知洪都工业遗产价值,从中国航空文化奠基和南昌城市发展重要推动力量的高度来认知规划片区。通过划定洪都工业及生活遗产保护范围,作为南昌名城价值拓展和保护的重要组成部分。进而以对洪都工业及生活遗产空间的保护落位,作为引导保护和利用的关键,包括建国前并保留至今的航空制造厂八角楼、航空特色代表的飞机总装厂和试飞跑道、家属区苏联专家楼和职工宿舍楼等市民生活遗存,以及大量的构筑物遗存、小街巷密路网的空间格局、生态良好的景观环境等。(图4)



图4.总装厂、八角楼、试飞跑道等航空工业遗存、苏联专家楼等生活遗存(图片来源:项目团队)3.协调共益价值
共益是社区更新得以推动的基本出发点。当前老旧小区改造的困难在于量大面广、政府资金难以独立支撑,同时涉及主体多、利益格局复杂,如何协调获得各方主体的认可和投入,成为最大挑战。因此,更新改造得以顺利启动的首要前提,是相关各方能在其中找到相对均衡的收益点,实现多元价值的最大公约数。无论是执政效益、公共利益、市场获益,还是居民受益,仅考虑单方收益,而忽视了其他利益相关方的增益可能,甚至带来利益受损,都可能导致更新无法真正付诸实践。
共益的实现一方面来自多元价值的表达和沟通,实现问题聚焦,并通过多种形式的公众参与,包括座谈会、问卷调查、个体访谈等,营造开放、平等的信息交流与沟通氛围。项目初期,通过问卷调查,了解居民对于更新改造的关键需求,聚焦停车、活动场地、公共服务设施、物业等切实问题,形成以问题为导向的改造目标和分项策略,明确改造资金优先投向水、电、路、气等群众最急需的改造内容,并确立重改地下、轻改立面的基本原则。
另一方面,还需强化回归地方发展和文化认同的价值统领,实现“小我”与“大我”的结合。“洪都”承载着数代人的光荣与梦想、情感与记忆,社区调研显示,重要遗存、航空文化和集体记忆成为当地各方都共同珍视的宝贵资产和行动基础。因此,延续集体记忆,强化集体精神,尊重、保留和传承地方历史和既有建设价值,建设新时代文化复兴、城市特色展现的示范片区,成为洪都社区更新的重要价值出发点。在社区更新中,精心设计打造了一批有着鲜明洪都工业风的特色景观,包括彰显新中国航空发展、洪都工业历史、洪都人生活记忆等属性的logo,留下洪都的美好记忆,安放洪都人的怀旧情怀。
以洪都职工宿舍区的保护与更新规划为例,通过居民访谈、调查问卷、现状盘整、指标对比,形成各类人群和需求画像,为精准配套生活服务提供支撑。(图5)同时,兼顾文物保护与更新发展的可能。针对职工宿舍区内包含大量未定级不可移动文物的特殊现状,考虑到由于保护级别不明确、保护资金缺失,短期内居民自发或政府改造、利用的难度都较高,规划提出对未定级不可移动文物进行重新评估、定级保护或作为历史建筑保护的建议。再根据不同的保护级别,针对未来发展需要的功能,提出不同空间改造设计方法。



图5.洪都职工宿舍区人群画像调查(图片来源:项目团队)4.搭建共商平台
充分吸纳社区更新相关利益主体的参与,搭建纵向到底、横向到边的基层参与共商平台。纵向维度上,加强市、区、街道层级的统筹规划、部门行政、资金支持等与社区、小区、楼院等不同空间层面主体的供需对接和协作对话;横向维度上,增进政府、市场、社会等不同利益相关主体之间的沟通与合作。
推进基层议事共商能力和体系建设。结合社区更新项目推进,具体策略包括:(1)获得关键行动者的参与和支持,如社区两委、专业人士、社区能人、意见领袖等;(2)聚焦重点议题先行启动,围绕更新中关注度高,或共识较为集中的议题,组织协商,并尽量确保其顺利推进,有助于建立信心;(3)建立基层议事共商网络,考虑到更新的长期性,将更新活动纳入基层议事体系,避免“一更新一议事”,后者不但加大更新协作成本,而且不利于更新与社区建设其他方面的整合推进;(4)采取形式多样的参与式活动,参与过程同时也是对话沟通、共识形成,以及基层赋能的过程。
结合洪都老旧小区改造工作,强化设计机构的纽带作用。通过定期组织意见征询、协调推进会等沟通工作,推动政府主管部门、街道、社区、产权单位、物业、施工方、居民等各方的需求表达、意见交流和矛盾协调。
设计阶段,协助社区组织方案宣讲会,向居民详细讲解改造方案,听取各方意见,针对性进行方案调整优化。积极使用路见App、微信群等线上工具,广泛征集、及时沟通和回复居民意见,实现社区改造规划获得近94%居民的同意。
实施阶段,采取“设计师驻场”模式,设计师团队深扎项目现场,面向改造过程中的突发问题和临时诉求等进行及时响应和合理调适,应对特殊需求提供一对一帮扶,稳妥推进实施。(图6)


图6.借助线上工具调研需求(上),进行改造方案宣讲(中),设计师深扎项目现场(下)(图片来源:项目团队)共商的效果使居民从质疑到信任,由被动转为主动,积极参与社区改造工作,并大幅提升了更新效率,第一个社区改造准备工作用了半年多时间,第二个、第三个小区改造启动顺利缩短到2个月。
5.建立共担意识
参与是分层级的。当前大量的社区更新中,社区即使有参与,也多限于作为意见、问题的提出者,而很少会去思考作为资源的投入者和行动的实践者,有权益而无担当。这种权责不对等或不清晰的更新活动,必然导致难以持续,甚至无法付诸实施。
针对老旧社区中土地和空间权属通常复杂、混乱的现状,社区更新的一个重要前提是明确责权分担机制,确保更新对象的权属明晰和利益主体的权责明晰。
社区更新中涉及大量公共、半公共空间的更新改造和运营维护,在某些权属还不甚清晰的前提下,同时考虑到“公地困境”,需要建立相关主体的共担意识,制定共担机制,才有可能付诸共担行动,推动更新实践,以及保障更新成果的长效维护。
此外,推进社区组织建设,有助于增进共担意识和共担能力。目前,我国社区居民的组织性发育较弱,体现在居民的参与意识和参与能力弱,参与层级也较低,大量社区社会组织主要基于个体兴趣爱好而组建,有关更新活动的参与形式也多为前期调研阶段的需求表达。有待进一步推动社区自治组织和地方志愿团体的发展,并强化其组织能力和专业特长培育。在面对社区问题或发展诉求时,能形成参与和共担的引领力量,成为与外部主体平等对话的代表。
在洪都的老旧小区改造中,通过参与式规划活动,组织社区居民共同梳理社区现有空间情况,绘制空间资源地图;开放征集居民期望的活动类型和自组织意愿,协助社区制定行动计划和场所使用规则,培育社区社会组织,为更新后的空间运营打下良好基础;开展“共识工作坊”,促进部门、社区工作者、居民和施工方之间的换位思考和相互理解,引导居民在老旧小区改造工作中,思考从“我能要什么”转向“我能做什么”,学会个人利益与公众利益的平衡取舍。(图7-8)通过系列引导,吸引社区居民广泛参与到小区改造项目中来,包括主动监督工程质量、帮助协调解决纠纷矛盾等,有效推动了共担意识的强化和共担能力的建设。

图7.通过参与式规划活动增进居民共识意识(图片来源:项目团队)


图8.废弃车库、宿舍楼改造成便民配套服务中心和党群服务中心(上);水库改造成儿童飞行乐园、设置飞机跑道慢步道(下)(图片来源:项目团队)6.提升共治能力
社区更新的背后,是社区利益格局的调整与优化,以及社区居民关系的重构与再造,再加上更新活动突出的持续性特点,需要加强社区更新与基层社会治理的全面整合,特别是充分发挥基层党组织在社区治理和服务中的核心引领和桥梁、纽带作用。
在洪都,团队与青云谱区、洪都街道和各社区开展了持续性的合作,共同致力于老旧小区改造后的长效机制建设。如以洪都老旧小区改造和全区党群服务中心建设更新为契机,与区委组织部、民政局、住建局和民情家访中心等合作,编制《青云谱区党群服务中心规划设计与运营导则》,打造党群服务中心共治示范点位,创新党建引领基层治理和社区更新工作,构建“3+1”党群服务中心网络体系,整合“统规建管营”一体化工作机制,倡导与邻为善、与邻相助、与邻为乐的“三邻”理念,营造有感共担、和谐互助的邻里氛围。
此外,针对社区更新中的焦点难点问题,开展系统化、递进式基层赋能培训。邀请国内知名专家及专业培训团队,结合区、街道和社区的不同层级需求,采取循序渐进方式,进行课程定制化研发。采取理念传导、案例讲解、共识工作坊、情景式教学和实操演练相结合的多元培训形式,面向各方、各级主体实现理念导入和共识形成,并系统提升基层工作者的能力和方法,包括治理能力、组织能力、矛盾调解与议事协商能力、社区资源梳理与活化利用方法、参与式设计组织方法等。(图9)

图9.多种形式的赋能培训活动(图片来源:项目团队)五、总结与展望
社区更新,作为城市更新的重要组成内容,但并不简单等同于将城市更新落脚于小尺度、精细化的更新形式,而代表了一种基于地域视角的政策整合机制,一种社区为主体推进可持续发展的更新模式,一种新的对于生活价值的综合认知,是贯彻落实“以人为本”理念和新型城镇化战略的重要路径。
团队在洪都社区的更新实践,是一次尝试跨层级、跨学科、跨项目的多元团队协作的在地探索。前期的成功离不开地方政府、社区和广大居民的鼎力合作,亦源自各方主体对于幸福美好社区的共识与行动。社区的质量决定了城市生活的质量,可持续的社区更新与发展才能导向城市“更”新的活力和未来。在当前城市更新成本日益高企、约束机制日趋严格和复杂的背景下,有待在“有机的整体性”这一视角指导下,探寻并推动以社区为更新主体、以街区为更新单元、以城市为更新动力的可持续社区更新路径。
注释:(向上滑动查看)
[1]阳建强:《中国城市更新的现况、特征及趋向》[J],《城市规划》,2000年第4期,第 53—55页,第63页。
[2]Couch C, Sykes O, Cocks M. The Changing Context of Urban Regeneration in North West Europe[M]// Leary M E, McCarthy J, ed. The Routledge Companion to Urban Regeneration. London and New York: Routledge, 2013:33-44.
[3]Kearns A. Social Capital, Regeneration and Urban Policy[M]//Imrie R, Raco M, ed. Urban Renaissance? New Labour, Community and Urban Policy. Bristol: Policy Press, 2003: 37-60.
[4]Hall S. Housing, Regeneration and Change in the UK: Estate Regeneration in Tower Hamlets, East London[M]// Beider H, ed. Neighbourhood Renewal & Housing Markets: Community Engagement in the US & UK. Oxford: Blackwell, 2007 :249-270.
[5]Ohmer M L. Citizen Participation in Neighborhood Organizations and Its Relationship to Volunteers’Self- and Collective Efficacy and Sense of Community[J]. Social Work Research, 2007,31(2): 109-120.
参考文献:(向上滑动查看)
[1]方可:《当代北京旧城更新:调查·研究·探索》[M],北京:中国建筑工业出版社,2000。
[2]Healey P, Davoudi S, O'Toole M, et al, ed. Rebuilding the City: Property-led Urban Regeneration[M]. London: E&FN Spon, 1992.
[3]Tallon A. Urban Regeneration in the UK[M]. New York: Routledge, 2010.
[4]Imrie R, Lees L, Raco M, ed. Regenerating London: Governance, Sustainability and Community in a Global City[M]. New York: Routledge, 2009.
[5]刘佳燕、王天夫:《社区规划的社会实践——参与式城市 更新及社区再造》[M],北京:中国建筑工业出版社,2019。
[6]Hall P. The Inner City in Context[M]. London: Heinemann, 1981.
[7]Habermas J. The Structural Transformation of the Public Sphere: An Inquiry into a Category of Bourgeois Society[M]. Cambridge: Polity Press, 1989.
[8]Heller M A. The Tragedy of the AntiCommons: Property in the Transition from Marx to Markets[J]. Harvard Law Review, 1998,111(3): 621-688.
相关链接
原标题:《走向可持续社区更新——清华同衡助力南昌洪都老工业居住社区改造实践》
本文为澎湃号作者或机构在澎湃新闻上传并发布,仅代表该作者或机构观点,不代表澎湃新闻的观点或立场,澎湃新闻仅提供信息发布平台。申请澎湃号请用电脑访问http://renzheng.thepaper.cn。





- 报料热线: 021-962866
- 报料邮箱: news@thepaper.cn
互联网新闻信息服务许可证:31120170006
增值电信业务经营许可证:沪B2-2017116
© 2014-2026 上海东方报业有限公司




