- +1
河南一地明起全员核酸检测预登记,多地出入政策有变!
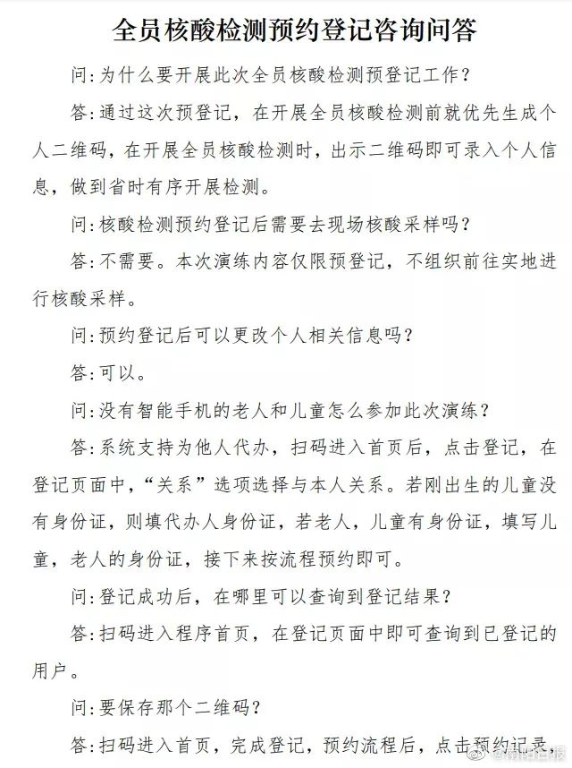
南阳明日起开展全员核酸检测预登记
据南阳日报消息,3月15日,南阳市新冠肺炎疫情防控指挥部办公室发布通知,决定在全市开展全员核酸检测预登记工作(下滑看详细)▼









濮阳发布通告:16日将再次开展全市全员核酸检测自3月9日濮阳市发现新冠肺炎确诊病例以来,已开展多轮区域全员核酸检测,得到广大城乡居民的大力支持和积极配合,取得疫情防控重大阶段性成效。为有效阻断疫情传播,经市新冠肺炎疫情防控指挥部研究,决定再次开展全市全员核酸筛查。现将有关事项通告如下(下滑看详细)▼
一、集中采样时间
1.华龙区、开发区、工业园区、示范区范围内,2022年3月16日6:00至12:00;
2.濮阳县、清丰县、南乐县、范县、台前县范围内,由各县公布时间,原则上与市城区同步。
二、检测对象
1.按照“应检必检,不落一人”原则,包括在濮阳市行政区域内工作、生活、学习的所有人员(含本地常住人口、暂住人口、临时流动人口、外籍人口等)。
2.48小时内接种过新冠疫苗的人员不进行核酸采样,但必须及时向社区(村)工作人员说明情况,提供证明并做好登记,待居家48小时后及时进行核酸检测。
3.对行动不便的独居老人、残疾人、慢性病患者等人员,由机动采样工作人员提供上门采样服务,请本人或家庭其他成员提前与社区(村)工作人员对接。
三、采样地点
各乡镇(街道)在社区(村)均设有固定采样点,请广大城乡居民携带身份证和核酸检测预登记码,按照所在社区(村)工作人员的通知指引,分时段有序到达指定地点采样;外来人员等就近参加采样。
四、注意事项
1.集中采样期间,各居民小区、村实行封闭管理,请广大城乡居民主动配合、听从工作人员指挥。采样期间,除持有工作证明参与核酸检测的工作人员外,其他人员在现居住地保持静止、避免外出,确因特殊情况需外出的,须向居住地所在社区(村)履行报备批准手续。
2.疫情防控工作人员、水电气暖等企业保供抢险应急人员、公安干警、交通卡口执勤人员、社区(村)志愿者,按各县区疫情防控指挥部、本单位的统一安排集中采样或就地就近到社区(村)接受采样。
3.参加核酸采样时,请做好个人防护,全程佩戴口罩,保持一米以上间距,采样台前排队第二位的要与采样台保持三米以上距离,防止发生交叉感染。采样完成后,戴好口罩迅速按照规定路径离开采样点返回原处。
4.集中采样期间,除医疗急救、应急救援、水、电、燃气、供暖、通讯等城市运转保障和居民生活保供行业外,域内所有经营性场所、门店一律暂停经营活动。重点企业、连续性生产企业、建筑工地、指定保供单位人员及其他值班值守人员不得随意外出,由本单位提前与所在乡镇(街道)对接上门采样事宜,确保人员全部完成采样。
本市各机关、企事业单位要督促员工在规定时间内参加核酸采样;各出租户房东要督促租户按时参加核酸采样。
5.3月16日00:00至14:00,市城区实行交通管制。除军车、警车、消防车、救护车、工程救险车、采样人员运送车、样本转运车及持有市疫情防控指挥部所发通行证的公务车和保供车辆外,其他机动车无特殊情况不上路行驶。入市人员在交通服务站点接受查验、扫“濮阳防疫一码通”后,就地就近进行核酸采样。各级交通运输部门负责通知长途客运车辆、出租车等承运人,及时调整优化发车、行车时间。如提前解除交通管制,将及时通告。
濮阳县、清丰县、南乐县、范县、台前县按上述原则自行安排通告交通管制事宜。
6.全市各级机关、企事业单位除承担疫情防控和应急值班值守任务的人员外,均居家办公或就地转为社区志愿者,向居住地所在社区(村)报到,配合或参与核酸采样服务保障工作。
请广大城乡居民相互转告,自觉履行公民义务,主动配合检测、管控等防疫措施,不恐慌、不信谣、不传谣、不造谣。不参加核酸检测采样将会给生活带来诸多不便,截止3月16日12时未参加集中采样者请于当日24时前自行到常规采样点完成采样,否则赋黄码管理;截止3月17日24时仍未完成核酸补采者赋红码管理。对拒不服从、拒不配合核酸检测安排以及扰乱秩序、瞒报、谎报、伪造信息的,有关机关将依法依规从严追究责任。
感谢广大市民、各方人员和各系统各单位支持理解配合!
濮阳市新冠肺炎疫情防控指挥部
2022年3月15日
多地最新通告,出入政策有变!
当前全球疫情仍处于高位运行,近期国内疫情呈现点多、面广、频发态势,3月14日当日报告净新增确诊病例和无症状感染者5081例,截至14日24时,全国现有高风险地区15个,中风险地区296个,疫情防控形势十分严峻。3月份以来,我省周边多个省份均有本土疫情发生,濮阳市和永城市先后出现阳性感染者,省内多地疫情防控升级,调整最新出入政策。由于篇幅有限,简要整理如下:
郑州
依据郑州市3月14日发布的42号通告,其中关于往返政策也有进一步明确要求:
入郑政策:
郑州市域外来(返)郑人员需提前3天通过“郑好办”APP:疫情服务→其它服务→返郑人员登记管理,据实填报提交;或联系居住地所在社区和单位(或学校)进行报备。
省外来(返)郑人员、省内发生本地疫情的城市来(返)郑人员,入郑时需提供48小时内核酸检测阴性证明;未持有核酸检测阴性证明的,可在新郑机场、高铁东站、郑州火车站临时检测点进行核酸检测,检测后需严格按照疫情防控要求入郑,入郑后,24小时内再主动进行一次核酸检测,结果未明确前非必要不外出。
中高风险地区所属地市,以及经研判处于风险状态的其他人员,入郑后需落实“三天两检”措施。未按规定核酸检测者,健康码赋“黄码”,允许“黄码”人员返回居住地。未解除“黄码”前,除核酸检测外非必要不外出。
尚未调整中高风险地区但有本土疫情的地级市中,非管控区域的人员入郑后24小时内均须再进行一次核酸检测。未按规定核酸检测者,健康码赋“黄码”,并落实“三天两检”措施。
此外,郑州市域外来(返)郑人员抵郑后,需加强自身健康监测,7日内不聚餐、不聚会。
广大市民如接到流行病学调查,提示本人是密接、次密接后,请立即停止参加人员聚集活动、立即停止前往人员密集场所,立刻向本人所在地社区报告,做好个人防护,按照工作人员要求落实措施。
郑州疾控紧急提醒
“西安一确诊病例被一口痰传染新冠”,昨天该条信息登上热搜第一。这一信息很快引起热议,随地吐痰对疫情防控有这么大危害?市民应该咋应对?郑州市疾病预防控制中心传染病防治所所长梁士杰呼吁:当前流行的新冠病毒奥密克戎毒株传染性非常强,市民从出家门到回家门,尽量全程佩戴口罩,即使在户外,也不能保证绝对安全,西安市已有病例在户外未佩戴口罩被传染,建议市民加强个人防护措施,在户外活动也佩戴口罩。
近期国内奥秘克戎疫情形成国内多地暴发模式,当前流行的新冠病毒奥密克戎毒株具有传播速度快、隐匿性强、传播链复杂、传播途径广、传染性强等特点,即使在户外行走也可能被传染,面对来势汹汹的新冠病毒,日常防护不可懈怠。
梁士杰说:“要养成戴口罩和戴好口罩的好习惯,全程科学佩戴口罩仍然是避免新冠病毒感染的最有效也是最经济的手段之一。”
对于个人来说,接种疫苗的保护效果不是100%,并且产生保护性抗体也需要一定的时间;对于群体来说,在没有形成免疫屏障的情况下,新冠病毒依然容易传播。所以,现阶段一些防控措施仍然要坚持,包括戴口罩、保持社交距离、勤洗手、常通风等防护措施。
“口罩要及时更换。一次性医用口罩有效期一般为4小时,最好每隔2-4小时更换一次,也就是说半天换一个最好,如果超过时间,则无法起到有效的防护作用,应避免重复佩戴口罩,更不能两面轮流戴。”梁士杰提醒说。
并不是所有口罩都可以起到预防新冠肺炎的作用。市面上的口罩种类繁多,比如纸口罩、活性炭口罩、棉布口罩、海绵口罩因材质不够致密,预防新冠感染的效果非常有限。而只有医用口罩、医用外科口罩或以上级别的口罩(如N95、KN95)能在一定程度上预防新冠病毒感染。但要注意,口罩要通过药店、商场等正规渠道购买。
在通风不好的密闭空间或人群密集的公共场所,更要戴口罩
在空气流通不好地方,比如封闭的交通工具飞机、高铁、地铁、公交车等,封闭的公共场所如乘坐电梯这样通风条件不太好的地方,要戴口罩。
到医院就诊或者陪同亲友看病,在医院环境中一定要戴口罩。此外,在公共服务窗口,像超市的收银、银行的柜台这些地方要戴口罩。
还应注意不要随地吐痰,如果咳出痰来,最好用纸巾或手帕将痰包起来,扔进垃圾桶,或者随身带走,事后清洗处理。咳嗽和打喷嚏时适当低头避开他人,用手帕或纸巾掩住口鼻。
小口罩,大作用,规范佩戴口罩是性价比最高、最简单的防护手段,不但可以大大减少被感染的风险,而且也大大降低了被判定为密接的可能性,在此呼吁广大市民出门一定要戴口罩。
开封
3月14日,开封市疾控中心紧急提醒:
一、主动提前报备
所有从省外来(返)豫人员,务必提前3天向目的地所在社区(村)、单位或酒店报备,抵豫时,需向目的地提供48小时内核酸检测阴性证明。
近14天内有中高风险区及所在地市旅居史的来返汴人员、有疫情发生但未划定中高风险地区旅居史的来返汴人员,与公布的阳性病例行程轨迹有交集的、同时空伴随人员,以及健康码为红码或者黄码、行程码带星的人员,请上述人员立即向所在社区(村)、单位报备,并配合做好测温验码、核酸筛查、隔离观察、健康监测等疫情防控措施。
二、主动核酸检测
省外来(返)汴人员,主动到就近的核酸采样点,72小时内进行2次核酸检测(三天两检),在接受采样及等待过程中,要全程规范佩戴口罩,保持社交距离。结果出来前,减少非必要的外出和聚集。
洛阳
14日10时,记者在洛阳火车站进出站口看到,旅客均需扫场所码,并经工作人员查验后方可进出站。旅客在出站时还需出示行程卡,省内来(返)洛人员出具24小时内核酸检测阴性证明;省外来(返)洛人员出具48小时内核酸检测阴性证明。不能出示核酸检测阴性证明的,工作人员会将其引至站外核酸检测点进行核酸检测。
洛阳市新冠肺炎疫情防控指挥部办公室相关负责人明确表示,铁路、客运、机场等交通场站,必须严格查验省外入洛人员相关行程信息及核酸证明,坚决堵塞防控漏洞,确保各项防控要求不折不扣落实到位。
来(返)洛人员应提前3天向目的地社区(村)或宾馆酒店报备,提供48小时内核酸检测阴性证明,入洛后48小时内再进行一次核酸检测。
入洛前未报备,且入洛后48小时内仍未报备的,赋黄码,实行“7天居家健康监测+3次核酸检测”管控措施。
此外,中高风险地区或近14天内有中高风险地区旅居史来(返)洛人员,严格落实“14天集中隔离+7天居家健康监测”管控措施。
中高风险地区所在地市来(返)洛人员,落实“7天居家健康监测”措施。
低风险地区来(返)洛人员原则上不限制人员流动。
商丘
3月15日,商丘发布28号通告,进一步加强疫情防控,其中:
严格商丘域外来(返)商人员管理
(一)主动报备行程
1.商丘市域外来(返)商人员需提前3天报备,可线上填报提交(链接http://gsrk.sqzjfwcs.cn:88/h5/#/)或联系居住地所在社区(村)、单位或入住酒店报备。
2.请广大市民密切关注官方权威发布的国内各地疫情动态和病例的相关信息,近期有本土疫情地区旅居史,特别是与确诊病例、无症状感染者有接触史或活动轨迹有交集、重合的,第一时间向所在社区、单位或入住酒店报备,配合落实医学观察、健康监测、核酸检测等疫情防控措施。
(二)主动核酸检测
1.中高风险地区所属县(市、区)及有本土疫情的县(市、区)来(返)商人员采取14天集中隔离+7天居家健康监测,集中隔离第1、4、7、10、14天和居家健康监测的第2、7天各进行一次核酸检测。健康码赋“红码”,完成隔离管控及核酸检测后转为绿码。
2.省外其他县(市、区)来返商人员需提前三天报备,携带48小时内核酸阴性证明,落地24小时内再进行一次核酸检测。否则健康码赋“黄码”;若未携带48小时内核酸阴性证明,必须就地做一次核酸检测,在检测结果出来前,非必要不得外出,避免与他人接触。
(三)主动健康监测
1.商丘市域外来(返)商人员抵商后,需加强自身健康监测,7日内不聚餐、不聚会,不前往人员密集场所。
2.广大市民如接到流行病学调查,提示本人是密接、次密接后,请立即停止参加人员聚集活动、立即停止前往人员密集场所,立刻向本人所在地社区(村)、单位报告,做好个人防护,按照工作人员要求落实措施。
鹤壁
3月14日,鹤壁市疾控中心紧急提醒如下:
一、主动报备,配合防疫措施
1.2月24日(含)以来有杭州余杭区旅居史的来(返)鹤人员及近期收到途经顺丰速运余杭中转场快递者或收到短信提示(温馨提醒:快递可能被污染)的市民朋友;
2.2月27日(含)以来有泉州旅居史的来(返)鹤人员;
3.3月13日(含)以来有商丘市永城旅居史的来(返)鹤人员;
4.近14天内有中高风险区及所在地市旅居史的来(返)鹤人员;
5.近14天内有本土病例报告地区的来(返)鹤人员;
6.与公布的阳性病例行程轨迹有交集的、同时空伴随人员;
7.健康码为红码或者黄码的人员。
请上述人员立即向所在社区(村)、单位报备,并配合做好测温验码、核酸证明查验、隔离医学观察或健康监测等疫情防控措施。
外地入鹤人员抵达鹤壁前,须填写入鹤人员报备信息表进行线上登记报备。
扫描二维码进入入鹤报备↓
漯河
漯河市疾控中心紧急提醒如下,以下人员请主动报备:
(一)省外来(返)漯人员、省内涉疫城市来(返)漯人员。
(二)近21天有境外、国内发生本土疫情或有中高风险地区城市旅居史、或与已公布的病例(阳性感染者)、密切接触者活动轨迹有交集的、同时空伴随人员。
(三)发现自己场所码不正常人员,健康码为红码、黄码人员,或行程卡带“*”号人员。
请以上人员立即向所在社区(村)、宾馆酒店等住宿场所和工作单位报告,并配合工作人员尽快落实辖区新冠疫情防控指挥部要求的各项防控措施。
新乡
所有来(返)新人员需提前通过“放新办”公众号或电话向目的地的所在单位、社区(村)报备。到新后,应在12小时内主动向所在单位、社区(村)或所住酒店报告,同时积极配合属地落实分类健康管理措施。
所有省外来(返)新人员、以及省内有病例报告地市来(返)新人员,须持48小时内核酸阴性证明。落地后48小时内,再做一次核酸检测,超过48小时未进行核酸检测的将赋黄码。
(1)境外人员
境外入新人员须主动配合完成“点对点”转运、核酸检测、健康筛查等疫情防控措施。在第一入境点已完成21天集中隔离医学观察的人员,执行“7‘+2’”措施,即返新后再进行7天居家健康监测,之后再进行2次核酸检测(每7天1次)。在第一入境点已完成14天集中隔离医学观察的人员,返新后落实“7+7‘+2’”措施,即7天集中隔离医学观察、7天居家健康监测,之后再进行2次核酸检测(每7天1次)。
(2)中高风险地区人员
对有中高风险地区所在乡镇和街道旅居史的来(返)新人员,实施“14+7”措施,即14天集中隔离医学观察、7天居家健康监测,居家健康监测期间进行2次核酸检测(第2、7天);对自中高风险地区所在县(市、区、旗),且除上述乡镇或者街道之外的来(返)新人员,实施“7+7”措施,即7天居家隔离医学观察和7天居家健康监测,进行4次核酸检测(第1、4、7、14天)。自中高风险地区所在地级市来(返)新人员,实施7天居家健康监测措施,进行2次核酸检测(第2、7天)。均为阴性的,恢复正常活动。
(3)暂未划定中高风险地区人员
出现本地传播疫情,尚未划定风险等级的地市,以及行程码带*(星号)的人员,实施7天居家健康监测措施,进行2次核酸检测(第2、7天)。当地划定中高风险地区后,按照(2)进行分类管理。
(4)无本土病例地区人员
无本土病例地区来(返)新人员,实施自我健康监测7天,一旦出现可疑症状,立即到就近医疗机构发热门诊排查。
南阳
3月15日,南阳市疾控中心发布紧急提醒,这些人主动报备:
1.2月24日(含)以来有杭州余杭区旅居史经过的来(返)宛人员及近期收到过途径顺丰速运余杭中转场快递者或收到短信提示(温馨提醒:快递可能被污染)的市民朋友;
2.2月27日(含)以来有泉州旅居史的来(返)宛人员;
3.3月13日(含)以来有商丘市永城旅居史的来(返)宛人员;
4.近14天内有中高风险区及所在地市旅居史的来(返)宛人员;
5.近14天内有本土病例报告地区的来(返)宛人员;
6.与公布的阳性病例行程轨迹有交集的、同时空伴随人员;
7.健康码为红码或者黄码的人员。
请上述人员立即向所在社区(村)、单位报备,并配合做好测温验码、核酸证明查验、隔离医学观察或健康监测等疫情防控措施。
疫情尚未结束
防控不可大意
大家如需外出
请务必提前了解目的地防疫政策
以免给自己带来不必要的麻烦
原标题:《河南一地明起全员核酸检测预登记,多地出入政策有变!》
本文为澎湃号作者或机构在澎湃新闻上传并发布,仅代表该作者或机构观点,不代表澎湃新闻的观点或立场,澎湃新闻仅提供信息发布平台。申请澎湃号请用电脑访问http://renzheng.thepaper.cn。





- 报料热线: 021-962866
- 报料邮箱: news@thepaper.cn
互联网新闻信息服务许可证:31120170006
增值电信业务经营许可证:沪B2-2017116
© 2014-2026 上海东方报业有限公司




