- +1
【六院新闻】我院呼吸内科任涛教授团队揭开骨化性气管支气管病病症的神秘面纱
六院新闻

骨化性气管支气管病(Tracheobronchopathia Osteoplastica, TO)是一类不容忽视的慢性病变。目前病因未明,易被临床误诊或漏诊。气管上皮鳞化生、粘膜下多发性骨质或软骨组织结节状增生并突向管腔是TO的典型特征,严重时可引起气道狭窄甚至阻塞。当TO病变发生在叶支气管或段支气管时,狭窄的管腔加上黏液栓塞,极易引起肺不张。
2022年3月14日,我院呼吸内科主任任涛教授及洪玥研究员领衔的研究团队在Nature Communications杂志上在线发表题为“Malfunction of Airway Basal Stem Cells plays a crucial role in Pathophysiology of Tracheobronchopathia Osteoplastica”的研究论文,从成体组织干细胞的角度第一次细致解析了TO的发病机制,首次报道TO患者的气道基底细胞(Tracheal-bronchial basal cells, TBBC)存在功能异常,从而揭开骨化性气管支气管病病症的神秘面纱。
气道基底细胞(BCs)是呼吸上皮专能干细胞,位于气管、支气管上皮组织基底膜附近,承担着气道粘膜结构维稳与功能性修复的关键职能。在呼吸系统发育过程中,软骨环的形成与上皮分化有着密切关联,互为调控。通过转基因小鼠模型发现软骨环的缺失会直接导致BCs数量降低,并引发上皮结构改变。基底细胞的功能状态与上皮以及间质病变的关系非常密切。
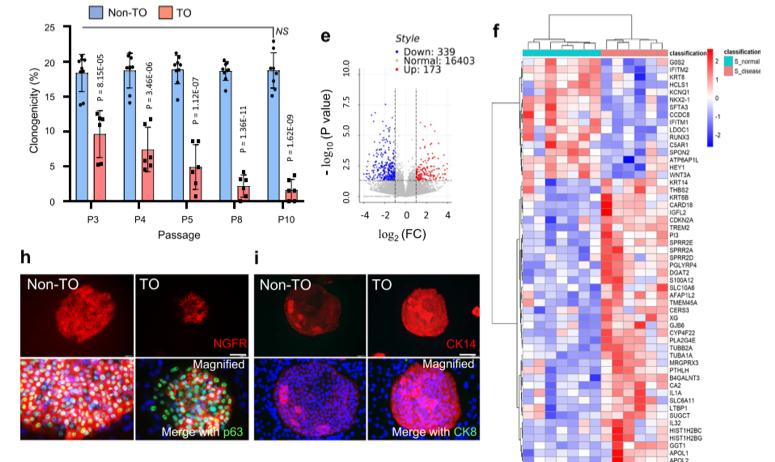
任涛教授团队首先借助独创的PStem干细胞体外培养平台对TO患者病灶区组织进行基底干细胞分离、扩增以及功能评估,发现患者BCs的自我更新(self-renewal)能力明显低下,纤毛上皮分化能力被抑制并伴随显著的鳞状细胞化生趋势,结果提示TO病变与基底干细胞功能改变有关。本研究方法与传统的组织解离结合单细胞测序研究策略不同,以离体稳定培养后的干细胞克隆为研究对象进行干细胞状态评估,能更好地捕捉到病态下细胞发生的长期记忆性改变或客观存在于机体的异质细胞亚群,并尽可能剔除细胞过渡性状态或反应性瞬时改变等干扰。
为进一步观察TO-BCs对气道间质病变的影响,作者通过RNA-Seq与共培养模型对BCs及其衍生上皮组织的表达谱、与间质多能细胞(MSC)的互作效应进行研究,发现TO-BCs携带明显的炎性信号、TGF-β/BMP信号通路(与骨组织发育密切相关)出现异常活化,TO-BCs与MSC共培养时核心转录因子和软骨素表达增加,多环节激发MSC凝结至软骨原细胞分化。
在研究过程中,通过染色质开放性测序(ATAC-Seq)进一步发现TO-BCs分化阶段的表型变化与干细胞阶段的染色质开放图谱直接相关,表明TO患者基底细胞的表达谱已经历预先重塑,这一长期改变进而导致后期细胞行为特征的异常。
为进一步阐明异常BCs的出现阶段与空间分布特征,作者对患者非结节区域的相对正常气道组织进行了鉴定,发现TO-BCs炎症反应的出现早于结节形成阶段,提示慢性炎症是TO病变的关键因素。综上,这项研究为解析TO的发病机制提供了重要线索,也为TO临床治疗新策略的研发提供了新方向。

基底细胞体外培养与特征对比
我院呼吸与危重症医学科任涛教授和洪玥研究员为本文的共同通讯作者,洪玥为第一作者。任涛课题组单姗博士、博士生刘泽豫参与共同研究。其他合作者还包括上海市肺科医院顾晔博士、上海长海医院黄海东博士、河南省人民医院张群成副主任医师、上海长征医院董永聘博士、我院韩扬博士和苏州大学黄茉莉教授。该研究得到了国家自然科学基金项目支持。
原标题:《【六院新闻】我院呼吸内科任涛教授团队揭开骨化性气管支气管病病症的神秘面纱》
本文为澎湃号作者或机构在澎湃新闻上传并发布,仅代表该作者或机构观点,不代表澎湃新闻的观点或立场,澎湃新闻仅提供信息发布平台。申请澎湃号请用电脑访问http://renzheng.thepaper.cn。





- 报料热线: 021-962866
- 报料邮箱: news@thepaper.cn
互联网新闻信息服务许可证:31120170006
增值电信业务经营许可证:沪B2-2017116
© 2014-2026 上海东方报业有限公司




