- +1
特稿|抗原检测“补充入列”,在和奥密克戎赛跑的真实世界中有何挑战
“核酸检测、抗原检测、抗体检测,这三种都是检测病毒感染的基本手段,不单单对新冠病毒,对于很多其他的病毒,也通常是通过这些手段来检测。”近日,香港大学医学院教授、病毒学家金冬雁在接受澎湃新闻(www.thepaper.cn)记者采访时表示,“在近两年的COVID-19大流行中,尤其在国内,核酸检测被视作‘金标准’,然而从历史上来看,抗原检测和抗体检测也都发挥了很重要的作用。”
此前的3月11日,国务院应对新型冠状病毒肺炎联防联控机制综合组印发《关于印发新冠病毒抗原检测应用方案(试行)的通知》(下称“《通知》”),经研究,决定在核酸检测基础上,增加抗原检测作为补充。针对该方案的政策解读强调,核酸检测依然是新冠病毒感染的确诊依据,抗原检测作为补充手段可以用于特定人群的筛查,有利于提高“早发现”能力。
从疫情发展的角度来看,抗原检测的补充“入列”是在奥密克戎(Omicron)突变株下的应变之道。“这次香港的抗疫实践充分反映,如果墨守成规、只坚持核酸检测,这样根本跑不过病毒,只能在新的奥密克戎变种面前一败涂地。”金冬雁强调,没有一种检测手段是完美的,核酸检测也不例外。著名感染病学专家、深圳市第三人民医院院长卢洪洲教授在接受澎湃新闻(www.thepaper.cn)记者采访时表示,随着免疫逃逸活性和传染性更强的奥密克戎毒株的出现,我们可以看到目前世界各地都在持续暴发疫情。“咱们国家很多省市都出现了散发和聚集性暴发病例,各地对核酸检测的需求呈现指数增长趋势。”他举例提到,核酸检测从最初的单检到5混1、10混1再到现在的20混1,都是为了适应越来越大的核酸检测需求。
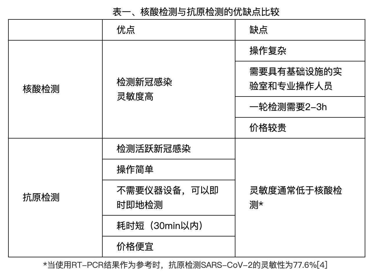
卢洪洲认为,相对于核酸检测,抗原检测具有方便、快捷、成本低等优势,普通民众便可以非常方便地居家检测。“基于抗原检测的优势,使用抗原检测试剂盒进行自测能够帮助我们快速发现一些感染者,也能够一定程度上降低核酸采样过程中可能的暴露风险,为疫情防控中所需的核酸检测提供很好的补充。”
就在中国将抗原检测纳入补充手段的前两天,也就是当地时间3月9日,世界卫生组织(WHO)在此前版本的基础上,再度更新了SARS-CoV-2感染诊断中的抗原检测临时指南。世卫组织强调,每个国家在大流行中面临不同的情况,这取决于SARS-CoV-2的传播强度、人口免疫水平、应对能力和调整措施的灵活性等多个因素。然而,对导致COVID-19的SARS-CoV-2进行及时、准确的诊断检测,是全面应对COVID-19战略的重要组成部分。
世卫组织同时提醒,随着大流行的继续和病毒的演变,将需要调整与SARS-CoV-2检测方法和服务有关的政策。其中,即包括COVID-19自我检测。
在澎湃新闻(www.thepaper.cn)记者近日参加的一场新冠抗原检测解读会上,军事医学科学院微生物流行病研究所病原微生物国家重点实验室主任杨瑞馥表示,国内在抗原批准之前,主要是依靠核酸检测,“而未来如果实现家庭自测和整体防疫政策的结合,就会大大减少每个人去排队核酸的烦恼以及医护压力。”
他同时提醒,对于新冠抗原检测,“大家要正确使用、合理解读结果,当然在操作当中要注意安全,同时这个结果也要正确上报,来保证高效防疫措施的实施。”
首都医科大学附属北京地坛医院检验科主任王雅杰在上述解读会上则着重提到一点,对于新冠病毒的核酸检测在过去已经应用了两年多,大家经验已非常丰富,性能了解也比较充分,“对于眼下的抗原检测试剂,拿证时候的质量评估是一方面,而真实世界中更多的数据也非常关键。”她表示,“希望未来大规模的使用,有更多的真实世界的数据能够提供出来,给大家更多的参考。”
抗原检测何以作为主力“补充”?在COVID-19大流行之初,世卫组织总干事谭德塞即敦促各国“检测、检测、检测”。他提醒,检测、隔离和追踪接触者应成为全球应对大流行的支柱。
COVID-19的检测主要是为了检测出SARS-CoV-2病毒或身体在感染病毒或接种疫苗后产生的抗体。其中,核酸扩增检测(NAAT)和抗原检测属于病毒检测,抗体(也称“血清学”)检测则是检测是否曾感染新冠病毒或接种过相关疫苗。
华大基因医学研发工程师周文根在接受澎湃新闻(www.thepaper.cn)记者采访时表示,“采用规范的诊断流程,以及快速敏感的检测方法,是及时发现病例、控制疫情的一个关键。”而从试剂盒开发的难易度来说,“核酸检测是相对来说是最简单的,开发的核心就是在于查找新冠病的特异性序列,同时序列要保持一个保守,然后我们做针对这些序列设计引物探针,筛选合格之后,再做性能验证,整个开发流程耗时相对较短。”
周文根以华大基因在大流行初期的试剂盒开发举例,“从确定病毒的基因序列到完成试剂盒的初步研发,仅用了70多个小时。”相比之下,抗原检测和抗体检测的试剂盒开发较为复杂,耗时至少在两三个月。
对于目前用于病毒检测的核酸检测和抗原检测的区别,武汉大学病毒学国家重点实验室日前的一篇科普文章做了详尽的介绍。如果将新冠病毒想象成一个橘子,病毒核酸(RNA)就相当于橘子内部的橘子瓣,由橘子皮和橘瓣表面内皮包裹着,只有剥掉橘子皮和橘瓣表面的内皮,才能暴露出橘子瓣。而病毒抗原的化学成分主要是蛋白质,新冠病毒抗原则相当于橘子皮(刺突蛋白S蛋白、包膜蛋白E蛋白、膜蛋白M蛋白)和橘瓣表面内皮(核衣壳蛋白N蛋白)。橘瓣表面内皮(N蛋白)包裹着橘瓣(RNA)。
核酸检测是通过聚合酶链式反应(PCR),放大扩增病毒核酸特定片段,确定病毒是否存在。形象地说,实验人员首先需要将橘子皮和橘瓣表面内皮剥掉,进行特殊处理后暴露出橘子瓣(核酸),然后通过PCR反应,将病毒核酸特定片段不断来扩增,以被仪器探测到,以此判断是否存在病毒核酸。因此,核酸检测具有很高的灵敏度和特异性。抗原检测,则是指通过检测橘子皮和/或橘瓣表面内皮(病毒蛋白质)来判断橘子(病毒)是否存在的一种方法。也就是通过针对病毒抗原的特异性抗体,直接与抗原蛋白结合,通过化学反应使标记抗体的显色剂显色来确定是否有抗原成分,从而判断检测样本中是否存在病毒。目前批准的新冠抗原检测一般以检测N蛋白为主。
对于为何检测N蛋白为主,杨瑞馥表示,“N蛋白在病毒当中大概有1000个拷贝,而M蛋白有2000个拷贝,为什么不用M而用N,因为M蛋白没有特异性,它跟过去的SARS病毒、MERS病毒都有交叉,N蛋白则可以实现特异的新冠病毒的检测。”
至于抗体检测,周文根解释道,它是针对新冠病毒感染人体以后机体免疫产生的抗体,可以间接证明新冠病人的感染。“虽然它的操作也简单且速度快,但是它存在一个窗口期,不利于早期诊断。”
对于核酸检测和抗原检测的性能差异,卢洪洲解释称,目前核酸检测的方法都是实时荧光定量PCR,具有高灵敏度的特征,“研究表明大多数荧光定量PCR检测的灵敏度在10^3拷贝每毫升以上,因此在基因拷贝数较低的情况下样本中的核酸都能够被检测到。”相比于核酸检测,抗原检测的灵敏度就要低很多,研究结果表明大概在10^5拷贝每毫升。
此前,有相关研究评估了抗原检测与核酸检测的一致性,发现在Ct值小于25时,抗原检测能够与核酸检测的一致性能达到95.8%;Ct值高于25时一致性只有约50.7%;Ct值高于30时则只有约20.9%。
卢洪洲同时提到,有病毒核酸的存在并不代表有感染性活病毒的存在,研究发现很多RNA阳性的样本并不具有感染性,特别是在病程大于14天的样本。“也有研究显示当样本中的新型冠状病毒核酸(N基因和E基因)拷贝数小于10^6 拷贝每毫升时,样本具有很小或者检测不到的传染性。”
他总结道,核酸检测能够非常早期的发现感染患者,然后对患者的整个排毒周期有一个非常准确的监测。抗原检测尽管灵敏度低,没法发现潜伏期和传染期后的患者,但是其灵敏度能够覆盖整个传染期。“因此,通过多次抗原检测(比如每周3次及以上)能够发现绝大多数具有传染性的病例。这样对于基层就诊、隔离观察人员或者其他有自检需求的人员,开展抗原检测都能为核酸检测提供很好的补充。”
金冬雁则对澎湃新闻记者算了一笔时间账, “现在发病非常快的情况下,实际上核酸检测比抗原检测能提前检测到的时间差可能还不到一天,病毒载量能迅速达到抗原检测的拷贝数。”他提到,对于Ct值在25以下的感染者,抗原检测的灵敏度“能达到98%-100%。”他同时提醒,在疫情较为严重、核酸检测需求非常大的情况下,“核酸检测的结果可能需要3天以上才出来,在人力和资源匮乏之际,延迟一周的现象都存在。”
抗原检测的明显优势即在于能够快速出结果,一般为15-20分钟,并且不需要生物安全特定的条件,可以在实验室外去完成。另外成本相对较低,易于大规模的使用。当然,相比于核酸检测,其主要局限性在于灵敏度相对较低。
杨瑞馥在上述解读会上也对抗原检测进行了详细介绍,“一般检测抗原的时候是用两个抗体,所以我们称为‘双抗体夹心’的办法来检测中间如椭圆形的蛋白,假设这是N蛋白。但是抗原抗体反应之后,一般我们肉眼是很难观测到的,所以我们必须给检测抗体一个标记物,这个标记物可以是胶体金,可以是乳胶颗粒,也可以是荧光颗粒。”
澎湃新闻(www.thepaper.cn)据国家药品监督管理局网站公开信息统计,截至3月29日,北京华科泰、南京诺唯赞、北京金沃夫、深圳华大因源、万孚生物等20家生产商的新冠抗原检测试剂盒已获批上市。这些产品即包括胶体金法、乳胶法、荧光免疫层析法。

杨瑞馥也类似谈到,新冠病毒侵入机体之后,目前的潜伏期在2-3天左右。“目前的研究显示,病毒侵染之后的第3-7天,最长到10天左右,排毒量是比较大的,也就是在这个期间我们可以做抗原的检测;而核酸检测的时机从感染一直到恢复期都能检测到,最长可以达到八十几天。”他提到,在病毒侵入机体繁殖到一定量时,机体可以排毒传染别人,这一段时期被认为是传染期,“也就是说,在感染后4-10天做抗原检测效果最好。”如何选择检测策略?基于病毒和非病毒的因素
伦敦卫生与热带医学学院(LSHTM)诊断研究系教授、国际诊断中心(IDC)主任Rosanna W Peeling等人此前数次就COVID-19检测在相关学术期刊发文。2021年12月,Peeling等人在顶级医学期刊《柳叶刀》(Lancet)发表了一篇综述性文章,详细阐述了大流行应对和控制过程中检测手段的选择及其作用。
Peeling等人写道,COVID-19大流行之下,检测手段使用的规模是空前的。“作为一种公共卫生工具,为学校、工作场所以及进行体育、音乐、宗教和社会活动的大规模集会提供安全的环境。各国政府和航空公司已授权进行检测,以确保以安全的方式恢复旅行。决策者正试图确定在不同环境下部署用于患者管理、病例发现和疫情控制的最佳检测方法,这往往受到不确定的供应链、人力不足和研究证据不足的限制。”
上述文章尤其提到,COVID-19大流行不仅暴露了低收入和中等收入国家卫生保健系统的断层和不平等,同样也暴露了高收入国家类似的情况,这使得这些挑战更加复杂化。“在许多情况下,公共卫生与政治和经济优先事项之间的割裂,导致在就如何控制大流行、保护生命、避免社会混乱和保护经济作出政策决定时出现混乱,这导致向公众提供的信息不够清晰或连贯。”
值得注意的是,无论是核酸检测、抗原检测,还是抗体检测,没有一种测试是完美的。Peeling等人解释称,尽管敏感性和特异性是检测的重要属性,但在患者中实现正确诊断还取决于多重因素,包括相对于感染阶段的采样时间(如症状出现后的天数)、采集样本的质量、检测的熟练程度、以及对结果的正确解释。
从新冠病毒本身的角度来看,Peeling等人认为,其具有与季节性冠状病毒和SARS-CoV不同的几个特征,对检测策略具有深远的影响。例如,无症状和症状前人群推动传播、传染持续时间、突变株、感染后的免疫应答、免疫持续时间和再次感染的可能性、中和抗体、疫苗和相关保护等均在考虑分析之列。
以抗体为例,他们在文章中详细谈到,目前研究表明,抗SARS-CoV-2刺突和核衣壳蛋白的IgG抗体与体外中和活性相关。但是,在严重的COVID-19患者中,也出现了大量的IgG抗体。这表明,强劲的IgG反应可能并不是保护性免疫的指标。
此外,保护性中和抗体反应的阈值尚未确定,可能受到暴露过程中遇到的病毒变异和病毒载量等因素的影响。抗体也只是宿主对感染的有效反应的一个组成部分,细胞免疫反应通常在有效的免疫反应中起重要作用。更为关键的一点是,对SARS-CoV-2感染的保护的相关性仍不清楚。“因此,抗体检测不应用于指导有关个人或职业接触和个人防护的决定。”
又比如传染性持续时间,来自17个国家113项研究的证据表明,SARS-CoV-2病毒RNA能被探测到的最早时间是症状出现前6天,浓度峰值出现在症状表现出来或发病后几天,又通常在出现症状2周后,上呼吸道样本中检测不到,成人和儿童之间没有实质性的区别。而与上呼吸道样本相比,下呼吸道样本的病毒载量可能更高、达到峰值的时间更晚、持续时间更长。
Peeling等人还指出,使用病毒培养的研究表明,尽管患者可以在症状出现后的数周内保持RNA阳性,但不能从症状出现9天后收集的标本中培养出活病毒,提示平均传染性和传播风险是在发病前2-3天和发病后8天之间。他们认为,RNA阳性但培养阴性的样本可能代表了对基因组片段的检测,而不是一个可以复制的病毒。
Peeling等人指出,根据感染者的病毒动力学和抗体反应,可部署不同类型检测的最佳时间框架。
又比如,SARS-CoV-2感染分为无症状型、症状前型和症状型。这一特点意味着,仅基于症状的检测不足以控制病毒的传播,“因此应优先考虑以社区为基础的检测。”
病毒之外的因素对各国不同的策略也尤为关键。Peeling等人提到的最为普遍的一点是,大多数国家发现,由于缺乏训练有素的工作人员、试剂的全球竞争以及高昂的成本,扩大实验室分子检测的难度比预期的要大。即使在国内,华大基因传染病首席科学家、中国科学院大学教授陈唯军在上述解读会上表示,“到2021年3月,我们国家的核酸检测设施或者有P3实验室的机构大概有1万多家,2020年3月的时候才2000家,在过去一年多的时间里已经是增长非常之快了,接近于5倍。”然而,尽管如此,他提到,尤其在基层医疗卫生机构中,核酸检测能力缺口仍然很大,“这也是为什么抗原检测能够作为疫情防控的一个重要补充手段。”
《新冠病毒抗原检测应用方案(试行)》中也明确提到,抗原检测适用人群包括,到基层医疗卫生机构就诊,伴有呼吸道、发热等症状且出现症状5天以内的人员;隔离观察人员,包括居家隔离观察、密接和次密接、入境隔离观察、封控区和管控区内的人员;有抗原自我检测需求的社区居民。
另外,金冬雁也对澎湃新闻记者举例谈到一种情况,当人群中新冠感染的阳性率比较高,例如20%的情况下,核酸检测的“塞车”现象将非常严重,“我们在面对奥密克戎时关键的一点是‘以快打快’,10混1、20混1本身就降低了灵敏度,而如果感染率在20%的时候,10混1极端的情况是全部显示阳性。”他认为,在这种情况下,几天中连续的抗原检测更利于筛查,“疫情真的大规模来了,它能发挥很好的作用。”
金冬雁提到,其在2020年武汉那波疫情结束之际即提出过,要把抗原抗体检测发展起来,对核酸检测形成重要的补充。
中科院武汉病毒所研究员门冬等人在2021年也专门针对新冠病毒抗原快速检测研发现状及展望发表文章。他们指出,此前WHO针对新冠疫情提出“检测、追踪 和隔离”的指导原则,这一原则要求我们的医疗和防疫部门能够尽早、尽可能的发现并隔离所有感染者,以切断传播途径、保护易感人群。针对这一巨大的需求,全球的研究人员正在竞相开发高灵敏、高准确和低成本、可大规模使用的快速检测方法,对潜在病患尽可能的做到早诊断、早发现、早隔离。
北京协和医学院群医学及公共卫生学院执行副院长冯录召在上述解读会上也分析了世卫组织关于快速抗原检测方面的建议,“希望各个成员国可以相互协调,所有的成员国都能够使用上高质量的快速抗原检测方法来有效应对新冠全球大流行,说明世卫组织把快速抗原检测作为应对大流行的一个非常重要的一种工具。”
而对抗原检测适用的情况,冯录召指出,“尤其是在那些核酸检测不可及的一些国家和地区,另外在一些特定的机构里面,比如密闭的集体机构里面发生疫情了,可以进行快速的疫情确认,在已发生社区传播地区可以早期发现和隔离阳性病例、追踪密接,包括如果对新冠疫情常态化管理情况下,抗原检测都可以发挥一个很重要的作用。”
Peeling等人在上述文章总结道,何种环境下选择使用何种测试需要仔细考虑测试的目的和可用的资源,同时还要平衡测试的准确性、可访问性、可负担性和所需结果的快速性。“对于COVID-19病例的检测,分子检测具有高灵敏度和高特异性,是首选的检测方法。为了在社区中筛查感染,以中断传播链,检测的敏感性可能是次要考虑因素,而需要考虑检测的频率和得出结果的时间。”
真实世界中的挑战
目前,国内部分抗疫一线已开始采用抗原检测。据国家卫生健康委医政医管局局长焦雅辉3月22日介绍,“抗原+核酸检测”策略,提高了早期和快速发现感染者的手段。这次在吉林采用“抗原+核酸检测”的手段和措施,取得了很好的经验。在3月29日上午吉林省政府召开的新型冠状病毒肺炎疫情防控工作新闻发布会上,吉林省卫生健康委副主任张力介绍,高校疫情防控方面,对返校人员加强管理和健康监测筛查,采取“混管+单管+抗原”相结合的方式,继续推进全员核酸检测。
上海市卫健委一级巡视员吴乾渝在3月27日的新冠肺炎疫情防控工作新闻发布会上介绍,截至当天,全市已抗原检测1400多万,后续将继续开展。而自3月28日5时起,上海市以黄浦江为界分区分批实施核酸筛查。上海市疫情防控领导小组医疗救治组组长、市卫生健康委主任邬惊雷介绍,这一轮核酸筛查与原来的网格化筛查包括抗原检测同步开展。
在政策方面,除最先的方案发布之外,根据3月25日发布的《国家医疗保障局办公室关于加强新型冠状病毒抗原检测价格管理的通知》,各省级医疗保障部门也应在4月8日前明确政策,对于公立医疗机构开展的新冠抗原检测服务,允许按照“价格项目+检测试剂”的方式收费。其中“新冠抗原检测”价格项目由各省级医疗保障部门按照不高于每人次5元制定政府指导价(最高限价);新冠抗原检测试剂(含采样器具)按照实际采购价格零差率销售。同时,各省级医疗保障部门对新冠抗原检测“价格项目+检测试剂”的收费总额应设置封顶标准。现阶段封顶标准不得高于每人次15元,具备条件的,可将封顶标准调低至更合理的水平。
不过,目前国内的新冠抗原检测仍在试行阶段,“抗原筛查、核酸诊断”的监测模式在推行过程中何时成熟仍有待观察。
冯录召在解读会上谈到,“它(抗原检测)的目的是为了提高新冠肺炎患者的早发现能力,对于我们疫情的早应对早处置,实际上是一个非常好的手段。”他同时也提醒,不管是在基层医疗机构,还是在隔离观察点等,或是居民自测,“应该开展一些培训和宣教,使抗原检测和自测更加规范、更加准确,能够按照基本的要求和流程操作进行一个规范的操作,才能提升它的准确度。”
对于影响抗原检测效果的关键点,杨瑞馥列举了以下几点,“第一首先是采样,采样标准不标准,是否按规程操作?采完样放到样品液里边是否严格按照说明书操作,我们要挤压棉签等;第二,影响检测结果质量主要是试纸卡,这是技术问题,好比抗体,包被的抗体或检测的抗体的亲和力的问题越高,检测敏感性可能越强一些;那么最后还有一点想提示的,要严格按说明书上说的等待15分钟或20分钟,有的人第一次用可能没有认真看说明书,检测完了可能放了半小时甚至更长时间再看,有可能出现假阳性。”
王雅杰还着重强调了“安全检测”的问题。“不能因为检测造成再次的疾病传播,这也是我们不希望看到的。所以在比如自测的过程中,需要的检测试剂、计时器、纸巾、额外的垃圾袋等,这些细节都需要给进行自测的人进行培训。”她提醒,相对有医学背景的人读说明书还要仔细地看一看,“所以阅读说明书还是很重要的。”
除上述操作方面仍需加强规范和培训之外,抗原检测本身的性能表现也值得继续关注。 国家卫健委临床检验中心副主任李金明日前曾表示,核酸检测的敏感性比抗原检测要高100到1000倍。如果感染新冠病毒,病毒含量在咽部有一个由少到多的过程,如果量达到每毫升100万甚至1000万,这时候大部分通过抗原可以做出来,这时候对相关重点人群加入抗原筛查,通过抗原检测,大部分人都可以做出来。从而可以迅速控制疫情传播。
李金明还提到另一个特点,即抗原检测和核酸检测的特异性不一样。他介绍道,抗原检测的特异性做的好的试剂可以达到99%,但是核酸检测在方法学上它的特异性是100%,也就是核酸检测在方法学上面没有假阳性。“所以核酸检测一直是我们确定新冠感染的一个依据,一个‘金标准’。”
目前,世卫组织建议抗原检测应符合最低性能要求,即敏感性≥80%、特异性≥97%。李金明则进一步谈到,我们国家已经批准的抗原检测试剂的敏感性在75%-98%,特异性是95%-99%之间。这些性能如何具体反映?李金明举例表示,因为我们疫情防控措施比较好,我们国家大部分地区人群的流行率低于百万分之一,如果拿敏感性在85%、特异性97%的试剂盒,到千万人口的城市做筛查的话,会得到30万个阳性,但这30万个阳性里只有9个是真的,也就是说绝大部分是假阳性,当然检测是阴性的结果是可靠的。而如果在一个流行率达到5%的人群去使用85%敏感性、97%的特异性的试剂盒,做100个阳性中约60个是真的,同时漏检不超过1%。
他表示,上述对比即可看出,抗原检测应该用在高风险、高流行率的聚集性感染的人群检测。“我们的一般人群不要随意做抗原检测。”
对于假阴性、假阳性的问题,陈唯军也谈到,“实际上作为一个有效使用的产品,数据都是经过了临床验证,但是如果操作不按说明书也有可能会形成比较多的假阳性,方法学本身的假阳性的比例应该是在可控的范围。”至于假阴性,他表示,“这个问题就是这个方法学的局限性,如果不在检测的窗口期内,它就会造成假阴性。”他同时提到,对于抗原检测来说,“Ct值小于30以下,检测的阳性率是比较高的;如果Ct值是在30以上,原则上抗原检测的假阴性率是非常高的,也不适合做抗原检测。”
陈唯军提到,欧美国家最先使用了抗原检测,在假阳性和假阴性的问题上,国外有很多的研究或者数据,我们可以参考。“在这两年的过程中,厂家也在不断优化,但是没有一种检测方案是完美的,所以我们要综合地去看待每种方法的局限性,以及客观地去分析它的结果,更有助于我们实际的防控工作和患者的确诊工作。”
另外值得关注的是,在自测的情况下,如何保证如实报告也是一项挑战。试行方案中明确,抗原检测阳性的,不论是否有呼吸道、发热等症状,居民应当立即向所在社区(村镇)报告,由社区(村镇)联系急救中心按照新冠肺炎疫情相关人员转运工作指南,将居民转运至设置发热门诊的医疗机构,进行核酸检测。阳性人员使用后的采样拭子、采样管、检测卡等装入密封袋一并转运至医疗机构作为医疗废物处置。
焦雅辉在近日也呼吁,进行新冠抗原试剂自测的居民,一旦发现了抗原阳性一定要履行报告的职责。如果因为没有履行这个责任和义务导致传染病的传播,就要承担相应的法律责任。
周文根在接受澎湃新闻记者采访时也提到这一点。他以华大基因抗原检测试剂盒为例,该试剂盒采用荧光免疫层析技术,其优势之一在于,目前它搭配一个干式荧光免疫分析仪,可以自动判别一个结果。“相对于人工判别,它可以是零人工误差,同时它可以连接医院Lis系统,信息化管理检测样本,所以医生可以查看检测的详细情况。”周文根表示,信息化的管理手段能有效解决瞒报或者漏报问题。
当然,上述产品目前更适用于基层医疗卫生机构,对于个人自测,周文根认为可进一步优化配套读取仪。
中国疾病预防控制中心病毒病预防控制所许松涛教授在上述解读会还谈到了政策面上的一些挑战,“对于抗原检测的结果,第一,至少目前还没有一个途径去上传;第二,我们传到哪里?第三,传上去之后,可以作为什么的依据?”他认为,随着疫情的发展,未来可能会有不同的策略,“但是至少目前可能还没有给出答案。”




- 报料热线: 021-962866
- 报料邮箱: news@thepaper.cn
互联网新闻信息服务许可证:31120170006
增值电信业务经营许可证:沪B2-2017116
© 2014-2026 上海东方报业有限公司




