- +1
去年营收-8.73%薪酬却+9.82%,民生银行风波不断

以新媒励新志 以专注谋新篇 ● 价 值 无 处 不 在 ●
3月29日晚,民生银行公布了2021年报,该行营业收入1688.04亿元,同比降低8.73%;实现归属于股东的净利润343.81亿元,同比微增0.21%。
对于营业收入下降的主要原因,民生银行副行长李彬在3月30日上午举行的业绩发布会上表示,2021年该行积极落实监管要求,推动业务回归本源,信托及资管计划、理财产品等非标投资日均同比下降2,459亿元,相应的利息收入及非利息收入分别同比下降55亿元、65亿元,合计下降120亿元。
民生银行2021年的利息净收入同样不及2020年。年报显示,2021年该行实现利息净收入1257.75亿元,同比减少94.49亿元,降幅6.99%。净息差为1.91%,同比下降0.23个百分点。
民生银行的不良率出现回落,但不良贷款余额继续走高。截至2021年末,民生银行的不良贷款总额723.38亿元,比上年末增加22.89亿元;不良贷款率1.79%,比上年末下降0.03个百分点。
备受关注的涉房资产上,截至去年末,民生银行对公房地产业授信业务余额4734.44亿元(含贷款、表外授信、标准债权投资、非标债权 投资、债券投资等业务),比上年末下降1169.47亿元,降幅19.81%。其中,民生银行房地产业贷款总额3603.02亿元,比上年末下降787.98亿元。对公房地产不良贷款率2.66%,比上年末上升1.97个百分点。
2021年,民生银行员工薪酬(包括董事薪酬)共310.15亿元,比2020年增长了9.82%。高管薪酬中,董事长、执行董事高迎欣年薪402.53万元,薪酬最高。截至报告期末,民生银行集团在职员工60,232人,以此计算,员工平均薪酬为51.49万元。

民生银行董事长高迎欣在2021年度业绩说明会上表示,在精简机构方面,总行一级部门和下设处室精简了将近20%,并加大力度提拔和选用一批年富力强、有使命担当的优秀人才充实到各个关键的岗位。
3月30日,民生银行A股收盘价为3.82,跌1.55%,市净率只有0.34。
01 18亿股份被冻结
事实上,近期民生银行风波不断。
3月17日晚间,民生银行发布公告称,该行股东中国泛海控股集团有限公司(以下简称“泛海集团”)持有的近18亿股A股无限售流通股被司法冻结、司法标记及轮候冻结,占该行总股本的4.11%,占泛海集团及其一致行动人持有该行股份比例的70.46%。
公告显示,根据北京金融法院协助执行通知书,此次泛海集团持股被冻结的原因是前海人寿保险股份有限公司与泛海控股股份有限公司、泛海集团发生公司债券交易纠纷。
“泛海系”在民生银行的持股比例正在持续收缩。
2021年,从7月15日至7月30日期间,泛海集团控制的隆亨资本累计被动减持民生银行H股约2.61亿股,原因是隆亨资本因触发贷款协议约定,在半个月内连续两次被动减持其持有并质押的民生银行部分H股股份。经过这两次减持,“泛海系”持有的民生银行股份数降至约27.78亿股,占该行总股本的比例由减持前的6.94%降至6.35%。
2021年年底,民生银行再次公告称,泛海集团将其持有的该行2.16亿股A股股份转让给厦门国际银行。此次股份转让后,泛海集团及其关联方在民生银行的持股比例进一步下滑至5.83%。

02 频收监管罚单
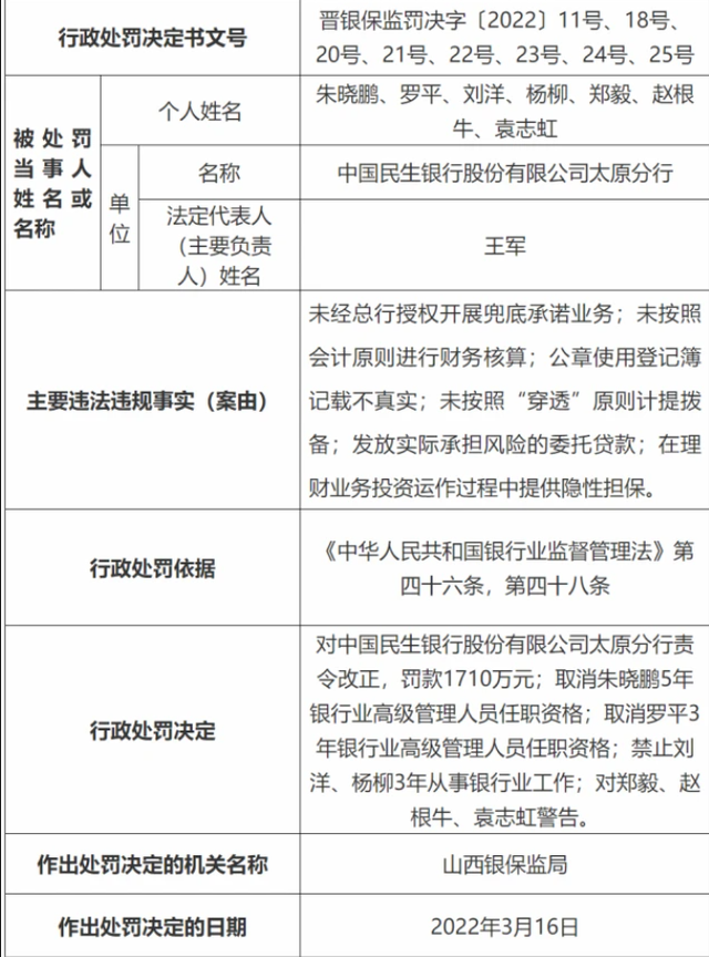
3月19日,银保监会山西银保监局披露的一则行政处罚信息公开表显示,因涉及6项违法违规事实,民生银行太原分行被处罚款1710万元,多名管理人员受到处罚。
银保监会山西银保监局披露的信息公开表显示,民生银行太原分行违法违规事实包括:未经总行授权开展兜底承诺业务;未按照会计原则进行财务核算;公章使用登记簿记载不真实;未按照穿透原则计提拨备;发放实际承担风险的委托贷款;在理财业务投资运作过程中提供隐性担保。

除此罚单之外,2022年仅过四分之一,民生银行就已收到12张罚单,罚没金额合计496万元。
而纵观2021年全年,民生银行共计收到22张罚单,罚没金额超一亿,共计1.28亿元。
责编 王雅菡根据公开资料、凤凰网财经
澎湃新闻、券商中国等综合整理
检校 刘姝乐
本文为澎湃号作者或机构在澎湃新闻上传并发布,仅代表该作者或机构观点,不代表澎湃新闻的观点或立场,澎湃新闻仅提供信息发布平台。申请澎湃号请用电脑访问http://renzheng.thepaper.cn。





- 报料热线: 021-962866
- 报料邮箱: news@thepaper.cn
互联网新闻信息服务许可证:31120170006
增值电信业务经营许可证:沪B2-2017116
© 2014-2026 上海东方报业有限公司




