- +1
偏头痛预防性治疗药物清单,快快收藏
原创 高丽丽 医学界神经病学频道 收录于话题 #合理用药 50个
*仅供医学专业人士参考阅读
一文盘点4类偏头痛预防性治疗药物,附3类特殊人群用药推荐。偏头痛是常见病,通常发生在年轻人和中年妇女中,是一种慢性神经血管性疾病,以反复发作、一侧或双侧搏动性的剧烈头痛、多发生于偏侧头部为特征,可致认知功能下降、脑白质病变、后循环无症状性脑梗死等,还可合并自主神经系统功能障碍如恶心、畏光、呕吐、畏声等,也可与焦虑、抑郁疾病共患,危害极大。
治疗药物通常包括急性期治疗药物、预防性治疗药物,药物种类繁多,注意事项错综复杂,笔者结合自身临床经验并搜集相关文献,对目前临床常用的偏头痛预防性治疗药物的种类、指南推荐、注意事项进行总结,以期给各位读者一些帮助。
偏头痛的发病机制可能与脑膜血管舒张、神经源性炎症、中枢敏感化、皮层扩布性抑制等有关,其预防性药物治疗可减少偏头痛发作频率、头痛程度和持续时间,且能提高急性期偏头痛治疗药物的疗效,并改善生活质量,其中许多偏头痛的预防性治疗药物是通过抑制中枢敏感化来发挥作用的。
预防性药物种类主要包括非甾体类抗炎药物(NSAIDs)、非特异性钙离子拮抗剂(氟桂利嗪)、抗癫痫药物、β受体拮抗剂、抗抑郁药物、含镁药物、降钙素基因相关肽(CGRP)单克隆抗体、注射A型肉毒毒素等。
指南推荐情况如何?
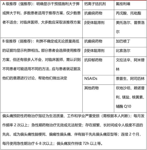
《中国偏头痛防治指南》(2016年)中指出:
偏头痛预防性治疗药物A级推荐为氟桂利嗪、丙戊酸、托吡酯、美托洛尔、普萘洛尔,B级推荐为加巴喷丁、比索洛尔、阿米替林、萘普生、阿司匹林、坎地沙坦、赖诺普利、镁盐、核黄素、辅酶Q10。
《偏头痛与抑郁障碍共病诊治中国专家共识》(2020年)中指出:
偏头痛预防性治疗药物A级推荐为氟桂利嗪、丙戊酸、托吡酯、美托洛尔、普萘洛尔;
B级推荐为加巴喷丁、比索洛尔、文拉法辛、阿米替林、坎地沙坦、赖诺普利。
(A级:强烈推荐,疗效确切,且疗效安全性平衡;B级:建议,有疗效/疗效安全性平衡欠佳)
表1.指南推荐
偏头痛的预防性治疗药物盘点多数药物需服用3-4周才能获得特定剂量的治疗反应。
▌ ①非特异性钙离子拮抗剂
常用的偏头痛的预防性治疗药物,如氟桂利嗪,其对脑血管有选择性舒张作用,可使头痛程度明显减轻及头痛频率明显减少。
可引起嗜睡、体重增加、抑郁、锥体外系症状等,抑郁障碍者、锥体外系症状者禁用。
▌ ②抗癫痫药物
常见的预防性治疗偏头痛药物,其主要是通过阻断皮层扩布性抑制及减轻中枢敏感性来发挥镇痛作用。
托吡酯、丙戊酸是抗癫痫药物中唯一被美国FDA批准治疗偏头痛的药物。
■ 托吡酯
对发作性及慢性偏头痛有效,还可能对药物过量性头痛有效,可引起嗜睡、共济失调、平衡障碍、体重减轻、感觉异常、认知和语言障碍等,对磺胺过敏者禁用。
■ 丙戊酸
对偏头痛预防有效,无增加抑郁的风险,可引起恶心、嗜睡、镇静、体重增加、脱发、疲劳、震颤、卵巢功能异常(如多囊卵巢综合征)、高氨血症、肝功能异常等,肝病者禁用。
■ 加巴喷丁
钙离子通道调节剂,有阻断钙通道的作用,可减少膜电位变化,能镇痛,并抑制痛觉过敏和中枢敏化,也可改善睡眠和情感障碍。可引起恶心、呕吐、嗜睡、眩晕、抽搐、共济失调等,禁用于急性胰腺炎者、严重心衰者。
▌ ③β受体阻滞剂
在偏头痛预防性治疗方面效果明确,证据较充足的是普萘洛尔、美托洛尔,其对脑血管有直接影响,能减轻头痛程度及减少头痛频率。需要注意的是,有情感障碍者使用β受体阻滞剂可能会致心境低落、甚至自杀倾向,抑郁障碍使用时需谨慎。
■ 普萘洛尔
可引起腹泻、便秘、呕吐、失眠、噩梦、低血压、心率减慢如心动过缓、抑郁、手足发凉、哮喘发作、呼吸道感染、低血糖、心肌酶改变等,哮喘、低血压、心衰、II-III度房室传导阻滞、病窦综合征、心动过缓、心源性休克、有低血糖倾向或家族史、雷诺综合征、嗜铬细胞瘤者禁用。
■ 美托洛尔
可引起胃肠道反应、心动过缓、心力衰竭、心脏传导阻滞、低血压、嗜睡、头晕、抑郁、无力、运动耐量降低、皮肤瘙痒、皮疹等,禁用于病态窦房结综合征、心源性休克、II-III度房室传导阻滞、有症状的心动过缓或低血压、不稳定的失代偿性心衰(肺水肿、低灌注或低血压)、伴有坏疽危险的严重外周血管疾病者。
■ 比索洛尔
可能有效,其可引起胃肠道症状、头晕、头痛、心动过缓、低血压、肢端发冷或麻木、衰弱、疲劳等,禁用于急性心衰或处于心衰失代偿期需用静脉正性肌力药物治疗、心源性休克、病态窦房结综合征、II-III度房室传导阻滞、窦房传导阻滞、严重支气管哮喘、雷诺综合征、未经治疗的嗜铬细胞瘤、严重外周动脉闭塞疾病、代谢性酸中毒者等。对伴有糖尿病的年老者,其糖耐量可能降低,并掩盖低血糖表现。
▌ ④抗抑郁药物
5-羟色胺(5-HT)和去甲肾上腺素能系统参与了偏头痛的发病过程,抗抑郁药物主要是针对这些系统中的一种或两种物质产生作用而实现预防偏头痛的作用,故同时抑制去甲肾上腺素和5-HT再摄取的药物对偏头痛治疗优于单独抑制5-HT胺再摄取的药物。
三环类抗抑郁药物(TCAs)阿米替林、5-HT和去甲肾上腺素再摄取抑制剂(SNRIs)文拉法辛在偏头痛的预防性治疗中得到认可。
■ 阿米替林
治疗效果相对明确的药物,可同时阻断去甲肾上腺素能和5-HT神经末梢对去甲肾上腺素和5-HT的再摄取,并抗胆碱、抗组胺、拮抗α1受体,还可阻断钠、钙和钾通道,可镇痛,也可改善心情和睡眠。
可引起口干、认知障碍、嗜睡、过度镇静、体重增加、心脏毒性(如窦性心动过速、心室异位搏动增加、直立性低血压、心肌缺血甚至心源性猝死)、步态异常等。
有缺血性心脏病或心源性猝死风险者避免使用。青光眼、尿潴留者禁用。前列腺增生或肥大、自杀等高风险者慎用。禁止与5-HT强化剂、单胺氧化酶抑制剂联用。
■ 文拉法辛
常用于一线偏头痛预防治疗失败者,其通过选择性抑5-HT、去甲肾上腺素的再摄取而镇痛,也能改善心情和睡眠,有保持体重不变或减轻体重的优势,其在预防偏头痛方面疗效与阿米替林相当,但安全性优于阿米替林。
可引起恶心、出汗、口干、头痛、震颤、焦虑、增加出血风险等。闭角型青光眼、癫痫、严重心脏病、高血压、血液病者慎用。
禁止与单胺氧化酶抑制剂、5-HT强化剂联用。
偏头痛的预防性治疗药物
在特殊人群中的选用
如偏头痛合并癫痫、偏头痛合并抑郁障碍、偏头痛合并血糖异常者。
▌ ①偏头痛合并癫痫
丙戊酸、托吡酯可用于治疗癫痫,也是推荐的预防偏头痛的一线用药,故建议优先选择这2种抗癫痫药物(AEDs)治疗偏头痛合并癫痫者。
三环类抗抑郁药物(TCAs)如阿米替林可能诱发癫痫,在偏头痛合并癫痫者中谨慎使用。
▌ ②偏头痛合并抑郁障碍
抗抑郁药物阿米替林、文拉法辛,可用于治疗抑郁障碍及预防偏头痛,其中阿米替林尤适于合并有紧张性头痛或抑郁状态者。
非特异性钙离子拮抗剂氟桂利嗪可致抑郁,抑郁障碍者禁用。
抗癫痫药物托吡酯会增加抑郁发生和再发风险,抑郁障碍者需慎用。
β受体阻滞剂与抑郁障碍间的关系一直有争议,抑郁障碍者使用时需谨慎。
▌ ③偏头痛合并血糖异常者
β受体阻滞剂可致高血糖反应,能使血糖不易控制,使新发糖尿病的发生率增加。非选择性β受体阻滞剂如普萘洛尔可加重糖尿病周围血管病变,不适于糖尿病者。α1/β受体阻滞剂慎用于闭塞的糖尿病肾病者、控制不充分的糖尿病者,禁用于糖尿病酮症者。
β受体阻滞剂可致低血糖反应,会掩盖低血糖症状如心悸等。反复低血糖发作者慎用β受体阻滞剂,以免掩盖低血糖症状。普萘洛尔禁用于有低血糖倾向或家族史者。α1/β受体阻滞剂慎用于特发性低血糖症。
参考文献:
[1]中国偏头痛防治指南[J].中国疼痛医学杂志,2016,22(10):721-727
[2]中国偏头痛诊断治疗指南[J].中国疼痛医学杂志,2011,17(2):65-83
[3]偏头痛诊断与防治专家共识[J].中华内科杂志,2006,45(8):694-695
[4]董珍宇等.2012年成人发作性偏头痛药物防治循证指南更新解读[J].医药专论,2014,35(1):10-14
[5]东惟玲等.偏头痛的预防性药物治疗研究进展[J].中华疼痛学杂志,2021,17(6):652-656
[6]偏头痛与抑郁障碍共病诊治中国专家共识[J].中国疼痛医学杂志,2020,26(12):881-888
[7]癫痫共患偏头痛诊断治疗的中国专家共识[J].癫痫杂志,2019,5(5):327-331
[8]钱之玉.药理学[M].北京:中国医药科技出版社,2009:355
[9]口服普萘洛尔治疗婴幼儿血管瘤专家共识[J].中华小儿外科杂志,2019,40(10):865-866
[10]口服普萘洛尔治疗婴幼儿血管瘤中国专家共识[J].上海口腔医学,2016,25(3):257-260
[11]ST段抬高型心肌梗死基层合理用药指南[J].中华全科医师杂志,2021,20(4):397-407
[12]β受体阻滞剂治疗高血压的临床应用建议[J].中华心血管病杂志,2019,47(6):443-446
[13]高血压合理用药指南(第2版)[J].中国医学前沿杂志,2017,9(7):28-90
[14]中国糖尿病患者血压管理的专家共识[J].中华内分泌代谢杂志,2012,28(8):614-617
[15]李新立.β肾上腺素能受体阻滞剂与糖脂代谢[J].中华高血压杂志,2011,19(3):211-212
[16]β肾上腺素能受体阻滞剂在心血管疾病应用专家共识[J].中华心血管病杂志,2009,37(3):195-207
[17]α/β受体阻滞剂在慢性肾脏病高血压治疗中的实践指南[J].中华医学杂志,2013,93(48):3812-3815
[18]α/β受体阻滞剂在高血压治疗中应用的中国专家共识[J].中华高血压杂志,2016,24(6):522-525.
本文首发:医学界神经病学频道
本文作者:高丽丽
本文审核:李土明 副主任医师
责任编辑:陆离先生
医学界力求其发表内容在审核通过时的准确可靠,但并不对已发表内容的适时性,以及所引用资料(如有)的准确性和完整性等作出任何承诺和保证,亦不承担因该些内容已过时、所引用资料可能的不准确或不完整等情况引起的任何责任。请相关各方在采用或者以此作为决策依据时另行核查。
原标题:《偏头痛预防性治疗药物清单,快快收藏!》
本文为澎湃号作者或机构在澎湃新闻上传并发布,仅代表该作者或机构观点,不代表澎湃新闻的观点或立场,澎湃新闻仅提供信息发布平台。申请澎湃号请用电脑访问http://renzheng.thepaper.cn。





- 报料热线: 021-962866
- 报料邮箱: news@thepaper.cn
互联网新闻信息服务许可证:31120170006
增值电信业务经营许可证:沪B2-2017116
© 2014-2026 上海东方报业有限公司




