- +1
清明假期能来蓉旅游吗?还能出游吗?最新提示→
清明节将至
假日期间还能出游吗?
出行需要注意什么?
一文看懂!
4月1日,国务院联防联控机制召开新闻发布会,介绍从严从实抓好疫情防控工作有关情况。中国疾控中心流行病学首席专家吴尊友给出了外出游玩踏青的注意事项。
吴尊友表示,春暖花开,鼓励大家去散散心,去踏青、郊游,但一定要注意落实个人防护措施,减少感染新冠的风险。首先,不建议做跨省的踏青旅行。其次,在省市内踏青郊游,一定要选择好目的地,特别对于目的地的疫情情况要事先了解。对于没有疫情的地方,出行方式最好选择自驾。如果乘用公共交通工具,途中一定要注意个人防护,戴口罩、保持手卫生、保持社交距离等。
清明假期能来蓉旅游吗?
↓↓↓
4月1日,成都市文广旅局发布了一封名为《致向往成都的你》的信,为向往成都的游客准备了六点温馨提示。
温馨提示一:有中高风险地区旅居史的游客能否来成都旅游?
根据成都疫情管控要求,当前,我市对有中高风险地区旅居史的来(返)蓉人员,实施集中隔离,期间每3天进行1次核酸检测,直至离开风险地区满14天为止,解除隔离时双采双检。此外,对有中高风险地区所在乡镇(街道)来(返)蓉人员(不含直辖市)实施7天居家隔离;对中高风险地区所在县(市、区、旗)其他乡镇(街道)旅居史的来(返)蓉人员(不含直辖市)实施7天居家健康监测;对中高风险地区所在地市其他县(市、区、旗)和有中高风险地区所在直辖市的县(区)其他乡镇(街道)旅居史的来(返)蓉人员需提供48小时内核酸检测阴性证明,抵蓉后24小时内再进行1次核酸检测,如不能提供48小时内核酸检测阴性证明,则需要在抵蓉后进行3天2次(间隔24小时)核酸检测,核酸检测结果未出前不外出、不聚集。因此,建议以上游客审慎选择成都为旅游目的地,合理规划行程。同时,从即日起,我市调整对上海来(返)蓉人员管控政策,实施集中隔离或居家隔离要求。请广大游客密切关注“四川疾控”“成都疾控”官微、官网等公布的成都最新疫情防控政策。
��点击查看来(返)蓉人员管控措施温馨提示二:省外非中高风险地区的游客来蓉要注意什么?
目前,我市倡导省外游客来蓉时进行1次核酸检测,对有本土感染者但未划定中高风险地区的县(市、区、旗)旅居史的来(返)蓉人员,需提供48小时内核酸阴性证明,来蓉后24小时内再进行1次核酸检测。如不能提供48小时内核酸检测阴性证明的,需在来蓉后进行3天2次(间隔24小时)核酸检测,核酸检测结果未出前不外出、不聚集。同时,在蓉旅游期间,若游客旅居地出现中高风险地区,则应第一时间向所在社区或入住酒店报备,并按照四川省疫情防控相关规定落实隔离、健康监测、查验核酸等管控措施。
温馨提示三:行程卡带“*”的游客能不能来成都旅游?
根据“四川疾控健康提示(2022年2月23日9时)”,行程卡上的星号“*”,表示游客在近14天去过包含中高风险地区的城市,并不表示游客实际去过相应的中高风险地区。星号“*”和个人健康状况无关,仅作为包含中高风险地区城市的提示标志。
如果行程卡带星号“*”,游客需要进一步确认自己是否曾经去过中高风险地区。如果去过,则需要严格遵循所在地区的防疫管理规定,向相关管理部门报备落实管控措施;如果没有去过,在出行前需要提前了解我市的出行政策,依据防疫管理要求判断是否要继续出行。
温馨提示四:景区景点需要提前预约吗?
建议游客来蓉前,提前在景区官网预定门票,按照预约提示,提前准备核酸检测报告、行程卡等相关资料,尽量避免因景区现场流量管控等导致无法游览,影响游客体验感。
温馨提示五:外地游客到成都后需要做核酸检测,怎么办?
请关注成都市卫生健康委员会官方微信公众号“健康成都官微”,在“疫情防控”专栏查询成都市便民核酸采样点相关信息,根据所处地理位置选择就近检测的点位。
温馨提示六:外省游客到成都入住酒店应注意什么?
根据四川省疫情防控相关要求,建议提前通过网络预订酒店,并及时了解酒店所在地当前疫情防控政策要求。入住酒店时配合做好亮码扫码、测量体温、佩戴口罩等防控措施,主动说明14天内有无中高风险地区旅居史,并配合做好信息登记,同时,按照省疫情应急指挥部关于人员排查管理政策要求提供核酸检测报告。
节日期间将迎来出行高峰
成都交警发布出行提示
↓↓↓
明起,成都机动车连续4天不限行
2022年清明节从4月3日开始,至4月5日结束,共计3天。另外,4月2日(星期六)为调休工作日,也不实施机动车尾号限行措施。
小型客车免费通行4月3日00:00-4月5日24:00,高速公路对7座及以下客车免收通行费,免费时段以驶离收费站出口的时间为准。
假期出行,人多车多哪些路段有拥堵?
这里已经帮你整理好了!
一起看看吧~
了解路况信息
放假前>>>
根据分析,永康路、科华南路、剑南大道、日月大道、羊西线、成洛大道等交通较为拥堵,其中以下路段拥堵较为突出:
放假中>>>预计节日第一天较为拥堵,拥堵主要集中在8:00-12:50、14:00-15:30、17:20-19:00。
高速公路交通预判:
预计今年清明假期高速交通总体平稳,出行高峰将集中在假期前一日4月2日晚高峰和去程叠加时段 17:00-20:00,放假首日的4月3日10:30-12:00。
主要拥堵道路:
1、省管高速公路:成安渝高速、成绵高速、成雅高速、成自泸高速等发生拥堵概率较高。
2、市管高速公路:绕城高速螺丝坝、白鹤林、白家互通立交等处交通压力较大,西向连接温江、崇州、邛崃、大邑、蒲江、都江堰等多个近郊游资源相对丰富的成温邛高速和成灌高速,发生交通拥堵的概率较高。
城区交通情况:
清明节前一天2022年4月2日(星期六工作日不限行),从历史交通运行情况来看,预计当日晚高峰交通压力较大,拥堵时段主要集中在17:25-19:20。假日期间,城区交通状况预计与近期周末相当。
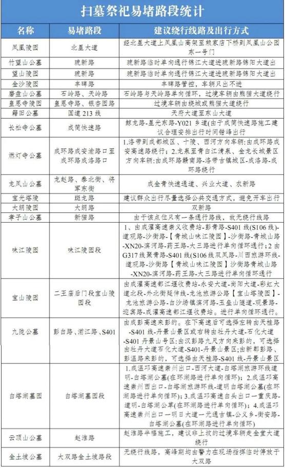
规划扫墓路线
2022年清明节,我市陵园墓区以及沿线道路仍将出现扫墓小高峰,根据历史情况分析,凤凰陵园、磨盘山公墓、石岭公墓、韩婆岭公墓、籍田公墓等周边交通压力较大。
关注景点路况据旅游部门预测,地域较为开阔的城市森林公园、桃园花海等将更受市民欢迎。
景
区
● ●
向上滑动阅览一、熊猫基地
建议游客尽可能选择公共交通前往熊猫基地。
1.乘坐地铁3号线抵达地铁军区总医院站(熊猫基地站),从B口出站后往玉垒路方向前行约200米,可在路口右侧熊猫基地西门接驳公交站,乘坐熊猫基地地铁接驳线,约3分钟即可到达熊猫基地景区西大门。
2.可在红星路二段IFS广场旁公交站台(站名:春熙路,位于熊猫爬墙下方)乘坐熊猫基地—春熙路直通车前往熊猫基地景区西大门。
3.乘坐地铁3号线提前在地铁熊猫大道口站下车的乘客,可在A口出站,乘坐熊猫基地南门地铁接驳线前往熊猫基地景区南大门。
4.还可乘坐9路、18路、32路、64路、99路、146路、150路、166路、650路、1035路等公交线路,在地铁动物园站换乘公交87路、198路、655路前往熊猫基地景区南大门。
二、三圣乡“花香农居”景区、幸福梅林踏青
驾车路线:①、成都市区—成龙大道——三圣乡“花香农居”景区、幸福梅林;②、成都市区—驿都大道—银杏大道—三圣乡“花香农居”景区;
公交线路:市民可乘坐:56路、138路、230路、238路、313路、332路、343路、406路、855路、898路、899路公交车前往三圣乡“花香农居”景区;
地铁线路:①、市民可乘坐地铁2号线,在洪河地铁站A2口出站,转乘公交885路、406路抵达三圣乡“花香农居”景区;②、市民可乘坐地铁7号线,在四川师大地铁站C1口出站,转乘公交56路、138路、332路、343路抵达三圣乡“花香农居”景区;
三、动物园
位于昭觉寺南路,假期间游玩客流量较大,驾车前往的市民请提前规划好路线,请将车辆停放于正规停车场内,严禁在动物园门口乱停放。建议市民优先选择公共交通工具(地铁3号线、18路公交车)抵达动物园。
四、北湖公园
(一)蜀龙路(东三环路一段至熊猫大道)、湖景三路(东三环路一段至环湖路)、湖山路(蜀龙路至湖景一路)、湖光路(熊猫大道东段至蜀龙路)、环湖路(湖景三路至湖光路)、湖滨路(湖景五路至环湖路)、湖滨一路(湖景五路至环湖路),以及熊猫基地周边的箭竹路、绿竹巷、楠竹巷、翠竹巷等道路禁止机动车停放。
(二)湖山路(湖景一路至湖景五路)只允许机动车沿道路两侧单排停放,湖景一路(湖光路至湖山路)只允许机动车沿道路西侧单排停放、湖秀二路(湖山路至湖景三路)只允许机动车沿道路南侧单排停放、湖景二路(湖山路至环湖路)、湖景四路(湖山路至环湖路)、湖景五路(湖山路至湖滨路)等道路只允许机动车沿道路东侧单排停放。
商
圈
● ●
从3月以来周末商圈周边交通运行情况分析,预计清明节假期太古里、春熙路商圈人流相对较大。
区(市)县出行提示
天府新区
向上滑动阅览
一、施工路段交通提示
目前,剑南大道、梓州大道、麓山大道三段(麓山大道双简路口至与龙泉交界处)、双简路太合路口至东部新区交界处正在打围施工,请途经上述路段的车辆驾驶员小心驾驶或者提前规划绕行线路。
二、清明节期间易拥堵路段、路口预判
(一)节假日期间,天府大道南四段、剑南大道南段、牧华路三段、麓山大道麓山国际社区一号门路口(华阳往龙泉方向)、东山大道二段成自泸高速兴隆收费站至合江加油站路段、东山大道五段成自泸高速大林收费站路段,易发生交通拥堵,建议驾驶员朋友提前绕行。
(二)节假日期间,前往南湖梦幻岛、成都海昌极地海洋公园、成都松鼠部落森林假日公园、兴隆湖等景区游玩的群众将大幅增加,期间途经路段人流量和车流量也将相应增大,请市民朋友合理安排出行,并提前规划好绕行线路,听从现场交警的指挥,有序、依次通行。
三、公墓
(一)韩婆岭公墓
驾车线路:成都城区——天府大道——天府大道牧华路立交转换至麓山大道——麓山大道一段——麓山大道二段——韩婆岭公墓
公交线路:乘坐地铁1号线至海昌路站下车,步行至地铁海昌路公交站乘坐T42路或571路公交车至麓山大道韩婆岭站下车,步行至韩婆岭公墓。
(二)天马公墓
驾车线路:成都城区——梓州大道——通州路——天马公墓
(三)籍田公益墓
驾车线路:成都城区——天府大道——天府大道南二段——成仁路——籍田公益墓
公交线路:乘坐地铁1号线至广福站下车,步行至地铁广福公交站乘坐T31路公交车至籍黄路口站下车,步行至籍田公益墓。
四、景区
(一)南湖梦幻岛
驾车线路:
1:成都城区——剑南大道——牧华路——南湖大道——南湖梦幻岛
2:成都城区——梓州大道——麓山大道一段——牧华路三段——南湖大道——南湖梦幻岛
公共交通:乘坐地铁1号线至华阳站下车,步行至地铁华阳公交站乘坐T201路公交车至南湖东路南湖大道口站下车,步行至景点;或乘坐地铁5号线至二江寺站下车,步行或骑行至景点
(二)成都海昌极地海洋公园
驾车线路:成都城区——梓州大道——海洋路——成都海昌极地海洋公园
公共交通:乘坐地铁1号线、18号线在海昌路站下车,步行至景点
(三)成都松鼠部落森林假日公园
驾车线路:成都城区——成自泸高速——兴隆收费站——东山大道二段——鹿兰路——松鼠部落森林假日公园
公共交通:乘坐地铁1号线在广福站下车,步行至地铁广福公交站乘坐T32快/T32路公交车在南天寺站下车,步行至景点
(四)兴隆湖
驾车线路:成都城区——梓州大道——兴隆湖
公共交通:乘坐地铁1号线在兴隆湖站下车,步行至景点
东部新区
向上滑动阅览
一、18号线地铁三岔站出行提示
乘坐18号线地铁前往三岔旅游的乘客请在三岔地铁站直接乘坐公交车直达各景点,目前开通公交线路四条:三岔地铁站-丹景台、三岔地铁站-三岔、三岔地铁站-玉成、三岔地铁站-草池,为确保交通安全请勿乘坐非法营运车辆。
二、龙泉山森林公园丹景台景区出行提示
龙泉山城市森林公园丹景台位于成都东部新区丹景街道,可由双流方向经双简路直达,或经二绕上双简路到达,节假日期间流量较大,停车较难,建议各位游客朋友错峰出行。同时,由于丹景台景区周边道路较窄,急弯多且路况较差,容易发生区域性拥堵,车流过大容易造成此路段交通拥堵,并存在重大交通事故隐患,因此禁止所有机动车进入景区道路。目前,龙泉山森林公园丹景台景区柏树村环山大道设置临时停车场,内设约2000个停车位,在停车场入口设置了摆渡车上下客站点,建议各位游客朋友按照交警和丹景台景区工作人员指示,将车辆停放至停车场内,就近乘坐摆渡车上山游览。
三、马鞍山观景台+游湖码头出行提示
马鞍山观景台位于成都东部新区三岔湖主坝旁,可由双流方向经双简路直达,或经二绕上双简路到达,节假日期间流量较大,周边设置有停车场,车位数量较少。请前往该处的游客朋友将车辆停放至马鞍山停车场或对面北控海天临时停车场,内设约330个停车位。停车位数量较少,为避免造成拥堵,请各位游客朋友遵从交警指挥,文明出行。
四、三岔湖景区副坝单向循环出行提示
三岔湖副坝紧靠三岔场镇,交通便利,是群众出行休闲的首选之地,但道路狭窄,易发生区域性拥堵,在节假日期间东部新区交警支队将在三合线、望湖南街和副坝至长兴街三角碑一线设置道路单向循环,请大家遵从交警的指挥。三岔湖主坝、副坝景区道路及三合线沿线禁止车辆停放。
五、龙马湖公园+简州新城人才公园出行提示
龙马湖公园位于成都东部新区石盘街道,可经二绕龙泉湖出口或成简快速抵达。节假日期间流量较大,停车较难,建议各位游客朋友错峰出行。景区在涟江大道至养马方向右侧设置专用停车场。请大家遵从交警指挥有序停放,除停车场外,其他区域禁止机动车停放。
六、新希望种子乐园+东来桃园出行提示
新希望种子乐园+东来桃园位于成都东部新区贾家街道,可经二绕贾家太平出口、二绕龙泉湖出口或成简快速路抵达。新希望种子乐园两端有政府停车场,东来桃园在菠萝村村委会设置临时停车场,请前往此地的游客朋友将车辆停放至停车场内,避免造成交通拥堵。
七、绛溪源郊野公园出行提示
绛溪源郊野公园位于成都东部新区三岔街道丹溪大道,可经二绕三岔湖收费站或公园大街、双简路抵达。绛溪源郊野公园未设置停车场,所有社会车辆可经双简路前往北控海天临时停车场(内设约330个停车位)停放。
八、东部新区卧龙寺公墓
卧龙寺公墓位于成都东部新区贾家街道102乡道,可经成简快速通道抵达,卧龙寺内设有停车场(约80个停车位),所有车辆可前往停车场停放。
九、高速公路出行绕行提示
二绕东三岔湖收费站是成都东部新区主要高速路进出口,日均车流量较大,为避免高速拥堵,可选择双简路、简三路、成简快速路绕行:
成都方向来车可通过成简快速路、双简路进入东部新区各景点。
简阳方向来车可通过简三路-货运大道-公园大街或319国道、318国道进入东部新区各景点。
二绕东龙泉湖收费站是成都东部新区主要高速路进出口,日均车流量较大,为避免高速拥堵,成都方向、简阳方向来车可以通过成简快速通道到达东部新区。
十、双简路出行提示
由于丹景山一号隧道至二绕路口处于长下坡路段,从成都前往三岔行驶的车辆请减速缓行,如有前往龙泉山森林公园自驾旅游的群众,可从一、二号隧道之间全安村绕行前往景区。
十一、机动车禁停路段提示
1、涟江大道双向辅道禁止机动车临时、长时停车。
2、双简路雷打石路口至环湖路二绕路口双向全线禁止机动车临时、长时停车。
3、丹溪大道(二绕东三岔湖收费站至环湖路二绕路口)双向全线禁止机动车临时、长时停车。
4、东部新区各镇(街道)除占道停车位和专用停车场外,其余所有道路禁止机动车临时、长时停车。
5、三岔湖副坝、主坝道路全线禁止停车。
十二、清明节期间车辆限行时段和路段提示
1、双简路全线禁止货运车辆行驶,限行时间自8:00至22:00。
2、涟江大道全线禁止货运车辆行驶,限行时间自12:00至20:30。
3、公园大道全线禁止货运车辆行驶,限行时间自8:00至22:00。
4.丹溪大道全线禁止货运车辆行驶,限行时间自8:00至22:00。
龙泉驿区
向上滑动阅览
一、易拥堵路段公布
1.驿都大道、成龙大道、成简快速路、成洛大道、五洛快速通道、成环路等出入城主要通道以及龙泉总站、十陵客运站、洛带客运站、地铁2号线龙泉驿站等周边道路交通流量将会有明显增幅,易发交通拥堵。
2.成简快速道路路段(成都至简阳方向8km-10km夏家沟大桥路段)为事故多发路段,易发生交通拥堵。
3.东安湖、驿马河公园二期、洛带古镇、青龙湖等地车流量较大,易发生拥堵,请广大驾驶员错峰出行。
二、景区通行线路
东安湖公园
自驾线路:
1.蜀都大道东一段→体育公园路→东安湖公园
2.蜀都大道东一段→湖岸东路→湖岸南路→东安湖公园
3.桃都大道→驿马河路或东安阁路→东安湖公园
4.汽车城大道→体育公园路→跨湖路或湖岸北路→东安湖公园
公共交通:
K6快速公交-东安湖站
地铁2号线龙平路站-步行1公里-东安湖公园。
青龙湖公园
自驾线路:
1.成都三环路十陵立交→成洛大道→青龙湖公园
2.成都绕城高速→渝蓉高速成都出口→成洛大道→青龙湖公园
3.蜀都大道东一段→蜀王大道南段→青龙湖公园入口
4.成洛大道→蜀王大道南段→青龙湖公园入口
公共交通:乘坐地铁4号线至成都大学站,下车即到
洛带古镇
自驾线路:
线路1:渝蓉高速——洛带出口——五环路——三峨街——洛带古镇
线路2:蜀都大道东一段——五环路——三峨街——洛带古镇
线路3:成洛大道——槐树北街——三峨街——洛带古镇
线路4:五环路——赣南路——落霞路——洛带古镇
线路5:渝蓉高速——龙泉驿(汽车城大道)出口——槐树北街——三峨街——洛带古镇
线路6:蜀都大道东一段——汽车城大道——槐树北街——三峨街——洛带古镇
三、祭祀扫墓线路
长松寺公墓
推荐线路:1.成龙大道——成简快速路——长松寺公墓
2.鲸龙路——星光东路——Y021乡道
真武山公墓
推荐线路:公园路——枇杷沟路——美满村村道——真武山公墓。
燃灯寺公墓
推荐线路:成环路——提前进入辅道——燃灯寺公墓
特别提醒:燃灯寺公墓停车场停车位有限,建议市民尽量乘坐交通工具前往。进入园区必须扫码,人流高峰预计为10时至11时,建议大家错峰前往。
青白江区
向上滑动阅览
一、清明扫墓
(一)青白江上元公墓:青白江区姚渡镇上元村
线路1:成都-成绵高速新都北出口-金芙蓉大道-上元村村道-上元公墓
线路2:成都-成金青快速通道-青白江大道-大石路-上元村村道-上元公墓
线路3:成都-龙泉车城大道-青南大道-金芙蓉大道-上元村村道-上元公墓
(二)青白江红庙子公墓:青白江区福洪镇进步村
线路1:成都-成绵高速-新都北收费站-金芙蓉大道-青南大道-福洪进步村村道-红庙子公墓
线路2:成都-龙泉-成环路-福洪进步村村道-红庙子公墓
线路3:成都-龙泉-青南大道-福洪进步村村道-红庙子公墓
(三)青白江界牌公墓:青白江区大同镇界牌村
线路1:成都-成绵高速-青白江收费站-凤凰大道一段-凤凰大道二段-广大路-界牌村村道-界牌公墓
线路2:成都-成金青快速通道-青白江大道-青白江大道北延线-凤凰大道四段-凤凰大道三段-凤凰大道二段-广大路-界牌村村道-界牌公墓
线路3:成都-蓉都大道-八阵大道-同华大道-凤凰栋一路-广大路-界牌村村道-界牌公墓
二、清明出行赏花
凤凰湖观赏樱花:
路线1:成都-成绵高速-青白江出口-凤凰大道一段-凤凰大道二段-凤凰湖国际生态湿地旅游度假区
路线2:成都-蓉都大道-八阵大道-同华大道-凤凰路-凤凰湖国际生态湿地旅游度假区
路线3:成都-成金青快速通道-青白江大道-青白江大道北延线-凤凰大道四段-凤凰大道三段-凤凰大道二段-凤凰湖国际生态湿地旅游度假区
预约入园:
2022年青白江区第十二届樱花旅游文化节期间(3月18日-4月10日)凤凰湖旅游景区实行至少提前1天预约入园。
每个身份证号每次仅可预约1次,当次预约失效后(已结束游园或逾期未入园)方可进行下一次预约。12岁及以下儿童需成人协助预约并陪同入园(1位成人最多可预约/携带2名儿童)。预约名额仅在预约时段内有效,逾期作废;连续3次逾期未入园者,取消预约资格。从3月15日零点起市民可实名在“成都青白江”微信公众号或“青白江凤凰湖旅游景区”微信公众号或“天府市民云APP青白江门户”进行预约。
新都区
向上滑动阅览
漫花庄园
自驾线路:
1.绕城高速大件站→三河大道→蜀龙大道→漫花庄园
2.成都三环路→熊猫大道→蜀龙大道→漫花庄园
3.新都区三木路→叠秀路→蜀龙大道→漫花庄园
4.蓉都大道→新都绕城路→厚诚路→五龙山路→叠秀路→蜀龙大道→漫花庄园
可乘坐的公共交通:
X12路-漫花庄园站
X16路-漫花庄园站
X107路-漫花庄园站
655路-漫花庄园站
666路-漫花庄园站
音乐百花谷
自驾线路:
1.成都三环路→熊猫大道→蜀龙大道→叠秀路→音乐百花谷
2.绕城高速大件站→三河大道→蜀龙大道→叠秀路→音乐百花谷
3.成金青快速通道→新都区三木路→叠秀路→音乐百花谷
4.蓉都大道→新都绕城路→三木路→叠秀路→音乐百花谷
可乘坐的公共交通:
60路-音乐百花谷
659路-音乐百花谷
沸腾巴士-音乐百花谷
X12路-音乐百花谷站
温江区
向上滑动阅览
一、交通出行提示
1、为确保清明节祭扫期间的道路交通安全,清明节期间我们将实行大朗路由北向南单循环模式。
2、现场停车:当大朗陵园停车场停满后,其余机动车停放在由北向南经过大朗陵园大门的道路两边,且单排停放。
3、温江区以外到大朗陵园扫墓的车辆可选择的线路:
①光华大道—南熏大道—金府路—大朗路;②芙蓉大道—南熏大道—金府路—大朗路;③成温邛高速—金马出口—辅道—大朗路;④光华大道—骑士大道—光华八号线—新华大道—蓉台大道—金府路—大朗路;⑤芙蓉大道—南熏大道—蓉台大道—金府路—大朗路;⑥光华大道—骑士大道—光华八号线—蓉台大道—金府路—大朗路;
二、施工路段出行提示
节假日期间,政通西路(半幅施工)、永兴路(半幅施工)、凤溪大道、柳河南路(半幅施工)、顺心路(全封闭施工),江宁北路延生段(半幅)、踏水桥南路(全封闭),开金路(半幅施工)、五福路(半幅施工)、金府路西段与蓉台大道交叉口(半幅施工)、公平大道与永宁大道交叉口。(半幅施工)、物流大道与公平大道交叉口(半幅施工)、成温邛高速辅道K15+100处(半幅施工)、中和路(全封闭施工)请行经车辆按照现场交通指示依次通行。
因节假日前往大朗陵园进行扫墓祭拜人数增多,沿途车流量大,请市民听从现场交警指挥,按照要求停车,切勿乱停放车辆影响其他车辆通行。
双流区
向上滑动阅览
景区:
(一)空港花田
空港花田的游客可乘坐以下两路公交车:
1、在双流客运站乘坐S30至空港花田下车;
2、乘坐由三里坝发车的811路公交,途经三里坝地铁站、广场地铁站、西客运站至空港花田下车。
(二)黄龙溪
黄龙溪预计近期车流量较大,特别是到莲花公墓、黄龙公墓及周末踏青出游人员大幅增加,双黄路交通压力大。
莲花公墓开通了网上云祭祀功能,广大市民可在莲花公墓公众号里设置的云祭祀栏目进行操作,降低实地祭扫人群聚集感染风险。为避免疫情期间人员集中祭扫带来的风险,请前往公墓祭扫的市民佩戴好口罩,进行实名登记、检测体温,扫描场所码通行。公墓严格控制祭扫人数,不超过公墓祭扫人数最大承载量的70%。祭扫群众建议选择乘坐公共交通工具绿色低碳出行,乘坐地铁5、6号线至回龙站H2出口,换乘公交S18、541路公交车至嘉禾庄站下车,乘坐莲花公墓清明祭扫接送车至园区。
黄龙溪黄龙公墓祭祀群众由古佛村六组黄龙公墓交叉路口单向进入将车规范停于路边临时停车场,祭祀完毕单向经古佛村七组府河渡桥左转回成都市区右转至黄龙溪景区。
从成都至黄龙溪推荐线路:
1、成都——天府大道南延线——成仁路(国道213线)——籍田镇——新籍黄路——黄龙溪。
2、成都——成雅高速(新津普兴站)出——川西旅游环线——黄龙溪。
郫都区
向上滑动阅览
郫都区仅有位于沙西线唐昌镇战旗村的烈士陵园公墓,公墓规格较小,不易引起交通拥堵。2022清明节期间,预计自驾前往郫都区三道堰水乡、青杠树村、友爱农科村、唐昌战旗村、安德“川菜小镇”等休闲景点游客增多,成灌高速、国道317线、国道213线、郫彭路等主要道路车流量预计较大。
一、主要国省道事故多发路段
1、国道317线(沙西线):预计前往三道堰青杠树景区车流量巨大,易发交通事故,请谨慎驾驶。
2、国道213线(老成灌路):道路设计车速较快,易发交通事故,请按照交通指示谨慎驾驶。
3、成灌高速郫都段:预计前往都江堰、阿坝州方向的车流量较大,需减速慢行、错峰出行。
二、主要国省道易发拥堵路段
1、沙西线(国道317线):预计前往三道堰青杠树景区、唐昌战旗村、“春天花乐园”的游客较多,车流量增大。
2、西源大道:预计前往友爱农科村景区的游客人数较多,车流量较大。
3、成灌高速郫都段(都江堰方向出行路线:317线—二绕—成灌高速—都江堰,南北大道—成灌高速—都江堰)进出城方向道路总体顺畅。如遇交通拥堵,可从郫都东、石家桥、安德收费站下站经国道213线或西源大道进行绕行。
三、主要景点景区出行路线提示
1、三道堰镇、青杠树村:前往三道堰水乡、青杠树村、友爱农科村、唐昌战旗村等旅游景点,成都方向,可经317国道—犀团路—沙西线前往;都江堰方向,可经成灌高速—317国道—郫彭路前往。
2、友爱农科村:成都方向,可经西源大道前往;都江堰方向,可经成灌高速—老成灌路—郫花路前往。
3、唐昌战旗村:成都、都江堰方向均可由沙西线前往。
新津区
向上滑动阅览
(一)主要景点:花舞人间
主要行车通道:成雅高速新津南或新津东、大件路(成都—新津)、成新蒲快速路至花舞人间。
易发拥堵时段:大件路(成都—新津)、成雅高速邓双出口至花舞人间上午9:00—11:30,,下午17:00—18:00易发拥堵,建议错时出行。
绕行及自驾攻略:
1、成新蒲:走成新蒲快速路在新津兴义路口、吴店路口经大件路迎宾大道前往花舞人间。
2、大件路(成都—新津)新津迎宾大道—新南桥—新蒲路口邓双方向—岷江大道芝芝花园路口右转—花舞人间东大门。
3、大件路(成都—新津)新津县迎宾大道—新南桥—新蒲路口蒲江方向直行约3公里—花舞人间西大门。
4、成雅高速:新津南(邓双)出口下—岷江大道—芝芝花园路口左转——花舞人间东大门。
公共交通:
1、地铁10号线,太平园站——新平站
2、成都新南门客运站、石羊客运站、城北客运站、茶店子客运站、五桂桥客运站、火车东站客运站均可乘车至新津客运站,然后在新津客运站转乘522路公交车至花舞人间西大门或是转乘508路公交车、青龙方向班线车至花舞人间东大门。
(二)主要景点:斑竹林
绕行及自驾攻略:
1、二环路清水河路口沿成新蒲快速通道向城外行驶25公里,过金马河大桥后前行200米右转即到达。
2、成都经大件路至新津后经三新路到兴义斑竹林。
3、成都经成雅高速至二绕新津段,在兴义出口驶出到达斑竹林。
公共交通:成都万家湾公交车站乘坐908;新津县公交车站乘坐523;
施工路段提示:节假日期间,西创大道辅道与建华路交叉路口(封闭施工)、新科大道格力电器路段辅道、人行道临时占道施工。
简阳市
向上滑动阅览
一、孝子山公墓易堵路段:
新猫路(五州水泥厂)——孝子山公墓村道
二、孝子山公墓出行建议:
1、2022年3月28日-2022年4月2日,简阳市汽车运输公司将开通公交车专线。
2、公交车路线:北门音乐广场(起点)—中医院站—南门口站—孝子山公墓(止点)
三、孝子山公墓扫墓期间无需预约,不限流。
都江堰市
向上滑动阅览
一、交通流量诱增因素
1.清明节期间我市S401线(原S106线)、中心城区主要道路及青城山景区、都江堰景区、成都融创文旅城周边道路交通流量将增长。
2.由于我市地处川西旅游环线、九黄旅游环线,预计清明期间将有大量游客途经我市前往阿坝州等地,届时都汶高速、G317线交通流量将增长。
3.4月3日至10月8日的国家法定节假日(含周六、周日),青城后山道路将施行“限时管控+总量控制+摆渡换乘”的交通管制措施。
二、交通影响因素
1.我市青城大桥因拆除重建,目前处于封闭状态。
2.我市原中兴镇上场口至原中兴镇下场口沿线路段半幅打围施工,采取双向通行措施。
3.我市磨儿滩应急通道封闭打围施工,禁止车辆、非机动车和行人通行。
易堵路口路段分析
一、易堵路口
天乙街与公园路交叉路口、聚青路与S401线交叉路口、建设路与都江堰大道交叉路口、天乙街与公园路交叉路口、彩虹大道南段与灌温路交叉路口、驾青路与天府大道交叉路口、外江大桥与青城山大道交叉路口、铁军路与赵公路交叉路口、赵公路与磨儿滩应急通道交叉路口。
二、易堵路段
都江堰大道、鲤鱼沱大桥、康复路、奎光路、公园路、复兴街、天乙街、建设路、江安路、青城后山道路、驾青路、天府大道、青城山大道、铁军路、赵公路、至臻路。
彭州市
向上滑动阅览
一、易发拥堵路段
1、城区:金彭西路、金彭中路、东西大街、南北大街、东南市街、小南街、安仁东街、繁江北路与彭白路交叉路口、迎宾路口、客运中心路口;
2、城外:彭白路入城段、彭什路白庙菜蔬菜市场路段、S401湔江路口、S401与彭白路交叉口、湔江路白鹿河桥、通济大桥、彭温路丽春场镇段。
二、重点施工路段
1、滨河路全路段;
2、三环路新人民医院段;
3、湔江路K3+400至K3+500、K4+100至K4+200路段;
4、牡丹大道北三段、北四段。
请广大交通参与者避开道路施工路段,尽量绕行。
三、建议前往主要墓地、景区路线
1、彭州市九陇公墓
天桂路—S401线—丹景山景区,或牡丹大道—石化大道—S401线—丹景山景区
2、彭州市烈士陵园
成彭高速—牡丹大道—东湖大街—烈士陵园,或牡丹大道棕树林—金彭东路—牡丹西路南段—烈士陵园
3、白鹿中法风情小镇
天桂路—S401线—湔江路—白鹿中法风情小镇景区
4、丹景山景区
天桂路—S401线—丹景山景区
5、彭州市龙门山镇小鱼洞鱼凫湿地
天桂路—S401线—湔江路—小鱼洞鱼凫湿地景区
6、彭州市葛仙山景区
天桂路—S401—花源路—葛仙山景区
邛崃市
向上滑动阅览
一、易拥堵路段
1.城区:凤凰大道与朱水碾街交叉路口、南街与文庙街交叉路口、东街与棉花街交叉路口、东街与蒲口路交叉路口、新南桥。
2.公墓:文笔山公墓、宝狮公墓
3.景区:油玉路(南宝山景区)、寿高路(平乐古镇)
二、道路出行提示
1.平乐古镇周边道路将适时采取限时单向通行交通管制措施。前往古镇车辆由邛名高速平乐收费站驶入后,请沿寿高路、牛临夹路、螃蟹沟驶入平乐古镇;前往成都、雅安方向车辆沿平乐古镇牛屎坡路段经寿高路、邛名高速驶离。
2.文笔山公墓陵园路(南西路)将适时实行由东往西单向通行交通管制措施。前往文笔山公墓车辆请由G108线(酒源大道)与陵园路(南西路)路口(成雅加油站旁)驶入,由陵园路(南西路)与大东街路口驶出。
崇州市
向上滑动阅览
一、道明镇竹艺村
路线提示:
(1)、成都——成温邛高速崇州西出口——白塔湖旅游环线——重庆路——竹艺村
(2)、成都——成温邛高速白头出口——重庆路——竹艺村
(3)、成都——都江堰——S106线——重庆路——竹艺村
二、崇州市街子古镇
路线提示:
(1)、成都——成温邛高速崇州出口——华怀路——S106线——街子
(2)、成都——成温邛高速——二绕高速——二绕成青出口——S106线——街子古镇
(3)、成都——成温邛高速白头出口——重庆路——S106线-街子古镇
(4)、成都——成灌高速——都江堰市——S106线——街子古镇
三、元通古镇
路线提示:
(1)、成都——成温邛高速崇州出口——华怀路——元通古镇
(2)、成都——都江堰——S106线——街子古镇——怀远古镇——华怀路——元通古镇
四、桤木河湿地公园~五星村
路线提示:(1)、成都———成温邛高速崇州西出口——桤木河湿地公园
(2)、大邑安仁——安仁连接线——桤木河湿地公园
五、陇海休闲度假区
路线提示:(1)、成都——成温邛高速崇州出口——华怀路——元通古镇——怀远古镇——重庆路三朗路段——陇海景区
(2)、成都——成温邛高速——二绕互通立交——二绕都江堰方向——成青快速——街子古镇——三朗镇——重庆路——陇海景区
(3)、成都——成温邛高速白头出口——重庆路——陇海景区
六、崇州水木北部环线严家弯湾
出行路线:(1)、成都——成温邛高速——崇州出口——西河大道——华怀路——锦江——水木北部环线——严家弯湾
(2)、成都——成温邛高速——崇州出口——西河大道——华怀路——锦江——元通古镇——元通路青石桥——水木北部环线——严家弯湾
(3)、成都——成温邛高速——二绕高速——廖家出口——安梓路——元观路——水木北部环线——严家弯湾
扫墓通行指南(白塔湖公墓)
行驶路线:
1、成温邛高速崇州出口——西河大道——道白路——白塔湖旅游专线——道明——白塔湖(公墓)。
2、成温邛高速崇州西出口——白塔湖旅游环线——白塔湖(公墓)
3、成温邛高速白头出口——重庆路——白塔湖(公墓)
4、成温邛高速崇州出口——华怀路——元通古镇——公议乡——街安路——白塔湖
金堂县
向上滑动阅览
一、道路出行提示
1、国道G245成南路段。自K34+200M至K42+300M属于山区特控路段,路段限速30公里/小时。
2、中金快速通道全路段,岔口较多,建议过往车辆观察、减速慢行。
3、五福大道。此路是通往五凤古镇旅游景点道路,路况较好,车速较快,非机动车行人横穿马路现象普遍。途经此路段时,严禁超速行驶,注意避让行人非机动车,合理选择出行时间,避免交通拥堵。
4、金堂大道土桥隧道。该隧道因地震影响导致隧道裂缝,该隧道已全封闭施工,建议途经车辆经老金乐路又新场镇路段进行绕行。
5、赵镇街道。十里大道、康宁街道路打围施工,请过往车辆注意及时路况。
二、高速公路出行绕行提示
县辖成德南高速、成南高速、成都第二绕城高速、成都第三绕城高速(县域内竹篙、转龙、云合收费站可正常通行),是通往中江县、遂宁市、南充市、重庆市的主要道路。
途经以上高速,可选择成德南高速公路金堂、赵家收费站;成都第二绕城青白江●金堂收费站,成都第三绕城高速竹篙、转龙、云合收费站,成南高速清泉、淮州新城、成阿工业园以及竹篙收费站进行绕行。
三、景区道路
1.五凤古镇将迎来出行高峰时段。前往五凤古镇可经过成都第二绕城高速公路—五凤收费站前往。(停车位1000余个、带口罩、亮码通行)
2.龙泉城市森林公园玉皇山景区(停车位100余个,带口罩、亮码通行),可通过金堂大道往官仓镇方向前往。
3、云顶山公墓(停车位50余个。带口罩、亮码通行)、龚家山景区实行大单循环,景区道路严禁车辆逆行、临时占道停车,服从现场交警指挥。
大邑县
向上滑动阅览
一、清明扫墓
(一)金土坡公墓:大邑晋原金龙村(大双公路旁)
出行线路(往返)提示
线路1:成都一成温邛高速一成温邛高速大邑东(南)
收费站一雪山大道一大双路一金土坡公墓
线路2:成都一成温邛高速一成温邛高速大邑东(南)
收费站一大邑晋原城区一梁坪村一大双路一金土坡公墓
线路3:大邑晋原城区一邑新大道(大邑大道、内蒙古大道)一雪山大道一大双路一金土坡公墓
(二)伯乐公墓:大邑青霞伯乐村
出行线路(往返)提示
线路1:成温邛高速一大邑东收费站一锦屏大道—柏乐公墓
线路2:大邑晋原城区一西岭大道一锦屏大道—柏乐公墓
二、清明出行赏花
1、雾山大坪山桃花、李花:节假日根据交通流量情况适时限流;路线:经成温邛高速东(南)出口一雪山大道—大双路一鹤鸣道源圣城一半雾路一大坪村大坪山,赏桃花、李花。
2、天府花溪谷赏花:路线:成温邛高速东(南)出口—雪山大道—大双路一悦来镇一灌怀路—金星花溪谷;或成温邛高速成温高速白头出口一重庆路—金星花溪谷。
蒲江县
向上滑动阅览
一、蒲江县红枫艺术陵园(位于大兴镇)
(一)通行路线
1.京昆高速(G5)到蒲江收费站下→清江大道→蒲塘路(大塘方向)→大兴镇→九仙山;
2.成新蒲快速路→蒲塘路(大塘方向)→大兴镇→九仙山;
3.国道G108线→大塘镇→蒲塘路(大塘方向)→大兴镇→九仙山。
乘车提示:新南门、石羊场至蒲江客运站定点班车→乘坐4路公交车大兴镇下。
(二)易发生拥堵路段
1.成雅高速蒲江段出站口
2.蒲江县蒲塘路大塘镇往大兴镇一线
二、石象湖景区
(一)通行路线
1.成雅高速:成都上高速→蒲江→石象湖高速服务区下高速→前行三公里到达石象湖景区大门;
成都上高速→蒲江收费站下高速→大兴镇→大成路→石象湖景区大门;
成都上高速→蒲江→石象湖高速服务区→成佳收费站下高速→大成路→石象湖景区大门;
2.108国道:成都出发→邛崃→卧龙→大塘→大兴→大成路→石象湖景区大门;
3.成新蒲快速路:成都出发→蒲江→大兴→大成路→石象景区大门。
(二)易发生拥堵路段
1.成雅高速石象湖服务区出站口
2.蒲江县大成路(大兴镇至成佳镇)
三、樱桃山景区
(一)通行线路
红枫陵园到樱桃山路线:红枫陵园→蒲塘路→蒲江县城→清江大道→顺城路→驭仙桥→蒲名路→光明乡樱桃山景区游客中心;
成雅高速:成都上高速→蒲江收费站下高速(往朝阳湖方向)→蒲江县城→光明乡樱桃山景区;
新蒲路:成都出发→新津(大件路)→新蒲路→蒲江县城→光明乡樱桃山景区;
成新蒲快速路:成都出发→成新蒲快速路→蒲江县城→光明乡樱桃山景区。
(二)易发生拥堵路段
1.樱桃山金花景区望明路
2.樱桃山金花景区花径路樱桃广场
四、甘溪镇明月村
(一)通行线路
红枫陵园到明月村路线:红枫陵园→蒲塘路→大塘镇→国道108线→甘溪镇明月村;
成雅高速:成都上高速→成佳收费站→甘成路→甘溪镇→国道108→明月国际陶艺村接待中心;
成温邛高速—邛名高速:成都出发→成温高速路、成名高速→邛崃西→国道108→甘溪镇明月国际陶艺村接待中心;
成温邛高速—邛名高速:成都出发→临济出口→明月村北入口。
(二)易发生拥堵路段
1.高速出站口
2.明月村景区门口
温馨提醒
目前全国多点疫情散发
提醒广大市民朋友
不要前往中高风险地区旅游
出行前提前了解
出发地、目的地最新疫情防控政策
自觉遵守查验健康码、测温
规范戴口罩等防控要求
勤洗手、勤通风
养成“一米线”好习惯
出现咳嗽、发热等症状时
应停止游览并及时就医
原标题:《清明假期能来蓉旅游吗?还能出游吗?最新提示→》
本文为澎湃号作者或机构在澎湃新闻上传并发布,仅代表该作者或机构观点,不代表澎湃新闻的观点或立场,澎湃新闻仅提供信息发布平台。申请澎湃号请用电脑访问http://renzheng.thepaper.cn。





- 报料热线: 021-962866
- 报料邮箱: news@thepaper.cn
互联网新闻信息服务许可证:31120170006
增值电信业务经营许可证:沪B2-2017116
© 2014-2026 上海东方报业有限公司




