- +1
陕西新增确诊轨迹公布!多地紧急寻人;为何实行临时管控?专家解读→
4月17日西安市新增2例
本土确诊病例活动轨迹公布
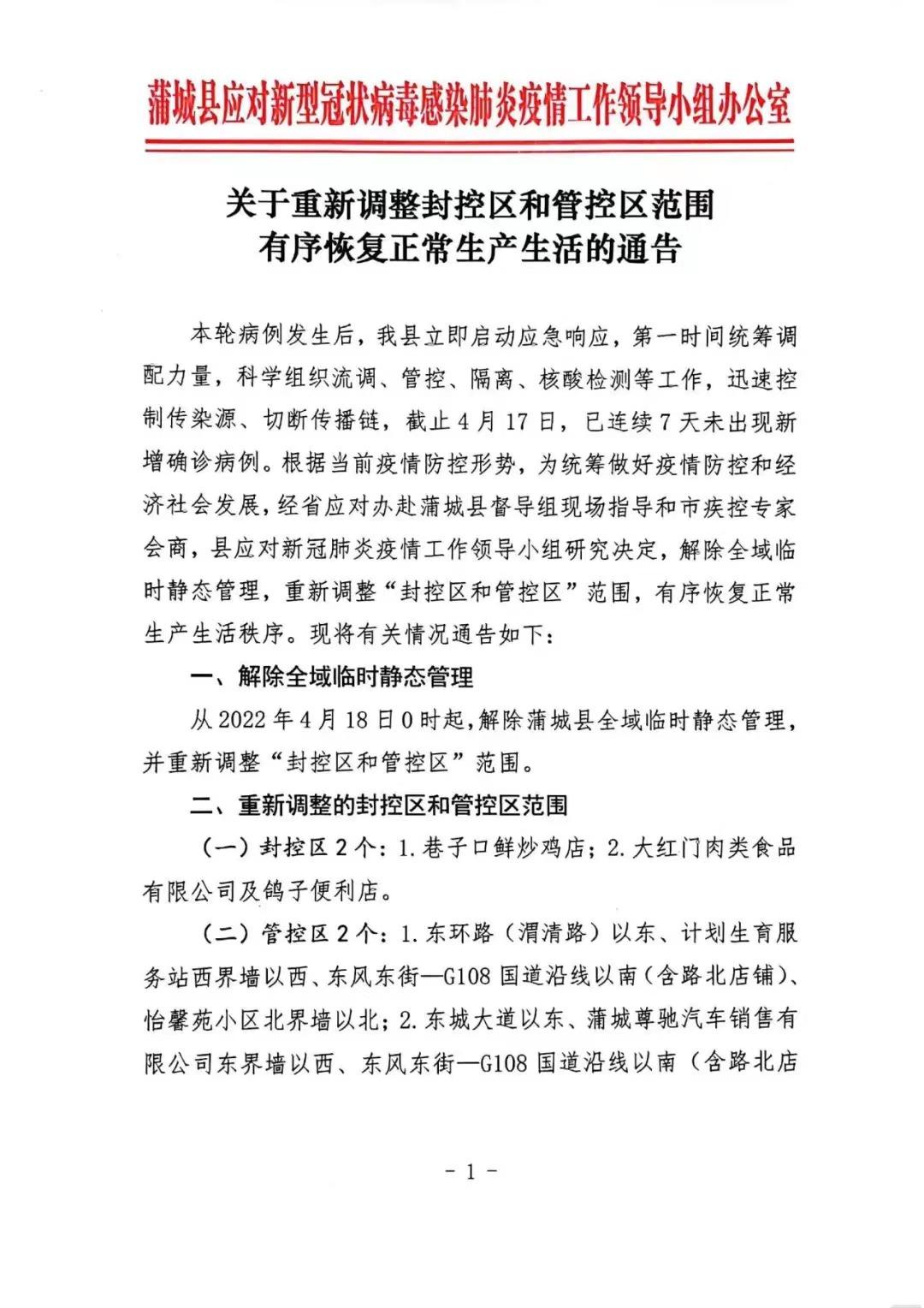
4月17日0-24时,西安市新增2例本土确诊病例(轻型1例,普通型1例),均已转运到定点医院隔离治疗。
确诊病例1为居家隔离中发现,确诊病例2为集中隔离发现。
确诊病例1 作为重点人员居家隔离期间核酸检测结果阳性,4月17日经市级专家组诊断为新冠肺炎确诊病例(普通型)。
时间
活动轨迹
4月12日-15日
骊景影咖酒店(临潼区西关正街33)
4月15日-16日
岩张村睢北组(临潼区铁炉街道)
确诊病例2 为确诊病例的密切接触者。集中隔离期间核酸检测结果阳性,4月17日经市级专家组诊断为新冠肺炎确诊病例(轻型)。
时间
活动轨迹
4月12日-16日
润景怡园23号楼(沣东新城斗门街道)
4月13日-14日
西安高新一中沣东中学
4月14日16:00-16:20
花园村卫生室(沣东区斗门街道)
4月14日16:40-17:40
麻子王涮涮(马王街道)
4月15日、16日每天6:00-6:10
润景怡园临时核酸采样点(沣东新城斗门街道)
如与公布的病例轨迹有交集的人员,尽快主动向社区、单位、宾馆等报告,配合落实集中隔离、居家隔离、健康监测、核酸检测等防控措施。
今年以来,全国已有30个省市出现疫情,现有高风险地区9个、中风险地区164个,疫情形势依然严峻,我市仍面临巨大的疫情输入压力,再次提醒广大市民朋友:
一、目前全球疫情仍处于大流行阶段,周边国家和地区疫情呈暴发态势,国内疫情呈现点多、面广、频发的特点,提醒广大市民朋友,密切关注国内外疫情地区疫情进展情况,少流动,不聚集,不去中高风险地区所在市县和有确诊病例的地区旅游、出差。
二、近期,省外部分地区疫情高发多发,请广大来返我市人员,尤其是从中高风险地区及疫情形势严峻地区来返人员,合理安排出行计划;如需返市,做好个人防护,按照街道、社区防疫人员安排,落实集中、居家隔离,核酸检测等措施。已在疫情高流行地区务工的人员,请严格遵守当地疫情防控规定,密切关注自身健康状况,返回前及返回后要主动报备,在防疫人员未联系本人前,严格落实居家隔离,不外出,不聚集。
三、继续坚持科学佩戴口罩、不握手、勤洗手、常通风、少海淘,尽量不去人群密集、空气不流通的场所,不聚集、少聚餐。
四、如出现发热、干咳、乏力、嗅觉减退、味觉减退、鼻塞、流涕、咽痛、结膜炎、肌痛和腹泻等症状,不带病上班、不参加社会活动、不乘坐公共交通工具,戴好口罩,做好防护,及早到附近医院发热门诊规范就医,配合开展核酸检测、流行病学调查,向医生告知活动史、风险人员及进口货物接触史、身体异常情况。
西安雁塔区紧急寻人
涉及菜场、超市、核酸检测点
西安一提级管控人员,4月14日13:40,骑电动车至3507社区门口昆明池路湖南米粉处吃饭。
4月15日11:25,在3507小区菜场里的重庆鲜面铺买面条,11:30在重庆鲜面铺附近买菜。
4月16日早上9:20,在3507社区采核酸后,9:40至丈八北路华润万家超市,10点离开后直接到3507社区菜市场旁边的南七饸饹店买杂粮煎饼摊后回家。
请上述时段与提级管控人员轨迹有交集的人员立即向所在社区(村)报备,按照属地疫情防控指挥部要求分类落实防控措施。前往报备途中请严格落实防疫要求,做好个人防护,不得乘坐公共交通工具前往。
西安市雁塔区疫情防控指挥部电话:029-89350628
西安市雁塔区疫情防控指挥部
2022年4月18日
咸阳武功县寻找B类密接活动轨迹重合人员
2022年4月17日17时,接西咸新区沣东新城协查通报,1名B类密接者王某某在武功县有活动轨迹,现就寻找该B类密接主要风险轨迹涉及人员有关事项通告如下:
4月16日 9:25-9:55
在武功县苏坊镇人人家超市购物
请以上同时段和地点与B类密接活动轨迹重合的人员立即向所在镇(街道)、村(社区)报告,并配合落实疫情管控措施。隐瞒不报造成严重后果的,将依法追究相关人员责任。
延安洛川1名密接人员活动轨迹公布
4月17日,洛川县卫生健康局发布通告称,4月16日,接省区域协查平台信息,洛川县孙某某为确诊病例王某的密接者,洛川县立即对孙某某及其在洛川县接触人员采取集中隔离措施,现将该密接在洛川县以下时间段活动轨迹公布如下:
4月13日21:30,淘宝汇老李烧烤。
4月14日13:54,府北街瓦香鸡拌面;17:47,洛川县解放路贵州珍酒门市;18:30,理发顾客(微信名:*诚);20:40理发顾客(微信名:*材)。
4月15日15:00,三队农贸市场“二驴烧饼”;21:00新安广场;21:22步行街小摊(微信名:亲情无价、老孙饼吧)。
4月16日13:06洛川县解放路贵州珍酒门市;14:02,府北街瓦香鸡拌面;16:53振兴广场做核酸;19:31理发顾客(微信名:高护顾客);21:08洛川县解放路贵州珍酒门市。
鉴于当前疫情形势严峻复杂,为及时阻断传播链条,保障广大人民群众身体健康和生命安全,请与该密接人员活动轨迹有时空交叉人员第一时间主动向所在社区(单位)报备,主动配合落实疫情排查、核酸检测、隔离管控等防疫措施。
渭南潼关3名密接人员活动轨迹公布
4月16日晚,渭南潼关发布关于进一步寻找密切接触者时空伴随人员的通告,具体内容如下:为做好潼关县疫情防控工作,进一步寻找13日、14日已公布的密切接触者时空伴随人员,现将密切接触者徐某某、杨某某、马某某行动轨迹再次公布如下:
一、徐某某活动轨迹
4月13日,08:30从秦东镇宏武商店自驾车至潼关县白爱军鲜肉店买肉,与老板进行交谈,期间全程佩戴口罩;
09:28 自驾车前往城关派出所办事;
13:10 自驾车前往中心街西段青年文印部领取广告牌,与老板进行交谈,期间全程佩戴口罩;
13:20 自驾车前往白天鹅摄影中心取照片,当时店中有两人,期间全程佩戴口罩;
13:44 自驾车前往中心街恒跃优品手机维修店,与老板接触;之后在附近立学药店买药,与前台人员接触,期间全程佩戴口罩;
13:50 步行前往中心街喜悦超市,期间全程佩戴口罩;
14:05 自驾车前往尚德路敬老院楼下艺剪坊理发店理发,与理发店老板有接触,店内同时还有一人等待;
14:41 自驾车前往双桥大街东头加气站,一名工作人员为其汽车加气,期间全程佩戴口罩;
15:00 自驾车返回秦东镇宏武商店,期间未与他人接触,全程佩戴口罩(目前已集中隔离)。
二、杨某某活动轨迹
4月13日,08:00自驾车从连霍高速秦东收费站返回潼关;
08:30 回到中心街盛鑫国际家中休息;
10:30 骑电动车到兴隆街大杨大包就餐,店内有2名店员、3名顾客,后骑电动车回家,期间再未与他人接触;
16:00 骑电动车至育贤路粮站附近的鼎味螺蛳粉就餐,店内有2名店员、1名顾客;
16:30 在螺蛳粉店被转运至隔离点(目前已集中隔离)。
三、马某某活动轨迹
4月13日,01:20至02:00在秦东收费站疫情防控卡口值班,01:35马某某与新冠确诊病例在秦东收费站疫情防控卡口接触。
14:00至15:00在秦东收费站疫情防控卡口值班,与来往过站点的车辆司机接触(目前已集中隔离)。
请在上述时间及地点成为徐某某、杨某某、马某某的时空伴随人员(时空伴随人员为密切接触者离开某地点后两小时以内去过该地点的人员。如:密切接触者徐某某13日08:30从白爱军鲜肉店离开后,10:30之前去过白爱军鲜肉店的人为时空伴随人员),第一时间主动向所在村(社区)、单位报备,配合落实好相关防疫措施,对瞒报、谎报造成疫情扩散等严重后果的,将依法追究责任。目前我县管控人员,3次核酸检测均为阴性,请广大群众自觉遵守相关法律法规,不造谣、不信谣、不传谣,积极主动配合做好疫情防控工作。
渭南蒲城解除全域临时静态管理
有序恢复正常生产生活


商洛市商州区有序解除剩余6个管控区
根据疫情防控有关规定,经专家组综合研判,商州区新冠肺炎疫情防控应急指挥部研究决定,自2022年4月17日22:00起,解除“嘉园国际二期,市药材公司家属院,杨湾移民安置点23号楼,金源一路片区,久家宾馆片区,同程宾馆、润众便利店、兴商街私人出租屋片区”6个管控区管控措施,按照商州区《关于有序解除管控区和部分封控区的通告》(〔2022〕第16号)文件要求,落实常态化疫情防控措施。“茶语青柠奶茶店、宏艳商店片区,毛胡子烧烤片区”2个封控区,继续实行“区域封闭、足不出户、上门服务”封控区管控措施。
解封不解防,防疫不松懈。请广大市民自觉遵守疫情防控相关规定,严格落实戴口罩、扫码、测温、一米线等措施,不扎堆、不聚集、不聚餐,密切关注官方发布的疫情最新动态,做到不造谣、不信谣、不传谣,共同筑牢疫情防控坚固防线。
商州区新冠肺炎疫情
防控应急指挥部
2022年4月17日
今日起商洛市汽车客运站
县际客运班线恢复运营
4月17日,商洛市汽车客运站发布《关于恢复县际客运班线的通告》,4月18日起,商洛市汽车客运站恢复县际客运班线运营。具体班次以当日调度为准,其他班线恢复时间另行通知。
商洛各汽车站联系电话:
团体包车联系电话: 0914-2312711
商洛市汽车客运站: 0914-2850009
商运司高客公司:0914-2360067、19891406888(包车)
商运司洛南车站: 0914-7322509
商运司山阳车站: 0914-8322445
商运司丹凤车站: 0914-3322383
商运司商南车站: 0914-6371710
商运司镇安车站: 0914-5322975
市疾控专家:临时社会面管控期间
核酸筛查很有必要
从4月16日0时开始,西安市在全市范围实行4天临时社会面管控措施。为何现阶段实行临时性管控?在此期间,市民群众又该怎样配合防疫工作?记者就此采访了西安市疾控中心副主任卫晓丽。
抓住病毒“窗口期”
降低交叉感染风险
针对临时性管控这一新措施,不少市民疑惑,近期西安市疫情防控总体形势较为平稳,为什么要在这个时候开展为期四天的全市管控?
卫晓丽解释说,本次传染的原株是奥密克戎变异株,传染性非常强,代际传播时间也很短,采取临时性的管控措施,是根据本次疫情特点做出的一个非常必要的安排,也是为了彻底地斩断传播链条。具体来讲,主要有以下几个方面的原因:
首先是此次的感染者主要是以货运司机为主,这个群体的流动性非常大。前期相关部门进行了一些区域性的静态管控措施,但依然不能够覆盖所有的风险点位。
其次,针对日前公布的一些风险点位,传播风险依然较大,且多位于人流密集处,所以有必要及时扩大暂时性管控面。
再次,对于所有的传染病防控来说都有三个重要环节,即尽快地发现传染源、切断传播途径、保护易感人群。此时采取4天的临时性管控措施,其实就是为了更快更精准地切断病毒传播途径,让传播慢下来。
而确定4天临时社会面管控措施的主要依据是考虑到病毒的窗口期,也就是从感染到能够检出的时间,大概是3到7天。卫晓丽补充说,西安市最后一个社会面确诊病例公布时间是在13日,根据这个时间推算,这一管控措施的目的就是用最小的成本实现最大的防控效果。
非必要不外出
积极配合核酸筛查
在全市范围实行4天临时社会面管控措施,是让我们的城市能够在短时间内慢下来,让所有的传染源尽快被发现,让老百姓能够最快地恢复正常生活秩序。
卫晓丽说,本次临时社会面管控措施是为了减少人员流动带来的传播风险,排查可能隐匿在大家身边的感染源。“这一管控措施不是说让大家禁足,也不是所谣传的‘封城’,而是减少市民群众一些非必要的活动,比如说一些非必要的社交活动、一些非必要的聚餐活动。”所以也请广大的市民朋友充分理解、积极配合。
从疫情防控工作大局出发,对自己和家人负责,尽量减少非必要的外出和社交活动,降低病毒传播的几率和可能。在此期间,西安市对保障市民群众正常生产生活也做出了周密的安排,请大家不必恐慌,一起齐心协力,创造安全、健康的城市环境。
据悉,西安市将于19日再进行一次大规模核酸检测工作。卫晓丽提醒广大市民,进行核酸检测很有必要也很重要,大家一定要积极配合,“应查尽查、不漏一人”。
在核酸检测的过程中要注意做好个人防护,全程正确佩戴口罩,儿童需要戴专用口罩;等候过程中前后左右排队人员均需保持一米距离,全程尽量少交谈、少打电话。“尤其需要注意,核酸检测现场的操作台等有存在飞沫的可能,大家不要随意用手触碰采样台,也不要把手机、钥匙等私人物品放在台面上。如果不小心触碰到,要立即用酒精或消毒液进行消毒。”采样结束后,立即戴好口罩,尽快离开采样点,不要过多停留,或向采样人员询问结果查询等问题。在回家路上,也尽量不要直接用手触碰楼梯扶手、电梯按钮等,回到家中要及时进行手部消毒,避免造成交叉感染。
4月18日起这些医保业务需提前预约
根据西安市疫情防控工作要求,4月18日起,西安市医疗保障经办服务中心经办窗口继续实行预约办理。职工参保业务(参保单位信息查询、参保单位人员增减变动业务)、门诊慢性病资格认定业务、普通住院医疗费用零星报销受理业务(不包括生育住院医疗费)需提前一天进行预约。
参保单位及人员办理以上业务,可通过“西安市医疗保障经办服务中心”微信公众号进行预约,在菜单栏“手机办理”中,点击“预约服务”一项,选择“预约业务类型”及“预约时间段”,填写“姓名”“手机号码”“单位名称”“单位编码”等信息,点击提交即可。需提前一天进行预约,并在预约时间段内办理,过时则此次预约作废。
办理业务时,需严格按照常态化疫情防控要求,办事群众扫码(一码通“绿码”)、测温、佩戴口罩后进入经办服务大厅办理业务。进入大厅后,根据工作人员引导,严格保持“一米线”安全距离,隔位就坐,不扎堆、不聚集,业务办理后不在大厅逗留。
来源:西安发布、雁塔融媒、武功融媒、洛川县卫生健康局、潼关宣传、渭南融媒、商洛新闻网
原标题:《陕西新增确诊轨迹公布!多地紧急寻人;为何实行临时管控?专家解读→》
本文为澎湃号作者或机构在澎湃新闻上传并发布,仅代表该作者或机构观点,不代表澎湃新闻的观点或立场,澎湃新闻仅提供信息发布平台。申请澎湃号请用电脑访问http://renzheng.thepaper.cn。





- 报料热线: 021-962866
- 报料邮箱: news@thepaper.cn
互联网新闻信息服务许可证:31120170006
增值电信业务经营许可证:沪B2-2017116
© 2014-2026 上海东方报业有限公司




