- +1
上海没有上海路?那就去全国各地找一找
原创 翟辉 方志上海
全国各地的上海路
以地名命名道路是许多城市的惯例。作为全国特大型城市的上海,其道路名主要是全国各省名(如西藏路、河南路、浙江路、四川路等)和主要城市名(如北京路、南京路、宁波路、福州路、汉口路、延安路等)。这个原则的起源要追溯到1862年5月5日,英国驻沪代理领事麦华陀发表的《上海街道命名备忘录》。其后的1865年10月,公共租界工部局正式公布中区(现今黄浦区中心区域)道路的统一命名原则,确定东西向道路以中国城市命名,南北向道路以中国行政省名命名(圆明园路、广东路是例外)。1943年之后开始出现大量县区名(如昌平路、富锦路、大宁路、岚皋路、中江路、威宁路、田林路、栖霞路、墨玉路、剑川路、乐都路、象州路等等),全国几乎各省份都有省名或城市名出现在上海的路名当中,唯独没有“上海路”。
而在全国范围内,各地以“上海”命名道路却不少,有直辖市、特别行政区、省会城市(含副省级省会城市)、计划单列市、国务院批准较大的市、普通地级城市、县级市、县城等等。名称则有上海路、上海街、上海道等。据不完全统计,全国各地以“上海”命名的路、街、道有50余处。
香港特别行政区的上海街,位于油尖旺繁华地区(来源:Wordpress)
青岛市的上海路,背景中是建于1932年的山东省历史保护建筑——“朝鲜银行青岛支行”“上海路”的分布情况 ·
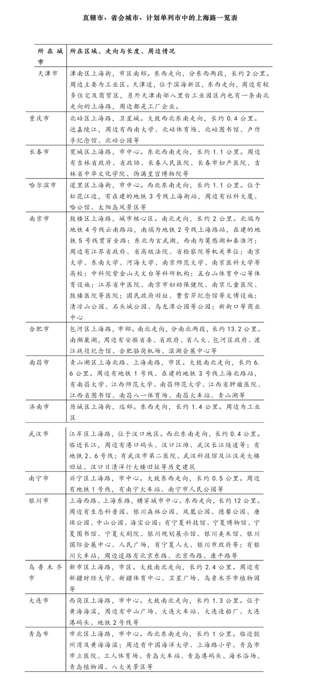
在北京、天津、上海、重庆4个直辖市中,天津、重庆两市有上海路,占直辖市数的50%。两市的上海路均不在市中心,天津市有三条,也可以说是国内唯一集齐上海道、上海路和上海街的城市。重庆市上海路位于主城区之外的卫星城北碚区。
在石家庄、太原、呼和浩特、沈阳、长春、哈尔滨、南京、杭州、合肥、福州、南昌、济南、郑州、武汉、长沙、广州、南宁、海口、成都、贵阳、昆明、拉萨、西安、兰州、西宁、银川、乌鲁木齐等27个省会城市中,长春、哈尔滨、南京、合肥、南昌、济南、武汉、南宁、银川、乌鲁木齐共10个城市有上海路,占全部省会城市数的37%。此外,石家庄市代管的县级市晋州市有上海路。在大连、青岛、宁波、厦门、深圳5个计划单列市中,大连、青岛两市有上海路,占计划单列市数的40%。两市的上海路均位于市中心。
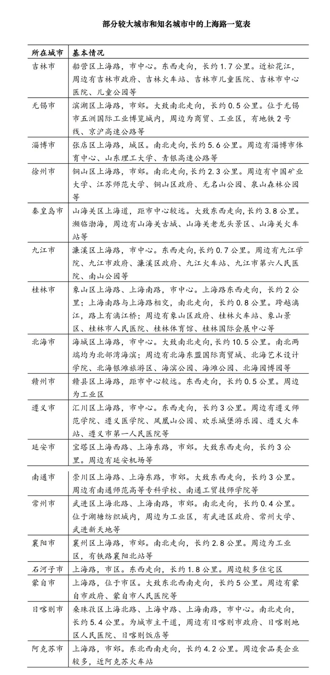
在其他一些较大的城市中,如吉林、无锡、淄博、徐州4个城市也有上海路。此外,洛阳市下辖的新安县、邯郸市代管的县级市武安市、苏州市代管的县级市张家港市和太仓市有上海路。秦皇岛、九江、桂林、北海、赣州、遵义、延安、南通、常州、襄阳、石河子、蒙自、日喀则、阿克苏等14座知名度较高或是上海对口支援的城市中也有上海路。
除此之外,部分地级城市有上海路,如河北省沧州市、辽宁省锦州市、江苏省淮安市等;部分县级市及县城有上海路,如江苏省太仓市、河南省舞阳县等。港澳台地区城市中,香港、澳门有上海街;台湾地区的主要城市台北市、新北市、台中市、台南市、高雄市均无上海路,但其他县市中有上海路,如嘉义市有上海路,花莲县、台东县有上海街。
花莲市上海街街景各具特色的“上海路” ·
各城市的上海路各具特色,既有处于城市核心区、交通便利、商务楼宇林立、高校众多的“高大上”的上海路,也有地处远郊小镇的上海路;既有道路宽阔长达十几公里的城市主干道的上海路,也有道路狭窄、长仅两三百米的上海路;既有位于市中心周边多为历史建筑的上海路,也有位于城市新区充满现代风情的上海路。
最“高大上”的上海路,南京市上海路。 南京市上海路位于鼓楼区,地处城市核心区。上海路为南北走向,北起北京西路南至汉中路;北端与云南路相接,南端与莫愁路相接,全长约2公里。该地交通便利,上海路北端为地铁4号线云南路站,南端为地铁2号线上海路站,在建的地铁5号线贯穿全路。该地风景秀丽,其东北为玄武湖,西南为莫愁湖和秦淮河。上海路为林荫道,道路两侧绿化很好,周边有清凉山公园、石头城公园、乌龙潭公园等。上海路有许多优秀历史建筑,承载了许多老南京人的历史记忆。在陶谷新村附近有很多民国建筑,抗战前的美国大使馆新闻处就位于上海路82号,此外泰国大使馆旧址也在上海路36号(现已被拆除)。民国时期不少名人如司徒雷登、楼桐孙等就曾住在上海路。
南京市上海路街景上海路周边政府机关较多,有江苏省政府、省高级法院、省检察院、省教育厅等机关单位。周边还有江苏省中医院、南京市妇幼保健院、南京医科大学附属眼科医院、南京市脑科医院、南京市胸科医院、南京儿童医院、鼓楼医院、南京市口腔医院等医院。上海路及周边人文气息浓厚,是文艺青年的聚集地。周边有南京大学、东南大学、河海大学、南京师范大学、南京医科大学、南京中医药大学等高校及中科院紫金山天文台等科研机构;有国民政府旧址、曹雪芹纪念馆等文博设施及五台山体育中心等体育设施。上海路及周边酒吧、西餐厅较多,小资情调十足。还紧挨着南京市著名商业中心新街口。
最平直的上海街,天津市津南区上海街。天津市市区道路以城市名命名较多,南北向道路称路,东西向道路称道。上海街位于天津市市郊的津南区,在市区南部。上海街为东西走向,分东西两段,两段合计长约2公里。两段道路均很平直,没有弯道。道路周边主要为工业区。(天津是国内唯一集齐“上海路”“上海道”“上海街”的城市)
最“上海”的上海路,银川市上海路。银川市有上海西路、上海东路,两条路相接,为东西走向,西起银川火车站,东至丽景北街,长约12公里。上海路与其南侧相平行的北京路共同横穿城市中心区,为城市主干道路。上海路周边公园绿地众多,有生态科普园、银川森林公园、凤凰公园、德馨公园、唐徕公园、中山公园、海宝公园等。周边有宁夏回族自治区人大、银川市政府等政府机关,银川国际会展中心等商务设施,银川火车站等交通设施以及很多文化设施。银川市上海路周边设施与上海市尤其是人民广场附近类似,周边有人民广场、市政府、规划展示馆、大剧院、博物馆以及科技馆、图书馆、美术馆等,还有北京东路、北京西路、康平路等,有着许多与上海相同的元素,可谓最“上海”的上海路。
银川市上海西路周边情况图
银川市上海西路的最西端连接银川火车站最“孤单”的上海路,桂林市上海路。 桂林市上海路、上海南路位于市中心的象山区。上海路为东西走向,西起环城西一路,东接漓江路,长约2公里。上海南路为南北走向,与上海路相交,北起上海路,南至龙船坪路,长约0.8公里。上海路跨越漓江,上有漓江桥。周边有象山区政府、桂林火车站、象山景区、桂林市人民医院、桂林体育馆、桂林国际会展中心等。桂林市内道路几乎没有以城市名命名的,上海路和上海南路是绝无仅有的以城市命名的道路。上世纪60年代,一批东部沿海发达地区企业内迁支援,上海唐拾义制药厂迁至桂林,后更名为桂林制药厂,厂门前原有一简易道路,后拓展为城市主干道,桂林市为感谢上海市过去的支持,将该道路破例命名为上海路,该路遂成为当时桂林市唯一一条以国内城市名命名的道路,堪称最“孤单”的上海路。
桂林市上海路周边地图
桂林市上海路环城路隧道街景高楼密度最大的上海路,香港上海街。上海街位于九龙的油尖旺地区,为南北走向,北起荔枝角道,南至柯士甸道,长约2.1公里。开辟于1876年前后,原名“差馆街”,因1860年设立的油麻地警署得名,1909年改称“上海街”。上海街周边高楼林立,密度很大,堪称高楼密度最大的上海路。周边交通便利,有地铁观塘线、荃湾线、西铁线、东涌线、机场快线、东铁线等,距离维多利亚港亦不远。周边有九龙公园、京士柏公园等,还有香港城市大学等。上海街周边为商务区,有旺角中心商场等等。
香港特别行政区上海街周边卫星图
香港特别行政区上海街街景城市核心区的上海路。长春、哈尔滨、南京、武汉、南宁、银川、大连、青岛、吉林、九江、桂林、北海、遵义、日喀则、香港、澳门等地的上海路位于城市核心区。
长春市上海路位于市中心的宽城区,为东北西南走向,东北起亚泰大街,西南至北京大街,全长约1.1公里;周边有吉林省政府、省政协、长春人民医院、长春市妇产医院、胜利公园、吉林省中华文化学院、伪满皇宫博物院等单位。
长春市上海路街景哈尔滨市上海街位于市中心的道里区,为西北东南走向,西北起友谊路,东南至安隆街,全长约1.1公里;该路位于松花江边,有在建的地铁3号线上海街站;周边住宅及商业购物设施较多,有社科大厦、哈公馆、香格里拉大酒店及太阳岛风景区等。
武汉市上海路位于汉口地区的江岸区,为西北东南走向,西北起鄱阳街,东南至沿江大道,长约0.4公里;周边有武汉地铁2号线、6号线;该路临近长江,周边有武汉港口码头、客运港、汉口江滩、武汉长江隧道等,有武汉市第二医院、武汉科技馆;上海路周边历史建筑较多,有江汉关大楼旧址、汉口日清洋行大楼旧址等。
武汉市上海路街景大连市上海路位于市中心的西岗区,大致南北走向,北近疏港路,南至中山广场,长约1.3公里;该路位于黄海海滨,周边有中山广场、大连火车站、大连造船厂、大连港码头、大连地铁2号线等。
北海市上海路位于市中心的海城区,大致南北走向,北起海景大道,南至银滩中路,长约10.5公里;该路南北两端均为北部湾海滨,周边有北海东盟国际商贸城、北海艺术设计学院、桂林电子科技大学北海校区、北京航空航天大学北海学院、北海银滩旅游区、海滨公园、海滩公园、北海园博园等。
澳门上海街,位于澳门半岛,大致为南北走向,北起罗理基博士大马路,南至友谊大马路,长约0.3公里;周边有澳门理工学院、澳门科学馆、南湾湖、大三巴牌坊、澳门博物馆等。
澳门特别行政区上海街街景卫星城中的上海路。部分城市的上海路不在中心城市,而是位于卫星城的城区中心。如重庆市、秦皇岛市。重庆市上海路位于卫星城北碚区的城区中心,大致为西北东南走向,西北起朝阳路,东南至北碚体育场,长约0.4公里;该路近嘉陵江,周边有西南大学、北碚体育场、北碚图书馆、卢作孚纪念馆、北碚公园等文化休闲设施。秦皇岛市上海道位于山海关区,大致为东西走向,西接关城东路,东接船厂路,长约3.8公里;濒临渤海海滨,周边有山海关古城、山海关老龙头景区、山海关火车站等。
秦皇岛市的上海道“新区”中的上海路。部分城市的上海路位于城市新区、开发区。如合肥、乌鲁木齐、无锡、延安、南通、常州等城市。合肥市上海路位于包河区,南北走向,分为两段,南段南起环湖北路,北至许塘,长约11公里;北段北与采石路相接,南至南淝河路,长约2.2公里;该路南濒巢湖,周边有安徽省委、省政府、省人大、包河区政府、渡江战役纪念馆、合肥骆岗机场、滨湖会展中心、滨湖塘西河公园,以及在建的地铁5号线等。乌鲁木齐市上海路位于新市区,大致南北走向,北起迎宾路,南至卫星广场,长约2.4公里;周边有新疆财经大学、新疆体育中心、乌鲁木齐市植物园、卫星广场等。
距离市中心较远的上海路。部分城市的上海路不在市区,距离市中心较远。济南市上海街,位于历城区,距离市中心较远,该路为东西走向,西起S103省道,长约1.4公里,周边为工业区;该路位于济南绕城高速公路之外,距离济南市中心直线距离近20公里,距离城市建成区较远。赣州市上海路,位于赣县区,该路为东西走向,西起创业路,东至烟台路,长约0.5公里;该路周边多为工厂厂区,距离赣州市中心直线距离10多公里,距离赣县城区中心直线距离在3公里以上。
济南市上海路位置(圈内)“短小”的上海路。部分城市的上海路很短,只有几百米。无锡市上海路,位于滨湖区的无锡市五洲国际工业博览城内,距离市中心较远,该路大致南北走向,北起锡泰路,南至金城东路,长约0.5公里;该路周边为商贸、工业区,有地铁2号线、京沪高速公路等。常州市上海北路和上海南路,位于武进区的常州市湖塘纺织城内,两路相接,为南北走向,北起百盛西路,南至北京西路,长约0.4公里;该路周边为工业区,近在建的地铁1号线、常州大学、武进区政府、武进新天地等。九江市上海路位于市中心的濂溪区,该路为步行街,东西走向,西起十里大道,东至九莲南路,长约0.7公里;周边有九江市政府、濂溪区政府、九江学院、九江职业技术学院、九江火车站、九江市第六人民医院、南山公园等。其他如重庆市上海路(0.4公里)、武汉市上海路(约0.4公里)、南宁市上海路(约0.5公里)多位于市中心,道路均较短。
高校云集的上海路。部分城市的上海路周边高校众多。如重庆、南京、南昌、银川、青岛、徐州、遵义等城市。重庆市上海路周边有西南大学等。南京市上海路周边有南京大学、东南大学、河海大学、南京师范大学、南京医科大学、南京中医药大学等知名高校。南昌市上海路位于青山湖区,大致南北走向,北起青山湖大道,南至新溪桥北二路,长约6.6公里;周边有南昌大学、江西师范大学、南昌师范大学等高校。青岛市上海路位于市中心的市北区,西北东南走向,西北起莱州路,东南至胶宁高架路,长约1公里,临近胶州湾及黄海海滨;周边有中国海洋大学。徐州市上海路位于铜山区,南北走向,北起翟南路,南至黄河路,长约2.3公里;周边有中国矿业大学、江苏师范大学等高校。
你还知道哪里有上海路、上海街?欢迎补充留言。
END
说明:资料来源为百度地图、高德地图、谷歌地图及部分地方志书与网络,如有错讹,请批评指正
部分街景图来源于百度地图和谷歌地图
作者:翟辉 上海市地方志办公室
原标题:《上海没有上海路? 那就去全国各地找一找!》
本文为澎湃号作者或机构在澎湃新闻上传并发布,仅代表该作者或机构观点,不代表澎湃新闻的观点或立场,澎湃新闻仅提供信息发布平台。申请澎湃号请用电脑访问http://renzheng.thepaper.cn。





- 报料热线: 021-962866
- 报料邮箱: news@thepaper.cn
互联网新闻信息服务许可证:31120170006
增值电信业务经营许可证:沪B2-2017116
© 2014-2026 上海东方报业有限公司




