- +1
年增千家影视公司,税收流失40亿,霍尔果斯怎么“冷却”的
文 | 华商韬略 吴苏一个常住人口不足9万人的边陲小城,当地居民很多不懂汉语,却一度成为中国影视文化公司扎堆的“热土”!
据媒体不完全统计,从2011年到2018年,来自内地的影视文化公司在这座小城的注册数多达1600多家。而在2017年4月,还仅有600余家影视公司,一年暴增1000多家。
这座小城,便是位于中国西北边陲的新疆伊犁州霍尔果斯市,其与哈萨克斯坦城市阿拉木图仅300多公里距离,蒙古语意为“驼队经过的地方”、哈萨克语意为“积累财富的地方”,长期以来是中国对外贸易的一个重要“驿站”。
为什么上千家影视文化公司涌入霍尔果斯?答案很简单,这里堪称“避税天堂”。
为了发展边地经济,国家在霍尔果斯推行企业所得税“五减五免”的优惠政策。根据该优惠政策,2010年至2020年底,对符合相关规定的企业,从取得第一笔生产经营收入所属纳税年度起,企业所得税五年免征优惠;免税期满后,还会有奖金等补助。在此基础上,影视传媒等行业还会分别按留存总额15%至50%的不同比率予以奖励。
少交很多税,还有额外资金奖励,对税收格外“敏锐”的影视文化公司和明星们开始奔赴霍尔果斯。
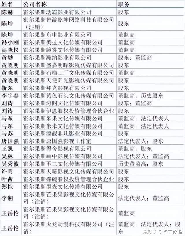
媒体称,范冰冰、黄晓明、杨幂、吴秀波、吴京、靳东、刘涛、陈赫等众多明星都在霍尔果斯注册自己的公司,冯小刚、赵本山等大佬也都注册有多个影视公司。
明星公司之外,国内主流的电影公司也超过大半都在霍尔果斯注册分公司,比如光线、华谊兄弟、博纳、乐视、华策、欢瑞世纪等,总数超过600家。其中,乐视贾跃亭的前妻甘薇(当时还未离婚)注册了2家公司,还闹出贾跃亭收购甘薇旗下公司的“戏码”;吴京执导、创造票房奇迹的《战狼2》也有3家电影制作公司注册于霍尔果斯。
值得玩味的是,影视文化公司和明星到霍尔果斯注册,大多属于“空壳企业”。中国社科院财经战略研究院税收研究室主任张斌对媒体透露:“……只要一个空壳公司,主要是把税收带上去,在GDP统计的时候带来一些数字的变化。”媒体分析认为,霍尔果斯正是选择了这一策略:用空壳公司带来数字上的增长。
结果,前来注册的企业,年营业额以1亿元计算,仅营业税就能节省1250万元。数据显示,每年至少有200家企业各自向霍尔果斯注册的子公司转移2000万元以上利润,这意味着每年40亿税收流失。
问题是,国家推动经济贸易的政策,是为了促进经济发展,并非让一些“不差钱”的公司和明星来“钻空子”,规避纳税义务。
正因如此,2018年初,新疆加强了对注册企业的地址要求,霍尔果斯开始整改,禁止一址多照、要求空壳公司实体落地等要求陆续出台。
接着,霍尔果斯相关部门发布公告,要求霍尔果斯2017年度公司企业利润占营业收入比重超过50%以上的企业进行税务自查,共有2118家企业因税务存在疑点问题被要求自查,影视文化类企业占多数。霍尔果斯政策收紧,加上某崔爆料娱乐圈“阴阳合同”引发行业震荡,大批公司加紧撤离。一个显著“信号”是,影视传媒公司在当地《伊利日报》上刊登的注销公告常常连成整版。
影视文化公司在霍尔果斯遇冷,资本逐利的“本性”却似乎从未改变。
霍尔果斯之后,上海崇明也因税收优惠受到很多直播网红的“青睐”,但2021年12月,薇娅事件曝出,其名下仍存续的企业共有14家,其中7家个人独资企业设在崇明。此后,不只是薇娅,更多直播网红利用“税收洼地”注册个人独资企业逃税的方式受到有关部门查处。
而且,媒体发现,有了霍尔果斯前车之鉴,税收政策趋严,各级地方设立优惠条件时,会要求企业实质性经营,打击钻漏洞的空壳公司。
政策全面收紧,接下来,热衷于避税、搞热钱的中国影视从业者会把作品质量放在最重要的位置吗?
【参考资料】
1.《霍尔果斯查税风波背后:每年40亿税收流失,一年猛增1000家影视公司》,华夏时报
2.《霍尔果斯,分手八十六次》,AI财经社
3.《消失的空壳公司:直播避税难寻“霍尔果斯”》,新京报
——END——
欢迎关注【华商韬略】,识风云人物,读韬略传奇。
版权所有,禁止私自转载!
部分图片来源于网络
如涉及侵权,请联系删除
本文为澎湃号作者或机构在澎湃新闻上传并发布,仅代表该作者或机构观点,不代表澎湃新闻的观点或立场,澎湃新闻仅提供信息发布平台。申请澎湃号请用电脑访问http://renzheng.thepaper.cn。





- 报料热线: 021-962866
- 报料邮箱: news@thepaper.cn
互联网新闻信息服务许可证:31120170006
增值电信业务经营许可证:沪B2-2017116
© 2014-2026 上海东方报业有限公司




