- +1
锦龙股份实控人认缴实力被监管问询 去年业绩大滑坡
因经营业绩与同行业公司相背离等情况,深交所对锦龙股份下发年报问询函。同时锦龙股份控股股东及其一致行动人累计质押股份占公司总股本近半,且公司自2017年以来累计向控股股东借款总额超80亿元。
4月15日,广东锦龙发展股份有限公司(以下简称:锦龙股份,000712.SZ)发布关于股东股份质押的公告,公司控股股东东莞市新世纪科教拓展有限公司(以下简称:新世纪公司)本次质押1800万股股份。截至公告披露日,锦龙股份共有3名股东对所持公司进行了质押,合计占公司总股本的48.02%。
与此同时,2021年锦龙股份业绩下滑严重,营收同比下降四成,归母净利润亏损;手续费及佣金收入、投资收益以及主营业务的营收、营业利润率等均出现不同程度的下滑。
因经营业绩与同行业公司相背离,深交所对锦龙股份下发年报问询函;且锦龙股份自2017年以来便向控股股东进行借款,公司长短期借款增加。就上述情况,发现网向锦龙股份发送采访函请求释疑,但截至发稿前,锦龙股份并未给出合理解释。
股东质押股份累计占比近半,实控人之一认购股份遭问询
公开资料显示,2000年锦龙股份进行了重大资产重组,转制为民营控股的上市公司,主要依托中山证券和东莞证券开展证券业务,现公司第一大股东为新世纪公司。
4月15日,锦龙股份发布关于股东股份质押的公告,公司控股股东新世纪公司质押所持公司1800万股股份,占其所持有股份7.2%,占公司总股本2.01%,质押用途为质押担保。截至公告披露日,新世纪公司共质押所持2.44亿股,占公司总股本的27.18%。
其次,截至公司披露日,锦龙股份股东朱凤廉共质押所持1.2亿股,占公司总股本的13.44%;杨志茂共质押所持6630万股股份,占公司总股本的7.4%;三人合计质押股份占公司总股本的48.02%。锦龙股份表示本次股份质押事项不会对公司生产经营、公司治理等产生实质性影响。

(图源:wind,公司公告)
wind数据显示,新世纪公司的股东为东莞市弘舜劭和发展股份有限公司和东莞市裕和实业有限公司,而这两家公司的实际控制人为杨志茂,朱凤廉系其配偶。因此,两人间接持股100%的新世纪公司为锦龙股份的控股股东,杨志茂为锦龙股份的实际控制人,朱凤廉为一致行动人。

(图源:wind)
值得一提的是,2021年6月3日,锦龙股份发布非公开发行股票预案,非公开发行股票的发行对象为朱凤廉女士,非公开发行股票数量不超过2.64亿股,募集资金总额不超过33.24亿元,以现金方式认购拟发行的全部股票,募资用途为偿还公司借款和补充流动资金。
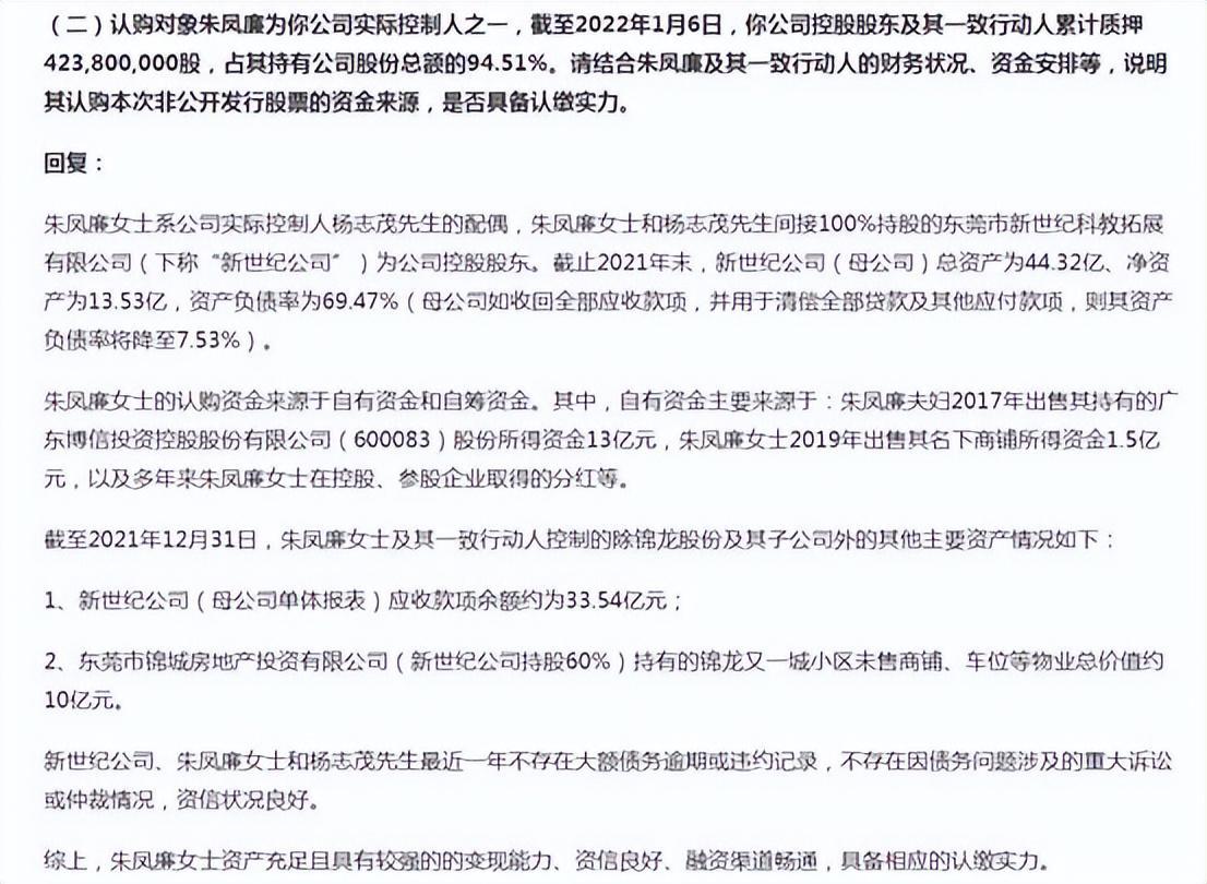
对于非公开发行股票事宜以及股权质押情况,深交所在对锦龙股份下发的年报问询函中提到,认购对象朱凤廉为公司实际控制人之一,截至2022年1月6日,公司控股股东及其一致行动人累计质押4.24亿股股份,占其持有公司股份总额的94.51%。深交所要求结合朱凤廉及其一致行动人的财务状况、资金安排等说明其认购非公开发行股票的资金来源,是否具备认缴实力。
对此,锦龙股份回复称,朱凤廉女士的认购资金来源于自有资金和自筹资金,包括其出售的持有广东博信投资控股股份有限公司股份所得资金、名下商铺所得资金以及在控股、参股企业取得的分红等。朱凤廉女士资产充足且具有较强的的变现能力、资信良好、融资渠道畅通,具备相应的认缴实力。

(图源:wind,公司公告)
业绩下滑严重收问询函,长期向控股股东借款
虽然锦龙股份表示控股股东及其一致行动人质押股份不会对公司经营管理等产生实质性影响,但锦龙股份近年来业绩并不理想。wind数据显示,2016年-2018年,锦龙股份的营业收入和归母净利润连续三年下降,2018年归母净利润更是亏损1.81亿元;2019年其营业收入和归母净利润回缓,2020年营业收入同比增长10.12%,但归母净利润同比下降6.38%。
到2021年,锦龙股份实现营业收入10.06亿元,同比下降39.84%,归母净利润则亏损1.31亿元,同比下降298.93%。

(图源:wind)
因此,3月16日,深交所向锦龙股份下发年报问询函,提出包括经营业绩与同行业公司相背离的原因、向控股股东大额借款是否涉嫌向控股股东输送利益、有息负债是否存在逾期或者违约的情况等十大问题。
经营业绩下滑的主要原因,锦龙股份表示是受控股子公司中山证券的影响。2020年8月中山证券收到监管部门的行政监管函,新增资本消耗型业务被暂停,导致营业收入下降幅度较大。另外,中山证券部分持仓债券估值下跌,公允价值变动出现损失。
具体来看,2021年锦龙股份的手续费及佣金净收入8.68亿元,同比下降36.23%;投资收益7.84亿元,同比下降9.61%;公允价值变动收益-3.92亿元,同比下降68.16%。

(图源:锦龙股份2021年年报)
从主营业务板块看,除证券经纪业务、资产管理业务、私募业务和另类投资实现小幅增长外,下滑幅度最大的证券投资业务,实现营业收入-1.76亿元,同比下降2029.08%,营业利润率为-175.71%。其次是结构化主体业务,营业收入同比下降280.80%,营业利润率为-102.80%。锦龙股份表示主要是受资管产品投资收益和公允价值变动收益减少所致。
同时,锦龙股份的期货经纪业务、投资银行业务、信用交易业务和投资咨询业务也分别同比下降30.35%、55.56%、7.25%和71.60%。

(图源:锦龙股份2021年年报)
需要提及的是,1月29日,锦龙股份发布关联交易公告,为偿还公司借款,补充公司流动资金,董事会同意公司向控股股东新世纪公司借款20亿元,期限一年,借款的年利率不超过10%。公司本次向新世纪公司借款无需提供任何抵押或担保。

(图源:wind,公司公告)
梳理数据发现,自2017年以来,锦龙股份每年均向大股东大额借款。2017年7月,锦龙股份向新世纪公司借款15亿元,期限一年;2019年2月、2020年1月和2021年2月分别借款12亿元、15亿元和20亿元;期限均为一年,累计借款总额82亿元。
截至2021年末,锦龙股份的短期借款为8.05亿元,长期借款40.42亿元;货币资金54.88亿元,其中未受限货币资金余额为8467.39万元。

(图源:锦龙股份2021年年报)
对此,锦龙股份在回复函中表示,公司的主要收入来源于前述两家证券公司的分红。由于前述两家证券公司的分红无法满足公司日常运作及向金融机构(银行和信托)支付贷款本息的资金需求,公司需通过质押所持前述两家证券公司股权的方式向金融机构融资,以满足公司日常运作和偿还到期贷款本息的资金需求。
2019年7月,中国证监会发布的《证券公司股权管理规定》,公司通过质押证券子公司股权的融资规模受到限制,且公司原质押给金融机构的证券子公司股权比例须降至不超过所持该证券公司股权比例的50%。由于公司无法提供抵质押物,无法再向其他金融机构融资,因此只能请求控股股东提供财务资助。
(记者罗雪峰 财经研究员刘利香)
本文为澎湃号作者或机构在澎湃新闻上传并发布,仅代表该作者或机构观点,不代表澎湃新闻的观点或立场,澎湃新闻仅提供信息发布平台。申请澎湃号请用电脑访问http://renzheng.thepaper.cn。





- 报料热线: 021-962866
- 报料邮箱: news@thepaper.cn
互联网新闻信息服务许可证:31120170006
增值电信业务经营许可证:沪B2-2017116
© 2014-2026 上海东方报业有限公司




