- +1
新版义务教育课程方案出炉!信息科技新课标全文+图解+16个课标下载
2022-05-06 17:18
来源:澎湃新闻·澎湃号·政务
字号
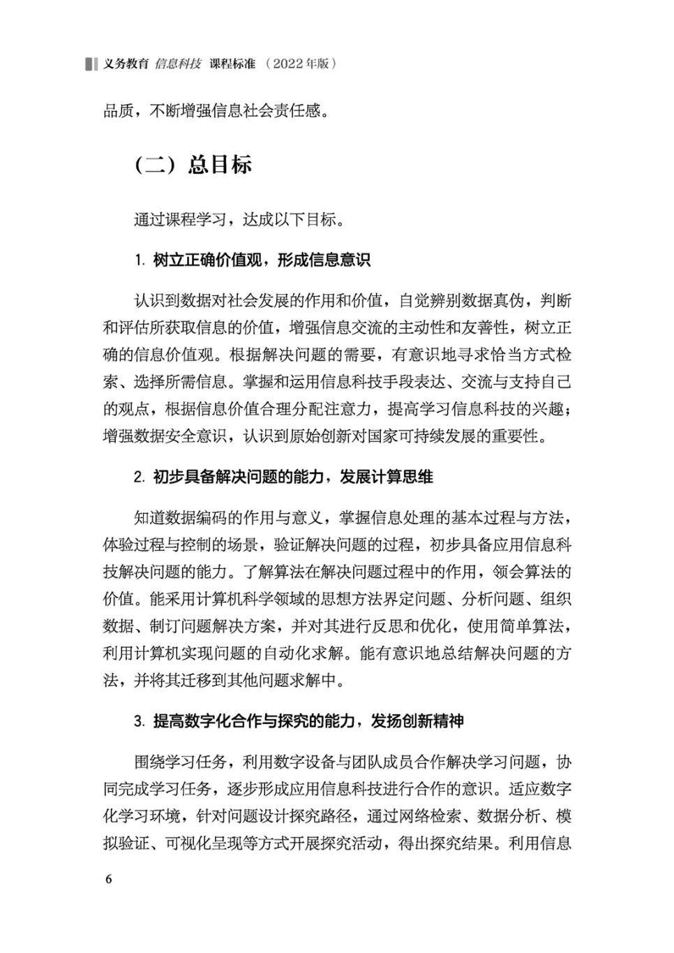
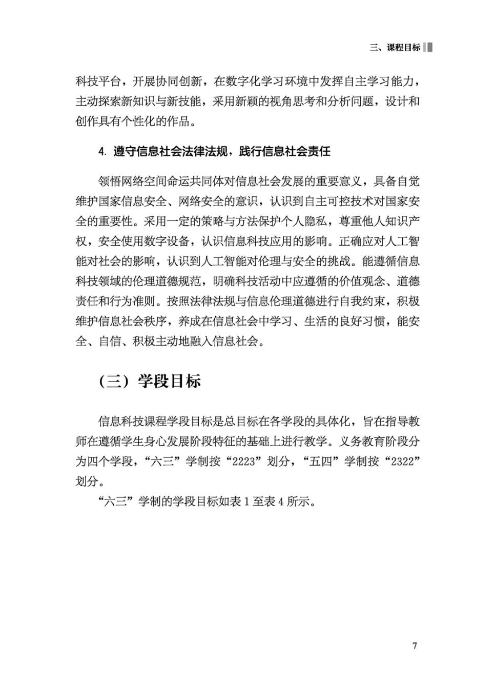
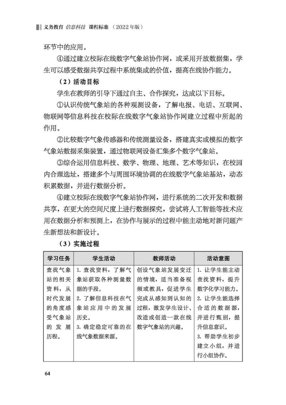
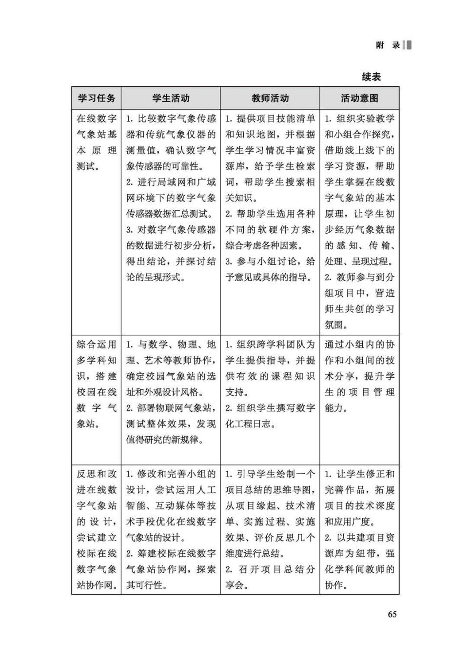
近日,教育部发布了《义务教育课程方案和课程标准(2022年版)》。新修订的义务教育课程方案和语文等16个课程标准(2022年版)对教与学的内容、方式等进行改革,注重对实际问题的有效回应,强调加强学段衔接,并将于2022年秋季学期开始执行。
以下为《义务教育信息科技课程标准(2022年版)》详情,以及一图看懂重点内容↓↓ 也可点文末“阅读原文”进入教育部官网分别下载课程方案和16个课程标准。
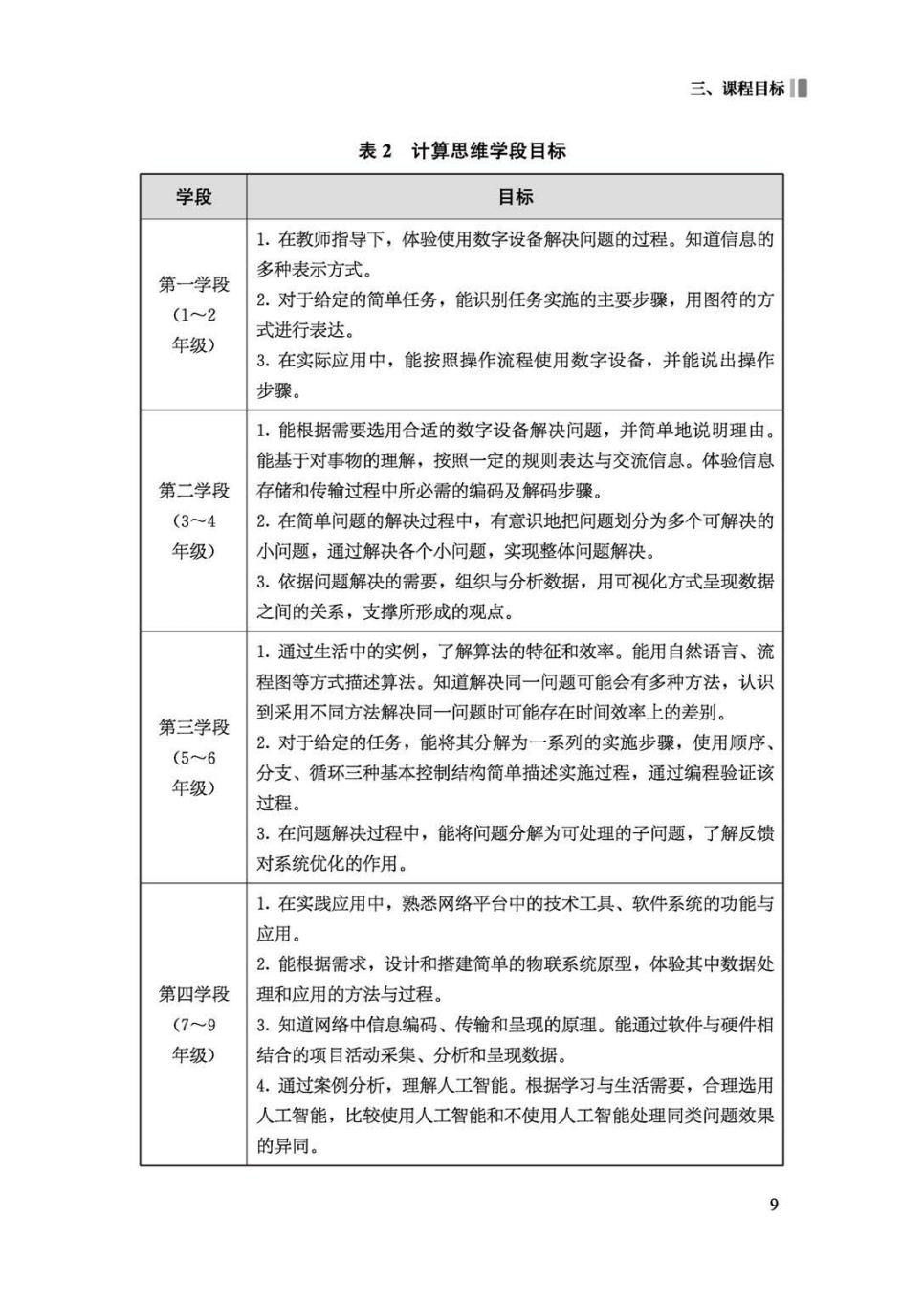
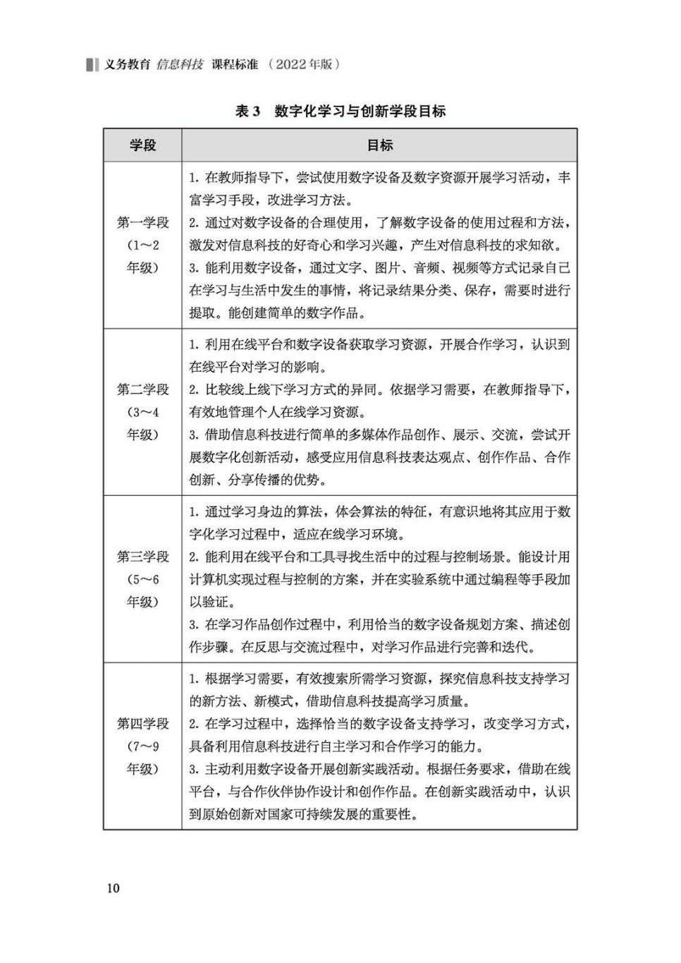
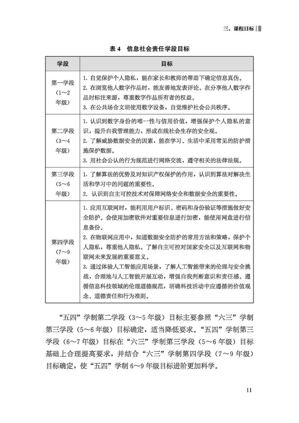
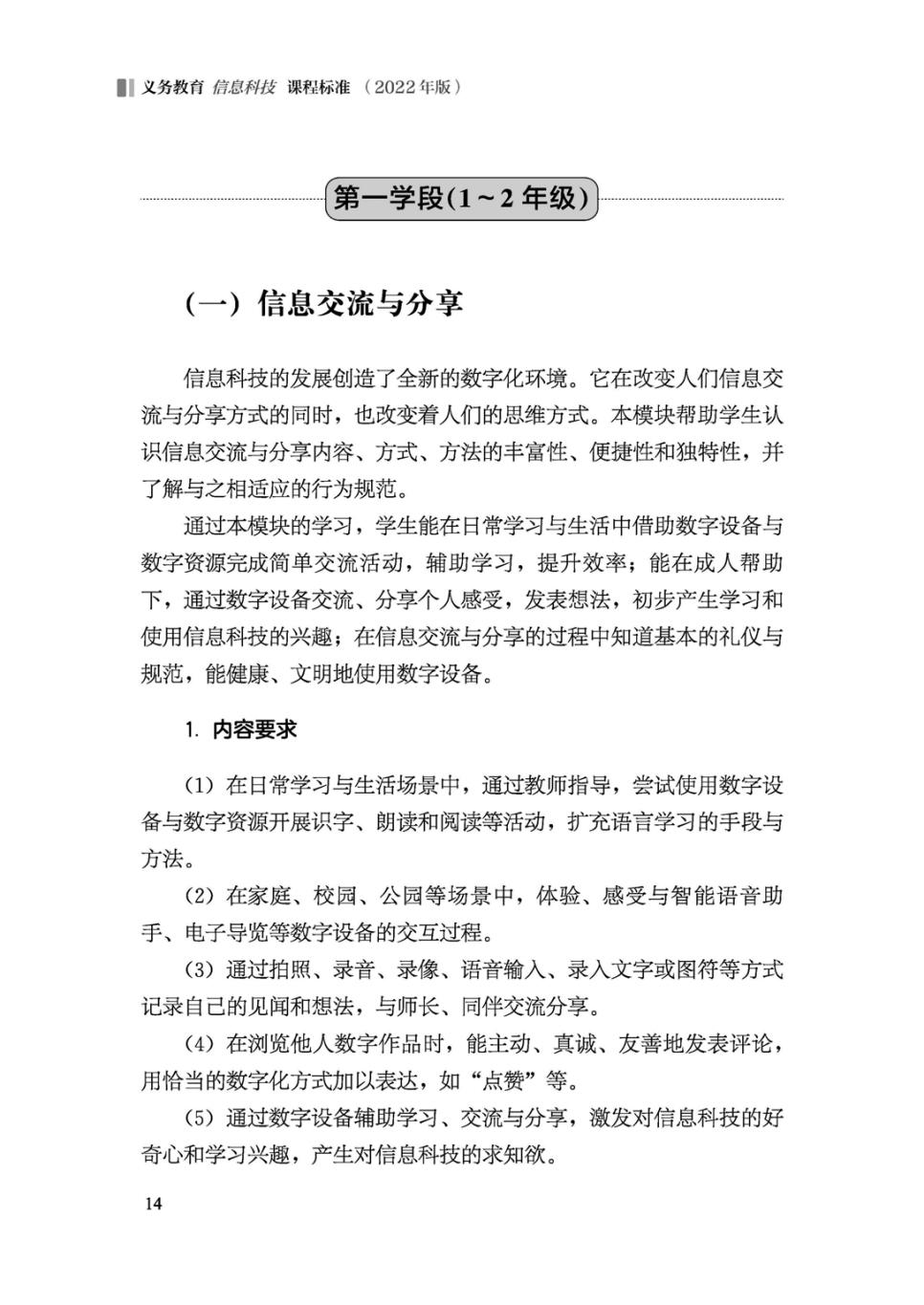
↓ 信息科技新课标全文 ↓









































































↓ 一图看懂 ↓

原标题:《新版义务教育课程方案出炉!信息科技新课标全文+图解+16个课标下载》
特别声明
本文为澎湃号作者或机构在澎湃新闻上传并发布,仅代表该作者或机构观点,不代表澎湃新闻的观点或立场,澎湃新闻仅提供信息发布平台。申请澎湃号请用电脑访问http://renzheng.thepaper.cn。
+1
收藏
我要举报





查看更多
澎湃矩阵
新闻报料
- 报料热线: 021-962866
- 报料邮箱: news@thepaper.cn
互联网新闻信息服务许可证:31120170006
增值电信业务经营许可证:沪B2-2017116
© 2014-2026 上海东方报业有限公司
反馈




