- +1
警惕,这些药不能和治疗甲状腺疾病的药物一起吃
原创 吕雄 医学界内分泌频道 收录于合集 #用药“泌”诀 44个
*仅供医学专业人士阅读参考
别再忽视了甲状腺疾病是临床常见的内分泌系统疾病,常见的有甲亢与甲减,其常用的治疗药物大家也比较熟悉。这些药物在使用时有什么特点?需要注意些什么?本文为您逐一梳理。
甲亢用药
甲状腺功能亢进症是指甲状腺腺体不适当地持续合成和分泌过多甲状腺激素而引起的内分泌疾病,简称甲亢。甲亢治疗目的在于控制甲亢症状,使血清中甲状腺激素水平降到正常,促进免疫监护的正常化。抗甲状腺药物(ATD)可分为硫脲类和咪唑类,β受体阻滞剂辅助对症治疗,起到迅速控制症状的作用。
I ATD
ATD适用于各种类型的甲亢。尤其适用于:①病情较轻,甲状腺轻至中度肿大的患者;②青少年及儿童、老年患者;③甲状腺手术后复发,又不适用于碘131治疗者;④手术前准备;⑤作为碘131治疗的辅助治疗。
抗甲状腺药物,主要为咪唑类和硫氧嘧啶类,前者的代表药物是甲巯咪唑(MMI),后者的代表药物是丙硫氧嘧啶(PTU)。PTU通过抑制5'脱碘酶活性而减少外周组织四碘甲状腺原氨酸(T4)转化为三碘甲状腺原氨酸(T3),但肝毒性大于MMI,故除严重病例、甲状腺危象、妊娠早期或对MMI过敏者首选PTU治疗外,其他情况MMI应列为首选药物。
表1 甲巯咪唑药物相互作用一览表
(点击可查看大图)
β受体阻滞剂该类药物通过阻断靶器官的交感神经肾上腺能受体的活性,达到抑制儿茶酚胺升高的作用,改善烦躁、怕热、多汗、心动过速、肌肉震颤等症状。另外,还能抑制外周组织T4转换为T3,阻断甲状腺激素对心肌的直接作用。适用于老年患者或静息心率90次/min或合并心血管疾病患者。
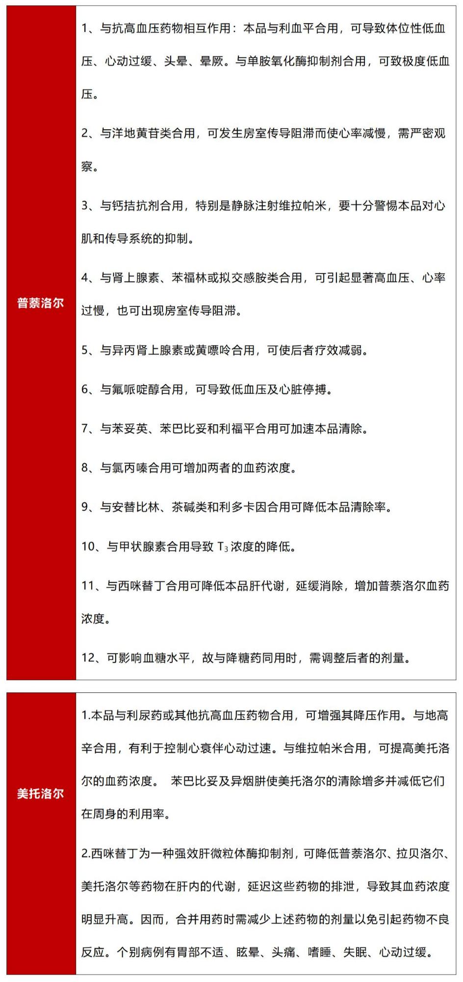
常用药物有普萘洛尔和美托洛尔,主要用于甲状腺危象或危象先兆;甲状腺次全切除术的术前准备;对病情较重的甲亢患者在抗甲状腺药物或放射性碘治疗尚未起效前用于控制症状,支气管哮喘或喘息型支气管炎患者禁用于普萘洛尔时可选用美托洛尔。
表2 β受体阻滞剂药物相互作用一览表
(点击可查看大图)
甲减用药甲状腺功能减退症(hypothyroidism)简称甲减,是由于甲状腺激素合成和分泌减少或组织作用减弱导致的全身代谢减低综合征。
治疗甲减的药物主要是甲状腺激素类,首选左甲状腺素(L-T4);碘塞罗宁是人工合成的T3,作用快,持续时间短,适用于黏液性水肿昏迷的抢救;干甲状腺片是猪甲状腺的干制剂,因其甲状腺激素含量不稳定和T3超生理剂量,已很少使用。
患者在开始应用甲状腺激素治疗之前,应排除下列疾病或对这些疾病进行治疗:冠心病、心绞痛、动脉硬化、高血压、垂体功能不足、肾上腺功能不足和自主性高功能性甲状腺腺瘤。
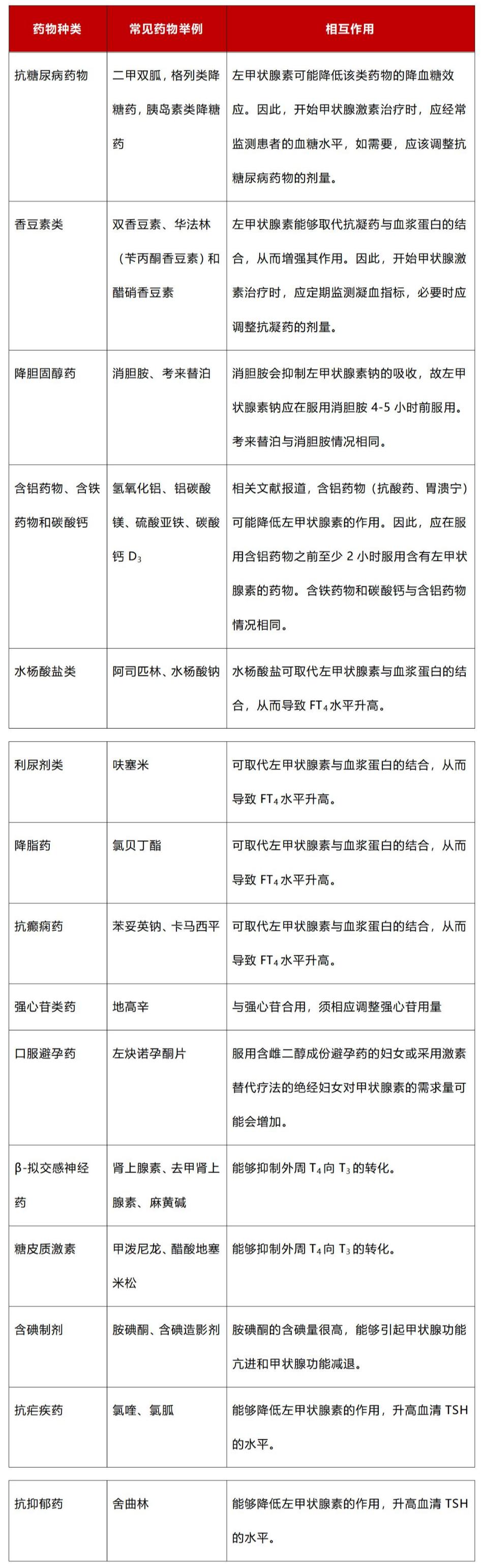
接下来我们看看左甲状腺素钠片与哪些药物会产生相互作用。
表3 左甲状腺素药物相互作用一览表
(点击可查看大图)
参考文献:[1]中华医学会,中华医学会临床药学分会,中华医学会杂志社,等.甲状腺功能亢进症基层合理用药指南[J].中华全科医师杂志,2021,20(5):515-519.
[2]中华医学会,中华医学会临床药学分会,中华医学会杂志社,等.甲状腺功能减退症基层合理用药指南[J].中华全科医师杂志,2021,20(5):520-522.
本文首发丨医学界内分泌频道
本文作者丨吕雄
本文审核丨山东省济南医院糖尿病诊疗中心主任 王建华
责任编辑丨曹前
版权声明
本文原创,转载请联系授权
-End-
本文为澎湃号作者或机构在澎湃新闻上传并发布,仅代表该作者或机构观点,不代表澎湃新闻的观点或立场,澎湃新闻仅提供信息发布平台。申请澎湃号请用电脑访问http://renzheng.thepaper.cn。





- 报料热线: 021-962866
- 报料邮箱: news@thepaper.cn
互联网新闻信息服务许可证:31120170006
增值电信业务经营许可证:沪B2-2017116
© 2014-2026 上海东方报业有限公司




