- +1
长期吃褪黑素有什么危害?这样吃,更安全
原创 食栗派 食栗派ChestnutMates
当代年轻人的现状:工作靠咖啡,睡觉靠褪黑素。
褪黑素真的能治疗睡眠吗?剂量越高、效果越好?软糖、片剂、缓释片……到底该怎么选?今天,小栗子就来扒一扒褪黑素补充剂,看看它值不值得买。
褪黑素补充剂扫盲什么是褪黑素?
褪黑素是大脑松果体产生的一种激素,它的分泌受光线影响:天黑时,分泌增多;天亮时,分泌减少,能够调控人体的生物钟、诱导自然睡眠。
褪黑素的分泌随年龄的增长而下降,这也就是为什么你会发现:年龄越大的人睡得越少[1]。
真的有用吗?
《中国成人失眠诊断与治疗指南 (2017)》的建议是:临床研究证据有限,不宜把褪黑素作为治疗普通成人失眠的常规用药[2]。
但这份指南也指出,褪黑素有催眠作用。只是效果因人而异。
如果你是因为倒时差、倒夜班、作息不规律等原因难以入睡,褪黑素可能可以在一定程度上调整生物钟,帮你入睡。
某些慢性疾病会干扰睡眠,比如慢性疲劳综合征、纤维肌痛、阿尔茨海默氏症、痴呆症、不宁腿综合征、多动症、抑郁症等,因此褪黑素也成为这类人群的常规补剂。
剂量越高越好吗?虽然说褪黑素的安全性很高,但一些研究表明,服用褪黑素仍会出现一些不良反应:包括嗜睡、头痛、头晕、恶心,以及一些胃肠道效应(如轻度腹痛、痉挛和腹泻),长期使用褪黑素可能增加骨折风险[3]。
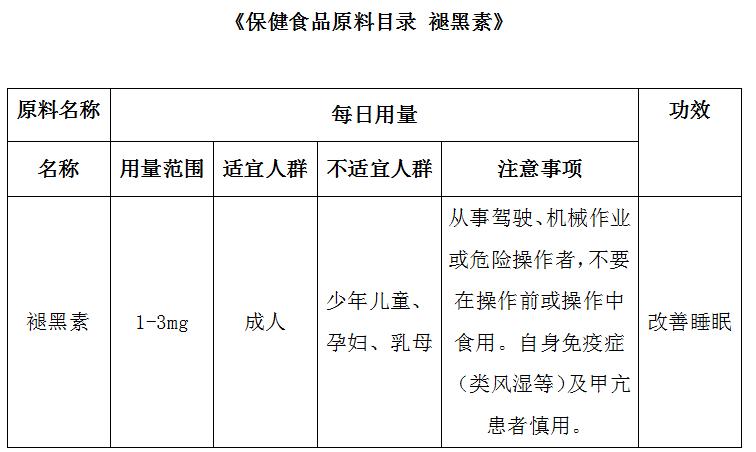
我国的保健食品原料目录中,褪黑素的建议用量是1~3mg/d,同时规定了适宜人群、不适宜人群、注意事项等;褪黑素在英国是一种处方药。目前的研究显示,短期(最多六个月)使用褪黑素是安全的,一些患者可以在医疗监督下安全地使用长达两年。
▲“今天过节不收礼,收礼只收脑白金”的其中一种有效成分就是褪黑素,1粒含3mg的褪黑素。小结一下
建议从小剂量(1mg甚至更低)开始,如果不起作用,再缓慢添加,褪黑素一天的服用量不建议超过3mg。
如果有长期睡眠障碍,想尝试3mg以上的高剂量褪黑素补充剂,建议在咨询医生后再购买。
▲本次测评一共有9款产品,单粒褪黑素含量超过3mg。
软糖、片剂、缓释片……哪个更推荐?
目前没有足够多的研究和证据表明,某种配方比其他的有更好的吸收率和效果。
不同的剂型本身没有好坏之分,只有适不适合。大家根据自己的需求选择就好了。
如果你平时睡觉不安稳、时不时醒来,那么缓释片可能更适合你。缓释片,顾名思义就是缓慢释放,延长功效成分在体内的释放吸收时间。褪黑素缓释片不会增加生物利用度,但可以在更长时间内维持褪黑素的血液水平。
如果你想快速入睡,那么速溶片更适合你。
那些和褪黑素一起出现的营养素除了褪黑素,部分产品会额外添加维生素B6、茶氨酸、缬草、5-HTP、GABA等有助于睡眠的成分。
▲亚美维他褪黑素软糖的配料表但总的来说,目前的证据都还不充足,所以选购时不必太在意这个因素。
从价格上来说,本次一共有28款纯褪黑素产品,19款复合类产品,以每1mg褪黑素的价格算,复合类产品(1.4元/mg)是纯褪黑素产品(0.4元/mg)的3倍多。
为了自己的钱包考虑,咱还是买价格实惠的产品就好。
褪黑素补充剂到底该怎么选?看品牌
不要买三无产品!不要买三无产品!不要买三无产品!
看剂量
建议从小剂量开始服用,如果效果不明显,再加大剂量,每天1~3mg比较合适;超过这个剂量建议先咨询医生,或者可能你的失眠与褪黑素分泌关系不大。
看剂型
如果你觉得吃药心理上不太能接受,那么软糖类产品可能更适合你,从淘宝的销量看,软糖类产品的销量比其他剂型高很多;如果你夜晚会时不时醒来,可以选择缓释片;如果你想快速入睡,可以选择速溶片。
你完全可以根据自己的习惯和钱包的厚度,选择适合自己的产品。
看价格
在满足上述条件的基础上,价格越低越好。一来,效果因人而异;二来,不适合长期吃,容易竹篮打水一场空。
注意事项从事驾驶机械作业或危险操作者,不要在操作前或操作中使用。
20 岁以下的患者自然产生的褪黑素水平高于21岁及以上的成年人,应在医生的指导下使用。
褪黑素有可能会抑制排卵,对生育能力产生负面影响,因此备孕或者怀孕的女性应避免习惯性地服用褪黑激素。
目前关于褪黑激素在怀孕或哺乳期间是否安全的研究尚不清楚,有相关疑问的朋友应咨询医生的建议。
褪黑素与血液稀释剂(如华法林)、抗惊厥药、糖尿病药物、抗高血压药物、中枢神经系统抑制剂(如酒精)、避孕药、免疫抑制剂、甲基苯丙胺、癫痫药物和咖啡因之间存在一些干扰作用,所以在规律服药的朋友们,需谨慎使用褪黑素。
15款褪黑素产品推荐清单新手款
如果你刚刚开始尝试褪黑素补充剂,建议购买小剂量的产品,刚开始吃1粒,如果没用,再加大剂量。这次选的产品都是单粒的褪黑素含量≤1.5mg的产品,吃2粒也不会超过3mg。
老手款
对于一些成年人来说,小于2mg的剂量可能没有用。所以可以选择剂量更大一些的产品,在3mg范围内都是可以的。
按照上面的两类人群,我们把价格从高到低选出了15款性价比较高的产品,大家可以根据自己的喜好和习惯来选择产品。
很多原因都会导致失眠,褪黑素也只是帮助我们调整睡眠的方式之一。在服用补剂之前,首先考虑自己的生活方式、睡眠习惯与卫生是否健康,比如晚餐时间、晚餐食量、运动习惯、咖啡因摄入量,睡眠是否收到手机等电子屏幕的干扰。如果选择使用补剂,建议从小剂量开始,并根据需要服用。如果本身有其他健康问题或在服用其他药物或补剂,服用前请咨询医生的建议。
今日互动你有吃褪黑素的经历吗?
来评论区分享一下吧~
参考资料
[1] HuajunXu,ChujunZhang,YingjunQian,et al.Efficacy of melatonin for sleep disturbance in middle-aged primary insomnia: a double-blind, randomised clinical trial[J].Sleep Medicine,2020,(76):113-119.
[2]中华医学会神经病学分会,中华医学会神经病学分会睡眠障碍学组.中国成人失眠诊断与治疗指南(2017版)[J].中国神经科杂志,2019(51):324-335.
[3] Martin Frisher, Nicholas Gibbons, James Bashford,et al.Melatonin, hypnotics and their association with fracture: a matched cohort study[J].Age and Ageing, 2016,(45):801-806.
编辑 | 小西瓜
设计 | 柚子
❝
以上信息仅为科普,不应视为诊疗建议
不能取代医生对特定患者的个体化判断
❞
原标题:《长期吃褪黑素有什么危害?这样吃,更安全!》
本文为澎湃号作者或机构在澎湃新闻上传并发布,仅代表该作者或机构观点,不代表澎湃新闻的观点或立场,澎湃新闻仅提供信息发布平台。申请澎湃号请用电脑访问http://renzheng.thepaper.cn。





- 报料热线: 021-962866
- 报料邮箱: news@thepaper.cn
互联网新闻信息服务许可证:31120170006
增值电信业务经营许可证:沪B2-2017116
© 2014-2026 上海东方报业有限公司




