- +1
检察志愿者手记:我当“茄子客服”的那些日子
来源 | 闵行检察
进入检察系统十四年,闵行区检察院的朱严谨先后在公诉、办公室、案管、执检等四个部门轮番战斗,也在不同岗位上练就了相应的“功夫”。这位同事眼中的“多面手”“消防员”,也被亲切地称为“小朱姐姐”。
小朱姐姐原以为,这些本领只在检察领域中发光发热。直到疫情来袭,她就地转为所在社区的抗疫志愿者,才发现它山之石可以攻玉——跨界使用检察工作中的能力,可以帮助她更好地服务自己的家园。以下,是她的自述:

变身“数据工程师”
因为有过数据工作的经验,在小区保供组成立伊始我就受邀加入了团队中,协助居委会做好居民订购保供菜的工作。团队里的小伙伴给每一位管理团队的志愿者都画上了一个头像,我选择了自己的“心头好”——茄子。由此,保供群内便多了一个如小蜜蜂般忙碌的 “茄子”。
一会儿是填录的订菜数据抓取出现了问题,一会儿要应对居民的询问“阿拉菜品的项目能不能更换”,一会儿要确认保供菜的到货时间……每当一个批次的订菜工作开始,就是我最忙碌、恨不得拥有“三头六臂”的时候。我既要在楼负责人的群里不断回复大家的问题,又要在后台不停改进订菜系统的各种bug,还要对接好居委及保供单位。这样的志愿者工作忙碌又充实,大家都戏称我为“茄子客服”。
“茄子客服”的日常等各楼负责人填写完楼内订菜需求,就又到了我们马不停蹄上场的时候。起初,我需要和另一个小伙伴搭档,一人统计、一人核对,要花费不少时间。出于提高效率的需求,我还自学了用power query制作数据模板,一键整理数据。
完成接下来的转账收钱、确认复核等一系列环节后,我们也终于迎来了“全村的希望”——蔬菜开始运送了。一向闲不住的我又换上大白,协助其他志愿者们做好卸货清点消杀运输的事宜。
等菜品终于配送到每一位居民手中后,我又迅速制作了一份满意度调查收集表。这样,就能第一时间知道居民对于本次保供菜是否满意,如果菜品出现问题,统计表也可以帮助他们及时上传问题菜品的照片。
保供菜满意度调查“满意度调查员”上岗
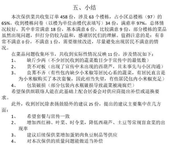
等收集完满意度调查的所有数据后,我又继续整合订购数据进行研判,形成了一份统计分析。在文章中,我根据数据得出满意率97%的结论,并就居民提出的11份菜品问题进行了四点总结,希望保供组联络人能在此基础上配合居委会对供应商提出补偿或退换要求。此外,又根据除表扬鼓励外的25份建议,归纳了四点改进方向。


就居民提出的菜品问题进行总结最终,这份有数据有分析有结论的小调研呈现到了供应企业面前,对方企业相当重视,在半小时内迅速给了反馈。根据分析调研中反映的蔬菜礼盒中存在品种搭配不当、与宣传内容不符等问题,供应企业主动提出要补发600公斤番茄给之前订购蔬菜礼盒的居民,并对保供组志愿者的专业规范予以盛赞。

600公斤番茄很快运到了,但是整箱运来,分发和配送又成了个难题。我便和擅长美工的志愿者商量着完成了一个创意海报,鼓励更多居民报名投入保供志愿者的行列。
后来我们还邀请到小区的摄影专家为保供志愿者们拍摄照片和视频,为小区的宣传报道提供素材。
最终,凝结着全体保供志愿者心意的番茄被一份份送到居民手中,居民们很感动,我们全体保供志愿者也很满足。这样美好的循环在一次又一次保供物资订购中不断继续。转战“信息公开组”
随着志愿服务工作的不断开展,我这个“茄子”的代号也越来越深入人心。楼里面其他人都是用门号几零几代替,现在我是居委书记都挂在嘴边的“茄子”。成功将保供组的各项工作都带向“正轨”后,我也发现了一些问题。由于小区封控时间的不断“+1”,楼道里的气氛也不免变得有些紧张,甚至有些邻居都不愿意出门做核酸。
如何能最大限度安抚大家的焦虑心情?我又主动提出了可以编写小区每日疫情情况,对居民最关心的核酸采样安排、代配药情况、保供菜安排以及对特殊群体照顾进行通报,帮助居民减轻焦虑,准确掌握生活物资的保障情况。复盘这段日子作为保供志愿者的经历时,我突然想起一句话:人生的每一步路都算数。自己之前多部门的锻炼让我能思考能做数据能写分析能搞宣传能协助组织……这些给了我如今跨界的灵感和底气,将自己的所学所长糅杂在一起,更好地为社区贡献自己的力量。
原标题:《检察志愿者手记:我当“茄子客服”的那些日子》
本文为澎湃号作者或机构在澎湃新闻上传并发布,仅代表该作者或机构观点,不代表澎湃新闻的观点或立场,澎湃新闻仅提供信息发布平台。申请澎湃号请用电脑访问http://renzheng.thepaper.cn。





- 报料热线: 021-962866
- 报料邮箱: news@thepaper.cn
互联网新闻信息服务许可证:31120170006
增值电信业务经营许可证:沪B2-2017116
© 2014-2026 上海东方报业有限公司




